在工业自动化领域,通信协议是设备互联的核心。EtherNet/IP(EIP)作为全球应用最广泛的工业以太网协议之一,不仅长期占据北美市场主导地位,也逐渐成为全球工业互联的关键语言。
本文将从EtherNet/IP的技术原理入手,深入解析其通信机制并结合Pyramid Solutions的NetStaX EtherNet/IP stack最新版本更新,探讨其对开发者和企业的价值。
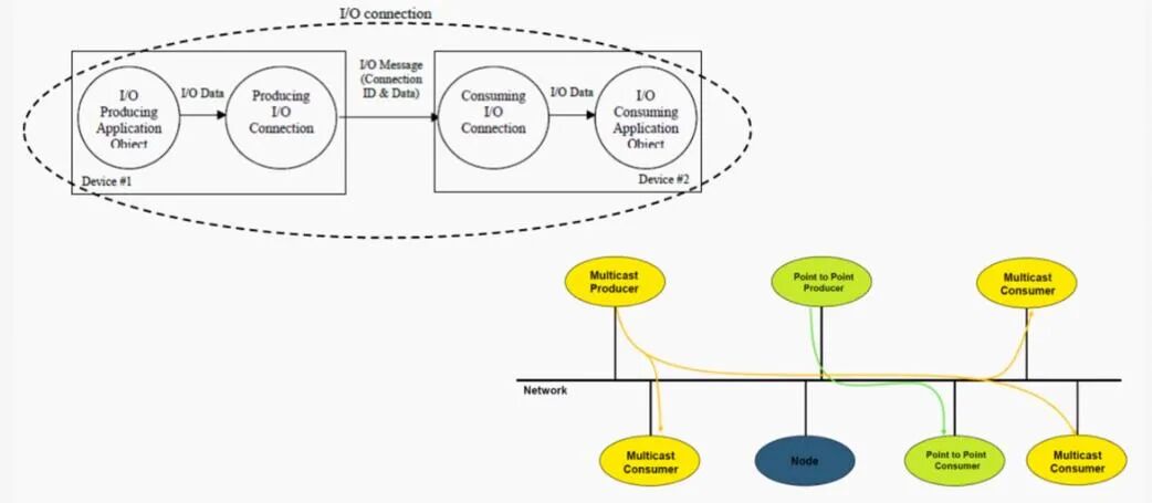
EtherNet/IP协议原理
基于CIP的对象模型
EtherNet/IP的应用层基于CIP(Common Industrial Protocol),它采用面向对象的设计,拥有一系列规范的对象来加速网络的配置,如以下对象:
-
Identity Object:标识设备信息(厂商、设备类型、序列号)。
-
Message Router Object:负责消息路由,将请求分发到正确的对象。
-
Connection Manager Object:管理连接的建立、维护和释放。
-
Assembly Object:用于输入/输出数据的打包和传输。

这种对象模型实现了设备功能的标准化,保证了不同厂商设备之间的互操作性,为跨系统集成提供了基础。同时,它也为协议的可扩展性和未来功能演进提供了技术支撑,例如在安全通信、远程管理和云端数据交互等方向上具备天然的拓展能力。
通信机制
EtherNet/IP使用标准以太网和TCP/UDP/IP协议栈,支持两种通信方式:
-
显式消息(Explicit Messaging):基于TCP,主要用于传输配置、诊断和非实时数据。应用方向包括设备参数下载、远程维护、故障诊断等场景。
-
隐式消息(Implicit Messaging):基于UDP,主要用于传输实时I/O数据,强调低延迟和高效率。应用方向包括生产线上的传感器数据采集、驱动器控制、机器人动作同步等。

这种双机制设计使EtherNet/IP能够同时满足"管理与配置"和"实时控制"的需求,既保证了系统的灵活性,又确保了生产过程的高效性。
Scanner与Adapter
在EtherNet/IP网络中,设备分为Scanner和Adapter两类:
-
Scanner:主动发起通信的控制器(如PLC、工业PC),负责建立连接并周期性请求数据。应用方向包括生产线的中央控制、机器人控制系统、过程自动化的核心调度。
-
Adapter:响应Scanner请求的设备(如传感器、驱动器、执行器),提供数据或执行命令。应用方向包括温度/压力传感器的数据采集、电机驱动器的速度控制、机器人末端执行器的动作执行。
这种角色划分保证了系统的层次性和稳定性:Scanner负责整体协调,Adapter专注于具体执行,从而实现了复杂生产系统的高效协同。
美国市场趋势与特点
在北美市场,EtherNet/IP的应用场景非常广泛,几乎覆盖工业自动化的各个层面。
-
在工厂自动化领域,它承担着PLC与传感器之间的实时通信任务,确保生产过程的高效与稳定;
-
在流程工业中,它支持复杂生产线的数据交换与监控,广泛应用于石化、制药、食品等连续生产行业;
-
在混合制造场景下,它则成为跨系统互联与集成的关键,使不同厂商的设备能够在同一网络中协同工作。
这种广泛应用得益于EtherNet/IP的多重优势------如拥有成熟的生态体系,大量设备原生支持该协议,形成了庞大的产业链和应用基础等。其次,ODVA的认证体系保障了标准化与合规性,使不同厂商的产品能够无缝集成,降低了企业在部署和维护上的风险。同时,EIP在IT/OT融合方面表现突出,可以与企业 IT系统无缝对接,支持数据采集、分析与云端应用,从而推动智能制造和工业互联网的发展。
整体来看,美国市场的特点在于高度重视标准化与合规性,企业更倾向于选择经过认证的成熟协议,以确保长期稳定运行。同时,制造业与信息化的结合是美国工业升级的重要方向,EtherNet/IP在这一过程中扮演了桥梁角色,连接了生产现场与企业管理系统等重要应用场景。
Pyramid Solutions与NetStaX
Pyramid Solutions成立已有三十余年,在工业自动化与通信领域积累了丰富经验。作为行业内长期深耕的技术提供方,它始终专注于帮助自动化研发团队快速实现标准化的工业互联,确保产品符合国际标准,并缩短EtherNet/IP技术与应用的上市周期。
在与ODVA保持紧密合作的过程中,Pyramid Solutions推出了多种成熟的产品与工具。例如,面向开发与测试的EtherNet/IP客户端/Scanner工具,能够帮助研发团队在设计阶段验证协议实现的稳定性与合规性;源码级的ESDK/EADK协议开发包,为Scanner与Adapter提供完整的实现框架;以及EIP/EIPA快速开发库和安全系列扩展产品,支持CIP Security与CIP Safety,满足工业场景下的安全通信与功能安全需求。

其中,核心产品NetStaX EtherNet/IP stack (ESDK) 已成为众多自动化研发团队实现EtherNet/IP协议的首选工具。
NetStaX的特点包括:
-
源码套件与DLL工具包:支持Scanner与Adapter两类设备。
-
合规性保障:内置ODVA测试工具,确保协议符合标准。
-
扩展性:支持CIP Security、CIP Safety等选项。
凭借这些特性,NetStaX不仅帮助研发团队在合规性和互操作性上节省大量工作,还为未来的安全通信和功能安全提供了坚实基础。这也为即将到来的新版本更新奠定了方向------在保持标准合规的同时,进一步提升开发效率与应用扩展能力。
NetStaX新版本更新亮点
NetStaX即将在2026年第一季度末发布新版本,针对现有版本的重点改进如下:
-
CT22合规更新:确保协议栈符合最新ODVA标准。
-
LLDP改进:提升网络发现与稳定性。
-
SEGGER平台文件支持:扩展嵌入式应用场景。
-
Docker示例:加速容器化与部署流程。
-
Linux Makefile调试支持:提升开发与测试效率。
这些更新不仅解决了开发者在合规性、跨平台兼容和部署效率上的痛点,也为未来的容器化和嵌入式扩展提供了更强支持。
FAQ(常见问题)
Q1:EtherNet/IP与其他工业以太网协议(如PROFINET、EtherCAT)相比,有哪些技术优势?
A1:EtherNet/IP基于CIP对象模型,强调标准化与互操作性,拥有成熟的生态体系和ODVA认证保障。它的双通信机制(显式消息与隐式消息)既能满足实时控制,又能支持配置与诊断,这使其在IT/OT融合场景中更具优势。
Q2:NetStaX EtherNet/IP stack的新版本更新对开发者最直接的价值是什么?
A2:新版本在合规性(CT22)、跨平台兼容(C# SDK、Linux Makefile)、容器化(Docker示例)和嵌入式扩展(SEGGER支持)方面都有提升。这些更新帮助开发者更快实现标准化通信,减少测试与部署成本,同时为未来的安全通信与功能安全打下基础。
Q3:企业在部署EtherNet/IP时,如何确保系统的长期稳定性与合规性?
A3:企业应选择通过ODVA认证的设备与协议栈工具(如NetStaX),并在部署过程中关注合规测试、网络发现(LLDP改进)和安全扩展(CIP Security)。这样不仅能保证不同厂商设备的互操作性,还能降低维护风险,提升系统的可持续性。
总结与展望
EtherNet/IP作为工业自动化的核心协议,正在全球范围内持续巩固其地位。Pyramid Solutions的NetStaX新版本更新,既体现了对标准合规的持续跟进,也展现了对开发者体验的优化。
未来,随着CIP Security、容器化部署、嵌入式扩展等趋势的加速,EtherNet/IP将继续在工业互联中发挥关键作用。对于开发者和企业而言,紧跟协议演进与工具更新,将是保持竞争力的关键。