目录
一、前言
项目成品图片:

哔哩哔哩视频链接:
(资料分享见文末)
二、项目简介
1.功能详解
基于STM32的智能家用垃圾桶
功能如下:
- 环境采集:超声波传感器检测垃圾桶剩余容量,将垃圾桶剩余容量映射为百分比显示;光电红外传感器检测是否有人靠近,火焰传感器检测是否发生火灾。
- 模式切换:可通过按键切换自动模式和手动模式
- 自动模式:自动模式下如果垃圾桶未满则指示灯1点亮,如果垃圾桶已满则指示灯2点亮并且蓝牙APP接收信息"垃圾桶已满";如果有人且垃圾桶未满则打开垃圾桶桶盖,如果垃圾桶已满则不打开桶盖且蜂鸣器报警提醒;通过火焰传感器检测是否发生火灾,如果发生则蜂鸣器报警且两个指示灯同时亮起;垃圾桶桶盖关闭时打开消毒灯进行消毒
- 手动模式:手动模式下可通过按键控制垃圾桶桶盖和消毒灯的开关
- 阈值调节:可以通过按键调节垃圾桶的距离阈值以及控制消毒模式是否打开
- 蓝牙APP:通过蓝牙APP可接收环境信息数据和控制指令下发
2.主要器件
- STM32F103C8T6最小系统板
- OLED显示屏(4针IIC协议)
- 光电红外传感器
- 火焰传感器
- HC-SR04超声波传感器
- BT04-A蓝牙模块
- UV紫外线消毒灯
- 继电器
- 舵机
- 蜂鸣器
- LED灯
- 垃圾桶模型
三、原理图设计

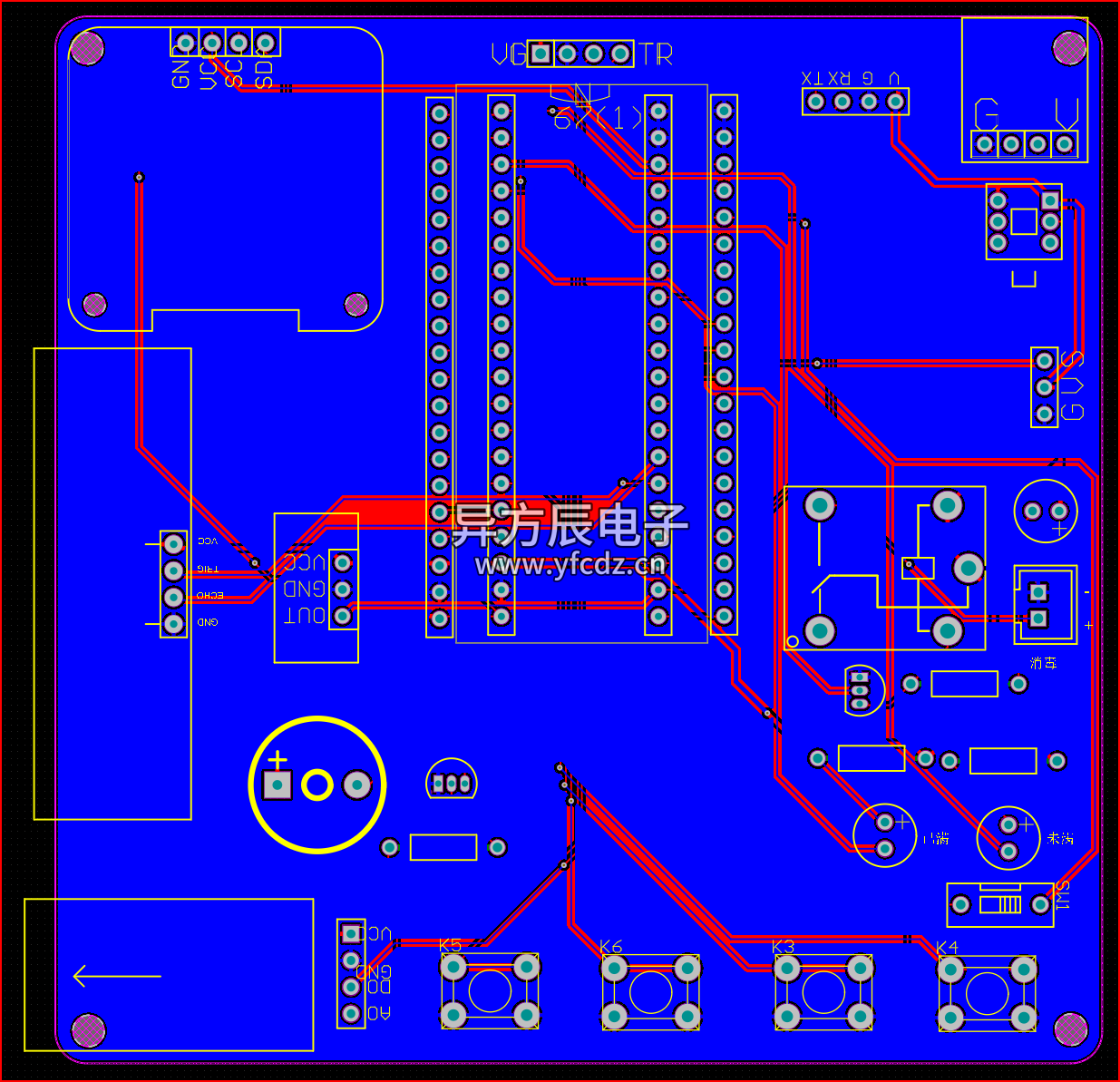
四、PCB硬件设计
PCB图


五、程序设计
cpp
#include "stm32f10x.h"
#include "led.h"
#include "beep.h"
#include "usart.h"
#include "delay.h"
#include "oled.h"
#include "key.h"
#include "Modules.h"
#include "TIM2.h"
#include "adcx.h"
#include "flash.h"
#include "usart2.h"
#include "usart3.h"
#include "ultrasonic.h"
#include "IR.h"
#include "HW.h"
#include "servo.h"
#include "timer.h"
/****************异方辰电子工作室******************
STM32
*文件 : STM32智能垃圾桶
*版本 : V1.0
*日期 : 2025.11.07
*MCU : STM32F103C8T6
*接口 : 见代码
*BILIBILI : 异方辰电子
*小红书 : 异方辰电子
*CSDN : 异方辰电子
*授权IP : 辰哥单片机设计、异方辰、YFC电子、北海单片机设计
**********************BEGIN***********************/
#define KEY_Long1 11
#define KEY_1 1
#define KEY_2 2
#define KEY_3 3
#define KEY_4 4
#define FLASH_START_ADDR 0x0801f000 //写入的起始地址
SensorModules sensorData; //声明传感器数据结构体变量
SensorThresholdValue Sensorthreshold; //声明传感器阈值结构体变量
DriveModules driveData; //声明驱动器状态结构体变量
uint8_t mode = 1; //系统模式 1自动 2手动 3设置
u8 dakai;//串口3使用的传递变量
u8 Flag_dakai;//串口3接收标志位
uint8_t is_secondary_menu = 0; // 0一级菜单,1二级菜单
uint8_t secondary_pos = 1; // 二级菜单光标位置(1-3对应时/分/秒)
uint8_t secondary_type = 0; // 二级菜单类型:0=RTC时间,1=定时开启,2=定时关闭
uint8_t send_data[] = "A7:00001";//语音播放曲目1
uint8_t send_data1[] = "A7:00002";//语音播放曲目2
float Angle; //定义角度变量
//系统静态变量
//static uint8_t count_a = 1; //自动模式按键数
static uint8_t count_m = 1; //手动模式按键数
//static uint8_t count_s = 1; //设置模式按键数
//static uint8_t last_mode = 0; // 记录上一次的模式
//static uint8_t last_count_s = 0; // 记录设置模式内上一次的页面
/**
* @brief 显示菜单内容
* @param 无
* @retval 无
*/
enum
{
AUTO_MODE = 1,
MANUAL_MODE,
SETTINGS_MODE
}MODE_PAGES;
int main(void)
{
SystemInit();//配置系统时钟为72M
delay_init(72); // 系统时钟72MHz
ADCX_Init();
LED_Init();
LED1_Init();
LED1_On();
LED2_Init();
BEEP_Init();
BEEP_OFF;
USART1_Config();//串口1初始化PC
USART2_Init(); //串口3初始化蓝牙
USART3_Config();//串口2初始化//语音模块
Key_Init();
OLED_Init();
OLED_Clear();//清屏
Ultrasonic_Init();//超声波初始化
IR_Init();
HW_Init();
Servo_Init();
// 添加的状态管理变量
static uint8_t last_mode = 0; // 记录上一次模式
static uint32_t last_sensor_time = 0; // 传感器扫描时间控制
static uint32_t last_display_time = 0; // 显示刷新时间控制
TIM2_Init(72-1,1000-1); // 2ms定时中断
printf("Start \n");
while (1)
{
// ==================== 优先处理按键和通信 ====================
USART2_ProcessCmd(); // 先处理串口命令
// ==================== 获取当前系统时间 ====================
uint32_t current_time = delay_get_tick(); // 使用系统滴答计数
// ==================== 优化传感器扫描频率 ====================
if(current_time - last_sensor_time > 100) // 每200ms扫描一次传感器 (100 * 2ms = 200ms)
{
SensorScan(); //获取传感器数据
last_sensor_time = current_time;
}
// ==================== 立即处理按键 ====================
uint8_t current_key_num = KeyNum; // 保存当前按键值
// 模式切换按键立即处理
if(current_key_num != 0)
{
switch(mode)
{
case AUTO_MODE:
if(current_key_num == KEY_1)
{
mode = MANUAL_MODE;
count_m = 1;
// 切换到手动模式时关闭灯和蜂鸣器
driveData.LED_Flag = 0;
driveData.LED2_Flag = 0;
driveData.BEEP_Flag = 0;
KeyNum = 0; // 立即清除按键
}
// else if(current_key_num == KEY_Long1)
// {
// mode = SETTINGS_MODE;
// count_s = 1;
// KeyNum = 0; // 立即清除按键
// }
break;
case MANUAL_MODE:
if(current_key_num == KEY_1)
{
mode = AUTO_MODE;
KeyNum = 0; // 立即清除按键
}
break;
// case SETTINGS_MODE:
// // 设置模式内部按键在各自模式中处理
// break;
}
}
// ==================== 模式切换优化 ====================
if(last_mode != mode)
{
OLED_Clear();
last_mode = mode;
// 立即绘制新模式的固定内容
switch(mode)
{
case AUTO_MODE:
OLED_autoPage1();
break;
case MANUAL_MODE:
OLED_manualPage1();
break;
// case SETTINGS_MODE:
// OLED_settingsPage1();
// break;
}
OLED_Refresh(); // 立即刷新显示
}
// ==================== 模式处理 ====================
switch(mode)
{
case AUTO_MODE:
// 直接调用显示,不使用SetAuto()
SensorDataDisplay1(); //显示传感器1数据
AutoControl();
Control_Manager();
break;
case MANUAL_MODE:
{
static uint8_t manual_page_initialized = 0;
static uint8_t last_manual_count = 0;
static uint8_t last_LED_Flag = 0;
static uint8_t last_BEEP_Flag = 0;
static uint8_t force_refresh = 0; // 强制刷新标志
// 模式切换时重新初始化
if(last_mode != mode)
{
manual_page_initialized = 0;
last_manual_count = 0;
last_LED_Flag = driveData.LED_Flag;
last_BEEP_Flag = driveData.BEEP_Flag;
force_refresh = 1; // 设置强制刷新标志
// 确保光标指向灯光
count_m = 1;
// 确保设备状态为关
driveData.LED_Flag = 0;
driveData.BEEP_Flag = 0;
}
uint8_t current_manual_count = SetManual();
// 检查设备状态是否改变,如果改变则强制刷新显示
uint8_t need_refresh = 0;
if(driveData.LED_Flag != last_LED_Flag || driveData.BEEP_Flag != last_BEEP_Flag)
{
need_refresh = 1;
last_LED_Flag = driveData.LED_Flag;
last_BEEP_Flag = driveData.BEEP_Flag;
}
// 确保页面已初始化或光标位置改变或设备状态改变或强制刷新时重新绘制
if(!manual_page_initialized || current_manual_count != last_manual_count || need_refresh || force_refresh)
{
OLED_manualPage1(); // 固定文字
OLED_manualOption(current_manual_count); // 光标
ManualSettingsDisplay1(); // 状态
manual_page_initialized = 1;
last_manual_count = current_manual_count;
force_refresh = 0; // 清除强制刷新标志
OLED_Refresh(); // 强制刷新显示
}
// 立即处理手动模式按键
if(current_key_num != 0)
{
ManualControl(current_manual_count);
OLED_manualPage1(); // 重新绘制固定文字
OLED_manualOption(current_manual_count); // 光标
ManualSettingsDisplay1(); // 状态
OLED_Refresh(); // 按键操作后立即刷新
KeyNum = 0; // 立即清除按键标志
}
// 确保显示内容始终正确
OLED_manualPage1(); // 固定文字
OLED_manualOption(current_manual_count); // 光标
ManualSettingsDisplay1(); // 状态
Control_Manager();
break;
}
}
// ==================== 限制显示刷新频率 ====================
if(current_time - last_display_time > 25) // 每50ms刷新一次显示 (25 * 2ms = 50ms)
{
// 所有模式都需要刷新显示
OLED_Refresh();
last_display_time = current_time;
}
}
}
六、实验效果 
七、包含内容
