深入剖析线程池工作机制:从任务提交到执行的完整决策流程
-
深度解析线程池:从提交到执行的九层决策机制
-
线程池核心设计哲学:为什么"核心→队列→非核心"的顺序不可改变?
-
高并发场景下的线程池优化:掌握任务调度决策链的每一个环节
正文
引言:线程池在现代并发编程中的核心地位
在多核处理器普及的今天,高效的任务调度已成为提升系统性能的关键。线程池作为Java并发编程的核心组件,其内部工作机制直接影响着系统的吞吐量、响应时间和资源利用率。理解线程池的完整工作流程,不仅是面试中的高频考点,更是构建高并发、高可用系统的必备知识。
本文将深入剖析ThreadPoolExecutor的内部机制,带你完整走过一个任务从提交到执行的每一个决策环节,并探讨其设计哲学背后的深刻考量。
一、ThreadPoolExecutor的核心参数与状态机
在深入工作流程之前,我们先回顾线程池的核心配置参数:
java
ThreadPoolExecutor executor = new ThreadPoolExecutor(
corePoolSize, // 核心线程数
maximumPoolSize, // 最大线程数
keepAliveTime, // 非核心线程空闲存活时间
unit, // 时间单位
workQueue, // 任务队列
threadFactory, // 线程工厂
handler // 拒绝策略
);
线程池内部维护着两个关键状态:
-
运行状态(RUNNING、SHUTDOWN、STOP、TIDYING、TERMINATED)
-
工作线程数(workerCount)
这两个状态的组合决定了线程池的整体行为。
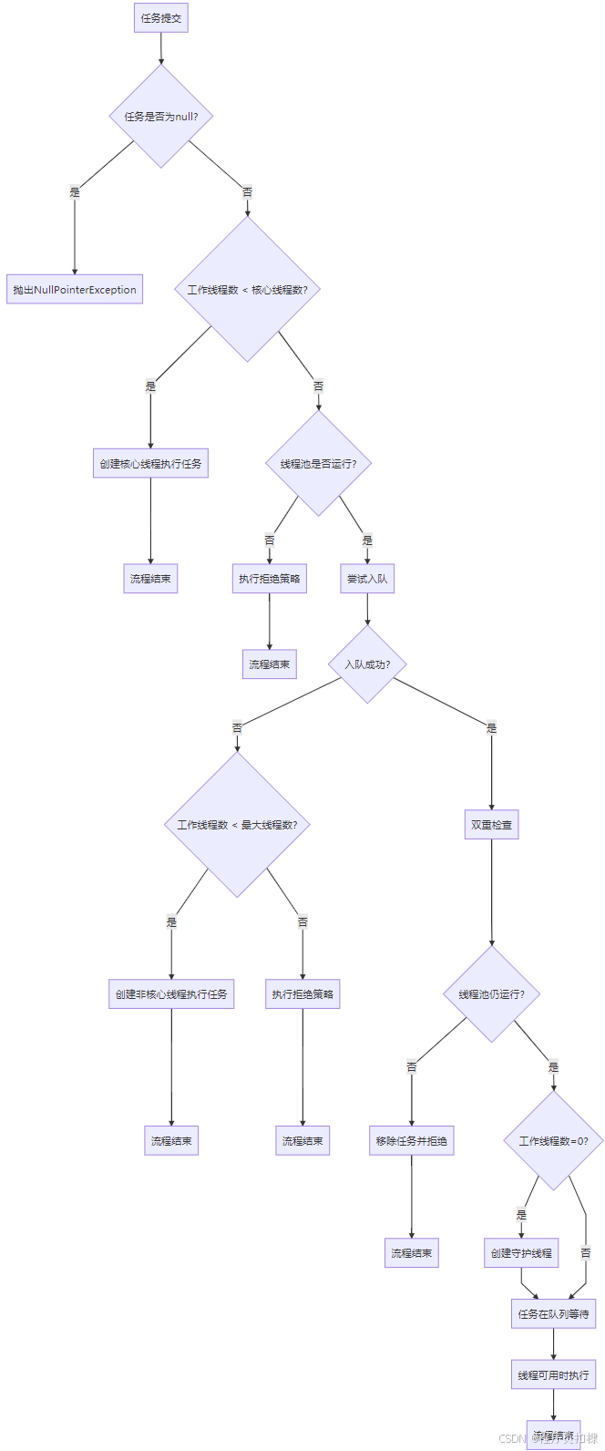
二、任务提交到执行的完整决策流程
第一阶段:任务提交与初始检查
步骤1:任务提交入口 当调用executor.execute(Runnable command)方法时,线程池的工作流程正式开始。首先进行null检查,如果任务为null,则直接抛出NullPointerException。
步骤2:核心线程决策 线程池首先检查当前工作线程数(workerCount)是否小于核心线程数(corePoolSize):
-
如果是,则尝试创建新的核心线程来执行任务
-
创建核心线程需要获取全局锁(mainLock),确保线程安全
-
创建成功则线程直接执行任务,流程结束
这一设计的核心思想:优先利用核心线程处理任务,因为它们可以长期存活,减少线程创建销毁的开销。
第二阶段:任务队列化策略
步骤3:入队决策 如果核心线程已满(workerCount ≥ corePoolSize),线程池不会立即创建新线程,而是尝试将任务放入工作队列(workQueue):
-
首先检查线程池是否处于RUNNING状态
-
如果状态正常,尝试将任务入队
这里有一个关键细节:任务入队成功后,需要二次检查线程池状态。因为在此期间线程池状态可能发生变化(如被关闭)。
步骤4:双重检查机制 任务入队成功后,执行双重检查:
-
如果线程池已不在RUNNING状态,则移除任务并执行拒绝策略
-
如果线程池仍在运行但工作线程数为0(可能所有线程都终止了),则创建新的非核心线程作为"守护者",确保队列中的任务能被处理
这种双重检查机制体现了线程池设计的严谨性,确保了状态转换期间的数据一致性。
第三阶段:非核心线程扩展
步骤5:队列已满时的扩展 如果任务队列已满(取决于队列类型和容量),线程池进入扩展阶段:
-
检查当前工作线程数是否小于最大线程数(maximumPoolSize)
-
如果是,创建新的非核心线程执行任务
-
创建成功则流程结束
重要限制:非核心线程有存活时间限制(keepAliveTime),空闲超过该时间会被回收,以节省系统资源。
第四阶段:拒绝策略执行
步骤6:最终防御 如果以上所有条件都不满足(核心线程满、队列满、非核心线程也满),线程池触发拒绝策略(RejectedExecutionHandler)。Java提供了四种内置策略:
-
AbortPolicy:默认策略,抛出RejectedExecutionException
-
CallerRunsPolicy:让调用者线程直接执行任务
-
DiscardPolicy:直接丢弃任务,不做任何处理
-
DiscardOldestPolicy:丢弃队列中最旧的任务,然后重新尝试执行
三、为什么是"核心→队列→非核心"的顺序?
设计哲学深度剖析
这个顺序并非随意安排,而是经过深思熟虑的工程决策,基于以下核心原则:
原则1:资源利用最优化 线程创建和销毁需要消耗系统资源(内存、CPU时间片)。核心线程可以长期存活,避免了频繁创建线程的开销。只有当核心线程无法及时处理任务时,才考虑使用队列缓冲。
原则2:响应时间与吞吐量的平衡
-
如果先创建非核心线程:大量任务到来时立即创建大量线程,虽然响应快,但会导致上下文切换频繁,降低整体吞吐量,甚至可能耗尽系统资源
-
如果先使用队列:可以平滑突发流量,避免系统过载,但可能增加任务等待时间
当前的设计在两者之间取得了最佳平衡:核心线程保证基本吞吐量,队列提供缓冲,非核心线程应对突发流量。
原则3:防止资源耗尽 如果调整顺序为"先非核心→再队列",在持续高并发场景下,系统可能快速创建大量线程,导致:
-
内存耗尽(每个线程需要分配栈空间)
-
CPU过度上下文切换
-
最终系统崩溃
反例分析:如果调整顺序会怎样?
场景A:先队列→再核心→最后非核心 这种调整看似合理,但实际上会导致:
-
系统负载较低时,任务也必须在队列中等待,增加不必要的延迟
-
无法充分利用核心线程的处理能力
场景B:先非核心→再队列→最后核心 这种设计最为危险:
-
突发流量到来时立即创建大量线程
-
系统资源快速耗尽
-
队列永远得不到使用(因为线程数先达到最大)
-
系统稳定性极差
四、线程池的类型化实现与优化建议
不同类型的线程池实现
Java通过Executors工厂类提供了几种预配置的线程池:
-
FixedThreadPool:固定大小,无界队列
java// 适用于负载较重的服务器,需要限制线程数量 Executors.newFixedThreadPool(10); -
CachedThreadPool:无界线程池,同步队列
java// 适用于短期异步任务,执行大量短期异步任务 Executors.newCachedThreadPool(); -
SingleThreadExecutor:单线程,无界队列
java// 保证任务顺序执行,无需同步 Executors.newSingleThreadExecutor(); -
ScheduledThreadPool:定时任务线程池
java// 执行定时或周期性任务 Executors.newScheduledThreadPool(5);
生产环境优化建议
-
合理配置核心参数
-
CPU密集型任务:核心线程数 ≈ CPU核心数
-
IO密集型任务:核心线程数 ≈ CPU核心数 × (1 + 平均等待时间/平均计算时间)
-
队列选择:LinkedBlockingQueue(无界)或ArrayBlockingQueue(有界)
-
-
监控与调优
java// 获取线程池状态 executor.getPoolSize(); // 当前线程数 executor.getActiveCount(); // 活动线程数 executor.getQueue().size(); // 队列等待任务数 executor.getCompletedTaskCount(); // 已完成任务数 -
自定义拒绝策略 对于关键业务,建议实现自定义拒绝策略,如:
-
记录拒绝的任务信息
-
持久化到数据库或消息队列,稍后重试
-
发送告警通知运维人员
-
五、实际应用场景分析
场景1:Web服务器请求处理
典型的Tomcat线程池配置遵循相同的决策流程:
-
核心线程处理常规请求
-
队列缓冲突发流量
-
非核心线程应对流量高峰
-
拒绝策略保护服务器不被压垮
场景2:大数据批处理
在Spark或Flink等框架中,任务调度器也采用了类似的层级化设计:
-
固定数量的执行器(类似核心线程)
-
任务缓冲区(类似队列)
-
动态资源分配(类似非核心线程)
六、源码层面的关键实现细节
在ThreadPoolExecutor.execute()方法中,决策流程体现为紧凑的条件判断:
java
public void execute(Runnable command) {
if (command == null)
throw new NullPointerException();
int c = ctl.get();
// 阶段1:核心线程检查
if (workerCountOf(c) < corePoolSize) {
if (addWorker(command, true))
return;
c = ctl.get();
}
// 阶段2:入队检查
if (isRunning(c) && workQueue.offer(command)) {
int recheck = ctl.get();
if (! isRunning(recheck) && remove(command))
reject(command);
else if (workerCountOf(recheck) == 0)
addWorker(null, false);
}
// 阶段3:非核心线程检查
else if (!addWorker(command, false))
// 阶段4:拒绝策略
reject(command);
}
结论:线程池设计的工程智慧
线程池的"核心→队列→非核心"决策流程体现了经典的工程优化思想:
-
分层处理:不同层解决不同问题,职责分离
-
渐进式扩展:按需分配资源,避免过度分配
-
优雅降级:当所有资源耗尽时,有明确的拒绝策略而非崩溃
-
状态一致性:通过双重检查等机制确保并发环境下的正确性
理解这一完整流程,不仅能帮助我们正确配置和使用线程池,更能培养系统设计的思维模式。在面对复杂系统设计时,这种分层决策、渐进扩展的思想具有普遍的指导意义。
流程图

这个流程图完整展示了线程池从任务提交到执行或拒绝的每一个决策环节,清晰地呈现了"核心线程→任务队列→非核心线程→拒绝策略"的四层决策机制。