目录
[1. 时间计划的精确度](#1. 时间计划的精确度)
[2. 时区处理](#2. 时区处理)
[3. 事件执行流程](#3. 事件执行流程)
[4. 事件执行的事务性](#4. 事件执行的事务性)
[1. 事件的生命周期管理](#1. 事件的生命周期管理)
[2. 事件执行状态监控](#2. 事件执行状态监控)
[3. 事件执行错误处理](#3. 事件执行错误处理)
事件调度器的起源与定位
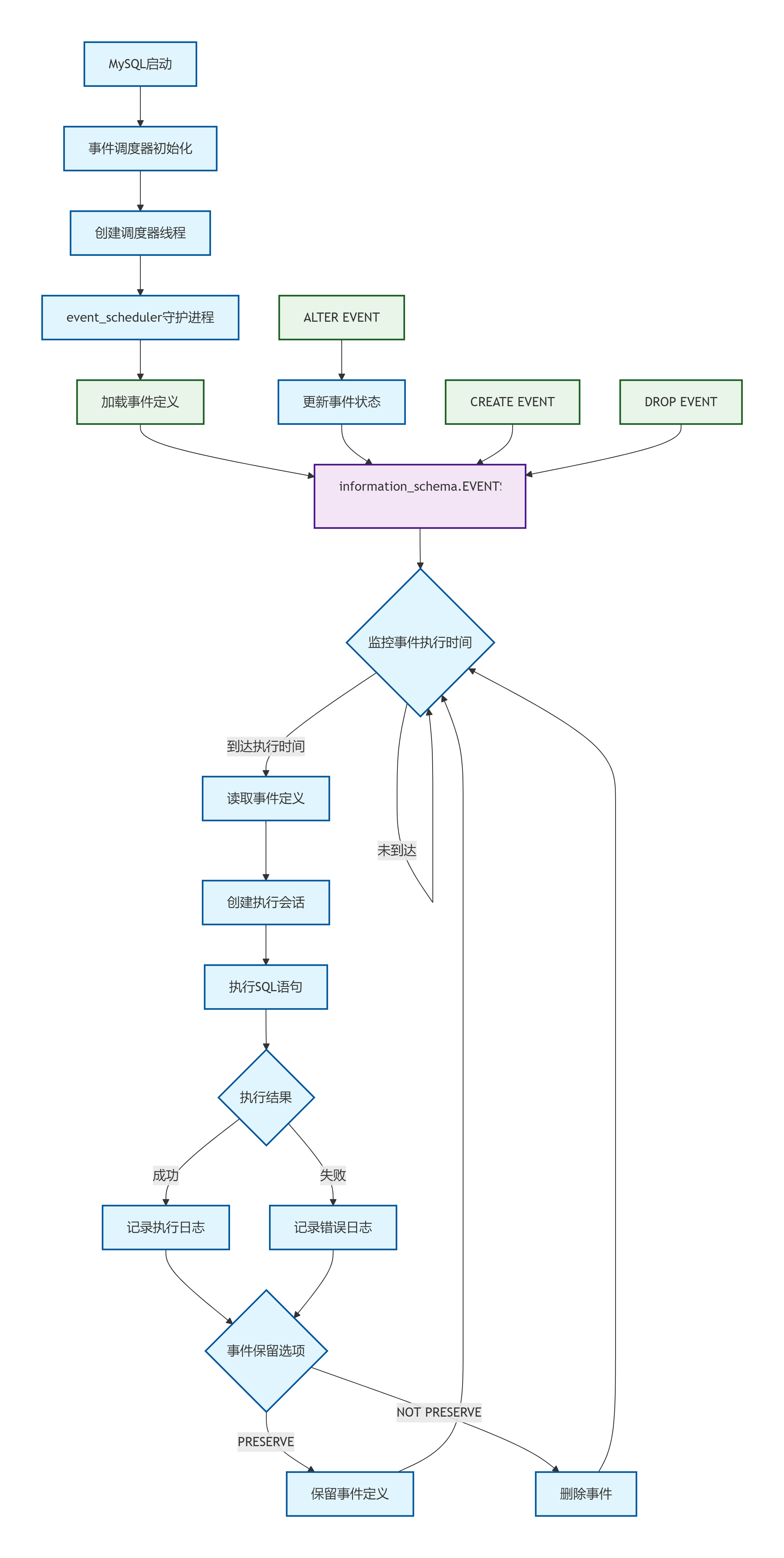
MySQL事件调度器(Event Scheduler)是MySQL 5.1.6版本中引入的一项重要功能,它本质上是数据库内置的定时任务管理系统。与传统操作系统的定时任务(如Linux的cron或Windows的任务计划程序)不同,事件调度器完全在数据库内部运行,无需依赖外部进程,这使得它特别适合处理与数据库强相关的自动化任务。
这一功能的引入解决了数据库管理员长期以来面临的痛点:在数据库层面实现自动化维护,而不必依赖外部脚本或中间件。想象一下,当需要每天凌晨清理过期日志时,无需编写Shell脚本、配置crontab,只需在数据库中定义一个事件,数据库自身就会在指定时间点执行。
事件调度器的内部架构
要深入理解事件调度器,需要了解其内部架构:

调度器线程 :事件调度器由一个独立的后台线程管理,这个线程在MySQL启动时被创建并持续运行。当启用事件调度器后,通过SHOW PROCESSLIST可以看到名为"event_scheduler"的Daemon进程。
事件存储 :所有事件的定义被存储在information_schema.EVENTS系统表中,这个表包含了事件名称、调度计划、执行语句、状态等所有元数据。
事件执行引擎 :当到达预定时间点时,调度器线程会从EVENTS表中读取待执行的事件,然后在当前会话中执行事件体中的SQL语句。
事件状态管理:每个事件都有一个状态(ENABLED/DISABLED),可以动态控制其执行。同时,事件执行完成后,可以选择保留定义(PRESERVE)或自动删除(默认)。
事件调度器与触发器的本质区别

相信很多程序员容易混淆事件调度器和触发器,但它们有本质区别:
- 触发器:与特定表操作绑定,当表发生INSERT/UPDATE/DELETE时自动触发,属于"事件驱动"。
- 事件调度器:基于时间触发,与表操作无关,属于"定时触发"。
触发器是"当某事发生时执行",而事件调度器是"在特定时间点执行"。例如,当用户登录时记录日志是触发器的用法,而每天凌晨2点清理日志则是事件调度器的用法。
事件调度器的调度机制介绍
事件调度器的调度机制是其核心,理解这一点对正确使用至关重要:
1. 时间计划的精确度
事件调度器支持精确到秒级的时间计划,这在某些业务场景中至关重要。例如:
sql
-- 每30秒执行一次
ON SCHEDULE EVERY 30 SECOND
-- 每天凌晨2点执行
ON SCHEDULE EVERY 1 DAY STARTS '2025-11-11 02:00:00'
这种精确性使得事件调度器可以替代一些原本需要更复杂外部调度系统的场景。
2. 时区处理
事件调度器的时间基于数据库服务器自身的时区,而非客户端时区。
- 如果服务器位于UTC时区,而应用在东八区,事件会在UTC时间点触发,而非本地时间。
- 解决方案:在SQL中使用
CONVERT_TZ函数进行时区转换,或在服务器配置中设置正确的时区。
sql
-- 在服务器时区(UTC)下,但希望按东八区执行
ON SCHEDULE EVERY 1 DAY STARTS CONVERT_TZ('2025-11-11 02:00:00', '+00:00', '+08:00')
3. 事件执行流程
当事件触发时,执行流程如下:

- 调度器线程检查
EVENTS表,找出所有到期的事件 - 为每个事件创建一个新会话(使用DEFINER的权限)
- 执行事件体中的SQL语句
- 记录执行结果(成功或失败)
- 根据
ON COMPLETION设置决定是否保留事件定义
4. 事件执行的事务性
事件体中的SQL操作是事务性的,要么全部执行要么都不执行 默认情况下:
- 如果事件体包含多个SQL语句,它们会被视为一个事务
- 除非显式使用
COMMIT,否则所有操作要么全部成功,要么全部回滚 - 事件失败时,错误信息会被记录到MySQL错误日志中
sql
-- 事务性示例:确保日志清理和日志记录同时成功
DO
BEGIN
DELETE FROM access_logs WHERE create_time < DATE_SUB(NOW(), INTERVAL 60 DAY);
INSERT INTO maintenance_log VALUES ('log_cleanup', NOW(), 'Cleaned old logs');
END;
5、完整示例
sql
INSERT INTO `job`.`cydict` (`id`, `chengyu`, `pinyin`, `jieshi`, `chuchu`, `lizi`, `spinyin`, `story`) VALUES (1, '嗷嗷待哺', 'áo áo dài bǔ', '嗷嗷:哀鸣声;待:等待;哺:喂食。饥饿时急于求食的样子。形容受饥饿的悲惨情景。', '《诗经・小雅・鸿雁》:"鸿雁于飞,哀鸣嗷嗷。"汉・荀悦《前汉纪・成帝纪三》:"作治数年,天下遍被其劳,国家疲弊,府库空虚,下至众庶,嗷嗷苦之。"', '文章尽可在别的刊物上发表,对于~的创造社的几种刊物却一字也不肯飞来。(郭沫若《学生时代・创造十年续编》)', 'aadb', NULL);
INSERT INTO `job`.`cydict` (`id`, `chengyu`, `pinyin`, `jieshi`, `chuchu`, `lizi`, `spinyin`, `story`) VALUES (2, '哀哀父母', 'āi āi fù mǔ', '可哀呀可哀,我的父母啊!原指古时在暴政下人民终年在外服劳役,对父母病痛、老死不能照料而悲哀。', '《诗经・小雅・蓼莪》:"蓼蓼者莪,匪莪伊蒿,哀哀父母,生我劬劳。"', '咱人有子方知不孝娘,岂不问~情肠!(元・无名氏《小张屠》第一折)', 'aafm', NULL);
INSERT INTO `job`.`cydict` (`id`, `chengyu`, `pinyin`, `jieshi`, `chuchu`, `lizi`, `spinyin`, `story`) VALUES (4, '哀哀欲绝', 'āi āi yù jué', '绝:断气,死。形容极其悲痛。', '清・曹雪芹《红楼梦》第十三回:"那宝珠按未嫁女之礼在灵前哀哀欲绝。"', '那安太太进门,一眼便看见姑娘,~的跪在那里......便一直的奔了姑娘去。(清・文康《儿女英雄传》第二十回)', 'aayj', NULL);
INSERT INTO `job`.`cydict` (`id`, `chengyu`, `pinyin`, `jieshi`, `chuchu`, `lizi`, `spinyin`, `story`) VALUES (5, '按兵不动', 'àn bīng bù dòng', '按:止住。使军队暂不行动。现也比喻暂不开展工作。', '《吕氏春秋・恃君览》:"赵简子按兵而不动。"', '又听得寨前炮响,史文恭~,只要等他入来,塌了陷坑,山后伏兵齐起,接应捉人。(明・施耐庵《水浒全传》第六十八回)', 'abbd', '春秋末期,诸侯争霸,弱肉强食,位于晋国东部的一个弱小国家——卫国,长期以来受着强大晋国的压迫,苦不堪言。这个时候卫国的国君——卫灵公,毅然投靠了与晋国同样强大的齐国,缔约结盟。这种做法令当时晋国的执政卿赵鞅十分恼怒,集结大军准备讨伐卫国,大军出发前,赵鞅先派大夫史默出使卫国,暗中调查卫国内部的情况,并约好在一个月后回来报告,可是,一个月,两个月很快过去了,史默仍旧没有消息,赵鞅不知道究竟出了什么意外情况,晋国内部也开始议论纷纷,史默已经被卫国杀害,不可能再回来了。况且卫国只不过是一个弱小的国家,不如干脆出兵,一举击破,赵鞅否定了这种说法,他认为卫国之所以敢背叛晋国投靠齐国,一定已经做好了十分充分的准备,贸然进攻,会使晋国损失巨大,所以在史默控听消息回来之前,决不能草率采取行动。就这样等了半年之久,史默终于回来了。赵鞅问他:"为什么耽搁这么长的时间呢。史默答道,经过六个月的观察,卫灵公很有才干,国内贤臣很多,人民拥戴,举国上下团结一心。如果我们要依靠武力使卫国屈服,是要付出巨大的代价的。经过这半年来,还是寻找不到卫国的弱点,所以我只好回来了。赵鞅听后,同意史默的看法,暂时打消了攻打卫国的念头,按兵不动,等待时机。 ');
INSERT INTO `job`.`cydict` (`id`, `chengyu`, `pinyin`, `jieshi`, `chuchu`, `lizi`, `spinyin`, `story`) VALUES (6, '哀兵必胜', 'āi bīng bì shèng', '原意是力量相当的两军对阵,悲愤的一方获得胜利。后指受欺侮而奋起抵抗的军队,必定能取胜。', '《老子》第六十九章:"祸莫大于轻敌,轻敌几丧吾宝,故抗兵相加,哀者胜矣。"', '不,~!不要乐,要哀,何小姐能弹《易水吟》的谱子吗?(《啼笑因缘续集》一0回)', 'abbs', NULL);
INSERT INTO `job`.`cydict` (`id`, `chengyu`, `pinyin`, `jieshi`, `chuchu`, `lizi`, `spinyin`, `story`) VALUES (7, '安步当车', 'ān bù dàng chē', '安:安详,不慌忙;安步:缓缓步行。以从容的步行代替乘车。', '《战国策・齐策四》:"晚食以当肉,安步以当车,无罪以当贵,清静贞正以自虞。"', '反正路不远,我们还是~吧!', 'abdc', '战国时,齐国有位高士,名叫颜蜀。齐宣王慕他的名,把他 召进宫来。颜蜀随随便便地走进宫内,来到殿前的阶梯处,见宣王正 等待他拜见,就停住脚步,不再行进。宣王见了很奇怪,就呼唤说: "颜蜀,走过来!" 不料颜蜀还是一步不动,呼唤宣王说:"大王,走过来!" 宣王听了很不高兴,左右的大臣见颜蜀目无君主口出狂言,都 说:"大王是君主,你是臣民,大王可以叫你过来,你也叫大王过来, 怎么行呢?" 颜蜀说:"我如果走到大王面前去,说明我羡慕他的权势;如果 大王走过来,说明他礼贤下士。与其让我羡慕大王权势,还不如让大 玉礼贤下士的好。" 齐宣王恼怒他说:"到底是君王尊贵,还是士人尊贵?" 颜蜀不假思索他说:"当然是士人尊贵,君王并不尊贵!" 宣王说:"你说这话有根据吗?" 颜蜀神色自若他说:"当然有。从前秦国进攻齐国的时候,秦王 曾经下过一道命令:有谁敢在高士柳下季坟墓五十步以内的地方砍 柴的,格杀勿论!他还下了一道命令:有谁能砍下齐王的脑袋,就封 他为万户侯,赏金干镒,由此看来,一个活着的君主的头,竟然连一 个死的士人坟墓都不如啊。" 齐宣王无言以对,满脸不高兴。大臣们忙来解围:"颜蜀,过来! 颜蜀,过来!我们大王拥有千乘(一千辆战本)之国,东西南北谁敢不 服?大王想要什么就有什么,老百姓没有不俯首听命的。你们士人大 卑鄙了!" 颜蜀驳斥道:"你们说得不对!从前大禹的时候,诸侯有万国之 多。这是为什么呢?因为他尊重士人。到了商汤时代,诸侯有三千之 多。如今,称孤道寡的才二十四个。由此看来,重视士人与否是得失 的关键。从古到今,没有能以不务实事而成名于天下的。所以君父要 以不经常向人请教为羞耻,以不向地位低的人学习而惭愧。" 宣王听到这里,才觉得自己理亏,说:"我是自讨没趣。听了您的 一番高论,才知道了小人的行径。希望您接受我为您的学生,今后您 就住在我这里,我保证您饮食有肉吃,出门必有车乘,您夫人和子女 个个会衣着华丽。" 颜蜀却辞谢说:"玉,原来产于山中,如果一经匠人加工,就会破 坏;虽然仍然宝贵,但毕竟失去了本来的面貌。士人生在穷乡僻壤, 如果选拔上来,就会享有利禄;不是说他不能高贵显达,但他外来的 风貌和内心世界会遭到破坏。所以我情愿希望大王让我回去,每天 晚点吃饭,也像吃肉那样香,安稳而慢慢地走路,足以当作乘车;平 安度日,并不比权贵差。清静无为,纯正自守,乐在其中。命我讲话的 是您大王,而尽忠宣言的是我颜蜀。" 颜蜀说罢,向宣王拜了两拜,就告辞前去。');
INSERT INTO `job`.`cydict` (`id`, `chengyu`, `pinyin`, `jieshi`, `chuchu`, `lizi`, `spinyin`, `story`) VALUES (8, '安邦定国', 'ān bāng dìng guó', '邦:泛指国家。使国家安定巩固。', '元・关汉卿《哭存孝》第二折:"我本是安邦定国李存孝,今日个太平不用旧将军。"', '荐贤举善是吾心,~访知音。(明・无名氏《伐晋兴齐》第一折)', 'abdg', NULL);
INSERT INTO `job`.`cydict` (`id`, `chengyu`, `pinyin`, `jieshi`, `chuchu`, `lizi`, `spinyin`, `story`) VALUES (9, '爱博而情不专', 'ài bó ér qíng bù zhuān', '对人或事物的喜爱很广泛,而感情不能专一。', '唐・韩愈《与陈给事书》:"夫位益尊则贱者日隔,伺候于门墙者日益进,则爱博而情不专。"', '在这三条路里,我将选择那一条呢?我惭愧自己是个'~'的人;虽者想着只选定一条路,却总丢不下别的。(朱自清《那里走》)', 'abez', NULL);
INSERT INTO `job`.`cydict` (`id`, `chengyu`, `pinyin`, `jieshi`, `chuchu`, `lizi`, `spinyin`, `story`) VALUES (10, '按部就班', 'àn bù jiù bān', '部、班:门类,次序;就:归于。按照一定的步骤、顺序进行。也指按老规矩办事,缺乏创新精神。', '晋・陆机《文赋》:"然后选义案部,考辞就班。"', '但黄公俊的祖父,他开始读了书,象一般读书人似的,他~的要将八股型的才学,"货与帝王家"。(郑振铎《黄公俊之最后》)', 'abjb', NULL);
INSERT INTO `job`.`cydict` (`id`, `chengyu`, `pinyin`, `jieshi`, `chuchu`, `lizi`, `spinyin`, `story`) VALUES (11, '傲不可长', 'ào bù kě zhǎng', '傲慢之心不可以滋长。', '《礼记・曲礼上》:"傲不可长,欲不可纵,志不可满,乐不可极。"', '~,像他那样傲慢的孩子,家长应加强教育。', 'abkz', NULL);
INSERT INTO `job`.`cydict` (`id`, `chengyu`, `pinyin`, `jieshi`, `chuchu`, `lizi`, `spinyin`, `story`) VALUES (15, '爱不释手', 'ài bù shì shǒu', '释:放下。喜爱得舍不得放手。', '南朝梁・萧统《陶渊明集序》:"余爱嗜其文,不能释手。"', '虽是不合他的路数,可奈文有定评,他看了也知道~。(清・文康《儿女英雄传》第三十五回)', 'abss', NULL);
CREATE TABLE `cydict` (
`id` int(11) NOT NULL AUTO_INCREMENT,
`chengyu` varchar(200) NOT NULL COMMENT '成语',
`pinyin` varchar(800) NOT NULL COMMENT '拼音',
`jieshi` text NOT NULL COMMENT '解释',
`chuchu` text COMMENT '出处',
`lizi` text COMMENT '例子',
`spinyin` varchar(10) NOT NULL COMMENT '拼音缩写',
`story` text COMMENT '成语故事',
PRIMARY KEY (`id`)
) ENGINE=MyISAM AUTO_INCREMENT=13012 DEFAULT CHARSET=utf8;
-- 先确保事件调度器已启用(如果还没开,先执行这句)
SET GLOBAL event_scheduler = ON;
-- 创建每分钟自动删除最新数据的事件(直接执行这个就行)
CREATE EVENT delete_latest_cydict
ON SCHEDULE EVERY 1 MINUTE
DO
DELETE FROM cydict ORDER BY id DESC LIMIT 1;
-- 删除事件调度器
DROP EVENT delete_latest_cydict
SELECT
EVENT_NAME,
STATUS,
LAST_EXECUTED,
EVENT_DEFINITION,
STARTS
FROM information_schema.EVENTS
WHERE EVENT_SCHEMA = 'job';
事件调度器的高级特性
1. 事件的生命周期管理
事件调度器支持完整的生命周期管理,具体如下:

- 创建事件 :
CREATE EVENT,可指定唯一性(IF NOT EXISTS) - 修改事件 :
ALTER EVENT,可修改调度计划、状态、事件体 - 删除事件 :
DROP EVENT,可安全删除(IF EXISTS) - 启用/禁用事件 :
ALTER EVENT ... ENABLE/DISABLE
2. 事件执行状态监控
通过information_schema.EVENTS表,可以详细监控事件状态:
暂时无法在飞书文档外展示此内容

LAST_EXECUTED字段显示事件最后一次执行时间,STATUS显示事件是ENABLED还是DISABLED。
3. 事件执行错误处理
事件执行失败时,错误信息会记录在MySQL错误日志中。可以通过以下方式增强错误处理:
暂时无法在飞书文档外展示此内容
事件调度器的用途

降低运维复杂度:将原本需要外部脚本完成的数据库维护任务整合到数据库内部
保证 数据一致性:事件在数据库内部执行,与事务一致,避免外部程序异常导致的数据不一致
简化部署:无需额外配置调度系统,只需在数据库中定义事件
精确控制:时间粒度精确到秒,适合对实时性要求高的场景
实际应用中的建议
性能影响:大表删除/更新操作可能影响数据库性能,建议分批次执行,比如每次执行1000条。
资源监控 :建议定期检查SHOW PROCESSLIST,确保事件调度器线程正常运行
权限管理 :确保执行事件的用户具有必要的权限(EVENT权限)
时区一致性:确保服务器时区与业务需求一致
总结
以上内容是MySQL事件调度器的介绍,希望对大家能有所帮助!
