"认知孪生(Cognitive Twin)" 可以理解为:把某个"认知系统"(人、团队、组织,或一个智能体)在特定任务/环境中的认知机制,用可运行、可校准、可追踪的模型外化出来,并与真实系统保持持续耦合的"镜像体"。它不是单纯的数据孪生(只复刻状态),也不是传统数字孪生(复刻结构与动力学),而是复刻并运营"认知如何发生"。
一、 认知孪生到底"孪生"的是什么
认知科学更关心"机制"而不是"表象"。因此认知孪生的核心对象是三类东西的耦合:
-
世界模型(World Model):系统"相信世界是什么样"的结构化表征(对象、关系、因果、约束、风险、价值权衡)。
-
状态机/控制结构(Control / State Machine):系统在任务推进中如何分段、切换、抑制/触发行为(阶段、门禁条件、异常处理、回退策略)。
-
认知回路(Cognitive Loops):感知→解释→预测→决策→行动→反馈→学习 的闭环机制(含注意力分配、证据积累、置信度、学习更新)。
一句话:认知孪生 = "我如何理解世界" × "我如何推进任务" × "我如何用反馈修正自己" 的可运行外化体。
二、 为什么它叫"孪生",而不是"模型"或"仿真"
"孪生"强调两点:持续耦合 与可校准对齐。
-
持续耦合:真实系统在变(环境变、任务变、策略变),孪生体也必须随之更新,而不是一次性建模。
-
可校准对齐:孪生体不仅输出"预测/建议",还要能用数据与结果反证自己:哪里误判?误判来自世界模型缺失、状态机不完备、还是回路参数(阈值、偏好、注意力)不对?
所以认知孪生更像一个"可运营的认知镜像",而不是一张静态知识图谱或一段离线仿真。
三、 与"数字孪生/数据孪生"的关键差异
-
数据孪生:复刻"发生了什么"(状态、指标、日志)。
-
数字孪生:复刻"系统如何运作"(结构、过程、动力学)。
-
认知孪生:复刻"系统如何理解与选择"(信念、目标、策略、约束、证据、置信度、学习)。
一个直观对比:数字孪生回答"设备为什么振动增大";认知孪生还要回答"为什么当时会选择不停机、而是降载+观察?这个决策依据、阈值、风险偏好从何而来?若换目标/约束会怎么改?"
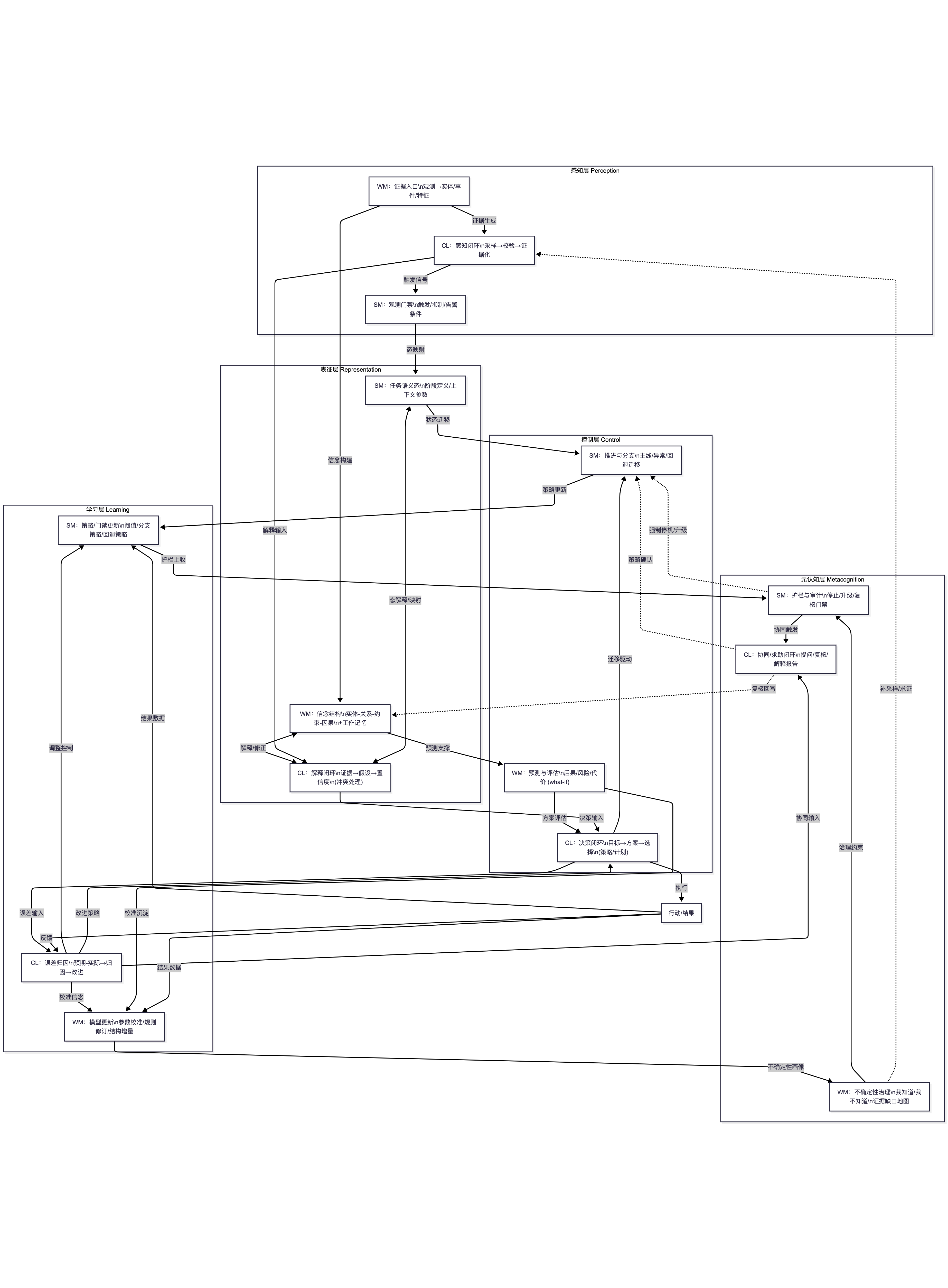
四、 认知孪生构成要件
如果把认知孪生当作工程对象,它至少包含:
-
表征层(Representations):概念、关系、因果、约束、目标函数/偏好。
-
过程层(Processes):推理/检索/规划/控制/注意力机制的流程结构。
-
学习层(Learning/Adaptation):从反馈更新世界模型与策略(参数更新、规则修订、结构增量)。
-
元认知层(Metacognition):知道自己"知道什么/不知道什么",能报告不确定性、触发求助、解释决策。
很多"智能体系统"缺的不是推理能力,而是元认知:不会在该停下时停下,不会把不确定性变成显式的"请求信息/请求验证"。
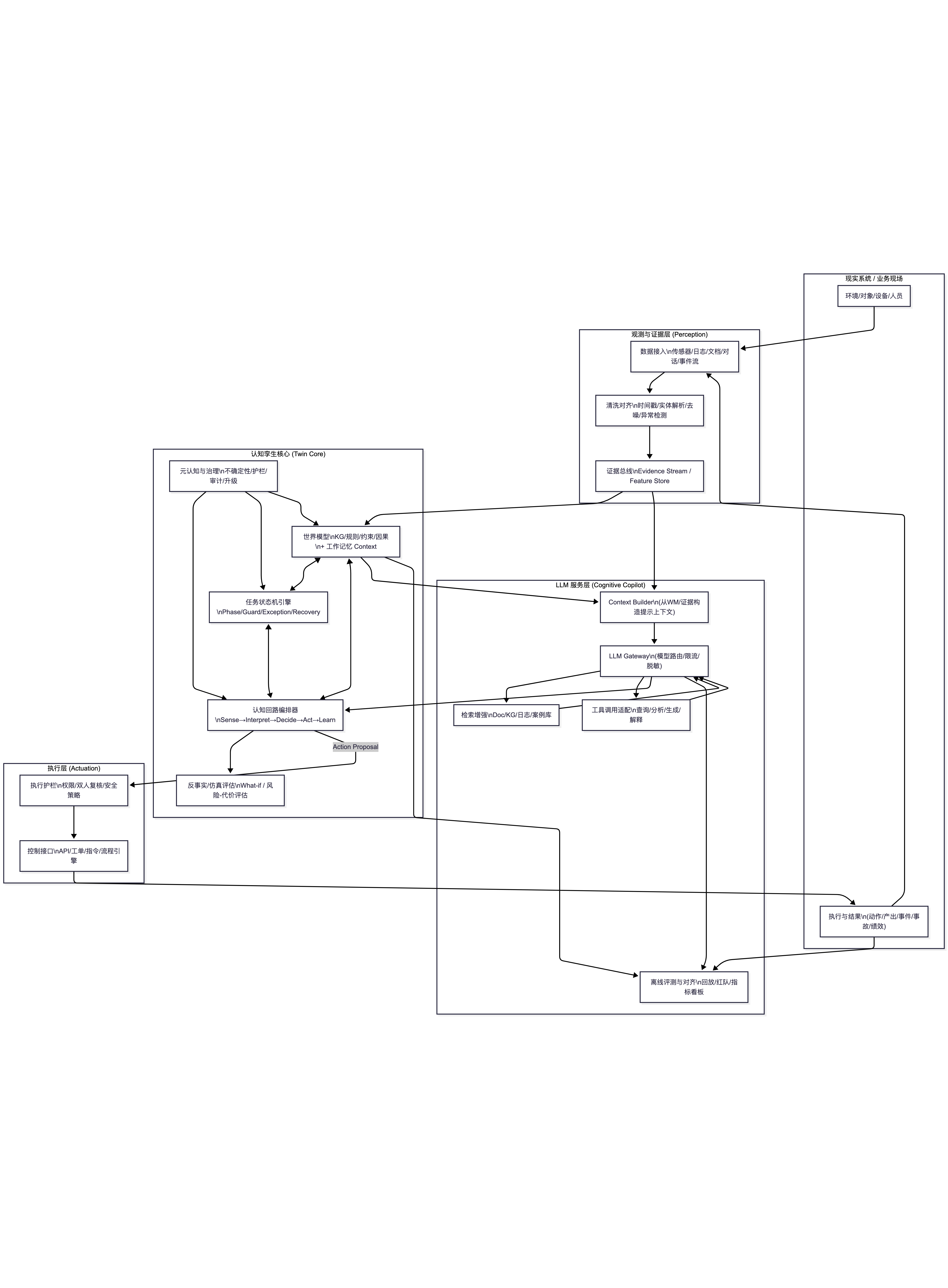
五、认知孪生架构

六、认知孪生xLLM架构

关键约束(架构原则):
-
LLM 输出"提案"(hypothesis/plan/explanation),孪生核心做"裁决与执行"(状态机门禁 + 元认知护栏)。
-
任何动作必须走
GUARD(权限/复核/安全策略/可回滚)。 -
世界模型(WM)是"真相来源之一",LLM 只是"可变的语言推理器"。
七、LLM 在认知孪生里的"职责边界"
LLM 更适合做
-
语义解释:把文本/日志/自然语言需求 → 结构化意图、实体、约束、风险点
-
检索编排:生成查询、从文档/KG/日志中找证据
-
候选方案生成:给出多个 plan、权衡理由、需要补充的信息
-
解释与报告:把孪生内部的状态/证据/决策链路讲清楚(可审计)
LLM 不应直接做
-
直接状态迁移(跳过状态机门禁)
-
直接下发控制指令(跳过执行护栏)
-
单独决定安全阈值(阈值属于治理资产,应由元认知层管理)
八、 典型闭环(Sequence 级)
九、认知xLLM架构最小组合
-
WM:KG/对象模型 + 工作记忆(Context)+ 证据索引(可用 TSDB/文档库)
-
SM:任务状态机(Phase + Guard + Exception + Recovery)
-
LOOP:闭环编排器(把 Sense/Interpret/Decide/Act/Learn 串起来)
-
LLM Gateway + Context Builder:把 WM/证据整理成可控上下文;做脱敏、限流、审计
-
GUARD:权限、复核、策略、回滚
-
EVAL:回放与对齐(把每次决策链路变成可评测资产)