特性
单电感器升-降压控制器,用于升/降压 DC/DC 转换
宽输入电压范围:4.5V 至 40V
高效率
开关频率可调
可编程外部软启动
故障后自动恢复
输出线压降补偿功能
可编程过流设置
电源正常指示和输出过压保护
过热保护
热增强型 QFN4x4-24L 封装
符合 RoHS 标准
概述
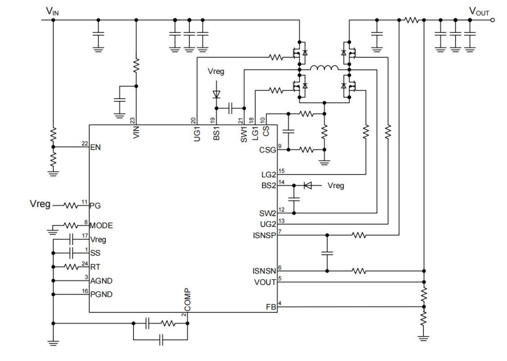
TX9575 是一款同步四开关降压-升压 DC/DC 控制器,能够调节等于、高于或低于输入电压的输出电压。TX9575 可在 4.5 V 至 40 V 的宽输入电压范围内工作,以支持各种应用。TX9575 在降压和升压模式下均采用电流模式控制,以实现卓越的负载和线路调节。开关频率由外部电阻器编程。该设备还具有可编程软启动功能,并提供保护功能,包括逐周期电流限制、输入欠压锁定(UVLO)、输出过压保护 (OVP) 和热关断。TX9575 采用 QFN4x4-24L 封装,可提供非常紧凑的系统解决方案和良好的导热性。
典型应用

布局指南
基本的 PCB 布局需要将敏感信号路径和电源路径分开。建议遵循以下布局指导原则:
1.主电流路径的走线应尽可能短且宽,以最小化寄生电感和电阻。
2.将输入滤波电容 CIN、降压功率 MOSFET(UG1 和 LG1)及检测电阻尽量靠近放置,以最小化降压模式中输入
开关电流的回路面积。
3.将输出滤波电容 COUT、升压功率 MOSFET(UG2 和 LG2)及检测电阻尽量靠近放置,以最小化升压模式中输
出开关电流的回路面积。
4.对输入和输出电容使用大容量电容和低串联阻抗的小型陶瓷电容的组合。将小型电容靠近 IC 放置。
5.最小化 SW1 和 SW2 回路面积。
6.将 BST1 启动电容靠近 IC 放置并直接连接到 BST1 和 SW1 引脚之间。
7.将 BST2 启动电容靠近 IC 放置并直接连接到 BST2 和 SW2 引脚之间。
8.将反馈电阻靠近 FB 引脚放置。反馈网络连接在输出电容的后面。
9.将补偿元件靠近 COMP 引脚放置。
10.将敏感信号(FB、COMP、ISNSP、ISNSN、CS、CSG、Vreg、VOUT、RT、SS)远离开关信号布置。
11.对于电流检测信号 CS 和 CSG,使用开尔文连接至检测电阻。
12.对于电流检测信号 ISNSP 和 ISNSN,使用开尔文连接至检测电阻。
13.将所有模拟地连接到公共节点,然后将该公共节点连接到输出电容后面的电源地。
14.将 Vreg 旁路电容放置在控制器 IC 附近,并连接在 Vreg 和 PGND 引脚之间。通常使用 2.2μF 的陶瓷电容。
15.封装的裸露焊盘应焊接到 PCB 上等效大小的金属区域。该区域应连接到 GND 平面,并通过多个过孔与 PCB 背
面和中间层连接。与裸露焊盘相连的 GND 平面区域应最大化,以改善热性能。
16.推荐采用多层 PCB 设计。