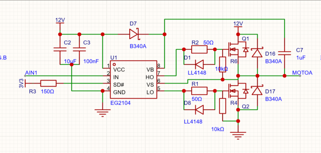
当AIN1是高电平HO输出高电平,当AIN1是低电平时LO会输出高电平,当12V变为24V时,HO和LO为高电平时也是24V,大于Q1Q2栅极承受的+/-20V,范围。会直接损坏Q1Q2吗?

首先这个电路中有一个电路结构,叫做"自举电路"。
这个电路中自举电路的工作原理可以拆成两个阶段(配合 Q1、Q2 的开关状态),核心是利用电容 "电压不能突变" 的特性,为高端 MOS 管 Q1 提供足够的驱动电压:
阶段 1:Q2 导通,自举电容充电
当 AIN1 为低电平→LO 输出高电平→Q2 导通,此时 MOTOA 节点电位接近 GND(0V):
12V 电源通过二极管 D7(B340A)向自举电容 C2(10μF)充电,直到 C2 两端电压被充至约12V(电容上端接 12V,下端接 MOTOA/GND)。
阶段 2:Q1 导通,自举电容放电(提供浮置电源)
当 AIN1 为高电平→HO 输出高电平→Q1 准备导通,此时 MOTOA 节点电位会被 Q1 拉到接近 12V:
由于电容 C2 的电压不能突变,C2 下端(接 MOTOA)电位升高 12V 时,上端电位会同步升高至 12V(电源)+12V(电容电压)=24V;
这个 24V 的电压通过 U1 的 VB 脚输入,为 EG2104 的高端驱动电路供电,使 HO 输出足够的电压(约 24V - 芯片压降),保证 Q1 的栅极 - 源极电压(Vgs)足够大,让 Q1 可靠导通。
简单说:自举电路是用电容 "暂存" 电源电压,在高端 MOS 管导通时,把电容电压叠加到电源电压上,为高端驱动提供高电压。
欢迎大家一起讨论,分享更好的电路知识。