摘要 :本文为你全景式解读一座城市如何在下一个五年规划中,通过构建以数据编织(Data Fabric)和高精度CIM数字孪生 为核心的新型数字基础设施,彻底解决"信息孤岛"、"业务割裂"的顽疾。文章将深入剖析其总体架构、核心技术选型、实战应用场景及全栈信创安全体系,揭示这场从"被动响应"到"主动预见"、从"经验治理"到"科学决策"的城市治理革命。

引言:站在"十四五"收官与"十五五"启航的历史节点
当"数字政府"、"一网统管"成为各地政府工作报告中的高频词时,一个尖锐的问题也随之浮现:我们真的建成了"一网"了吗?还是仅仅把过去的"烟囱系统"搬到了一个更大的屏幕上?
过去十年,无数城市投入巨资建设了交通、安防、环保等各类信息化系统,却陷入了"数据越聚越多,协同越来越难"的怪圈。指挥中心的大屏上,各委办局的数据依然是"各说各话",应急事件发生时,调度员仍需在十几个系统间来回切换,宝贵的黄金时间就在这种低效协同中悄然流逝。
这份初步设计方案,正是对这一时代命题的正面回应。它没有停留在概念层面,而是拿出了一套极具操作性的技术方案和实施路径,旨在为城市打造一个真正意义上的"智慧中枢"。这不仅是技术的升级,更是城市治理逻辑的根本性重塑。
一、为什么必须重构?------现状痛点与时代机遇的双重驱动
任何颠覆性的变革,都源于对现状的深刻不满和对未来的精准把握。该方案开篇就直击要害,清晰地指出了当前城市数字化转型面临的四大核心痛点,并将其置于国家战略与技术演进的宏大背景下。
1.1 四大"代差"级痛点,制约城市治理现代化
-
"数据烟囱"与共享时效瓶颈:跨部门数据共享依然依赖传统的ETL(抽取、转换、加载)模式,链路长、环节多。方案调研显示,核心数据(如交通流量、应急资源)的共享延迟普遍超过24小时,导致IOC(城市运行中心)大屏展示的往往是"历史数据",而非"实时状态",严重拖累应急响应速度。
-
传统数据湖的"数据沼泽化":虽然数据量庞大,但缺乏统一的元数据标准和自动化治理工具,大量数据处于"不可知、不可取、不可用"的状态。数据血缘不清,质量参差不齐,形成了昂贵的"数据沼泽"。
-
CIM模型"重看轻用",仿真能力缺失:现有的城市信息模型(CIM)大多停留在L1/L2级别(框架和结构模型),主要用于外观展示。缺乏L4/L5级别的精细化建模(包含构件属性和功能逻辑),无法支撑火灾蔓延模拟、地下管网压力仿真等深层次业务需求,沦为"精美的花瓶"。
-
算力结构失衡,AI能力孱弱:现有数据中心以通用CPU算力为主,缺乏支撑大模型训练与推理的GPU/NPU智能算力。在处理高并发视频解析、实时渲染时,系统经常卡顿甚至崩溃,无法满足未来城市级AI应用的需求。
1.2 三大时代机遇,指明破局方向
面对痛点,方案也敏锐地捕捉到了破局的关键技术趋势:
- 从ETL到数据编织(Data Fabric):利用主动元数据、知识图谱和机器学习,在异构数据源之上构建一层逻辑数据层,实现数据的动态发现与按需集成,将数据交付周期从"周"缩短至"小时"级。
- "AI大模型+智能体(Agent)"重构业务流:引入城市级大模型,并构建针对不同场景的智能体(Agent)。Agent具备自主规划、工具调用和自我进化的能力,能将碎片化的业务流程串联起来,实现从"人找事"到"事找人"的智能化转变。
- 智算中心:数字孪生的动力心脏:规划建设强大的智算中心,采用高性能国产算力集群,为大规模AI运算、实时渲染与物理仿真提供澎湃动力。
二、顶层设计:构建"一底座、一中枢、多应用"的现代化治理体系
明确了"为什么",接下来就是"做什么"。方案提出了一个清晰、可量化的总体建设目标。
2.1 总体架构:"一底座、一中枢、多应用"
- 一底座(CIM+数据编织) :构建覆盖全域的数字孪生空间底座。通过数据编织技术,实现跨部门、跨层级数据的实时逻辑集成,而非物理搬迁,确保数据的时效性与权威性。
- 一中枢(AI大模型+智算):建设具备多模态感知与认知能力的城市智算中枢。依托国产化智算算力,部署政务大模型,为城市治理提供NLP、CV、预测分析等核心AI能力。
- 多应用(一网统管):聚焦城市运行的痛点、难点,打造涵盖经济运行、社会治理、应急指挥、生态环境等领域的"一网统管"应用矩阵,实现"一屏观全城、一网管全城"。
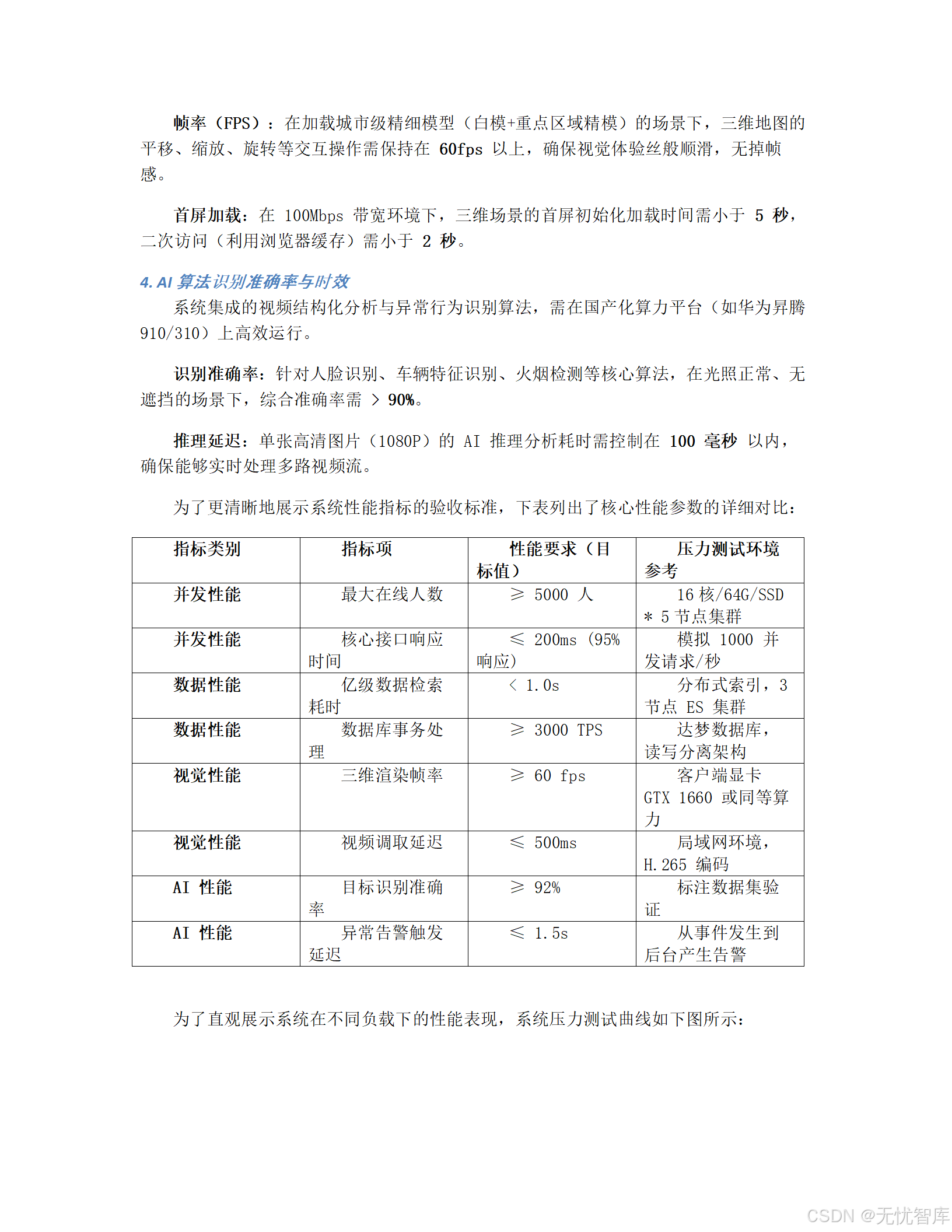
2.2 量化KPI:让成效可度量、可考核
方案设定了严格的量化指标,避免项目沦为"形象工程":
- 数据实时融合率 ≥ 99%
- CIM加载速度 < 3秒
- AI事件识别准确率 ≥ 95%
- 信创适配率 100%
- 应急指令下达时延 < 500ms
这些硬指标,为项目的成功与否划定了清晰的红线。
三、核心技术揭秘:如何打造坚实、智能、安全的数字底座?
有了顶层设计,关键在于如何落地。方案的核心章节详细阐述了四大技术支柱的构建思路。
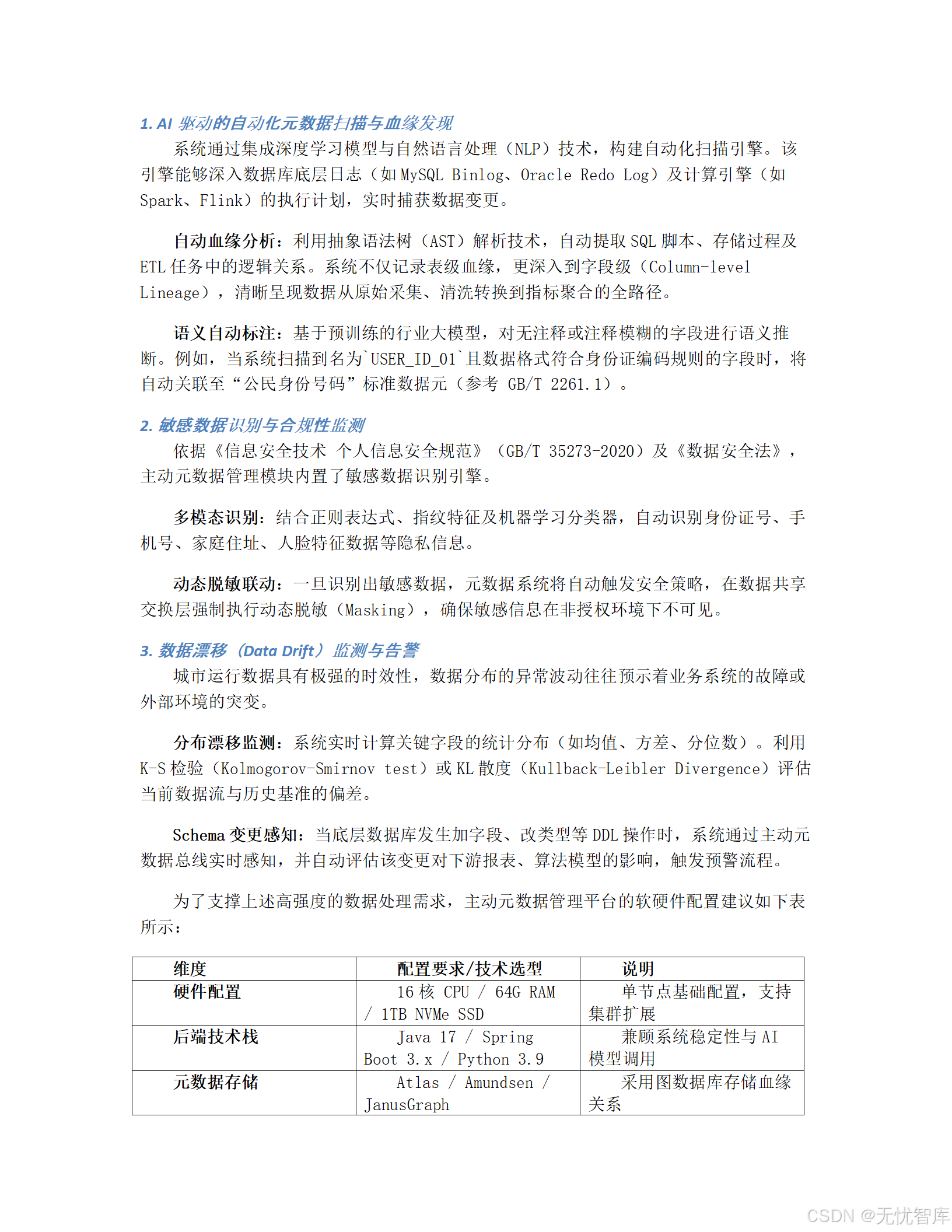
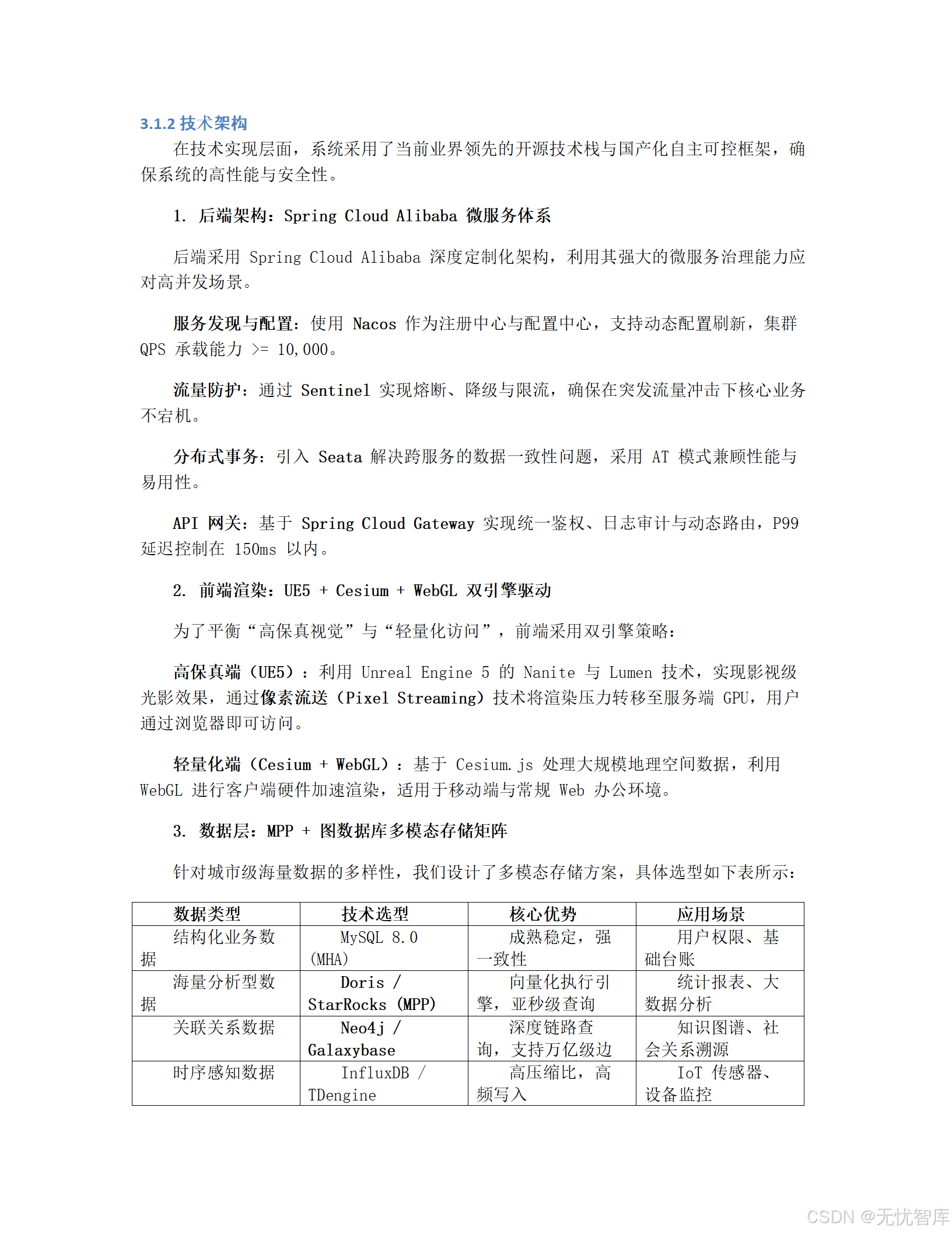
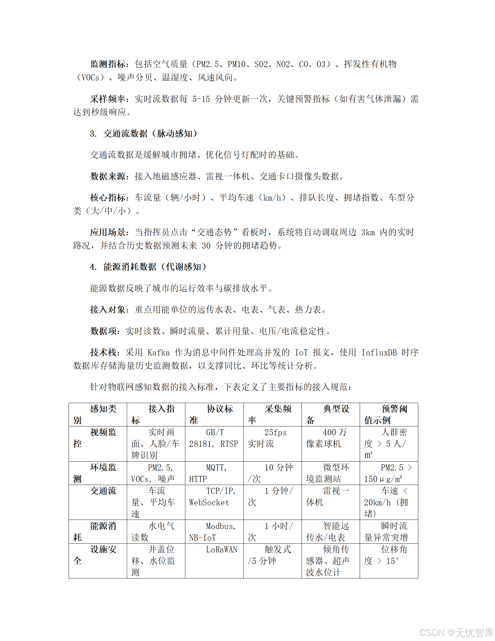
3.1 城市运行数据编织底座:打通数据血脉
这是整个方案的灵魂所在,旨在解决"数据孤岛"问题。
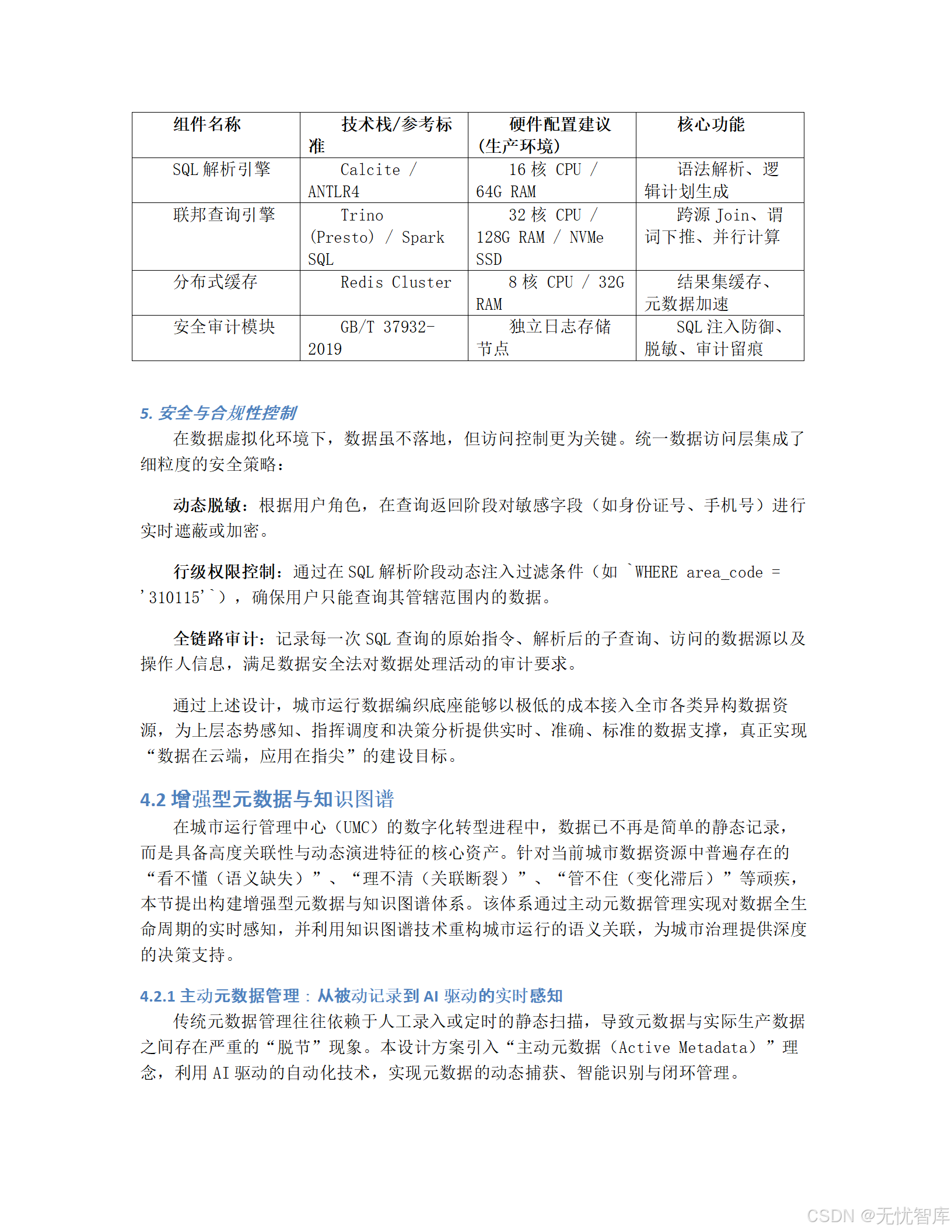
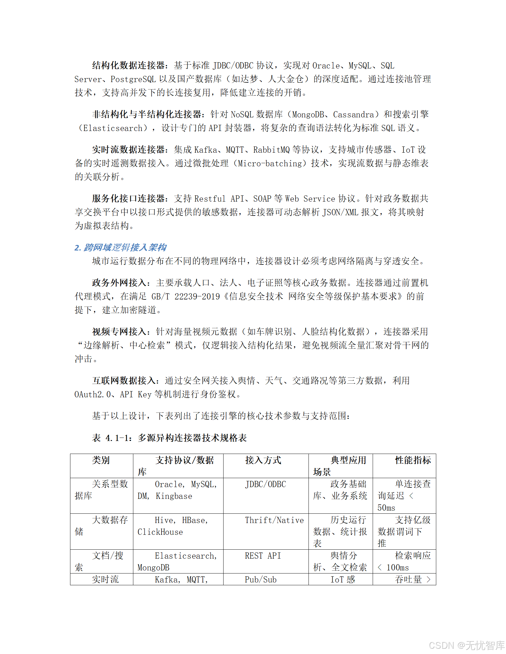
- 多源异构连接器:像"万能接口"一样,支持从Oracle、MySQL等传统数据库,到Kafka、MQTT等流式数据,再到Restful API等各种协议的接入。它采用"边缘解析、中心检索"模式,例如对于视频专网,只逻辑接入结构化后的车牌、人脸数据,避免海量视频流冲击骨干网。
- 统一数据访问层:实现"一个SQL跨库查询"。通过联邦查询优化器,将用户的查询请求智能拆解并分发至各个异构数据源,并在结果返回前进行聚合。例如,查询"某街道65岁以上人口",过滤逻辑直接在原始人口库中执行,仅返回结果集,极大提升效率。
- 主动元数据管理:不再是静态的"数据目录",而是利用AI驱动,实时捕获数据变更,自动生成字段级血缘图谱,并能对无注释字段进行语义推断。同时,内置敏感数据识别引擎,自动触发脱敏策略。
3.2 CIM数字孪生与AI引擎:赋予城市"物理灵魂"与"思考大脑"
如果说数据编织是城市的"神经系统",那么CIM数字孪生就是它的"躯体",而AI引擎则是它的"大脑"。
- 高精度CIM底座构建 :
- 全域三维数据融合:整合倾斜摄影(优于5cm分辨率)、BIM(LOD300级别)、激光点云等多源数据,构建从宏观(L1白模)到微观(L4室内构件)的多级细节模型(LOD),支持真正的"无极缩放"。
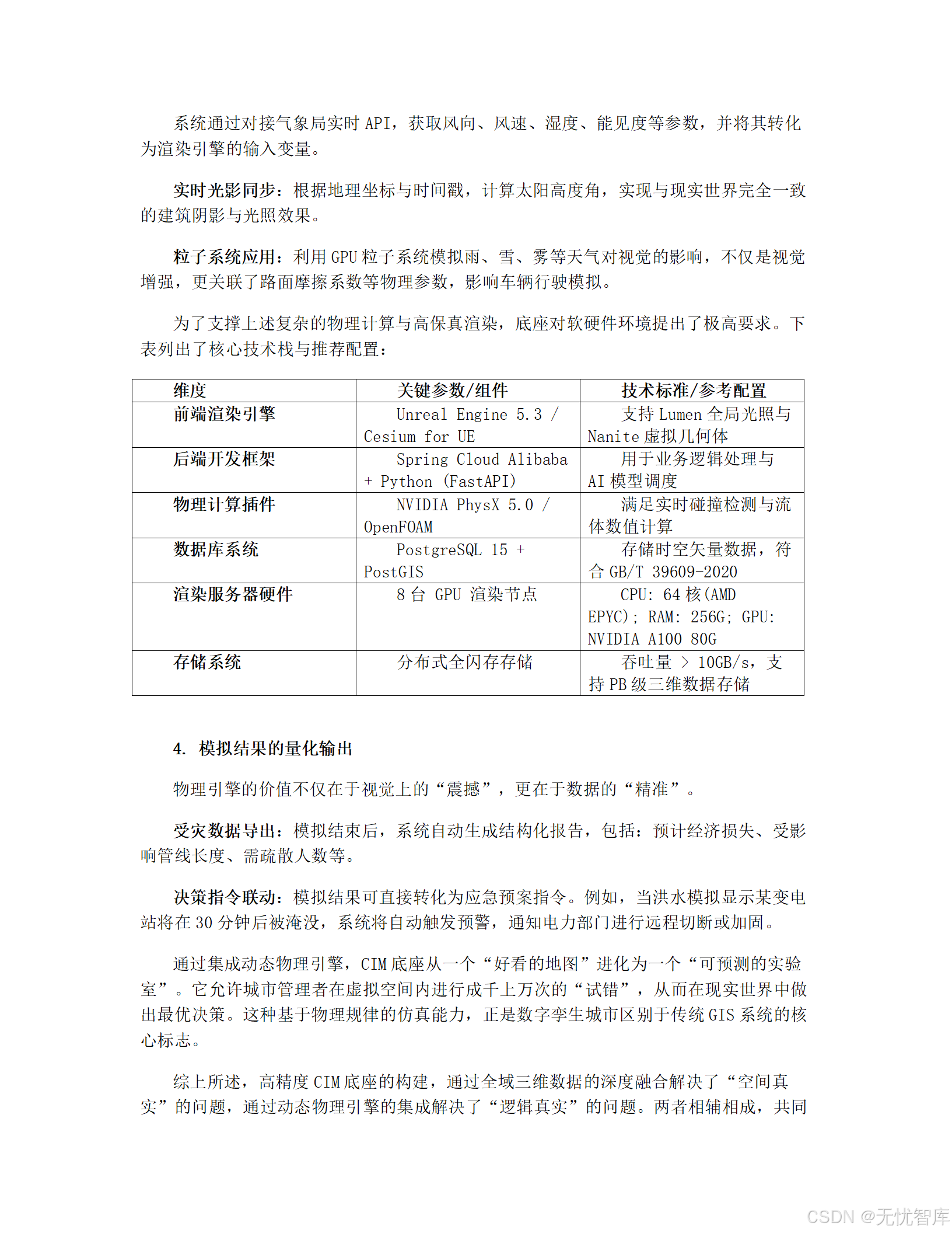
- 动态物理引擎集成:集成高性能物理引擎(如Unreal Engine 5的Chaos),赋予数字孪生体"物理规律"。能进行洪水淹没模拟(精确到厘米级水深)、火灾烟气扩散、危化品爆炸冲击波分析等,让城市管理者能在虚拟空间内进行成千上万次"试错"。
- 城市大模型与智能体工厂 :
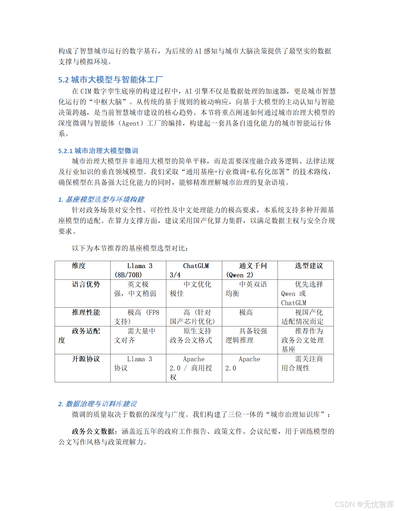
- 大模型微调:基于Qwen或ChatGLM等开源基座,利用政务公文、法律法规、历史工单等语料进行SFT和RLHF微调,使其深度理解城市治理的复杂语境。
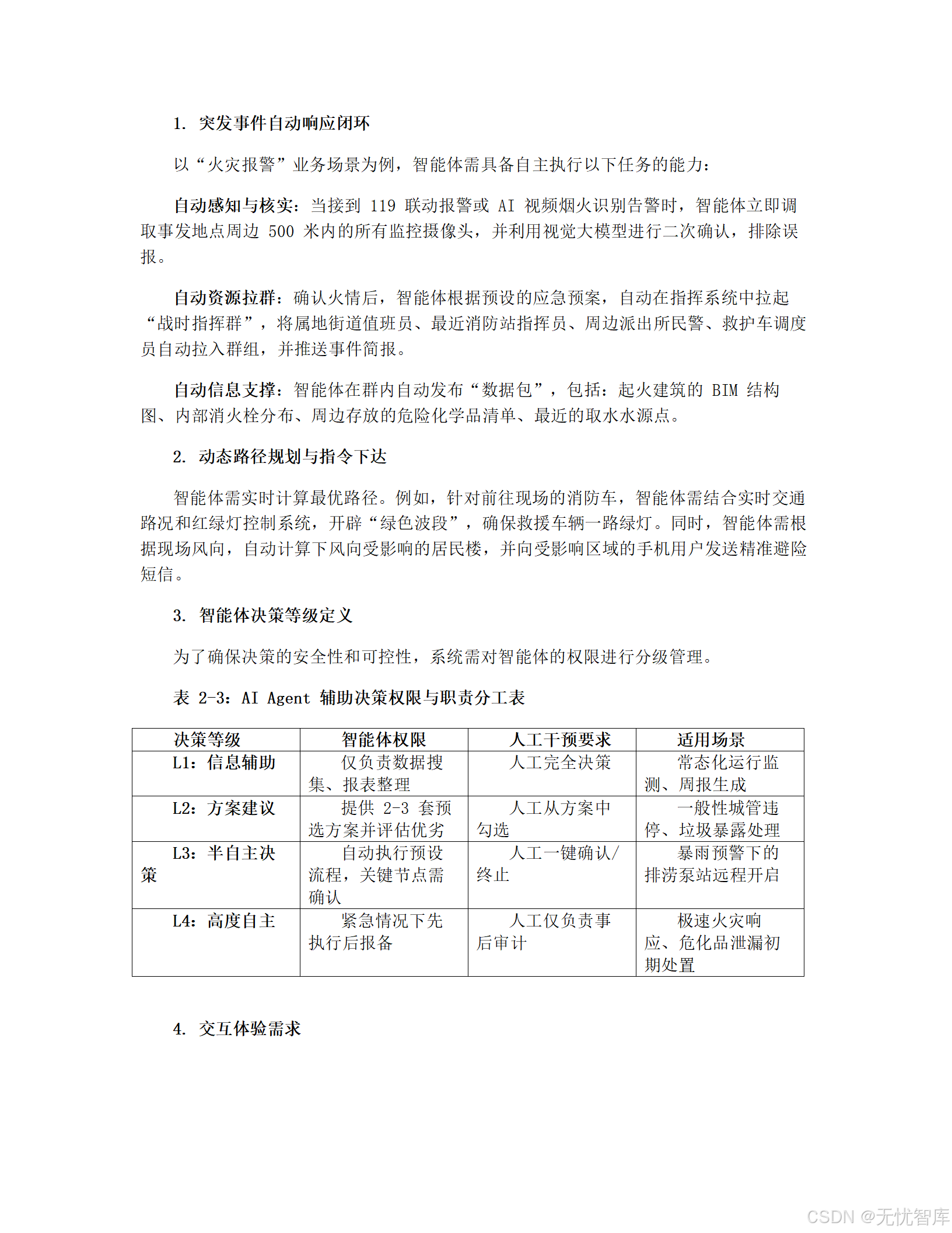
- 智能体(Agent)编排:将大模型能力转化为具体的行动力。例如,"交通疏导Agent"能实时感知路口拥堵,自主调用仿真模型预测未来流量,并自动生成信号灯配时优化方案下发执行。方案还定义了L1-L4四级智能体权限,确保在安全可控的前提下实现高度自动化。
3.3 "一网统管"实战应用场景:让技术真正服务于业务
技术的价值最终要体现在业务场景中。方案设计了多个贴近实战的应用。
- 城市生命体征监测驾驶舱 :
- 综合态势一张图:集成12个维度的运行指标,构建城市"健康码"(绿/黄/红),支持从宏观热力图到微观AR增强现实的穿透式下钻。
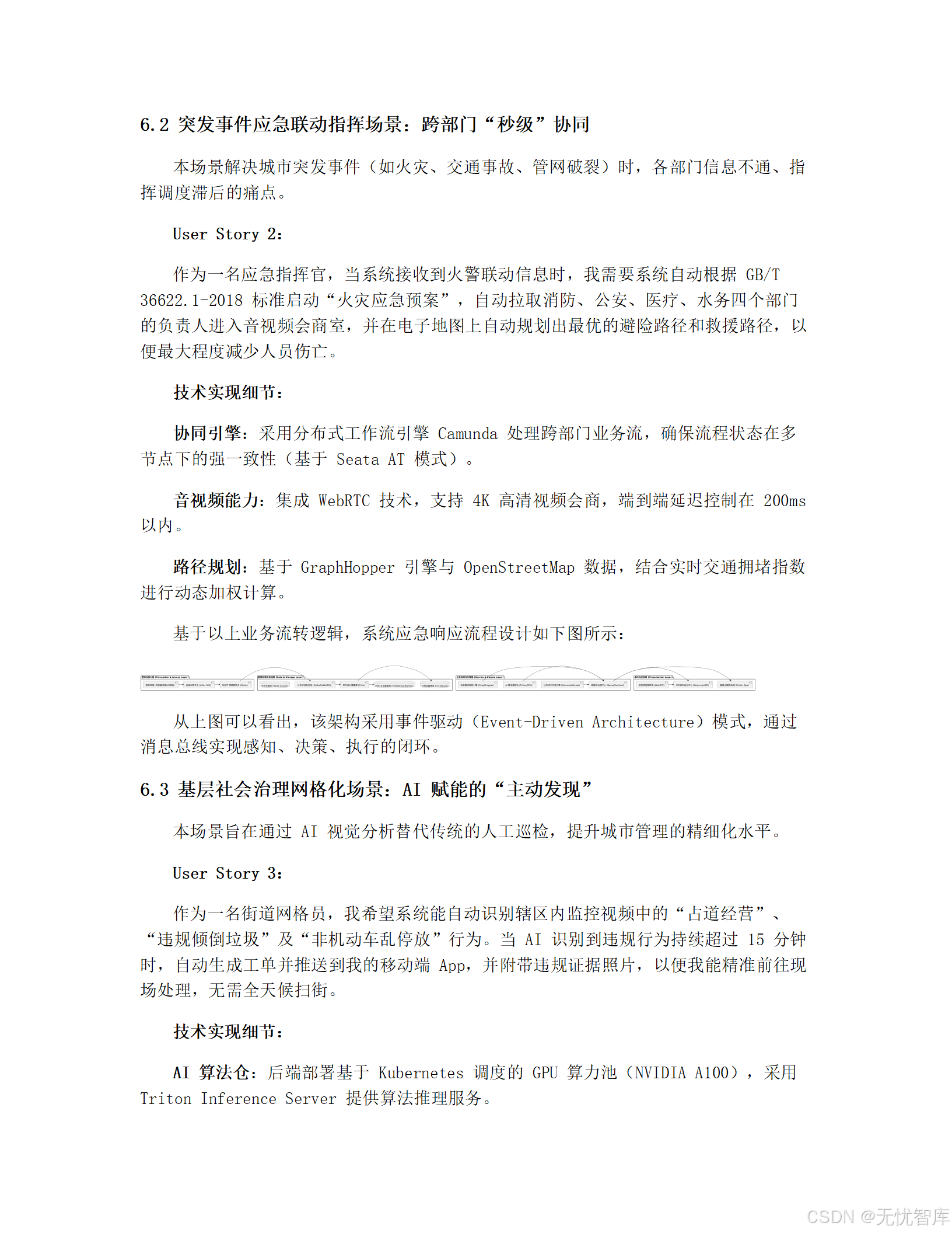
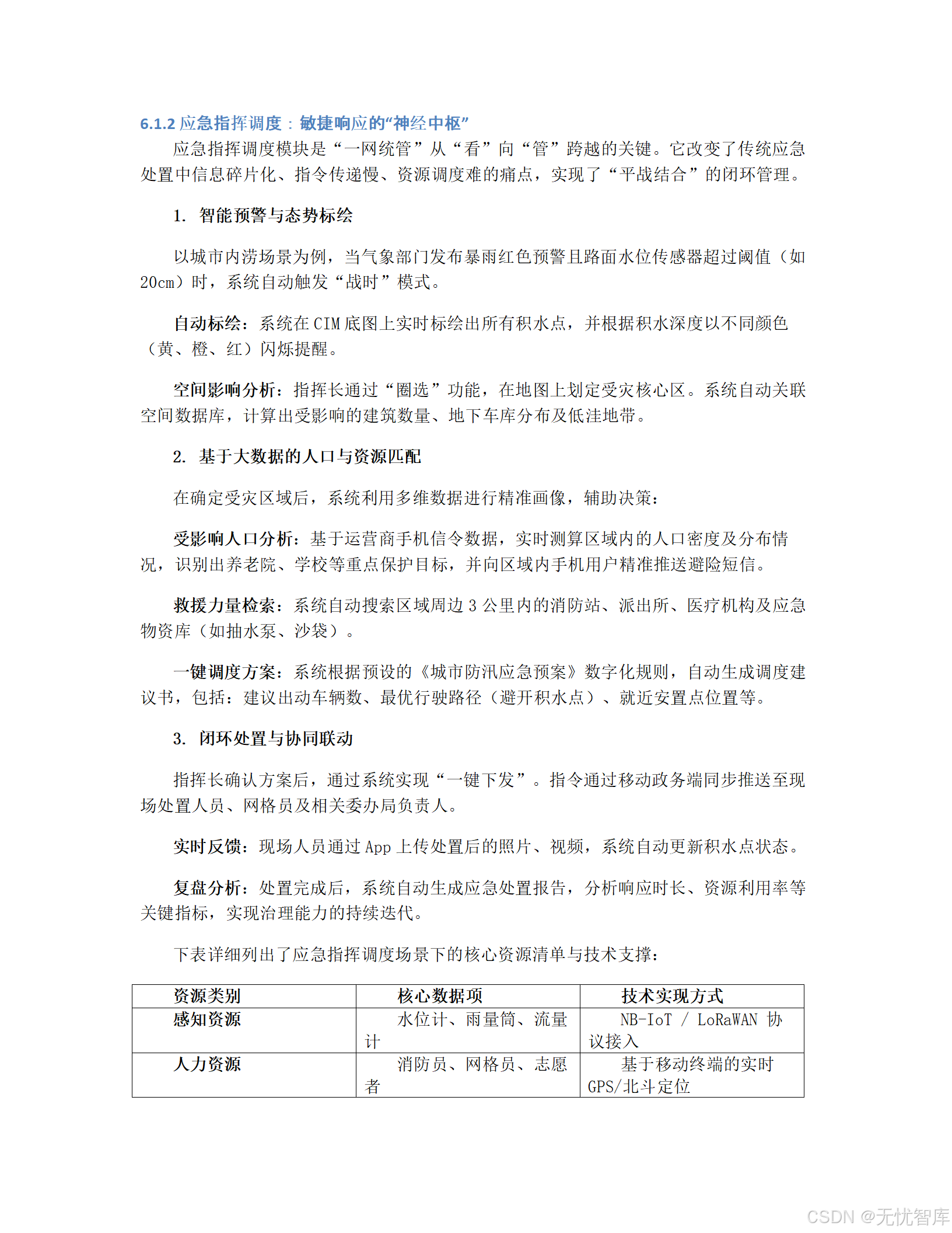
- 应急指挥调度:以城市内涝为例,当水位超限时,系统自动标绘积水点,分析受影响人口和建筑,并一键生成包含救援力量、最优路径、安置点的调度方案,实现"平战结合"的敏捷响应。
- 重点专项治理应用 :
- 渣土车全链条监管:融合车辆准运证、实时GPS轨迹、载重传感器和电子围栏数据,自动识别违规倾倒行为,并联动道闸进行物理拦截。
- 基层网格化智能减负:网格员只需拍照上传,多模态大模型即可自动识别问题(如井盖缺失)、定位精确坐标、生成标准化工单并秒级派发,将单条工单上报耗时从5分钟降至15秒,效率提升95%。
3.4 全栈信创安全防护:筑牢自主可控的安全底线
在当前国际形势下,安全与自主可控是项目的基石。
- 全栈国产化:从底层的鲲鹏/海光芯片、麒麟/统信操作系统,到中间件(东方通TongWeb)、数据库(达梦/人大金仓),实现100%信创适配。
- 国密算法全面应用:身份认证用SM2,完整性校验用SM3,数据传输与存储加密用SM4,构建从前端到后端的全链路国产化加密。
- 隐私计算技术:引入联邦学习(Federated Learning)和多方安全计算(MPC),实现"数据可用不可见",在保护隐私的前提下,挖掘跨部门数据的联合价值。
- 等保三级合规:严格遵循GB/T 22239-2019标准,部署下一代防火墙、IDS/IPS、堡垒机等,构建纵深防御体系。
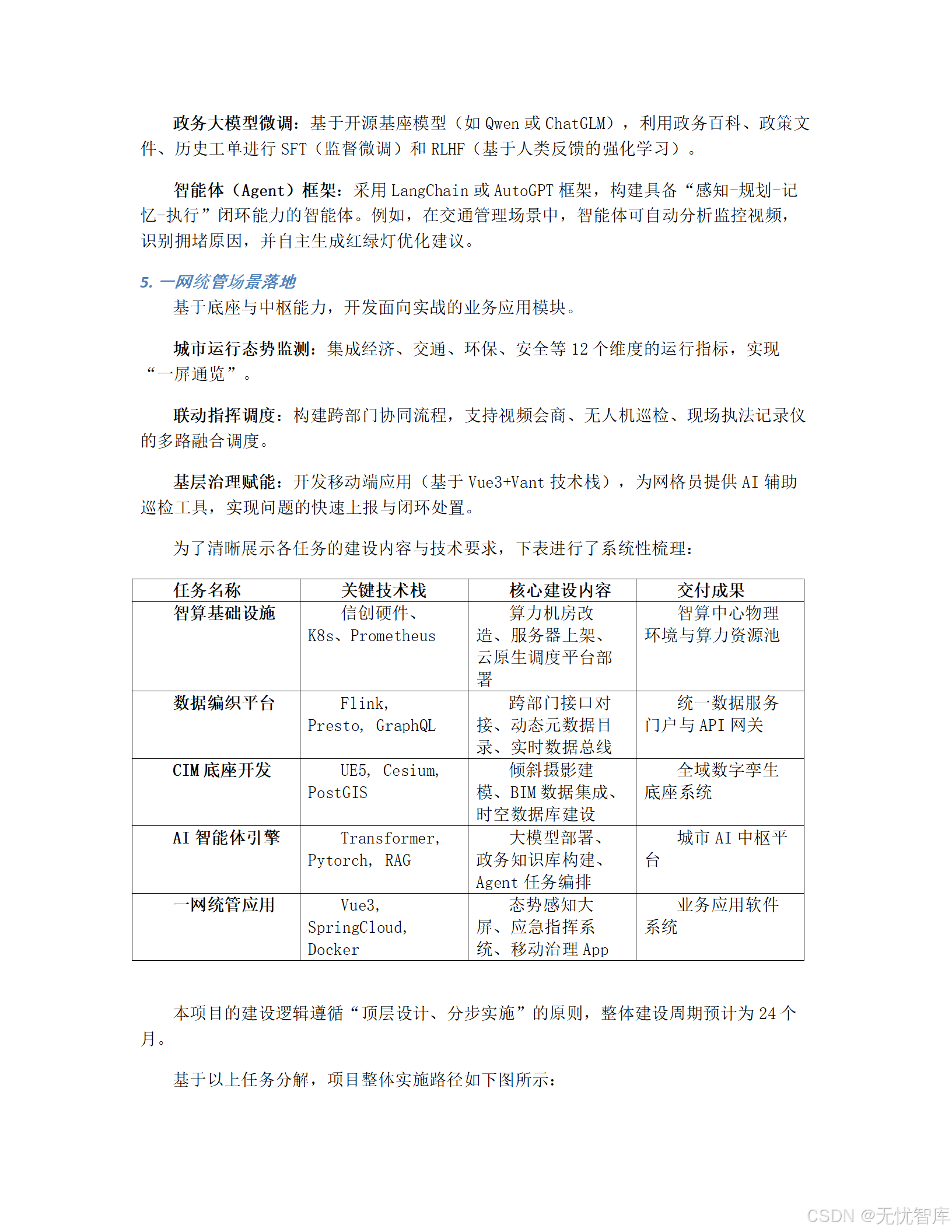
四、如何落地?------三年三步走的实施路径
再好的蓝图,也需要一步步去实现。方案制定了清晰的三年实施计划。
- 第一阶段:底座夯实(T+6个月):完成智算中心机房改造与设备上架,部署数据编织平台,完成核心区50平方公里的高精度CIM建模。
- 第二阶段:场景上线(T+12个月):完成城市大模型的微调与私有化部署,上线"一网统管"的核心模块(如生命体征监测、应急指挥),建立跨部门数据实时共享机制。
- 第三阶段:深化运营(T+24个月):将CIM覆盖扩展至全市域,接入数十万IoT终端,并推动智能体(Agent)的规模化应用,目标是实现30%的低复杂度政务流程由智能体自主闭环运行。
结语:这不仅是一个项目,更是一场治理革命
这份初步设计方案,其价值远不止于技术本身。它展现了一种全新的城市治理哲学:以数据为纽带,以孪生为镜像,以智能为引擎,最终实现从"被动处置"向"主动预防"、从"碎片协同"向"整体智治"的根本性跃迁。
它告诉我们,未来的智慧城市,不再是一个个孤立系统的简单叠加,而是一个能够自感知、自学习、自决策、自优化的有机生命体。而这一切的起点,正是今天这份扎实、务实、充满前瞻性的规划蓝图。对于所有正在探索城市数字化转型之路的地方政府和科技企业而言,这份方案无疑提供了一份极具参考价值的"中国方案"。






































































