MySQL 主从复制(Master-Slave Replication)是一种数据复制技术,它将一个 MySQL 服务器(主库)的数据实时复制到一个或多个 MySQL 服务器(从库),主要用于实现读写分离、数据备份、高可用性和负载均衡。下面是其核心原理的详细说明:
一、 核心流程
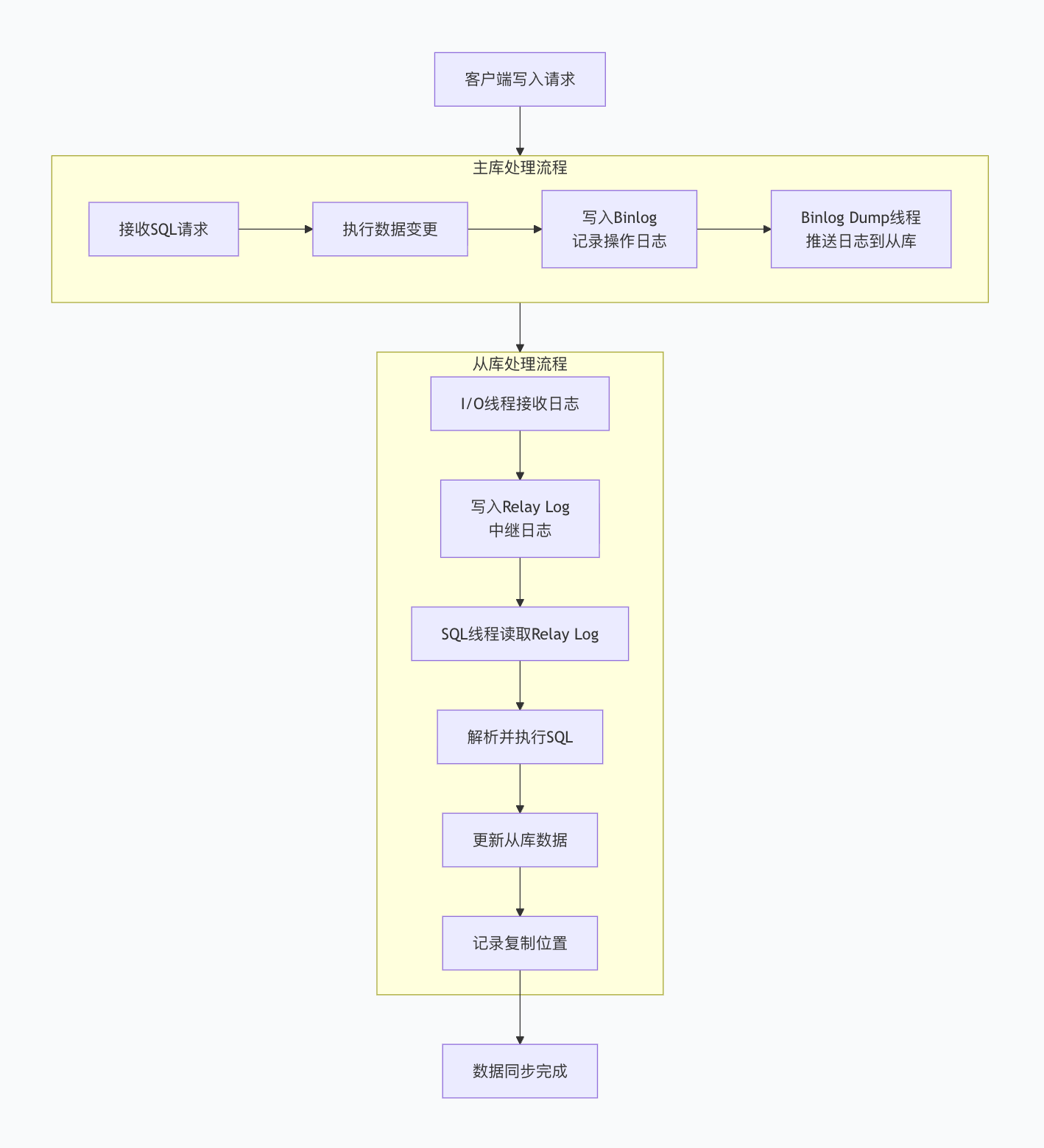
主从复制基于 "日志同步" 实现,主要分为三步:
-
主库写入并记录日志:主库将数据变更写入二进制日志(Binary Log)。
-
从库拉取日志:从库的 I/O 线程读取主库的二进制日志并写入中继日志(Relay Log)。
-
从库重放日志:从库的 SQL 线程读取中继日志,重放 SQL 操作,实现数据同步。

二、 详细步骤

步骤一:主库记录二进制日志(Binary Log)
-
当主库执行写操作(INSERT/UPDATE/DELETE 等)时,会将这些操作按顺序记录到二进制日志中。
-
二进制日志的格式可以是:
-
Statement-based :记录 SQL 语句(**MySQL 5.7 及之前默认,**可能因函数、时间戳等导致数据不一致)。
-
Row-based :记录数据行的变更(**MySQL 8.0及之后默认,**推荐,更安全)。
-
Mixed:混合模式,自动选择以上两种。
-
sql
-- 查看当前格式
sql
-- 查看全局和会话级别的 binlog 格式
SHOW GLOBAL VARIABLES LIKE 'binlog_format';
SHOW VARIABLES LIKE 'binlog_format';
-- 查看所有 binlog 相关设置
SHOW VARIABLES LIKE '%binlog%';
步骤二:从库拉取日志(I/O 线程)
-
从库启动一个 I/O 线程,连接到主库。
-
主库为每个连接启动一个 Binlog Dump 线程,将二进制日志发送给从库。
-
从库的 I/O 线程接收日志后,将其写入本地的中继日志(Relay Log)。
步骤三:从库重放日志(SQL 线程)
-
从库启动一个 SQL 线程,读取中继日志中的事件,并重放 SQL 操作,更新从库数据。
-
重放完成后,从库会记录已经应用的二进制日志位置,以便断点续传。
三、关键组件

-
二进制日志(Binlog):主库的数据变更记录。
-
中继日志(Relay Log):从库临时存储主库日志的文件。
-
**Binlog Dump 线程:**将二进制日志发送给从库的线程
-
I/O 线程:从库用于拉取主库日志的线程。
-
SQL 线程:从库用于重放日志的线程(MySQL 5.6+ 支持多线程复制,可并行重放)。
四、 复制模式
(1)异步复制(默认)
-
主库提交事务后,不等待从库响应,直接返回客户端。
-
优点:性能高。
-
缺点:可能丢失数据(主库宕机时未同步的日志会丢失)。
(2)半同步复制
-
主库提交事务后,至少等待一个从库接收并写入中继日志后才返回客户端。
-
优点:保证数据至少有一个副本,增强数据安全性。
-
缺点:性能略低于异步复制。
(3)组复制(Group Replication,MySQL 5.7+)
-
基于 Paxos 协议实现多主同步,所有节点数据强一致。
-
适用于高可用集群(如 InnoDB Cluster)。
五、 配置要点
主库配置
ini
# 启用二进制日志
log_bin = mysql-bin
# 设置服务器唯一ID
server_id = 1
# 指定复制的数据库(可选)
binlog_do_db = mydb
从库配置
ini
server_id = 2
# 指定主库信息
CHANGE MASTER TO
MASTER_HOST='主库IP',
MASTER_USER='repl_user',
MASTER_PASSWORD='密码',
MASTER_LOG_FILE='mysql-bin.000001',
MASTER_LOG_POS=154;
# 启动复制
START SLAVE;
六、 常见问题与优化
-
数据延迟:
-
原因:从库 SQL 线程重放慢、网络延迟、主库并发高。
-
优化:启用多线程复制(
slave_parallel_workers)、使用行格式日志、升级硬件。
-
-
主从数据不一致:
-
定期校验数据(如
pt-table-checksum工具)。 -
使用 GTID(全局事务标识) 自动跟踪事务位置(MySQL 5.6+)。
-
-
复制中断:
-
常见于主键冲突、从库写入误操作等。
-
可通过
SHOW SLAVE STATUS查看错误信息,手动修复后执行START SLAVE。
-
七、 扩展:GTID 复制
GTID(Global Transaction Identifier)为每个事务分配唯一ID,简化故障恢复和主从切换:
sql
sql
-- 主从配置中启用GTID
gtid_mode = ON
enforce_gtid_consistency = ON
-- 从库自动定位主库日志位置
CHANGE MASTER TO MASTER_AUTO_POSITION = 1;
总结
MySQL 主从复制的核心是 "日志同步 + 重放" ,通过异步、半同步等模式平衡性能与可靠性。在实际应用中,需结合监控工具 (如 SHOW SLAVE STATUS)和数据校验机制 确保复制稳定。对于高可用场景,可进一步结合 MHA、InnoDB Cluster 或 ProxySQL 实现自动故障切换。