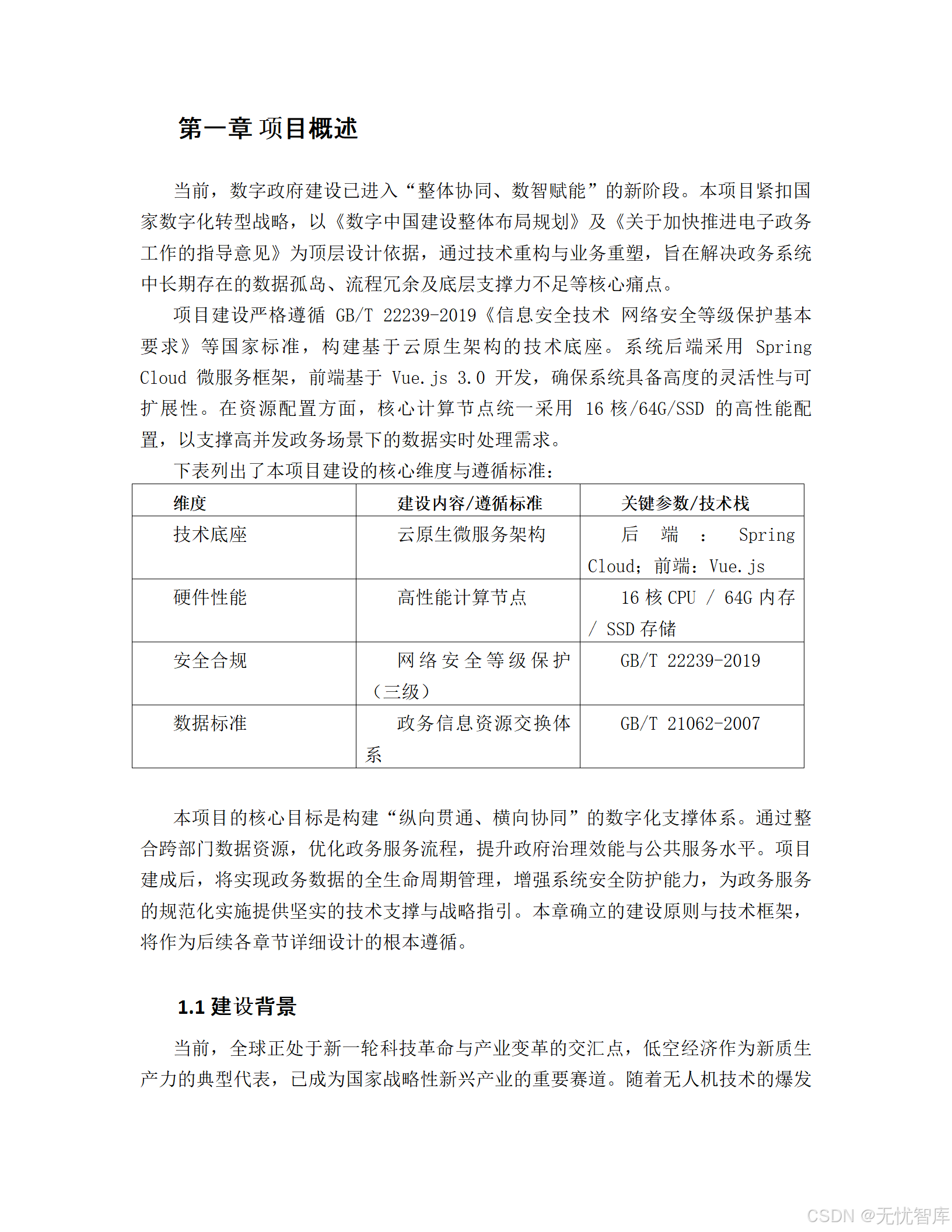
摘要:随着低空经济的爆发式增长,城市低空治理正从"二维平面"迈向"三维立体"。本文基于《城市级'一网统飞'低空空域精细化管理与服务平台建设方案》,深入剖析了当前低空治理面临的"看不见、管不住、叫不到"三大核心痛点,并系统性地阐述了一套融合5G-A通感一体化、北斗时空网格、UTM(无人机交通管理)等前沿技术的综合性解决方案。文章将从政策背景、技术架构、核心功能、安全体系到实施路径,全方位解读如何构建一个"全域感知、秒级响应、精准管控"的城市级低空数字底座,为低空经济的规模化、产业化发展提供坚实支撑。

一、时代背景:低空经济已成国家战略新赛道
1.1 政策东风强劲,顶层设计密集出台
当前,全球正处于新一轮科技革命与产业变革的交汇点,低空经济作为新质生产力的典型代表,已成为国家战略性新兴产业的重要赛道。我国政府对此高度重视,近年来密集出台了一系列法律法规和战略规划,为低空经济的健康发展提供了坚实的制度保障。
- 法律基石 :2024年1月1日,《无人驾驶航空器飞行管理暂行条例》(国令第761号)正式施行,标志着我国无人机管理进入了法治化、规范化的新阶段。该条例明确要求建立统一的无人驾驶航空器一体化综合监管服务平台。
- 战略引领:《"十四五"现代综合交通运输体系发展规划》和《国家综合立体交通网规划纲要》均将低空经济纳入国家立体化交通网络的重要组成部分,明确提出要加快推动低空消费、低空物流、低空生产作业等多元化场景落地。
- 技术标准:国家鼓励利用5G-A(5G-Advanced)、北斗高精度定位、大数据及人工智能等前沿技术,构建数字化低空管理和服务体系。
这一系列政策组合拳,不仅为低空经济的发展指明了方向,也为本项目的建设提供了根本遵循和战略指引。
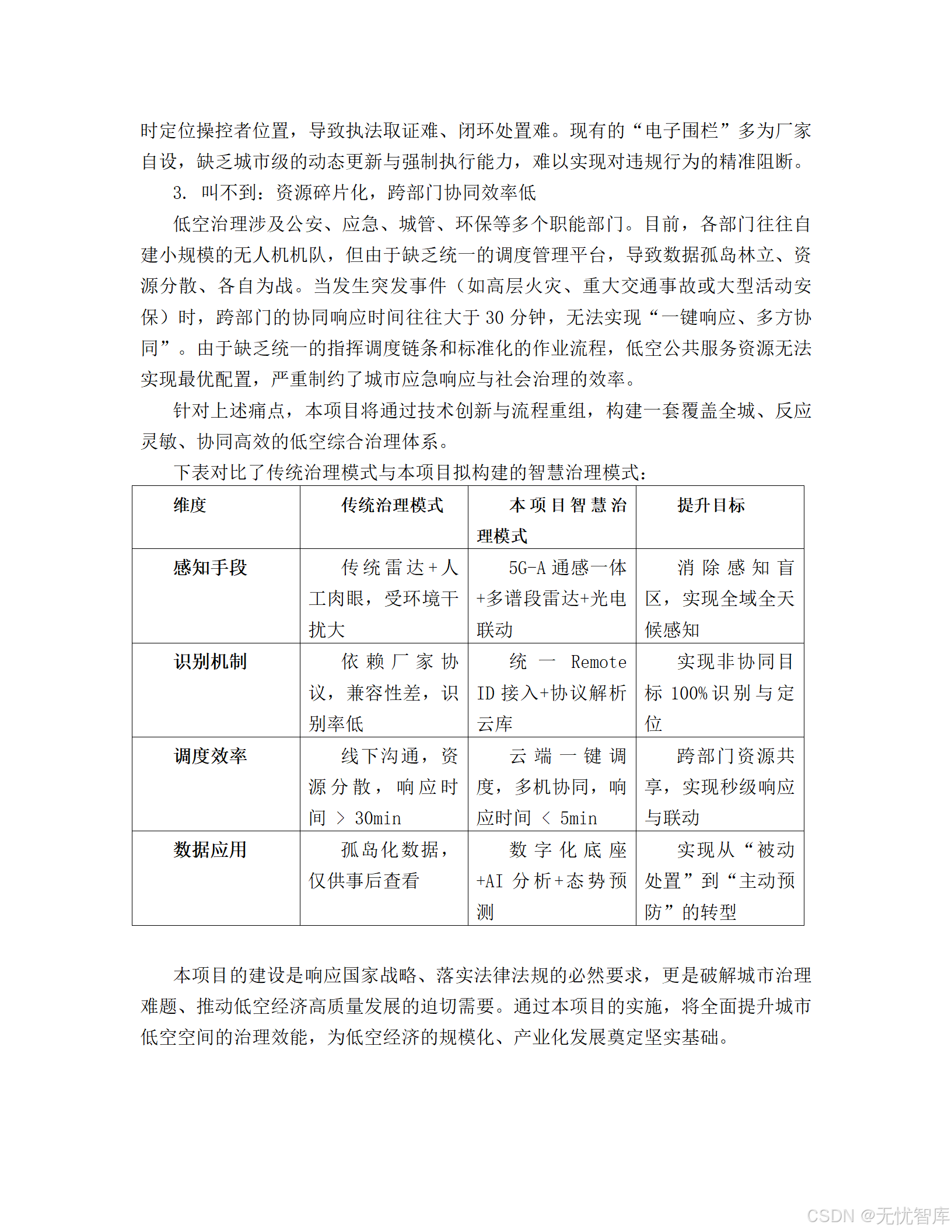
1.2 城市治理痛点凸显,传统模式难以为继
尽管前景广阔,但在实际的城市治理实践中,传统的管理模式与技术手段已难以应对日益复杂的"低慢小"(低空、慢速、小型)目标监管需求。当前城市低空治理面临着以下三大核心痛点:
痛点一:看不见------感知盲区大,探测手段单一
传统城市安防主要依赖光电监控和传统脉冲雷达。然而,城市环境建筑林立,电磁环境复杂,传统雷达在面对"低慢小"无人机时,受限于雷达散射截面积(RCS)过小,往往存在严重的地面杂波干扰和探测盲区。大多数城市缺乏覆盖全域的低空感知网络,对于非协同目标(未报备、未联网无人机)的发现能力严重不足。
痛点二:管不住------识别机制缺失,黑飞治理难度大
市场上无人机品牌众多、通信协议各异,缺乏统一的Remote ID(远程识别)标准和强制接入机制。大量消费级无人机处于监管盲区,导致"黑飞"现象频发,对政府办公区、交通枢纽、电力设施等重要敏感区域构成严重安全威胁。现有的"电子围栏"多为厂家自设,缺乏城市级的动态更新与强制执行能力。
痛点三:叫不到------资源碎片化,跨部门协同效率低
低空治理涉及公安、应急、城管、环保等多个职能部门。目前,各部门往往自建小规模的无人机机队,但由于缺乏统一的调度管理平台,导致数据孤岛林立、资源分散、各自为战。当发生突发事件时,跨部门的协同响应时间往往大于30分钟,无法实现"一键响应、多方协同"。
| 维度 | 传统治理模式 | 本项目智慧治理模式 | 提升目标 |
|---|---|---|---|
| 感知手段 | 传统雷达+人工肉眼,受环境干扰大 | 5G-A通感一体+多谱段雷达+光电联动 | 消除感知盲区,实现全域全天候感知 |
| 识别机制 | 依赖厂家协议,兼容性差,识别率低 | 统一Remote ID接入+协议解析云库 | 实现非协同目标100%识别与定位 |
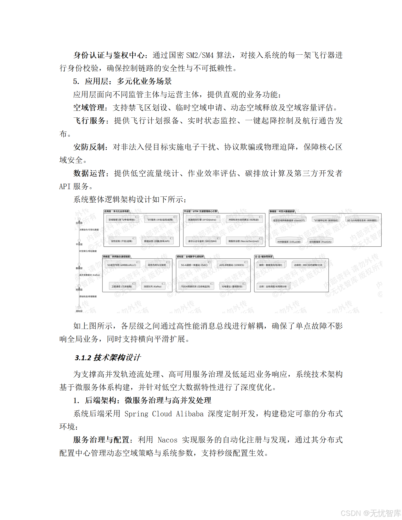
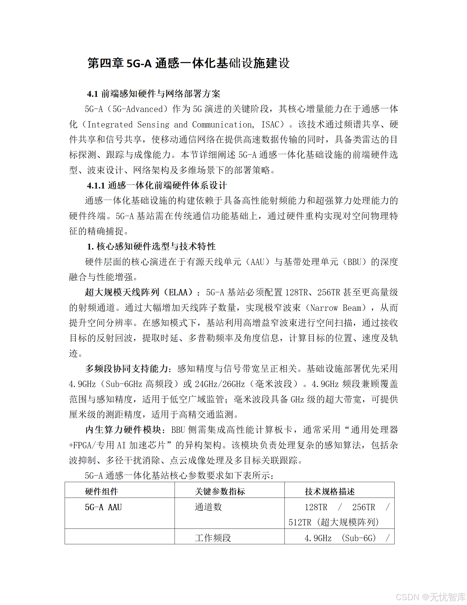
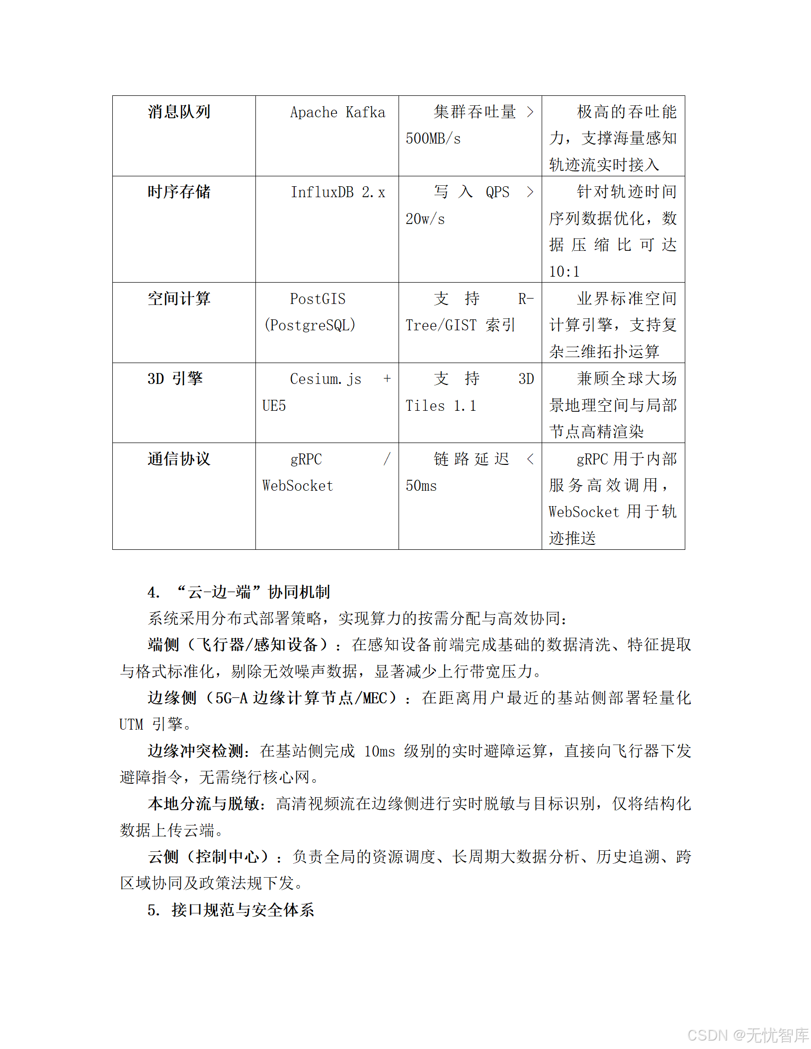
| 调度效率 | 线下沟通,资源分散,响应时间 > 30min | 云端一键调度,多机协同,响应时间 10,000 架次 | 分布式消息队列 + 高性能内存数据库 |
| 平台响应时间 | 500MB/s | 支撑海量感知轨迹流 | |
| 时序存储 | InfluxDB 2.x | 写入QPS > 20w/s | 针对轨迹数据优化 |
| 空间计算 | PostGIS | R-Tree/GIST 索引 | 业界标准空间计算引擎 |
| 3D引擎 | Cesium.js + UE5 | 3D Tiles 1.1 | 兼顾全球大场景与局部高精渲染 |
| 通信协议 | gRPC / WebSocket | 链路延迟 < 50ms | 高效内部调用与轨迹推送 |
3.3 "云-边-端"协同机制
- 端侧:在感知设备前端完成基础的数据清洗与特征提取,减少上行带宽压力。
- 边缘侧(MEC):在基站侧部署轻量化UTM引擎,完成10ms级别的实时避障运算,直接向飞行器下发指令。
- 云侧:负责全局的资源调度、长周期大数据分析、历史追溯及跨区域协同。
这种协同机制将计算能力下沉,实现了算力的按需分配与高效协同,有效解决了高并发、高动态环境下的实时性挑战。
四、核心功能系统:UTM平台的六大支柱
UTM(无人机交通管理)平台是本项目的核心,其功能设计围绕飞行全生命周期展开。
4.1 飞行计划管理模块
- 4D轨迹规划:采用经度、纬度、高度、时间四维轨迹作为核心表达,取代传统二维航线。
- 深度预校验:在毫秒级内完成对航线合规性的全维度扫描,包括空域冲突、地形跟随、禁飞区校验等。
- 战略冲突检测:通过比对已批准的飞行计划,预测潜在的空间重叠,并根据任务优先级(如应急救援优先)进行自动调度。
4.2 实时监控与态势感知模块
- 多源数据融合:接入ADS-B、Remote ID、5G-A、雷达等多源数据,通过扩展卡尔曼滤波(EKF)算法进行航迹平滑与关联,消除"虚假目标"。
- 高并发处理:采用Netty构建高并发网关,单机支持20万+连接,端到端延迟控制在200ms以内。
- 一张图呈现:基于WebGL和Cesium.js,在浏览器端流畅渲染超过10,000个动态目标,形成全要素数字孪生底座。
4.3 动态空域与地理围栏管理
- 围栏类型:支持静态围栏、动态临时围栏(TFR)和随动保护围栏。
- 侵入预测:基于当前速度向量,预测未来30-60秒的潜在位置,实现"主动预测"而非"侵入后触发"。
- 自动化处置:分级告警体系(预警、警告、强制执行),可自动下达减速、悬停、返航或迫降指令。
4.4 冲突检测与协同避障模块 (CD&R)
这是技术难度最高的核心模块。
- 战术冲突预测:计算两机之间的最近相遇点(CPA)及到达时间(TCPA),设定多级告警阈值。
- 协同避障解算:基于改进型A*算法与人工势场法,生成水平、垂直或复合规避策略,并确保下发给冲突双方的指令是互补且不矛盾的。
- 多机冲突解算:利用群体智能算法,在毫秒级内计算出全局最优解。
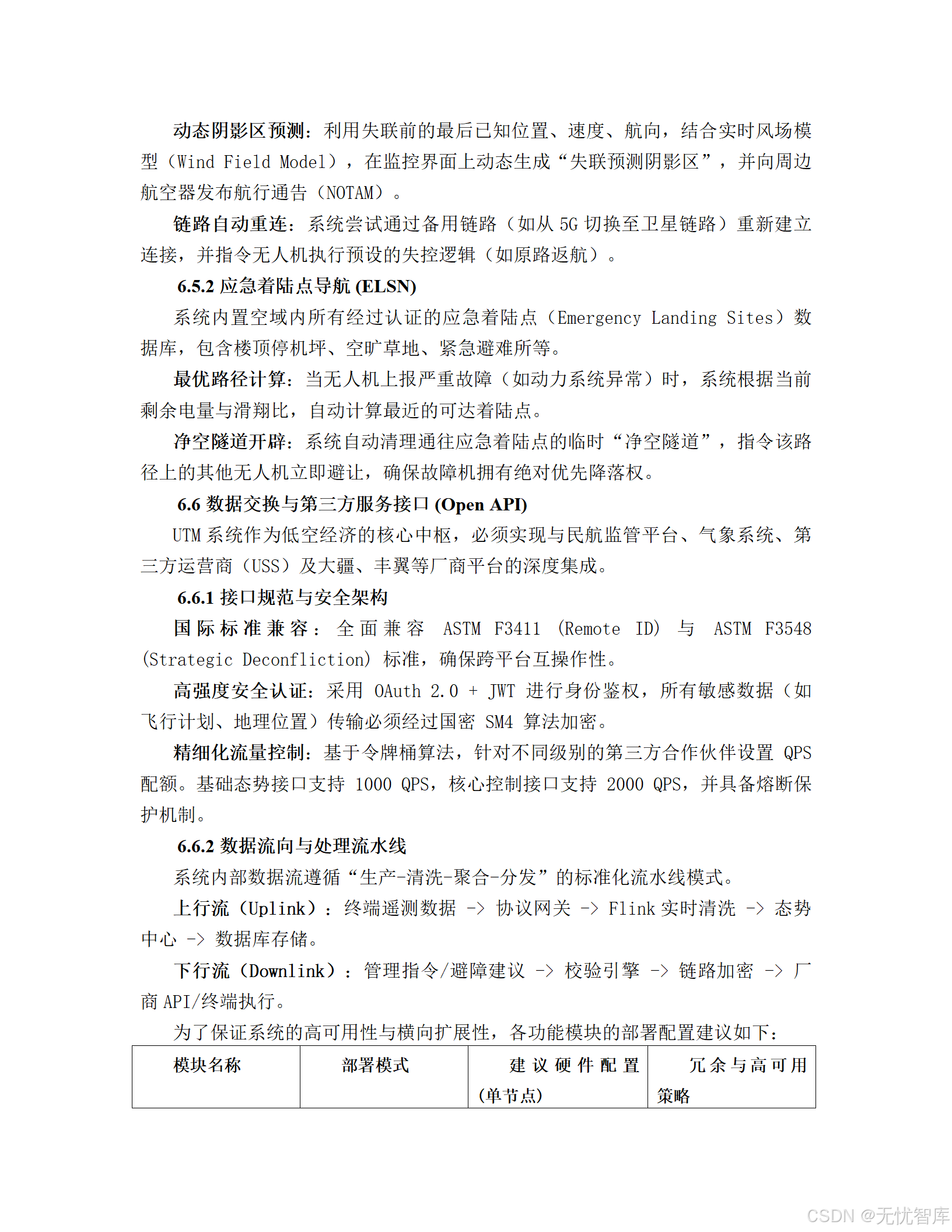
4.5 应急管理与链路保障模块
- 失控处置:通过心跳监测机制,一旦失联,立即标记状态并生成"失联预测阴影区"。
- **应急着陆点导航 **(ELSN):内置认证的应急着陆点数据库,可根据剩余电量自动计算最优路径,并清理通往该点的"净空隧道"。
4.6 数据交换与第三方服务接口 (Open API)
- 国际标准兼容:全面兼容ASTM F3411 (Remote ID) 与 ASTM F3548 (Strategic Deconfliction) 标准。
- 高强度安全认证:采用OAuth 2.0 + JWT + 国密SM4加密。
- 精细化流量控制:针对不同合作伙伴设置QPS配额,并具备熔断保护机制。
五、安全保障与运维体系:筑牢安全防线
系统安全架构严格遵循GB/T 22239-2019(等保三级)标准。
5.1 网络安全防护
- 纵深防御:在网络边界部署NGFW、WAF、IDS/IPS,实现多层次防护。
- 通信链路加密 :
- C2链路:采用AES-256-GCM对称加密,实现"一机一密、一飞一密"。
- 回传链路:强制使用TLS 1.3,并实施双向身份认证(mTLS)。
5.2 数据安全与隐私保护
- AI自动打码:在视频流回传过程中,利用轻量化YOLOv8模型,对敏感区域(军事设施)和隐私对象(人脸、车牌)进行毫秒级自动模糊处理。
- 数据全生命周期管理:核心数据采用透明数据加密(TDE),访问行为全程审计,记录保存不少于180天。
5.3 智能化运维管理
- 全链路监控:基于Prometheus与Grafana,对基础设施、中间件、应用性能进行秒级监控。
- 容灾备份:采用"本地冗余+异地备份"策略,确保RTO < 4小时,RPO < 1小时。
- 标准化运维(SOP):通过CI/CD流水线实现自动化部署,所有操作在堡垒机环境下进行,全程录屏审计。
六、项目实施与投资估算:稳健落地,效益可期
6.1 分阶段实施计划
项目总工期为12个月,分两个阶段实施:
- 第一阶段(T+6个月) 在高新产业示范区完成5G-A基站改造、UTM基础版部署和物流航线试飞,验证核心能力闭环。
- 第二阶段(T+12个月) 完成全市网格化数据构建、多部门协同接入和全域业务上线,建成低空监管"一张网"。
6.2 投资估算
项目总投资约2945万元,其中:
- 基础设施投资(45%):约1722万元,主要用于5G-A基站升级、频谱侦测设备和高性能服务器集群。
- 软件开发与集成费(35%):约1223万元,涵盖UTM平台、三维GIS引擎、移动APP及系统集成。
6.3 效益分析
- 经济效益:通过统一架构减少重复建设,预计基础设施运维成本降低20%,三年内实现投资回收。
- 业务效能:跨部门协同效率预计提升30%以上,应急响应时间从30分钟缩短至5分钟以内。
- 战略价值:为城市构建起一道全天候、全方位、高精度的三维安全屏障,释放低空经济潜能,将低空数据流转化为城市发展的价值流。
结语
城市级"一网统飞"低空空域精细化管理与服务平台的建设,不仅是响应国家战略、落实法律法规的必然要求,更是破解城市治理难题、推动低空经济高质量发展的迫切需要。通过构建"空、天、地、网"一体化的感知体系与协同管理平台,该项目将从根本上解决低空治理的"三大痛点",为未来城市空中交通(UAM)、低空物流、智慧城市等新业态的蓬勃发展奠定坚实的数字化规则体系和技术底座。这不仅是通信网络的升级,更是构建新质生产力的核心引擎。















































































