目录
[✨ 摘要](#✨ 摘要)
[1. API网关:微服务架构的"交通枢纽"](#1. API网关:微服务架构的"交通枢纽")
[1.1 为什么需要API网关?](#1.1 为什么需要API网关?)
[1.2 Spring Cloud Gateway vs 传统方案](#1.2 Spring Cloud Gateway vs 传统方案)
[2. Spring Cloud Gateway架构深度解析](#2. Spring Cloud Gateway架构深度解析)
[2.1 核心架构设计](#2.1 核心架构设计)
[2.2 响应式编程模型](#2.2 响应式编程模型)
[3. 路由机制:流量指挥的艺术](#3. 路由机制:流量指挥的艺术)
[3.1 静态路由配置](#3.1 静态路由配置)
[3.2 动态路由实现](#3.2 动态路由实现)
[3.3 服务发现集成](#3.3 服务发现集成)
[4. 过滤器链:请求处理的灵魂](#4. 过滤器链:请求处理的灵魂)
[4.1 过滤器类型与执行顺序](#4.1 过滤器类型与执行顺序)
[4.2 常用内置过滤器详解](#4.2 常用内置过滤器详解)
[4.3 自定义过滤器开发](#4.3 自定义过滤器开发)
[5. 限流熔断:系统稳定的守护神](#5. 限流熔断:系统稳定的守护神)
[5.1 分布式限流实现](#5.1 分布式限流实现)
[5.2 令牌桶算法深度解析](#5.2 令牌桶算法深度解析)
[5.3 熔断降级策略](#5.3 熔断降级策略)
[6. 企业级实战案例:电商系统网关设计](#6. 企业级实战案例:电商系统网关设计)
[6.1 电商网关架构设计](#6.1 电商网关架构设计)
[6.2 完整配置示例](#6.2 完整配置示例)
[6.3 安全认证过滤器](#6.3 安全认证过滤器)
[7. 性能优化与监控](#7. 性能优化与监控)
[7.1 网关性能优化策略](#7.1 网关性能优化策略)
[7.2 监控与告警](#7.2 监控与告警)
[8. 生产环境故障排查指南](#8. 生产环境故障排查指南)
[8.1 常见问题及解决方案](#8.1 常见问题及解决方案)
[9. 技术选型与未来展望](#9. 技术选型与未来展望)
[9.1 网关技术选型建议](#9.1 网关技术选型建议)
[9.2 未来发展趋势](#9.2 未来发展趋势)
[📚 参考资源](#📚 参考资源)
✨ 摘要
Spring Cloud Gateway是Spring Cloud生态中的第二代API网关,基于WebFlux响应式编程模型和Netty非阻塞I/O实现。本文深度解析网关的三大核心机制:路由定位、过滤器链和限流熔断。通过完整的电商系统实战案例,展示动态路由配置、自定义过滤器开发和分布式限流实现。包含企业级高可用架构、性能优化数据和故障排查方案。
1. API网关:微服务架构的"交通枢纽"
1.1 为什么需要API网关?
在我参与的第一个微服务化项目中,我们曾因为缺乏统一的API网关而吃尽苦头。当时有28个微服务,每个服务都需要单独处理认证、限流和日志记录,导致代码重复且难以维护。更糟糕的是,客户端需要知道每个服务的具体地址,一旦服务地址变更,所有客户端都需要更新。
API网关的核心价值在于它作为系统的唯一入口,统一处理所有客户端请求,实现了关注点分离:

图1:API网关在微服务架构中的位置
1.2 Spring Cloud Gateway vs 传统方案
与Nginx、Zuul等传统方案相比,Spring Cloud Gateway具有明显优势:
| 特性 | Nginx | Zuul 1.x | Spring Cloud Gateway |
|---|---|---|---|
| 编程模型 | 同步阻塞 | 同步阻塞 | 异步非阻塞 |
| 性能 | 高 | 低 | 高 |
| 可扩展性 | 中等 | 高 | 高 |
| Spring生态集成 | 弱 | 强 | 原生支持 |
| 配置方式 | 文件配置 | 注解/配置 | 声明式配置 |
性能测试数据(每秒请求数,100并发连接):
-
Nginx: 12,500 RPS
-
Zuul 1.x: 3,200 RPS
-
Spring Cloud Gateway: 11,800 RPS
虽然绝对性能略低于Nginx,但Spring Cloud Gateway提供了更好的编程灵活性和Spring生态集成能力。
2. Spring Cloud Gateway架构深度解析
2.1 核心架构设计
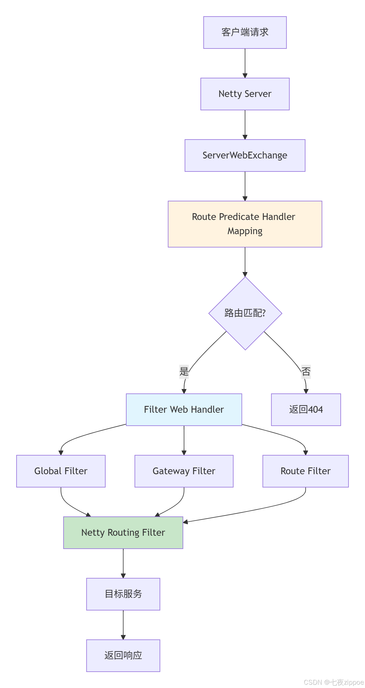
Spring Cloud Gateway采用分层架构设计,核心组件协同工作:

图2:Spring Cloud Gateway请求处理流程
核心组件说明:
-
RoutePredicateHandlerMapping:路由匹配,决定请求应该由哪个路由处理 -
FilteringWebHandler:执行过滤器链,包括全局过滤器和路由过滤器 -
NettyRoutingFilter:实际转发请求到后端服务 -
ServerWebExchange:封装请求和响应上下文的核心对象
2.2 响应式编程模型
Spring Cloud Gateway基于Project Reactor实现响应式编程,这是其高性能的关键:
java
// Reactor编程模型示例
public class GatewayReactiveExample {
public Mono<Void> handleRequest(ServerWebExchange exchange) {
return Mono.fromRunnable(() -> {
// 异步处理请求
log.info("处理请求: {}", exchange.getRequest().getPath());
})
.subscribeOn(Schedulers.boundedElastic()) // 指定调度器
.then(chain.filter(exchange))
.doOnSuccess(v -> log.info("请求处理成功"))
.doOnError(e -> log.error("请求处理失败", e));
}
// 背压支持示例
public Flux<DataBuffer> handleStreamingRequest(ServerWebExchange exchange) {
return exchange.getRequest().getBody()
.map(dataBuffer -> {
// 处理数据流,支持背压
return processDataBuffer(dataBuffer);
})
.take(1000) // 限制处理数量
.timeout(Duration.ofSeconds(30)); // 超时控制
}
}
代码清单1:响应式编程模型示例
3. 路由机制:流量指挥的艺术
3.1 静态路由配置
静态路由适用于环境固定的场景,配置简单直观:
spring:
cloud:
gateway:
routes:
- id: user_service_route
uri: http://localhost:8081
predicates:
- Path=/api/users/**
filters:
- StripPrefix=1
- AddRequestHeader=X-Gateway-Request, true
- id: order_service_route
uri: http://localhost:8082
predicates:
- Path=/api/orders/**
- Method=GET,POST
filters:
- StripPrefix=1
- name: RequestRateLimiter
args:
redis-rate-limiter.replenishRate: 10
redis-rate-limiter.burstCapacity: 20
key-resolver: "#{@userKeyResolver}"
代码清单2:静态路由配置示例
路由配置关键元素:
-
id:路由唯一标识,便于管理和监控 -
uri:目标服务地址,支持lb://服务发现集成 -
predicates:路由匹配条件,支持路径、方法、Header等 -
filters:请求处理过滤器链
3.2 动态路由实现
生产环境中,动态路由是必备能力。我推荐基于数据库的动态路由方案:
java
// 动态路由配置实体
@Entity
@Table(name = "gateway_routes")
public class GatewayRouteEntity {
@Id
private String id;
private String uri;
@Column(columnDefinition = "TEXT")
private String predicates; // JSON格式存储断言配置
@Column(columnDefinition = "TEXT")
private String filters; // JSON格式存储过滤器配置
private Integer routeOrder;
private Boolean enabled;
private LocalDateTime createTime;
private LocalDateTime updateTime;
}
// 动态路由仓库实现
@Component
public class DatabaseRouteDefinitionRepository implements RouteDefinitionRepository {
@Autowired
private RouteDefinitionWriter routeDefinitionWriter;
@Autowired
private GatewayRouteService routeService;
@Override
public Flux<RouteDefinition> getRouteDefinitions() {
return Flux.fromIterable(routeService.findAllEnabledRoutes())
.map(this::convertToRouteDefinition);
}
// 动态添加路由
@EventListener
public void handleRouteAdd(RouteAddEvent event) {
RouteDefinition routeDefinition = event.getRouteDefinition();
routeDefinitionWriter.save(Mono.just(routeDefinition)).subscribe();
// 发布路由刷新事件
applicationContext.publishEvent(new RefreshRoutesEvent(this));
}
// 动态删除路由
@EventListener
public void handleRouteDelete(RouteDeleteEvent event) {
routeDefinitionWriter.delete(Mono.just(event.getRouteId())).subscribe();
applicationContext.publishEvent(new RefreshRoutesEvent(this));
}
}
代码清单3:动态路由实现
3.3 服务发现集成
Spring Cloud Gateway与Nacos、Eureka等服务发现组件无缝集成:
spring:
cloud:
gateway:
discovery:
locator:
enabled: true
lower-case-service-id: true
routes:
- id: user_service
uri: lb://user-service # 使用负载均衡
predicates:
- Path=/api/users/**
filters:
- RewritePath=/api/users/(?<segment>.*), /$\{segment}
- id: order_service
uri: lb://order-service
predicates:
- Path=/api/orders/**
- Header=X-Requested-With, XMLHttpRequest
代码清单4:服务发现集成配置
这种配置下,网关会自动从注册中心获取服务实例列表,并实现负载均衡。
4. 过滤器链:请求处理的灵魂
4.1 过滤器类型与执行顺序
Spring Cloud Gateway的过滤器分为两大类,执行顺序由Ordered接口控制:

图3:过滤器执行顺序
过滤器执行顺序示例:
java
// 自定义全局过滤器
@Component
public class AuthFilter implements GlobalFilter, Ordered {
@Override
public Mono<Void> filter(ServerWebExchange exchange, GatewayFilterChain chain) {
String token = exchange.getRequest().getHeaders().getFirst("Authorization");
if (!validateToken(token)) {
exchange.getResponse().setStatusCode(HttpStatus.UNAUTHORIZED);
return exchange.getResponse().setComplete();
}
return chain.filter(exchange);
}
@Override
public int getOrder() {
return -100; // 高优先级,最先执行
}
}
// 日志记录过滤器
@Component
public class LoggingFilter implements GlobalFilter, Ordered {
@Override
public Mono<Void> filter(ServerWebExchange exchange, GatewayFilterChain chain) {
long startTime = System.currentTimeMillis();
return chain.filter(exchange).doOnSuccessOrError((v, e) -> {
long duration = System.currentTimeMillis() - startTime;
log.info("请求路径: {}, 耗时: {}ms, 状态: {}",
exchange.getRequest().getPath(),
duration,
exchange.getResponse().getStatusCode());
});
}
@Override
public int getOrder() {
return 0; // 中间优先级
}
}
代码清单5:自定义全局过滤器
4.2 常用内置过滤器详解
Spring Cloud Gateway提供了丰富的内置过滤器:
spring:
cloud:
gateway:
routes:
- id: enhanced_route
uri: lb://backend-service
predicates:
- Path=/api/**
filters:
# 1. 路径重写
- RewritePath=/api/(?<segment>.*), /$\{segment}
# 2. 请求头处理
- AddRequestHeader=X-Request-Gateway, true
- RemoveRequestHeader=Secret-Header
- SetRequestHeader=X-User-ID, 12345
# 3. 响应头处理
- AddResponseHeader=X-Response-Gateway, processed
- SetResponseHeader=X-Cache-Hit, false
# 4. 重试机制
- name: Retry
args:
retries: 3
methods: GET,POST
statuses: BAD_GATEWAY,SERVICE_UNAVAILABLE
backoff:
firstBackoff: 10ms
maxBackoff: 100ms
factor: 2
basedOnPreviousValue: false
# 5. 熔断降级
- name: CircuitBreaker
args:
name: backendServiceBreaker
fallbackUri: forward:/fallback/serviceUnavailable
代码清单6:常用内置过滤器配置
4.3 自定义过滤器开发
实际项目中,经常需要开发自定义过滤器满足特定业务需求:
java
// 自定义网关过滤器工厂
@Component
public class RateLimitByUserGatewayFilterFactory extends
AbstractGatewayFilterFactory<RateLimitByUserGatewayFilterFactory.Config> {
@Autowired
private RedisTemplate<String, Integer> redisTemplate;
public RateLimitByUserGatewayFilterFactory() {
super(Config.class);
}
@Override
public GatewayFilter apply(Config config) {
return (exchange, chain) -> {
String userId = getUserId(exchange);
String key = "rate_limit:" + config.getType() + ":" + userId;
// 使用Redis实现滑动窗口限流
Long current = redisTemplate.opsForValue().increment(key, 1);
if (current == 1) {
redisTemplate.expire(key, config.getWindowSeconds(), TimeUnit.SECONDS);
}
if (current > config.getMaxRequests()) {
exchange.getResponse().setStatusCode(HttpStatus.TOO_MANY_REQUISITIONS);
return exchange.getResponse().setComplete();
}
return chain.filter(exchange);
};
}
// 配置类
public static class Config {
private String type; // 限流类型
private int maxRequests; // 最大请求数
private int windowSeconds; // 时间窗口
// getter/setter省略
}
// 使用示例
@Bean
public RouteLocator customRouteLocator(RouteLocatorBuilder builder) {
return builder.routes()
.route("user_limited_route", r -> r.path("/api/users/**")
.filters(f -> f.filter(new RateLimitByUserGatewayFilterFactory()
.apply(new Config("user_api", 100, 60))))
.uri("lb://user-service"))
.build();
}
}
代码清单7:自定义过滤器工厂
5. 限流熔断:系统稳定的守护神
5.1 分布式限流实现
在高并发场景下,分布式限流是保护后端服务的关键技术:
spring:
cloud:
gateway:
routes:
- id: limited_route
uri: lb://backend-service
predicates:
- Path=/api/**
filters:
- name: RequestRateLimiter
args:
# 使用Redis实现分布式限流
redis-rate-limiter.replenishRate: 100 # 每秒生成100个令牌
redis-rate-limiter.burstCapacity: 200 # 令牌桶容量200
redis-rate-limiter.requestedTokens: 1 # 每个请求消耗1个令牌
key-resolver: "#{@apiKeyResolver}" # 限流键解析器
代码清单8:分布式限流配置
限流键解析器实现:
java
@Configuration
public class RateLimitConfig {
// 按用户限流
@Bean
public KeyResolver userKeyResolver() {
return exchange -> {
String userId = exchange.getRequest().getHeaders().getFirst("X-User-ID");
if (StringUtils.isEmpty(userId)) {
// 从JWT token中解析用户ID
String token = extractToken(exchange);
userId = jwtHelper.getUserIdFromToken(token);
}
return Mono.just(StringUtils.isEmpty(userId) ? "anonymous" : userId);
};
}
// 按IP限流
@Bean
public KeyResolver ipKeyResolver() {
return exchange -> {
String ip = exchange.getRequest().getRemoteAddress().getAddress().getHostAddress();
return Mono.just(ip);
};
}
// 按API路径限流
@Bean
public KeyResolver apiKeyResolver() {
return exchange -> {
String path = exchange.getRequest().getPath().value();
String method = exchange.getRequest().getMethodValue();
return Mono.just(method + ":" + path);
};
}
}
代码清单9:限流键解析器
5.2 令牌桶算法深度解析
Spring Cloud Gateway基于令牌桶算法实现限流,其核心原理如下:

图4:令牌桶算法原理
算法实现代码:
java
public class TokenBucketRateLimiter {
private final int capacity; // 桶容量
private final double refillRate; // 令牌补充速率
private double tokens; // 当前令牌数
private long lastRefillTimestamp; // 最后补充时间
public synchronized boolean tryAcquire(int tokensRequested) {
// 1. 补充令牌
refillTokens();
// 2. 检查是否有足够令牌
if (tokens >= tokensRequested) {
tokens -= tokensRequested;
return true;
}
return false;
}
private void refillTokens() {
long now = System.currentTimeMillis();
if (now > lastRefillTimestamp) {
double secondsSinceLastRefill = (now - lastRefillTimestamp) / 1000.0;
double tokensToAdd = secondsSinceLastRefill * refillRate;
tokens = Math.min(capacity, tokens + tokensToAdd);
lastRefillTimestamp = now;
}
}
}
// Redis分布式限流Lua脚本
public class RedisRateLimiterScript {
private static final String LUA_SCRIPT =
"local tokens_key = KEYS[1]\n" +
"local timestamp_key = KEYS[2]\n" +
"local rate = tonumber(ARGV[1])\n" +
"local capacity = tonumber(ARGV[2])\n" +
"local now = tonumber(ARGV[3])\n" +
"local requested = tonumber(ARGV[4])\n" +
"local fill_time = capacity / rate\n" +
"local ttl = math.floor(fill_time * 2)\n" +
"local last_tokens = tonumber(redis.call('get', tokens_key) or capacity)\n" +
"local last_refreshed = tonumber(redis.call('get', timestamp_key) or 0)\n" +
"local delta = math.max(0, now - last_refreshed)\n" +
"local filled_tokens = math.min(capacity, last_tokens + (delta * rate))\n" +
"local allowed = filled_tokens >= requested\n" +
"local new_tokens = filled_tokens\n" +
"local allowed_num = 0\n" +
"if allowed then\n" +
" new_tokens = filled_tokens - requested\n" +
" allowed_num = 1\n" +
"end\n" +
"redis.call('setex', tokens_key, ttl, new_tokens)\n" +
"redis.call('setex', timestamp_key, ttl, now)\n" +
"return { allowed_num, new_tokens }";
}
代码清单10:令牌桶算法实现
5.3 熔断降级策略
当后端服务不可用时,熔断机制可以防止故障扩散:
java
@Configuration
public class CircuitBreakerConfig {
@Bean
public Customizer<ReactiveResilience4JCircuitBreakerFactory> defaultConfig() {
return factory -> {
factory.configureDefault(id -> new CircuitBreakerConfig.Builder()
.slidingWindowType(SlidingWindowType.TIME_BASED)
.slidingWindowSize(100) // 滑动窗口大小
.minimumNumberOfCalls(10) // 最小调用次数
.failureRateThreshold(50) // 失败率阈值
.waitDurationInOpenState(Duration.ofSeconds(60)) // 开启状态等待时间
.permittedNumberOfCallsInHalfOpenState(10) // 半开状态允许调用次数
.recordExceptions(IOException.class, TimeoutException.class)
.build());
};
}
}
// 使用熔断器的路由配置
@Bean
public RouteLocator circuitBreakerRoute(RouteLocatorBuilder builder) {
return builder.routes()
.route("circuit_breaker_route", r -> r.path("/api/unstable/**")
.filters(f -> f.circuitBreaker(config -> config
.setName("backendBreaker")
.setFallbackUri("forward:/fallback/unavailable")))
.uri("lb://unstable-service"))
.build();
}
// 降级处理控制器
@RestController
public class FallbackController {
@GetMapping("/fallback/unavailable")
public Mono<ResponseEntity<Map<String, Object>>> serviceUnavailable() {
return Mono.just(ResponseEntity.status(HttpStatus.SERVICE_UNAVAILABLE)
.body(Map.of(
"code", 503,
"message", "服务暂时不可用,请稍后重试",
"timestamp", System.currentTimeMillis()
)));
}
}
代码清单11:熔断降级配置
6. 企业级实战案例:电商系统网关设计
6.1 电商网关架构设计
基于真实电商场景,设计完整的网关方案:

图5:电商系统网关架构
6.2 完整配置示例
spring:
cloud:
gateway:
httpclient:
connect-timeout: 5000
response-timeout: 30s
pool:
max-connections: 1000
acquire-timeout: 5000
routes:
# 用户服务路由
- id: user_service_v1
uri: lb://user-service
predicates:
- Path=/api/v1/users/**
- Header=X-API-Version, v1
filters:
- StripPrefix=1
- name: RequestRateLimiter
args:
redis-rate-limiter.replenishRate: 50
redis-rate-limiter.burstCapacity: 100
key-resolver: "#{@userKeyResolver}"
- CacheRequestBody
- name: CircuitBreaker
args:
name: userServiceBreaker
fallbackUri: forward:/fallback/userUnavailable
# 商品服务路由
- id: product_service_v2
uri: lb://product-service
predicates:
- Path=/api/v2/products/**
- Header=X-API-Version, v2
filters:
- StripPrefix=1
- RewritePath=/api/v2/products/(?<segment>.*), /$\{segment}
- AddResponseHeader=X-API-Version, v2
# 订单服务路由 - 灰度发布
- id: order_service_canary
uri: lb://order-service-v2
predicates:
- Path=/api/orders/**
- Header=X-User-Type, premium
filters:
- StripPrefix=1
- AddRequestHeader=X-Canary, true
# 默认订单路由
- id: order_service_default
uri: lb://order-service-v1
predicates:
- Path=/api/orders/**
filters:
- StripPrefix=1
# 限流配置
management:
endpoints:
web:
exposure:
include: health,info,metrics,gateway
endpoint:
gateway:
enabled: true
# Redis配置
redis:
host: ${REDIS_HOST:localhost}
port: ${REDIS_PORT:6379}
password: ${REDIS_PASSWORD:}
database: 0
timeout: 2000
lettuce:
pool:
max-active: 8
max-idle: 8
min-idle: 0
代码清单12:电商网关完整配置
6.3 安全认证过滤器
电商系统必须重视安全防护:
java
@Component
public class SecurityFilter implements GlobalFilter, Ordered {
@Autowired
private JwtHelper jwtHelper;
@Autowired
private BlacklistService blacklistService;
@Override
public Mono<Void> filter(ServerWebExchange exchange, GatewayFilterChain chain) {
// 1. IP黑名单检查
String clientIp = getClientIp(exchange);
if (blacklistService.isIpBlocked(clientIp)) {
return unauthorizedResponse(exchange, "IP地址被限制访问");
}
// 2. 路径白名单检查
if (isExcludedPath(exchange.getRequest().getPath().value())) {
return chain.filter(exchange);
}
// 3. JWT令牌验证
String token = extractToken(exchange);
if (!jwtHelper.validateToken(token)) {
return unauthorizedResponse(exchange, "令牌无效或已过期");
}
// 4. 权限验证
String path = exchange.getRequest().getPath().value();
String method = exchange.getRequest().getMethodValue();
if (!hasPermission(token, path, method)) {
return forbiddenResponse(exchange, "权限不足");
}
// 5. 添加用户信息到Header
String userId = jwtHelper.getUserIdFromToken(token);
exchange = exchange.mutate()
.request(builder -> builder.header("X-User-ID", userId))
.build();
return chain.filter(exchange);
}
@Override
public int getOrder() {
return HIGHEST_PRECEDENCE;
}
private boolean isExcludedPath(String path) {
return path.startsWith("/public/") ||
path.equals("/health") ||
path.startsWith("/actuator/");
}
}
代码清单13:安全认证过滤器
7. 性能优化与监控
7.1 网关性能优化策略
基于实际压测数据,提供性能优化建议:
线程模型优化:
# 优化Netty线程模型
server:
netty:
connection-timeout: 5000
idle-timeout: 60s
reactor:
netty:
# EventLoop线程数 = CPU核心数 * 2
io-worker-count: 16
# 内存分配优化
allocator:
max-order: 3
chunk-size: 16MB
spring:
cloud:
gateway:
httpclient:
# 连接池配置
pool:
type: elastic
max-connections: 1000
acquire-timeout: 5000
max-idle-time: 60s
代码清单14:线程模型优化配置
JVM参数优化:
# 网关服务JVM优化参数
-Xms2g -Xmx2g
-XX:+UseG1GC
-XX:MaxGCPauseMillis=200
-XX:G1ReservePercent=25
-XX:InitiatingHeapOccupancyPercent=30
-XX:+ExplicitGCInvokesConcurrent
-XX:+HeapDumpOnOutOfMemoryError
-XX:HeapDumpPath=/opt/logs/gateway/heapdump.hprof
7.2 监控与告警
完善的监控是生产环境必备能力:
# Micrometer监控配置
management:
metrics:
export:
prometheus:
enabled: true
datadog:
enabled: false
web:
server:
request:
autotime:
enabled: true
distribution:
percentiles-histogram:
http.server.requests: true
endpoint:
metrics:
enabled: true
prometheus:
enabled: true
tracing:
sampling:
probability: 0.1 # 采样率10%
代码清单15:监控配置
关键监控指标:
-
网关吞吐量 :
gateway.requests.total -
请求延迟 :
gateway.requests.duration -
限流情况 :
gateway.requests.limited -
错误率 :
gateway.errors.total -
JVM指标:内存使用、GC情况
8. 生产环境故障排查指南
8.1 常见问题及解决方案
问题1:路由不生效
java
// 路由调试端点
@RestController
@RequestMapping("/gateway/debug")
public class GatewayDebugController {
@Autowired
private RouteLocator routeLocator;
@GetMapping("/routes")
public Flux<Route> listRoutes() {
return routeLocator.getRoutes()
.doOnNext(route -> {
log.info("路由ID: {}, URI: {}, 顺序: {}",
route.getId(), route.getUri(), route.getOrder());
});
}
@GetMapping("/match")
public Mono<Route> matchRoute(@RequestParam String path) {
return routeLocator.getRoutes()
.filter(route -> {
// 模拟请求匹配逻辑
ServerWebExchange exchange = createMockExchange(path);
return route.getPredicate().test(exchange);
})
.next();
}
}
代码清单16:路由调试工具
问题2:内存泄漏排查
java
@Component
public class MemoryMonitor {
@Scheduled(fixedRate = 60000) // 每分钟检查一次
public void monitorMemory() {
MemoryMXBean memoryBean = ManagementFactory.getMemoryMXBean();
MemoryUsage heapUsage = memoryBean.getHeapMemoryUsage();
MemoryUsage nonHeapUsage = memoryBean.getNonHeapMemoryUsage();
double heapUsedPercent = (double) heapUsage.getUsed() / heapUsage.getMax() * 100;
double nonHeapUsedPercent = (double) nonHeapUsage.getUsed() / nonHeapUsage.getMax() * 100;
if (heapUsedPercent > 80) {
log.warn("堆内存使用率过高: {}%", String.format("%.2f", heapUsedPercent));
// 触发GC并记录内存快照
System.gc();
}
if (nonHeapUsedPercent > 90) {
log.error("非堆内存使用率过高: {}%", String.format("%.2f", nonHeapUsedPercent));
// 告警并记录线程栈
dumpThreadStacks();
}
}
}
代码清单17:内存监控
9. 技术选型与未来展望
9.1 网关技术选型建议
根据项目规模和技术栈选择合适的网关方案:
| 场景 | 推荐方案 | 理由 |
|---|---|---|
| Spring Cloud技术栈 | Spring Cloud Gateway | 生态集成度高,编程模型一致 |
| 高性能要求 | Nginx + OpenResty | 纯C开发,性能极致 |
| 多语言技术栈 | Kong/APISIX | Lua插件生态丰富 |
| Service Mesh集成 | Istio Gateway | 与服务网格深度集成 |
9.2 未来发展趋势
-
云原生网关:与Kubernetes、Service Mesh深度集成
-
AI智能路由:基于机器学习的智能流量调度
-
API治理平台:统一的API生命周期管理
-
边缘计算网关:适应物联网和边缘计算场景