工具:Matlab2021a
电脑信息:Intel® Xeon® CPU E5-2603 v3 @ 1.60GHz
系统类型:64位操作系统,基于X64的处理器 windows10 专业版
simulink练习:
1、clarke变换:

仿真:

示波器波形不光滑。按下ctrl+E进入设置界面:


再运行:

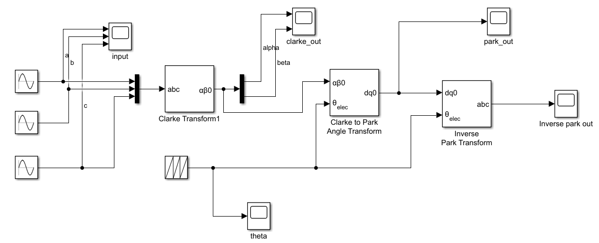
2、clarke和inverse Clarke变换:


可见经过clarke变换和反clarke变换后,信号恢复回去了。

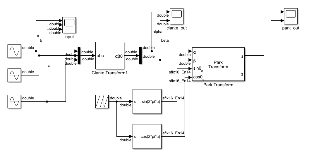
3、park和反park变换

运行出错:




