1、对象的生产方式
- 基于类的生产对象
- 基于原型生产对象
- 构造方法:方法的首字母大写
- 实例对象:new关键字创建的对象,就是实例对象
- 函数二义性的由来:函数既可以当作普通函数,又可以当中构造函数
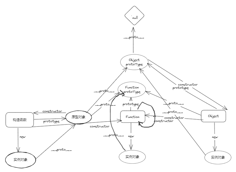
2、原型和原型链
1)构造函数,实例对象,原型对象之间的关系

2)在JS中,只要是由构造函数new出来的对象,都是满足这样的关系,不管是自定义的构造函数还是内置的构造函数

- JS中的对象大体上分为两大类:普通对象和构造器对象;
- 无论是普通对象还是构造器对象都有自己的原型对象,通过__proto__隐式属性,可以找到自己的原型对象,若一直网上找会找到null(Object的protoType的__proto__为null);
- 普通对象和构造器对象的区别在于是否可以实例化;
- 构造器对象有protoType属性,这个属性指向实例对象的原型对象;
- 所有构造器对象的原型对象均为Function.protoType;
- 无论是普通对象还是构造器对象,最终的Constructor指向Function,而Function的Contructor指向自己本身;
3、原型链的实际应用
1)在原型对象上添加属性和方法,虽然允许这样写,但是不推荐;推荐使用创建一个子类继承这个构造函数;
2)实现原型方式继承
4、原型链相关方法
1)Object.getPrototypeOf():查找一个对象的原型对象;
2)instanceOf:判断一个对象是否是一个构造函数的实例;
3)isPrototypeOf():检测一个对象是否是另一个对象的原型对象;
4)hasOwnProperty():判断一个属性是定义在对象本身上面的还是从原型对象上面继承而来的;