5-Fluorouracil (5-FU)是一种抗代谢物,其机理主要涉及抑制胸苷酸合成酶,从而干扰DNA复制,或通过掺入DNA序列中引起基因组的损伤。在细胞实验中,5-Fluorouracil(CAS No.:51-21-8)在耐药性p53缺陷的结直肠癌细胞HCT116p53中,诱导自噬和细胞周期阻滞[1]。在乳腺癌细胞如MCF-7和MDA-MB-231中,VDR激动剂Calcitriol(骨化三醇)或Tacalcitol(他卡西醇)在10 nM浓度下增加5-FU的抗增殖活性[2]。
miR-424-5p可在HT-29结直肠癌细胞中能调节5-FU耐药,影响细胞凋亡信号;5-Fluorouracil在胃癌细胞SGC-7901中,浓度为25μg/ml或50μg/ml时可用于研究细胞的增殖抑制[3]。5-Fluorouracil (5-FU,AbMole,M2289) 在动物实验中被广泛应用:5-Fluorouracil在HepG2肝癌小鼠中,以200 mg/kg的剂量模拟肝癌的抑制[4]。5-Fluorouracil在结直肠癌异种移植模型(p53野生型)中,可联合Oxaliplatin(奥沙利铂)使用[5]。5-Fluorouracil能以腹腔注射150 mg/kg的剂量诱导瑞士小鼠的淋巴造血器官毒性。
范例详解
J Nanobiotechnology. 2025 Mar 28;23(1):252.
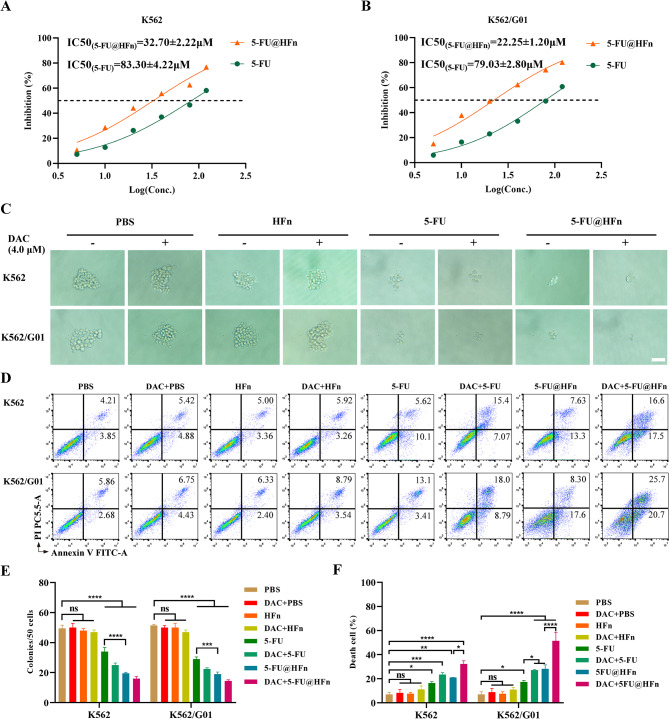
中科院生物物理所、重庆医科大学的科研团队在上述文章中,使用了AbMole的5-fluorouracil (5-FU,AbMole,M2289) 和 Decitabine (DAC,地西他滨,AbMole,M2052) 。实验人员开发了一种5-FU@HFn纳米颗粒,通过CD71介导的摄取选择性靶向慢性髓性白血病(CML)细胞。5-FU@HFn与Decitabine联合通过caspase-3/GSDME途径有效诱导CML细胞的焦亡。在CML小鼠模型中,联合处理组显著抑制肿瘤发生并触发强大的抗肿瘤免疫反应。

Decitabine (DAC) combined with 5-FU@HFn affects CML cells.
参考文献及鸣谢
1\] Zhang, R.; Pan, T.; Xiang, Y.; et al. beta-Elemene Reverses the Resistance of p53-Deficient Colorectal Cancer Cells to 5-Fluorouracil by Inducing Pro-death Autophagy and Cyclin D3-Dependent Cycle Arrest. Frontiers in bioengineering and biotechnology **2020**, 8, 378. \[2\] Klopotowska, D.; Matuszyk, J. VDR Agonists Increase Sensitivity of MCF-7 and BT-474 Breast Cancer Cells to 5 FU. Anticancer research **2020**, 40 (2), 837-840. \[3\] Fu, Z. Q.; Zhou, Q.; Zhu, S.; et al. Anti-tumor mechanism of IL-21 used alone and in combination with 5-fluorouracil in vitro on human gastric cancer cells. Journal of biological regulators and homeostatic agents **2018**, 32 (3), 619-625. \[4\] Bertolini, M.; Sobue, T.; Thompson, A.; et al. Chemotherapy Induces Oral Mucositis in Mice Without Additional Noxious Stimuli. Translational oncology **2017**, 10 (4), 612-620. \[5\] Takano, Y.; Yogosawa, S.; Imaizumi, Y.; et al. DYRK2 promotes chemosensitivity via p53-mediated apoptosis after DNA damage in colorectal cancer. Cancer science **2023**, 114 (12), 4558-4570.