这里根据个人说话口吻等编写java集合常见面试题用于记录复习,后续会持续更新补充。
JAVA集合
该部分内容有几大考察要点:1.底层源码 2.不同集合之间的对比特点
1.底层源码如果是宽泛的问(如ArrayList的底层原理是什么),需要分别从底层数据结构,核心方法讲解
2.不同集合对比,主要牢记不同集合的特点,主要考虑线程安全,底层数据结构等,再组织语言回答。
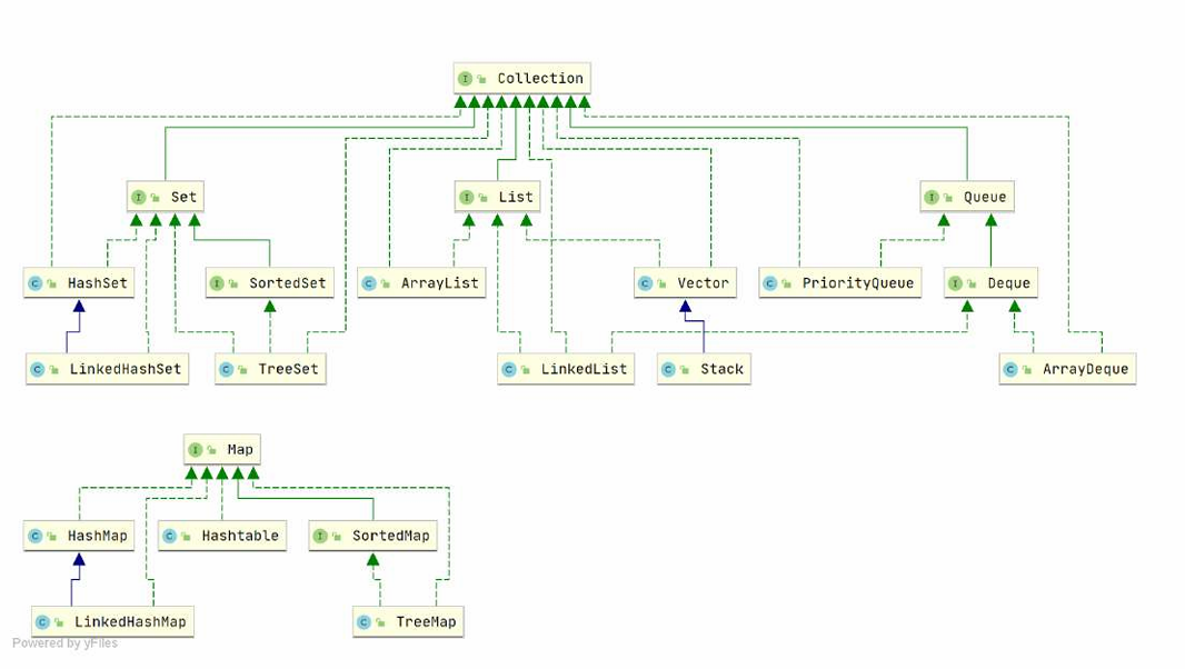
JAVA提供的常见集合(JAVA集合概述)

java提供了两大类集合框架-第一类是Collection 属于单列集合,第二类为Map 属于双列集合。Collection有三个子接口,分别为Set,List,Queue。像我们常用的HashSet,TreeSet,ArrayList,PriorityQueue等等都属于该框架。Map为双列集合,比较常见的实现类有HashMap,TreeMap,ConcurrentHashMap等。
ArrayList的底层原理
ArrayList的实现原理
ArrayList的底层数据结构是由一个动态数组实现的。这里具体说明一下add方法的底层原理。
第一,会先确保当前数组长度size+1后足够存下一个元素,如果不够将进行扩容。在扩容逻辑中,会调用grow方法将容量扩容到原来的1.5倍。
第二,在确保新增数据有地方存储之后,会将新元素添加到位于size的位置上。
最后,在添加成功会返回布尔值。
ArrayList的成员变量
DEFAULT_CAPACITY = 10; 默认初始的容量**(CAPACITY)
EMPTY_ELEMENTDATA = {}; 用于空实例的共享空数组实例
DEFAULTCAPACITY_EMPTY_ELEMENTDATA = {};用于默认大小的空实例的共享空数组实例
Object[] elementData; 存储元素的数组缓冲区
int size; ArrayList的大小(它包含的元素数量)
ArrayList的构造方法
第一种无参构造器:会将elementData赋值为空数组DEFAULTCAPACITY_EMPTY_ELEMENTDATA,此时数组容量为0,只有在第一次调用add方法才会懒加载首次扩容为10
第二种有参构造器:如果传入参数initialCapactity=0,则赋值为空数组。如果传入参数initialCapactity>0则创建长度为initialCapactity的数组。如果传入参数initialCapactity<0,则抛出异常illegalArgumentException
第三种为传入集合构造器,会将集合转为数组,赋值给elementData,数组容量为集合的size。
HashMap的底层原理
HashMap的实现原理
第一,hashmap底层使用hash表数据结构,即数组和链表或红黑树。
第二,在增添元素时,计算key的哈希值确定元素下标。如果出现hash值相同则有两种情况:一是key相同,那就覆盖原始值。二是key不同,出现哈希冲突,那就将当前key-value存入链表或红黑树。
第三,在获取元素时,也计算key的hash值找到对应下标,再进一步判断key是否相同,从而找到对应值。
HashMap的成员变量
1.默认初始容量
2.默认加载因子
3.存储元素的hashmap.node<k,v> []table
4.包含元素数量size
HashMap的put方法原理
第一,先判断键值对table是否为null或空,如果是则通过resize()扩容
第二,根据key计算hash值确定元素下标,如果对应下标为空,则直接添加元素。
第三,对应下标不为空,先判断首个元素是否key相同,如果相同则覆盖value
第四,如果key不相同,则判断当前table[i]是否为红黑树,如果是红黑树则插入键值对。
第五,如果不是红黑树,则遍历table[i],在尾部插入元素。当然在遍历过程如果发现key相同,则直接覆盖value
第六,在插入元素后检测是否需要转换红黑树(链表长度大于8并且数组长度大于64)或扩容(扩容阈值=数组容量*扩容因子)。
HashMap的扩容机制
第一,在添加元素或初始化时可能会调用resize方法进行扩容。在添加元素时达到了扩容阈值=0.75*数组长度会发生扩容。
第二,第一次添加元素初始化数组长度为16,之后每次扩容都是扩容到原来元素的二倍。
第三,具体扩容逻辑,在扩容时会创建一个新数组,并把老数组元素挪动到新数组中。这里分出三种情况:
1.没有hash冲突的节点,直接使用 e.hash & (newCap - 1) 在新数组中的元素下标
2.有哈希冲突,如果是链表则判断e.hash&oldCap是否为0。如果是,新数组元素下标与旧数组元素下标相同;如果不是,新数组元素下标=旧数组元素下标+旧数组容量
3.如果是红黑树,则走红黑树逻辑的添加。

HashMap的寻址算法
第一,通过两次hash计算hash值。先计算key的hashcode,再右移16位与原本的hashcode异或运算,来使hash值更均匀减少hash冲突
第二,使用hash&(n-1)代替取模,得到数组得到索引。也因此数组长度必须是2的n次幂。
为什么HashMap的数组长度一定是2的次幂?
第一,计算索引,用位运算替代取模运算,更高效
第二,在扩容时,通过hash&oldcap计算元素是否留在原来位置,更高效。
HashMap在1.7情况下的多线程死循环
第一,在jdk1.7时的数据结构为数组+链表
第二,在jdk1.7时使用头插法,在进行扩容数据迁移时可能导致死循环。
第三,举例,现有两个线程,线程一读取到当前hashmap,并准备扩容时,线程二介入。线程二读取hashmap直接扩容,将原本链表的AB顺序扩容后变成了BA,线程二结束。线程一再执行就会发生死循环,导致BAB。
第四,jdk8对扩容算法做出调整,采用了尾插法避免死循环。
ArrayList与Vector的区别
1.ArrayList与Vector都是List的实现类,ArrayList被主要使用,而Vector更古老
2.两底层都使用object[],ArrayList线程不安全,Vector线程安全
ArrayList与LinkedList的区别
1.线程是否安全:两个都不线程安全
2.数据结构:ArrayList底层采用数组,LinkedList底层采用双向链表(jdk1.7取消循环)
3.操作数据:ArrayList支持按照下标查询,LinkedList不支持下标查询。查找未知索引两个都需要遍历,时间复杂度都是O(n)。增删在头尾节点为O(1),其它情况ArrayLits需要挪动数组,LinkedLIst需要遍历,都是O(n)。
4.内存空间占用,ArrayList底层是数组,内存连续,节省空间。LinkedList,还需要存两个指针,更占用内存。
HashMap与HashSet的区别
1.底层数据结构,HashSet底层使用HashMap进行存储。知识HashSet的value默认Object对象
2.HashSet实现的是Set接口,存储对象;HashMap实现Map接口,存储键值对。
HashMap与HashTable的区别
1.底层数据结构:HashMap是数组+链表+红黑树。HashTable是数组+链表
2.线程是否安全:HashMap不安全,HashTable安全(synchronized),粒度粗效率低下。
3.扩容机制:HashMap是容量翻倍,HashTable是翻倍+1
4.是否可为null:HashMap能为null,HashTable不能为null
5.hash算法:HashMap是二次hash,HashTable是hashCode()
简单介绍ConcurrentHashMap
数据结构:在1.8之前使用分段数组+链表(segment默认16+hashentry),1.8时采用数据+链表+红黑树
线程安全:1.8之前对segment数组加锁,继承reentrantlock,粒度粗。1.8时对Node加锁,采用CAS+synchronzied
并发度:1.8之前并发度为segment的个数,为16。1.8后为Node个数,并非度高。
