手写mybatis
https://gitee.com/laomaodu/handwritten-mybatis
内容回顾
sqlsession线程不安全
public static SqlSession getSqlSession(SqlSessionFactory sessionFactory, ExecutorType executorType,
PersistenceExceptionTranslator exceptionTranslator) {
notNull(sessionFactory, NO_SQL_SESSION_FACTORY_SPECIFIED);
notNull(executorType, NO_EXECUTOR_TYPE_SPECIFIED);
/// public abstract class TransactionSynchronizationManager {
/// private static final ThreadLocal<Map<Object, Object>> resources = new NamedThreadLocal("Transactional resources");
/// private static final ThreadLocal<Set<TransactionSynchronization>> synchronizations = new NamedThreadLocal("Transaction synchronizations");
/// private static final ThreadLocal<String> currentTransactionName = new NamedThreadLocal("Current transaction name");
/// private static final ThreadLocal<Boolean> currentTransactionReadOnly = new NamedThreadLocal("Current transaction read-only status");
/// private static final ThreadLocal<Integer> currentTransactionIsolationLevel = new NamedThreadLocal("Current transaction isolation level");
/// private static final ThreadLocal<Boolean> actualTransactionActive = new NamedThreadLocal("Actual transaction active");
///
/// public TransactionSynchronizationManager() {
/// }
//从 Spring 的事务上下文里,取出当前线程绑定的 SqlSession
SqlSessionHolder holder = (SqlSessionHolder) TransactionSynchronizationManager.getResource(sessionFactory);
SqlSession session = sessionHolder(executorType, holder);
if (session != null) {
return session;
}
LOGGER.debug(() -> "Creating a new SqlSession");
session = sessionFactory.openSession(executorType);
registerSessionHolder(sessionFactory, executorType, exceptionTranslator, session);
return session;
}
线程私有
session = sessionFactory.openSession(executorType);
//把 SqlSession 放进 SqlSessionHolder
//绑定到 Spring 的事务资源管理器
//注册事务同步回调(事务结束时自动清理)
registerSessionHolder(sessionFactory, executorType, exceptionTranslator, session);
/**
* 将新创建的 SqlSession 注册到 Spring 的事务同步管理器中
*
* 作用:
* 1)让 SqlSession 绑定到当前线程事务上下文(ThreadLocal)
* 2)保证事务内复用同一个 SqlSession
* 3)事务提交/回滚时自动关闭 SqlSession
*/
private static void registerSessionHolder(SqlSessionFactory sessionFactory, ExecutorType executorType,
PersistenceExceptionTranslator exceptionTranslator, SqlSession session) {
SqlSessionHolder holder;
if (TransactionSynchronizationManager.isSynchronizationActive()) {
// 获取 MyBatis 的运行环境对象 Environment
// Environment 内部包含:
// * - DataSource(数据源)
// * - TransactionFactory(事务工厂)
Environment environment = sessionFactory.getConfiguration().getEnvironment();
//事务由spring来实现
if (environment.getTransactionFactory() instanceof SpringManagedTransactionFactory) {
LOGGER.debug(() -> "Registering transaction synchronization for SqlSession [" + session + "]");
/// 创建 SqlSessionHolder,封装 SqlSession
holder = new SqlSessionHolder(session, executorType, exceptionTranslator);
// 核心操作:绑定资源到 Spring 的事务管理器中
//当前线程的事务上下文中存入 SqlSessionHolder
// 后续 Mapper 调用都会复用这个 SqlSession
TransactionSynchronizationManager.bindResource(sessionFactory, holder);
//册事务同步回调 SqlSessionSynchronization
TransactionSynchronizationManager
.registerSynchronization(new SqlSessionSynchronization(holder, sessionFactory));
holder.setSynchronizedWithTransaction(true);
holder.requested();
} else {
if (TransactionSynchronizationManager.getResource(environment.getDataSource()) == null) {
LOGGER.debug(() -> "SqlSession [" + session
+ "] was not registered for synchronization because DataSource is not transactional");
} else {
throw new TransientDataAccessResourceException(
"SqlSessionFactory must be using a SpringManagedTransactionFactory in order to use Spring transaction synchronization");
}
}
} else {
LOGGER.debug(() -> "SqlSession [" + session
+ "] was not registered for synchronization because synchronization is not active");
}
}
线程缓存使用

一个关掉一个自减
手写mybatis v1.0
加深理解
jdbc单纯操作
1.重复代码
2.耦合度高
3.返回值无处理
借鉴

定义sqlSession
public class GPSqlSession {
private GPConfiguration configuration;
private GPExecutor executor;
public GPSqlSession(GPConfiguration configuration, GPExecutor executor){
this.configuration = configuration;
this.executor = executor;
}
/// 获取数据的地方
public <T> T selectOne(String statementId, Object paramater){
// 根据statementId拿到SQL
String sql = GPConfiguration.sqlMappings.getString(statementId);
if(null != sql && !"".equals(sql)){
return executor.query(sql, paramater );
}
return null;
}
//返回代理的proxy->invoke计算出sql com.gupaoedu.mybatis.v1.mapper.BlogMapper.selectBlogById=select * from blog where bid = %d
public <T> T getMapper(Class clazz){
return configuration.getMapper(clazz, this);
}
}
定义Executor
package com.gupaoedu.mybatis.v1;
import com.gupaoedu.mybatis.v1.mapper.Blog;
import java.sql.DriverManager;
import java.sql.ResultSet;
import java.sql.SQLException;
public class GPExecutor {
public <T> T query(String sql, Object paramater) {
Connection conn = null;
Statement stmt = null;
Blog blog = new Blog();
try {
// 注册 JDBC 驱动
Class.forName("com.mysql.jdbc.Driver");
// 打开连接
conn = DriverManager.getConnection("jdbc:mysql://localhost:3306/mybatis", "root", "123456");
// 执行查询
stmt = conn.createStatement();
ResultSet rs = stmt.executeQuery(String.format(sql, paramater));
// 获取结果集
while (rs.next()) {
Integer bid = rs.getInt("bid");
String name = rs.getString("name");
Integer authorId = rs.getInt("author_id");
blog.setAuthorId(authorId);
blog.setBid(bid);
blog.setName(name);
}
System.out.println(blog);
rs.close();
stmt.close();
conn.close();
} catch (SQLException se) {
se.printStackTrace();
} catch (Exception e) {
e.printStackTrace();
} finally {
try {
if (stmt != null) stmt.close();
} catch (SQLException se2) {
}
try {
if (conn != null) conn.close();
} catch (SQLException se) {
se.printStackTrace();
}
}
return (T)blog;
}
}
mapper
属性文件解析
com.gupaoedu.mybatis.v1.mapper.BlogMapper.selectBlogById=select * from blog where bid = %d
config保存所有信息
解析sql资源文件
sqlsession
1.提供单条查询
executor
需要sql语句再config里面
public class TestMain {
public static void main(String[] args) {
GPConfiguration configuration = new GPConfiguration();
GPExecutor executor = new GPExecutor();
GPSqlSession sqlSession = new GPSqlSession(configuration, executor);
Blog blog = sqlSession.selectOne("com.gupaoedu.mybatis.v1.mapper.BlogMapper.selectBlogById", 1);
System.out.println(blog);
}
}
executor执行
先跑通
最基础
代理方式调用
V1Mapper mapper = sqlSession.getMapper(V1Mapper.class);
String sql = mapper.selectBlogById(1);
接下来
public <T> T getMapper(Class clazz){
return configuration.getMapper(clazz, this);
}
public class GPConfiguration {
public static final ResourceBundle sqlMappings;
static{
sqlMappings = ResourceBundle.getBundle("v1sql");
}
public <T> T getMapper(Class clazz, GPSqlSession sqlSession) {
return (T) Proxy.newProxyInstance(this.getClass().getClassLoader(),
new Class[]{clazz},
new GPMapperProxy(sqlSession));
}
}
public class GPMapperProxy implements InvocationHandler {
private GPSqlSession sqlSession;
public GPMapperProxy(GPSqlSession sqlSession){
this.sqlSession = sqlSession;
}
@Override
public Object invoke(Object proxy, Method method, Object[] args) throws Throwable {
String mapperInterface = method.getDeclaringClass().getName();
String methodName = method.getName();
String statementId = mapperInterface + "." + methodName;
return sqlSession.selectOne(statementId, args[0]);
}
}
迁移
继续改造
手写2.0
statem细化
参数处理
结果集处理

数据库硬编码
public static void main(String[] args) {
SqlSessionFactory factory = new SqlSessionFactory();
DefaultSqlSession sqlSession = factory.build().openSqlSession();
// 获取MapperProxy代理
BlogMapper mapper = sqlSession.getMapper(BlogMapper.class);
Blog blog = mapper.selectBlogById(1);
System.out.println("第一次查询: " + blog);
System.out.println();
blog = mapper.selectBlogById(1);
System.out.println("第二次查询: " + blog);
}
StatementHandler
解决硬编码过多
/**
* 获取连接
* @return
* @throws SQLException
*/
private Connection getConnection() {
String driver = Configuration.properties.getString("jdbc.driver");
String url = Configuration.properties.getString("jdbc.url");
String username = Configuration.properties.getString("jdbc.username");
String password = Configuration.properties.getString("jdbc.password");
Connection conn = null;
try {
Class.forName(driver);
conn = DriverManager.getConnection(url, username, password);
} catch (ClassNotFoundException e) {
e.printStackTrace();
} catch (SQLException e) {
e.printStackTrace();
}
return conn;
}
无连接器
职责细分
缓存和默认
@Override
public <T> T query(String statement, Object[] parameter, Class pojo) {
// 计算CacheKey
CacheKey cacheKey = new CacheKey();
cacheKey.update(statement);
cacheKey.update(joinStr(parameter));
// 是否拿到缓存
if (cache.containsKey(cacheKey.getCode())) {
// 命中缓存
System.out.println("【命中缓存】");
return (T)cache.get(cacheKey.getCode());
}else{
// 没有的话调用被装饰的SimpleExecutor从数据库查询
Object obj = delegate.query(statement, parameter, pojo);
cache.put(cacheKey.getCode(), obj);
return (T)obj;
}
}
@Override
public <T> T query(String statement, Object[] parameter, Class pojo) {
StatementHandler statementHandler = new StatementHandler();
return statementHandler.query(statement, parameter, pojo);
}
Executor 负责"调度流程",Handler 负责"具体干活",这是典型的职责拆分设计。
参数处理paramteHadnle
结果集处理
private ResultSetHandler resultSetHandler = new ResultSetHandler();
public <T> T query(String statement, Object[] parameter, Class pojo){
// JDBC数据库连接对象
Connection conn = null;
// 预编译SQL执行对象
PreparedStatement preparedStatement = null;
// 查询结果临时存储
Object result = null;
try {
conn = getConnection();
preparedStatement = conn.prepareStatement(statement);
// 参数处理器封装
ParameterHandler parameterHandler = new ParameterHandler(preparedStatement);
//将参数填充到SQL占位符 ? 中
// //Java 默认行为:
// //对象作为参数传递时,传的是引用值(指针)
parameterHandler.setParameters(parameter);
preparedStatement.execute();
try {
//结果处理
result = resultSetHandler.handle(preparedStatement.getResultSet(), pojo);
} catch (Exception e) {
e.printStackTrace();
}
return (T)result;
} catch (Exception e){
e.printStackTrace();
} finally {
if (conn != null) {
try {
conn.close();
} catch (SQLException e) {
e.printStackTrace();
}
conn = null;
}
}
// 只在try里面return会报错
return null;
}
config增强
public class Configuration {
// SQL映射关系配置,使用注解时不用重复配置
public static final ResourceBundle sqlMappings;
// 全局配置
public static final ResourceBundle properties;
// 维护接口与工厂类关系
public static final MapperRegistry MAPPER_REGISTRY = new MapperRegistry();
// 维护接口方法与SQL关系
public static final Map<String, String> mappedStatements = new HashMap<>();
// 插件
private InterceptorChain interceptorChain = new InterceptorChain();
// 所有Mapper接口
private List<Class<?>> mapperList = new ArrayList<>();
// 类所有文件
private List<String> classPaths = new ArrayList<>();
static{
sqlMappings = ResourceBundle.getBundle("v2sql");
properties = ResourceBundle.getBundle("mybatis");
}
注解实现
缓存实现
public DefaultSqlSession(Configuration configuration) {
this.configuration = configuration;
// 根据全局配置决定是否使用缓存装饰
this.executor = configuration.newExecutor();
}
/**
* 创建执行器,当开启缓存时使用缓存装饰
* 当配置插件时,使用插件代理
* @return
*/
public Executor newExecutor() {
Executor executor = null;
if (properties.getString("cache.enabled").equals("true")) {
executor = new CachingExecutor(new SimpleExecutor());
}else{
executor = new SimpleExecutor();
}
// 目前只拦截了Executor,所有的插件都对Executor进行代理,没有对拦截类和方法签名进行判断
if (interceptorChain.hasPlugin()) {
return (Executor)interceptorChain.pluginAll(executor);
}
return executor;
}
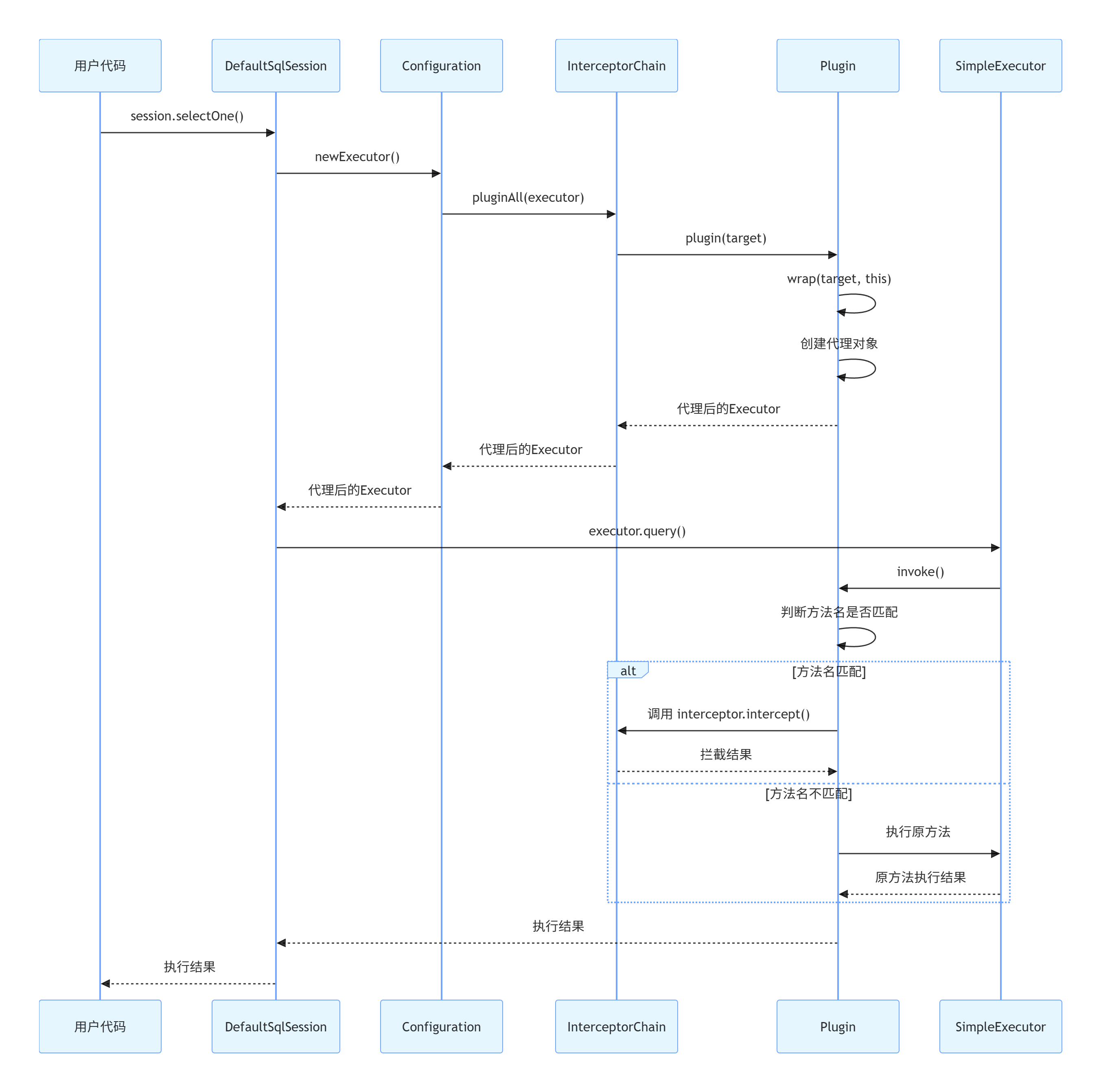
插件
MyBatis V2 的插件系统采用 *责任链模式 + JDK 动态代理* 实现,允许用户在 SQL 执行的关键节点插入自定义逻辑。
┌─────────────────────────────────────────────────────────────┐
│ 插件核心组件 │
├─────────────────────────────────────────────────────────────┤
│ @Intercepts → 注解标记,指定拦截的方法名 │
│ Interceptor → 拦截器接口,定义拦截逻辑 │
│ InterceptorChain → 拦截器链,管理多个插件的层层代理 │
│ Plugin → JDK动态代理类,执行实际的拦截判断 │
│ Invocation → 方法调用封装,包装目标方法信息 │
└─────────────────────────────────────────────────────────────┘
/**
* 拦截器接口,所有自定义拦截器必须实现此接口
* @Author: qingshan
*/
public interface Interceptor {
/**
* 插件的核心逻辑实现
* @param invocation
* @return
* @throws Throwable
*/
Object intercept(Invocation invocation) throws Throwable;
/**
* 对被拦截对象进行代理
* @param target
* @return
*/
Object plugin(Object target);
}
-
intercept(): 执行拦截逻辑,通过Invocation.proceed()调用原方法 -
plugin(): 生成代理对象,通常调用Plugin.wrap(target, this)
@Documented
@Retention(RetentionPolicy.RUNTIME)
@Target(ElementType.TYPE)
public @interface Intercepts {
String value(); // 指定要拦截的方法名
}
@Intercepts("query") // 拦截名为 "query" 的方法
public class MyPlugin implements Interceptor {
// ...
}
Plugin 代理类
public class Plugin implements InvocationHandler {
private Object target; // 被代理对象
private Interceptor interceptor; // 拦截器
// 创建代理对象
public static Object wrap(Object obj, Interceptor interceptor) {
Class clazz = obj.getClass();
return Proxy.newProxyInstance(
clazz.getClassLoader(),
clazz.getInterfaces(),
new Plugin(obj, interceptor)
);
}
// 方法调用拦截
@Override
public Object invoke(Object proxy, Method method, Object[] args) throws Throwable {
// 检查是否有@Intercepts注解
if (interceptor.getClass().isAnnotationPresent(Intercepts.class)) {
// 判断方法名是否匹配
if (method.getName().equals(
interceptor.getClass().getAnnotation(Intercepts.class).value())) {
// 进入拦截逻辑
return interceptor.intercept(new Invocation(target, method, args));
}
}
// 非拦截方法,执行原逻辑
return method.invoke(target, args);
}
}
Invocation 封装类
public class Invocation {
private Object target; // 目标对象
private Method method; // 目标方法
private Object[] args; // 方法参数
public Object proceed() throws InvocationTargetException, IllegalAccessException {
return method.invoke(target, args); // 调用原方法
}
// Getter 方法...
}
作用:封装被拦截方法的完整信息,让拦截器可以获取参数并控制是否执行原方法。
InterceptorChain 拦截器链
public class InterceptorChain {
private final List<Interceptor> interceptors = new ArrayList<>();
// 添加拦截器
public void addInterceptor(Interceptor interceptor) {
interceptors.add(interceptor);
}
// 层层代理:对每个拦截器都进行a一次代理包装
public Object pluginAll(Object target) {
for (Interceptor interceptor : interceptors) {
target = interceptor.plugin(target); // 代理包裹代理
}
return target;
}
}
原始 Executor
↓ proxy
Plugin3(拦截器3) ← 最外层代理
↓ proxy
Plugin2(拦截器2)
↓ proxy
Plugin1(拦截器1) ← 最内层代理
↓ invoke
SimpleExecutor ← 原始对象
plugin.path=com.gupaoedu.mybatis.v2.interceptor.MyPlugin
初始化
文件位置 : com.gupaoedu.mybatis.v2.session.Configuration
String pluginPathValue = properties.getString("plugin.path");
String[] pluginPaths = pluginPathValue.split(",");
for (String plugin : pluginPaths) {
// 反射实例化拦截器
Interceptor interceptor = (Interceptor) Class.forName(plugin).newInstance();
interceptorChain.addInterceptor(interceptor);
}
// 创建执行器时应用插件代理
public Executor newExecutor() {
Executor executor = new SimpleExecutor();
// 如果有插件,对 Executor 进行层层代理
if (interceptorChain.hasPlugin()) {
return (Executor) interceptorChain.pluginAll(executor);
}
return executor;
}
┌────────────────┐
│ 加载配置文件 │
└───────┬────────┘
↓
┌────────────────┐
│ 解析plugin.path │
└───────┬────────┘
↓
┌────────────────┐ ┌──────────────────┐
│ 反射创建拦截器 │────→│ InterceptorChain │
└───────┬────────┘ │ .addInterceptor()│
↓ └──────────────────┘
┌────────────────┐
│ newExecutor() │
└───────┬────────┘
↓
┌────────────────┐ ┌──────────────────┐
│ 创建SimpleExecutor│──→│ interceptorChain │
└───────┬────────┘ │ .pluginAll() │
↓ └────────┬─────────┘
┌────────────────┐ ↓
│ 返回代理后的Executor│←──层层包装Plugin代理
└────────────────┘
流程
com.gupaoedu.mybatis.v2.interceptor.MyPlugin`
package com.gupaoedu.mybatis.v2.interceptor;
import com.gupaoedu.mybatis.v2.annotation.Intercepts;
import com.gupaoedu.mybatis.v2.plugin.Interceptor;
import com.gupaoedu.mybatis.v2.plugin.Invocation;
import com.gupaoedu.mybatis.v2.plugin.Plugin;
import java.util.Arrays;
/**
* 自定义插件 - 拦截 query 方法,打印 SQL 和参数
*/
@Intercepts("query") // 指定拦截 Executor.query() 方法
public class MyPlugin implements Interceptor {
@Override
public Object intercept(Invocation invocation) throws Throwable {
// 获取方法参数
String statement = (String) invocation.getArgs()[0];
Object[] parameter = (Object[]) invocation.getArgs()[1];
Class pojo = (Class) invocation.getArgs()[2];
// 自定义逻辑:打印 SQL 信息
System.out.println("进入自定义插件:MyPlugin");
System.out.println("SQL:[" + statement + "]");
System.out.println("Parameters:" + Arrays.toString(parameter));
// 继续执行原方法(可在此处做权限校验、修改参数等)
return invocation.proceed();
}
@Override
public Object plugin(Object target) {
// 使用 Plugin 工具类创建代理
return Plugin.wrap(target, this);
}
}
