文章目录
-
- 一、引言:为什么需要图像增强?
- 二、对比度增强:改善全局明暗反差
-
- [2.1 核心概念与第一性原理](#2.1 核心概念与第一性原理)
- [2.2 常用方法及原理](#2.2 常用方法及原理)
- [2.3 效果图示(理论)](#2.3 效果图示(理论))
- 三、图像锐化:突出边缘与细节
-
- [3.1 核心概念与第一性原理](#3.1 核心概念与第一性原理)
- [3.2 常用方法及原理](#3.2 常用方法及原理)
- [3.3 效果与参数控制](#3.3 效果与参数控制)
- 四、对比度增强与锐化的联系与区别
-
- [4.1 核心区别](#4.1 核心区别)
- [4.2 内在联系](#4.2 内在联系)
- 五、实践指南
- 六、总结
一、引言:为什么需要图像增强?
在数字图像处理领域,图像增强是改善图像视觉效果、提升图像质量的关键步骤,广泛应用于医学影像、自动驾驶、卫星遥感等多个领域。其核心目标是突出图像中的有用信息,抑制无关信息 ,使图像更适合人眼观察或机器识别。图像增强技术根据处理目的可分为两大类:对比度增强 和 锐化处理。本文将深入探讨这两类技术的联系与区别,并提供实用的方法选型指南。
二、对比度增强:改善全局明暗反差
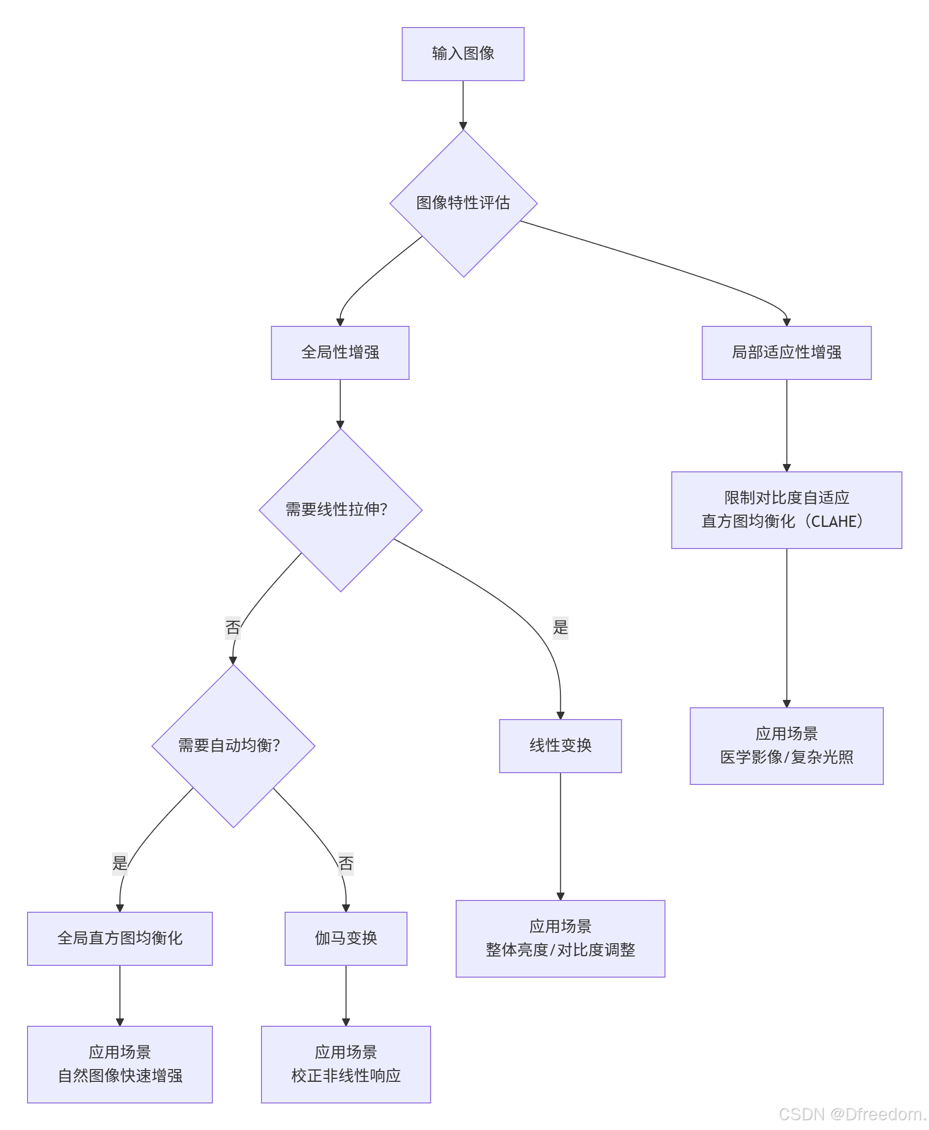
2.1 核心概念与第一性原理
对比度增强的核心目标是改善图像整体的明暗反差,解决图像"发灰"的问题。从第一性原理看,低对比度图像的本质是像素值分布集中在狭窄的灰度区间,导致图像信息熵较低,细节难以分辨。对比度增强通过一个映射函数 T,将原始像素值域 [Imin,Imax]映射到更宽或更合适的值域 [Omin,Omax]上,从而拉大不同区域间的差异。
2.2 常用方法及原理
- 线性变换:最直观的映射方式,公式为 O=a⋅I+b,通过调整斜率 a(对比度)和截距 b(亮度)实现拉伸。
- 直方图均衡化(HE):基于信息论原理,通过累积分布函数(CDF)将原始直方图重新分布为近似均匀分布,最大化图像信息熵。其公式为 O=T(I)=(L−1)∑k=0INnk,其中 L为灰度级数。
- 限制对比度的自适应直方图均衡化(CLAHE):针对 HE 的局限性(如噪声放大),CLAHE 采用分块处理策略,对每个局部区域独立进行直方图均衡化,并通过裁剪直方图高度来抑制噪声。
2.3 效果图示(理论)
下图对比了直方图均衡化前后的图像及其直方图分布。左侧为原始图像,其直方图显示像素集中在狭窄区域;右侧为均衡化后结果,直方图分布更均匀,图像整体对比度显著提升。

三、图像锐化:突出边缘与细节
3.1 核心概念与第一性原理
锐化的核心目标是强化图像中物体的边缘和轮廓清晰度 ,解决图像"模糊"的问题。其第一性原理基于人眼对边缘反差敏感 的特性。锐化通过增强图像中边缘区域的局部对比度,使细节看起来更锋利、分明。与对比度增强的全局性不同,锐化主要是一种局部性操作。
3.2 常用方法及原理
- 拉普拉斯锐化:基于图像的二阶微分,通过拉普拉斯算子(如卷积核 0−10−15−10−10)增强边缘。
- Unsharp Masking (USM):通过从原始图像中减去一个模糊版本来增强边缘。具体步骤包括:对图像进行高斯模糊、将原始图像与模糊图像相减得到边缘掩模、将边缘掩模加权加回原始图像。
- 高通滤波:在频域中,通过允许高频成分(对应边缘和细节)通过,同时抑制低频成分(对应平滑区域)来实现锐化。
3.3 效果与参数控制
锐化效果主要由以下参数控制:
- 数量 (Amount):控制边缘对比度的增强强度。
- 半径 (Radius):决定锐化影响的边缘宽度,半径过大会产生不自然的白边或黑边。
- 细节 (Detail):控制对细微纹理的敏感度,值过大会放大噪声。
- 蒙版 (Masking):用于保护平滑区域(如天空、皮肤)不被锐化,是实现局部锐化的关键。
四、对比度增强与锐化的联系与区别
4.1 核心区别
| 特征维度 | 对比度增强 | 锐化 |
|---|---|---|
| 核心目标 | 改善全局明暗反差,使图像更通透或显示更多细节 | 专门强化边缘和轮廓的清晰度,使细节更锋利 |
| 作用层面 | 全局性调整,影响整个画面的灰度分布 | 局部性操作,仅在灰度跳变的边缘区域起作用 |
| 处理对象 | 图像的灰度级分布(直方图) | 图像的空间频率(高频成分) |
| 视觉变化 | 亮部更亮、暗部更暗,整体层次感增强 | 边缘出现"白边"和"黑边",细节更突出 |
| 典型算法 | 直方图均衡化、线性拉伸、伽马校正 | USM 锐化、拉普拉斯算子、高通滤波 |
4.2 内在联系
- 协同效应 :在实际图像处理流程中,两者常顺序协作 。通常先进行对比度增强 ,改善整体影调,为锐化提供良好基础;再进行锐化处理,强化边缘细节。若顺序颠倒,先锐化可能放大噪声,后续对比度调整会进一步恶化此问题。
- 局部交叠:某些自适应对比度增强方法(如 CLAHE)在局部区域作用时,也会增强边缘附近的对比度,与锐化有一定相似性,但原理和范围不同。
五、实践指南
- 基础调整优先 :首先进行对比度增强,解决图像整体明暗反差不足的问题。对于自然风景或整体偏灰的图像,可尝试直方图均衡化;对于非均匀光照图像,CLAHE 通常是首选。
- 局部锐化跟进 :在对比度合适的基础上,应用锐化。建议使用带有蒙版功能的锐化工具,只对需要强调的纹理和边缘区域进行锐化,避免平滑区域噪声被放大。
- 避免过度处理:无论是对比度增强还是锐化,过度使用都会产生副作用。过度的对比度增强可能导致高光过曝或暗部细节丢失;过度的锐化则会产生不自然的晕影(Halo 效应)。
六、总结
对比度增强和锐化是图像处理中相辅相成的两大核心技术。对比度增强关注宏观的明暗分布,解决"发灰"问题;锐化聚焦于微观的边缘细节,解决"模糊"问题。 理解它们的底层原理和差异,是有效提升图像质量的关键。在实际应用中,遵循"先全局对比度,后局部锐化"的顺序,并善用局部调整工具,可以显著提升图像的视觉表现力,为后续的视觉分析任务奠定坚实基础。