一、核心角色定位
| 组件 | 核心角色 | 关键能力 |
|---|---|---|
| 大模型(LLM) | 智能内核 | 任务理解、逻辑推理、结果验证、输出格式化 |
| Agent | 统筹大脑(真正的决策者) | 任务分析、复杂度判断、计划生成、结果总结、错误处理 |
| Function call | 底层执行单元 | 触发外部工具 / API,完成原子操作 |
| Skills | 专业工具箱 | 代码执行、代码修改、子任务处理(业务流程封装) |
| MCP | 通信与状态总线 | 统一连接协议,负责状态同步、上下文传递、工具通信 |
二、类比
|---------------|--------------------------|
| 组件 | 类比 |
| 整套系统 | 一个专业员工 |
| 大模型 | 思考与理解(只会想,不会动手) |
| Agent | 完整的人(真正的决策者,有目标、会行动) |
| Function call | 手(单个动作) |
| Skill | 一套完整动作(做饭、写报告等) |
| MCP | 神经/网线(传递信号、连接、同步状态) |
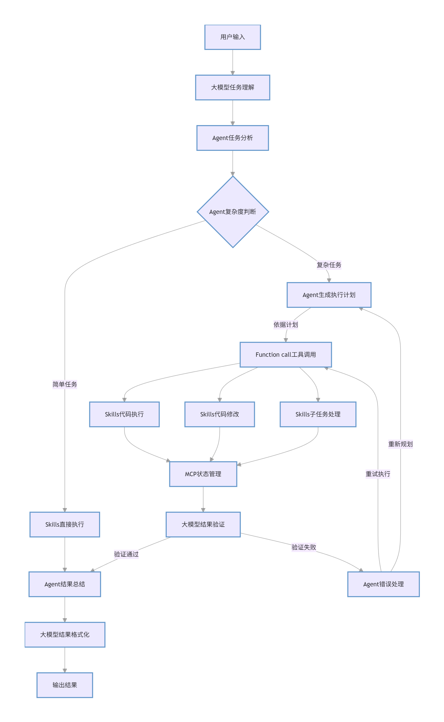
三、调用顺序
- 用户输入
- 大模型理解
- Agent 分析
- Agent 判断复杂度
- 简单任务:Skills 直接执行
- 复杂任务:
- Agent 生成计划
- Function call 调用工具
- Skills 执行业务逻辑
- MCP 负责状态 / 通信 / 连接
- 大模型验证结果
- Agent 总结 → 格式化输出
- 失败:Agent 处理错误(重试 / 重规划)
