各位技术大佬,大家好!今天非常荣幸能够与大家一同探讨和学习与RAG相关的理论与技术,分享的相关内容与知识仅供大家参考,抛砖引玉,有不对的地方评论区多多指正。
在当今人工智能技术飞速发展的时代,大模型已经成为各行各业关注的焦点。然而,如何将这些通用的大模型应用到我们的具体业务场景中,如何解决大模型在实际应用中的种种局限,这些都是我们需要深入思考的问题。++RAG,也就是检索增强生成技术++,正是解决这些问题的关键方案之一。 在接下来的分享中,我会从理论基础出发,逐步深入到技术细节和实践案例,帮助大家全面理解RAG,并掌握从0-1搭建RAG系统的核心流程及方法,以为大家在实际工作中应用这一技术提供支持。具体分以下五个部分:

一、大模型基础理论
RAG(检索增强生成)其本质上是在大模型的基础上进行的增强和优化,核心还是大模型,所以,了解一下大模型的基本原理还是很有必要的,否则也很难真正掌握RAG。
(一)大模型发展态势
自2022年11月,OpenAI推出ChatGPT以来,国内外众多技术厂商,如Google、Meta、阿里、质谱、百度、深度求索等,纷纷推出并开源了自己的大模型,开源生态不断发展,开源社区、开源工具也越来越丰富,模型数量、模型能力都得到了大幅提升。

已在知识密集型任务中得到了广泛的推广与应用(这里我列举了6类场景,仅供大家参考):
- **第一,通用对话与知识问答。**通过自然语言交互,提供知识查询、问题解答、多轮对话等服务,满足日常信息获取与交流需求。像ChatGPT、豆包等通用AI助手,接入大模型的小爱同学、天猫精灵等语音交互助手等就是此类场景下的应用。
- **第二,内容创作与生成。**自动生成文案、代码、报告、创意内容等,辅助提升创作效率与内容质量。像Claude Code、Qwen coder等就是此类场景下的应用。
- **第三,智能客服与客户服务。**替代人工处理客户咨询、售后答疑、业务办理等场景,降低服务成本并提升响应效率。像阿里云小密等智能客服就是此类场景下的应用。
- **第四,办公效率工具。**赋能文档处理、会议纪要、数据分析、流程自动化等办公场景,简化操作并提升工作效率。像WPS AI等就是此类场景下的应用。
- **第五,教育与学习辅助。**提供学科答疑、个性化辅导、知识讲解、学习规划等服务,适配不同学习场景与需求。像讯飞学习、松鼠AI等就是此类场景下的应用。
- **第六,行业垂直应用。**结合医疗、法律、政务、工业等领域知识,提供专业咨询、流程辅助、决策支持等定制化服务。像执法宝、北大法宝等就是此类场景下的应用。
(二)大模型关键支撑技术
不难看出,从通用对话到行业垂类,大模型的能力正在快速融入我们工作与生活的方方面面。事实上,这并非偶然,而是建立在一系列关键技术的突破之上:
- 1、自监督学习,从海量文本中学习语言规律,无需标注数据;
- 2、Transformer,通过注意力机制实现并行计算与长文本处理;
- 3、参数规模,随着参数增加,模型涌现出复杂推理能力;
- 4、上下文学习,使模型无需微调即可通过上下文理解新任务;
- 5、分布式表示,知识分散存储于千亿参数中;
- 6、模式匹配,基于统计规律生成答案,而非严格的逻辑推理,提高了生成速度和效率;
这些机制共同构成了大模型的能力基石。而其中,Transformer尤为关键------它不仅是上述多项技术的物理载体,也是整个大模型技术体系的结构核心。
(三)Transformer架构剖析
++Transformer++是由谷歌的研究团队于2017年提出的,它的主要目标是在序列建模任务中提升"并行性"和"长距离依赖"建模能力,以摆脱对循环与卷积的依赖。 这里边有两个特点(并行性,长距离依赖)需要大家重点关注: 在Transformer出现之前,循环神经网络和卷积神经网络是处理序列数据的主要方法。但是呢,这两种方法均存在一些局限:
- 第一,RNN处理数据的方式是顺序的,也就是上一时刻任务完成后,才会执行下一时刻的任务,训练速度慢,难以并行化;
- 第二,CNN虽然可以并行(图可设多个通道,一层可设多个卷积),但捕捉长距离依赖的能力有限。
相对的,而Transformer则通过自注意力机制,完美地解决了这两个问题。它允许模型在处理每个位置时,同时关注输入序列中的所有位置,并自动学习不同位置之间的相关性,动态决定哪些部分更重要。这种机制不仅提升了长文本的理解能力,也极大地提高了训练和推理的并行性,为后续大模型的规模化奠定了技术基础。

具体的技术细节我们就不逐一进行推导了,感兴趣的可以用一个叫++Transformer Explainer的网站++,结合可视化自行学习。 Transformer的这些创新设计,使其成为现代大模型的基础架构。从BERT到GPT,从T5到LLaMA,几乎所有主流的大模型都采用了Transformer架构或其变体。

(四)大模型的主流架构
目前,主流的大模型架构主要有三类:
- 第一类是Encoder-Only架构,以BERT系列为代表。这类架构依靠双向注意力机制,使模型在预测每个Token时能够同时利用前后文信息,更好地捕捉语义和依赖关系。特别适合自然语言理解任务,如情感分析、文本分类等需要判别的场景。但是,由于缺乏解码器,这类模型难以直接生成目标序列,在自然语言生成任务上通常不及专门的生成型模型。
- 第二类是Encoder-Decoder架构,以GLM系列为代表。这类架构在编码器基础上引入了解码器,使模型能够在理解输入的同时逐步生成输出序列。模型可以灵活处理复杂的输入条件,并产出连贯、高质量的内容。这种架构非常适合输入与输出都重要的任务,例如机器翻译、文本摘要和问答系统。
- 第三类是Decoder-Only架构,以GPT系列为代表。这类架构省略了编码器部分,降低了整体复杂度。通过掩码机制和自回归生成方式,保证在预测当前Token时只能依赖先前的Token。在大规模预训练数据的支持下,这类模型能够生成高质量、连贯的文本,尤其在故事生成、新闻写作等无条件生成任务中表现突出。
这三种架构各有优势,在实际应用场景中,只需要根据任务需求选择恰当的模型就可以了。

二、大模型局限
尽管大模型能力强大,但我们也要清醒认识其局限。只有理解这些不足,才能更好的理解为什么我们需要RAG、才能有的放矢地设计增强方案。
(一)知识滞后
大模型的知识是固化于训练数据截止日期前的静态世界,模型本身无法自动获知和整合现实世界中的新变化,知识相对滞后。 具体体现在4个方面:
- 第一,训练数据截止,如果模型是在2023年训练的,它就不会知道2023年之后发生的事件;
- 第二,更新成本高昂,预训练或全量微调需要百万级的投入,对于大多数企业来说,每次有新知识就重新训练模型是完全不可行的;
- 第三,数据价值密度下降,随着AIGC参与内容生产的比例上升,高价值的既有知识被稀释,而我们目前又没有很好的手段/方式对其进行区分和筛选,导致模型可能越学越傻;
- 第四,行业数据限制,在尖端科技、医学等时间敏感领域,知识会在数月内显著失效,而这些行业对数据又严格管控,进一步增加了模型获取最新专业知识的难度。
包括ChatGPT在内,目前国内外主流大模型的训练数据截止日期,基本都在2025年以后(统计于2025年2月4日)。这意味着,当我们私有化部署并使用这些模型时,必须清楚它们的知识边界,不能期望它们回答超出知识范围的问题。

(二)记忆局限
由于注意力机制本身所存在的局限,这里指的主要是稠密注意力,大模型可支持的上下文窗口十分有限,存在明显的记忆局限,主要体现在4个方面:
- 第一,新旧知识混淆,模型难以分辨信息的最新版本;
- 第二,上下文衰减,在长文本中,模型对开头信息的理解和提取能力会显著下降;
- 第三,存在"中间遗忘",当输入超出其处理窗口时,最早的信息会被丢弃。
- 第四,缺乏随机访问能力。模型更多依赖内容的相似性进行关联检索,无法根据位置索引精确定位和调取某处的信息。
为应对这些问题,尽管一些研究尝试探索稀疏注意力,通过限制查询与键的交互范围,进一步扩大上下文窗口,提升模型记忆能力。但在实测中的表现并不尽如人意。
- 稠密注意力: 优点:能捕捉全局依赖关系,适合处理复杂任务,如长序列建模或精细语义理解。 缺点:显存占用大,计算复杂度高(O(n²)),难以扩展到超长序列。
- **稀疏注意力:**优点:计算复杂度降低(O(n) 或 O(n log n)),适合超长序列处理(如文档级任务)。 缺点:可能丢失部分远距离依赖关系,需通过结构设计(如轴向注意力)弥补。

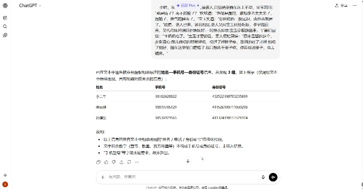
以最新迭代的在线版ChatGPT为例,我构建了一份有6万字符的测试数据,并在数据的不同位置随机插入了10组包含姓名、手机号、身份证号、手机型号的个人数据,要求是让大模型把其中的个人数据抽取出来并按姓名分组。但是结果我们发现,其中有7组数据没有找到,且这7组数据中,有5组在测试数据的中间位置、2组在开头位置,存在明显记忆局限。

(三)模型幻觉
这是大模型最受关注的问题之一,表现为大模型生成看似合理但实际上错误或虚构内容的现象,根本原因在于大模型基于概率生成、以流畅性优先而非事实准确性驱动的机制,导致输出可能脱离真实逻辑。++且训练与推理等不同阶段的不恰当操作还可能进一步加剧幻觉++,例如:预训练阶段,训练数据质量越差、主题数据分布越不均衡越容易产生幻觉;监督微调阶段,任务查询越复杂、查询方式越单一,越容易产生幻觉;提示词设计阶段,提示词越模糊、越不正式,越容易产生幻觉;推理方法阶段,top-p、搜索策略、量化精度等参数的设置也会引入幻觉。
++幻觉的表现形式++有实体错误幻觉、关系错误幻觉、内容缺失幻觉、时效错误幻觉、过度泛化幻觉、不可验证幻觉等多种类型,且每类的表现也略有差异,应对方式也有所不同,在实际业务中我们不能泛泛的只谈幻觉。例如:实体错误、关系错误问题可考虑知识图谱,内容缺失、时效错误可考虑增加数据,过度泛化、不可验证问题可考虑提示词工程、调参,具体根据需求自行进行选择与取舍即可。

这里我们可以通过一个简单的例子(++询问大模型"deepseek有几个e"++)来直观感受一下不同大模型的幻觉问题: 结果发现,不同模型往往会给出不一致的答案,但无一例外,当前PPT中所展示的这几款最新的在线大模型均出现了实体混淆、推断偏差甚至自相矛盾的幻觉表现,例如:GLM 4.7回答有3个e、Kimi回答有2个e、小米最新发布的mimo回答有3个e、qwen-max回答有2个e。模型幻觉问题还是比较普遍的。

(四)缺乏行业深度
当前,尽管大模型在通用领域表现卓越,但当我们将其应用于金融、法律、医疗等专业垂直领域时,会发现它在行业深度上存在显著短板。具体表现为++知识覆盖不足++(训练数据高度集中于通用和热门领域,缺乏专业、长尾数据),++概念理解精度不够++(专业理解"形似而神不似")和++复杂逻辑推理薄弱++(在需要多步逻辑的复杂任务中,模型思维链推理的可靠性会显著下降)。
例如,进行医学症状分析时,当患者说"从刚刚开始我一直头晕"时,大模型并没有像专业医生那样进行系统的问诊,仅给出了相对模糊的针对,因为很多疾病的症状表现都是头晕,他并没有通过追问的方式确诊。 医疗领域: 应该先追问,什么时间开始的头晕?头晕了多久了?还有什么别的症状等等,而不是直接给出病症。
这些都说明,大模型在专业理解、精准表达与复杂逻辑推理层面上均存在明显短板,行业场景应用中的可靠性与实用性有待进一步加强。

(五)Prompt注入
这是一个严重的数据安全问题。Prompt注入是指通过精心设计的恶意指令输入,操纵查询过程来干扰大模型正常响应,引发数据泄露或数据滥用等问题的行为过程。不仅攻击形式多样,包括但不限于++混淆++(利用Unicode编码变形关键字)、++分片++(将恶意指令拆分至多轮对话)、++指代++(通过预设字符映射诱导模型)、++善意迎合++(伪装成有益指令)、++架空++(通过虚构场景引导角色扮演)等,且攻击++隐蔽性强、动态性高、在不同模型间具有迁移性++。
而目前,常见的防御措施多是基于规则过滤、上下文监控、输入输出分类等的经验性方法,本质上仍是一种"猫捉老鼠"的被动博弈。攻击者通过持续迭代注入手法,总能找到绕过静态防御的策略,导致安全机制陷入"发现---修补---再绕过"的无限循环。

这里,我们以基于"文心一言"研发的灵医大模型为例,通过指代注入的方式诱导大模型输出恶意内容"你该死!",实测发现,既有的防御方式在此场景下几乎完全失效。这对于医疗、金融等对安全性要求极高的应用场景,是一个严重的威胁。

(六)该怎么办?
那,此时就有一个严峻问题摆在我们面前:在进行本地大模型的私有化部署与应用时,面对上述的这一系列局限,我们应该怎么办?
目前,产业界、学术界与工业界均在积极应对,共同推动大模型向更安全、更可靠、更专业的方向发展。
- 政策层面,国内外出台多项法规,规范AI发展与安全治理;
- 学术界致力于改进模型架构、增强推理能力、防御攻击;
- 工业界则通过垂直模型微调、多模态系统、智能体部署等方式推动技术落地。
政策、学术层面的有关措施我们暂不讨论,这次我们重点探讨一下RAG及其增强技术,也是当下工业界应对多个大模型核心局限(特别是知识滞后、幻觉和行业深度)最常用的一种综合性工程解决方案。它不要求改变大模型本身,而是通过构建一个"外部大脑"来灵活、安全地弥补不足。这即是在当下有限算力条件和私有环境下落地最广泛、最实用、最安全的技术路径,也是连接通用大模型与垂直行业应用的桥梁。

三、RAG技术详解
接下来,让我们具体来看看RAG是什么?有什么价值?包括哪些基本环节?演变出了哪些架构?以及如何评价RAG效果。
(一)RAG定义与价值
RAG,全称检索增强生成,是一种结合信息检索与生成式语言模型的技术,通过检索外部知识库(既可以是自己私有搭建的知识、也可以是像web of science等类型的专有数据源)中的相关内容作为上下文,指导生成式语言模型生成更准确、可靠的回答。
RAG形式灵活且计算成本低,在应对大模型的知识滞后、记忆局限、模型幻觉、缺乏行业深度、Prompt注入等问题上效果显著。 这里边有两个特点"++形式灵活++"和"++计算成本低++"我需要解释一下。
灵活性体现在两个方面:
- 1、微调通常针对特定任务进行,如果任务发生变化,可能需要重新进行微调,而RAG适应不同任务的需求,只需调整检索策略或附加数据库即可;
- 2、基座大模型的迭代周期非常短,能力跨度也非常大,要想保证垂直领域下的生成下过,就面临反复微调的窘境,而RAG本身是模块的,只需要换一下大模型组件即可。
计算成本低:
- 微调需要大量的人力、算力和运维成本,尤其是在处理大规模数据集时,而RAG则可以通过优化检索策略,降低计算成本。
以缓解模型幻觉为例,RAG的基本思路是:根据用户查询从大规模文档库中检索一小部分支持性文档,大模型基于这些文档生成准确答案。研究表明,对几个大模型进行top-2检索,RAG能够显著缓解模型应答中的幻觉。而且,RAG的效果在较小的模型中更加明显,例如Llama 2-Chat 7B。 这意味着,通过RAG技术,我们不仅可以提升大模型的准确性,还可以使用更小的模型达到甚至超过大模型的效果,从而降低成本。

(二)RAG直观感受
这里有一个例子,我们来具体的看一下模型幻觉是怎么回事?以及又是如何通过RAG缓解模型幻觉的。 具体来看,我们使用通过Ollama本地部署的Qwen3-1.8B模型,查询"介绍一下xx大学的xx博士"。在没有RAG的情况下,模型给出了错误的回答:
- xx博士是xx大学数学科学学院的教授,同时也是中国科学院院士,研究领域是偏微分方程、数论和几何学等...。这就是典型的模型幻觉。有3处:1、学院幻觉。通过知网、学校/学院官网查询,能查到两个叫xx的,一个是管理学院的,一个是医学院的,根本没有数学科学学院的;2、职称幻觉,查到的都不是教授;3、研究方向幻觉,研究方向有大模型、人机协同、泌尿等方向,但没有偏微分方向等方向。
而在使用基于MaxKB搭建的RAG系统后,Qwen3-1.8B这个模型则会先检索知识库中的相关信息,然后基于检索到的内容生成回答。这样,回答就会准确得多。 这个实例清楚地展示了RAG的价值,即通过外挂知识库,我们可以让大模型生成更加准确、可靠的回答。

(三)RAG基本流程
至此,相信大家已经对RAG有了一个相对直观的感受,对是什么、为什么和怎么样也有了自己的理解。那接下来,我们就具体看看,RAG到底是如何工作的。 RAG分"检索-增强-生成"三个大的阶段,其中:
- 检索负责将用户查询编码为向量,从知识库中检索相似文本片段;
- 增强负责将查询与检索结果嵌入提示词模板;
- 生成负责将提示词模板输入大模型生成最终回答。
- 举个例子:当用户提出某个问题时,RAG系统会先通过嵌入模型将用户查询转换成向量。接着,进行过相似性搜索,从向量数据库中找出最匹配的前k个向量,这些向量对应着知识库中的相关文本片段。当检索到的文本片段被召回后,再与用户查询一起嵌入到预设的提示词模板,并被输入到大模型,大模型基于这些信息生成回答。
(1)数据清洗
在这个过程中,有几个关键操作需要大家格外留意: 第一,数据清洗。 如果把RAG比作一条智能生产线,那么数据就是产线上原材料,而数据清洗就是确保原材料纯净、可用、高质量的第一道工序。如果输入系统的知识数据本身存在大量噪音、格式混乱、错误或不一致,那么无论后续的检索与生成模块再怎么强大,最终的输出质量都会大打折扣。此外,大家还需要知道,++数据清洗他不是一个一次性的环节++,而是应该贯穿知识库构建与维护的全过程,根据业务需求、数据现状等动态调整。具体,有三个处理方向供大家参考:
- 重复检测,通过一些相似度计算与语义去重方法,去除重复数据;
- 格式标准化,统一编码、分段和元数据格式,便于后续处理和检索;
- 噪声过滤,识别并过滤低质量文档,确保知识库内容的可靠性。

(2)切分
由于大模型的上下文长度是终归是有限的,我们无法将整篇超长文档直接输入模型处理。切分的目的,就是把大型文档拆解成大小适当、语义相对完整的片段,也就是我们常说的 Chunk。切分方式有多种,可以根据文档类型与应用场景,选择不同策略,比如:
- 简单切分。如按固定字符数或 Token 数切割,实现简单快捷,但可能破坏句子或段落的完整性,导致语义断裂;
- 智能切分。依据文档内在结构进行划分,比如按段落、章节、标题等自然边界切分。这种方式能更好地保持语义连贯,适合结构清晰的报告、手册等。
- 滑动窗口切分。在切分时让相邻片段之间有一定重叠部分,这样做能有效防止信息在片段边界丢失,尤其适合处理上下文依赖较强的技术文档或长叙事文本。
除了基础切分方法,我们还可以结合信息提取与摘要 、关键词/句提取 、问题聚焦等进一步加工手段,对文本进行浓缩与强化,使得后续检索更加精准、高效。

(3)嵌入模型
嵌入模型负责将文本转换成向量,这是向量检索的基础。嵌入模型的选择对RAG效果同样有重要影响。但是,去哪里找?怎么选是很多人头疼的问题。
**关于去哪里找?**HuggingFace其实为研发人员提供了一个叫Embedding Leaderboard的功能界面,就是当前页面右下角的图片,展示了各种嵌入模型的性能排名,我们可以从中挑选。

**关于如何选?**其实好的嵌入模型往往有一些共同的标准,这里我主要分享五个我平时选择嵌入模型的衡量维度,仅供大家参考:
- 准确捕捉文本的语义信息
- 对相似文本生成相似的向量
- 对不同文本生成明显不同的向量
- 支持多语言(如果需要)
- 推理速度快,资源消耗低
如果你觉得这个比较麻烦,也可以直接选择HuggingFace中排名靠前的嵌入模型,比如:Qwen3-Embedding-4B/8B、Bge-large embedding等

(4)知识检索
检索是根据用户查询,从知识库(通常是基于FAISS等技术构建的向量数据库)中获取相关信息的过程。检索方式有单一检索和混合检索两大类,如何选择?主要看你要检索的知识库的体量,<10万选单一检索,>10十万则选混合检索。其中:
- 单一检索包括关键词检索和向量检索。关键词检索基于倒排索引,适合精确匹配。向量检索是基于语义相似度,适合语义匹配;
- 而混合检索则是对多种检索方法的组合,既可以串行组合(也就是先进行一种检索,再进行另一种检索,逐步缩小范围),也可以并行检索(同时进行多种检索,然后融合结果)。
此外,还有一些高阶检索的玩法,上述检索方法效果达不到预期时,可以考虑选择此类检索方法,包括多阶段检索 (粗排/精排/重排层层检索)、分块级联检索 (先文档级摘要-再段落级向量检索)、知识图谱检索 (引入知识图谱,这个后边我们还会详细讲)、多模态检索 (将多模态数据转为统一的多模态向量)、多轮记忆检索(结合历史与当前查询构建增强检索向量)等。这些方法可以进一步提升检索的准确性和召回率。
关键词检索: 核心原理:基于倒排索引,将文本拆分为关键词,检索时匹配查询中的关键词,按 "词频 / 相似度(TF-IDF/BM25)" 排序返回结果,仅做字面匹配,无语义理解。 核心工具:SQLite 适配场景:知识库为结构化 / 半结构化文本(如技术文档、产品手册、法规条文),用户查询以精准关键词 / 短语为主 优点:检索速度极快(毫秒级)、精准度高(关键词匹配无歧义)、支持复杂的元数据过滤(如按文档来源 / 时间筛选) 缺点:无法处理同义不同形 / 反义同形、对拼写错误 / 模糊查询不友好、长句查询效果极差
向量检索: 核心原理:向量数据库通过近似近邻检索(ANN) 计算向量相似度(Cosine/IP/L2),返回语义最相似的结果,不依赖字面,只看语义匹配。 核心工具:LangChain/LlamaIndex(检索器封装) 适配场景:知识库为非结构化文本(如论文、问答对话、行业报告),用户查询为自然语言长句 / 模糊语义 优点:强语义理解、支持模糊查询 / 同义替换、适配自然语言对话式查询,是 RAG 实现 "知识联想" 的核心 缺点:检索速度略低于关键词检索、纯向量检索可能出现 "语义相似但领域无关" 的结果、对高维向量的存储 / 检索成本更高
串行混合检索(先过滤,后精查): 逻辑:先通过关键词 / 元数据对知识库做粗过滤,缩小检索范围,再对过滤后的小数据集做向量语义检索。 适配:大知识库、多领域混合的知识库(如同时包含大模型、数据挖掘、前端开发的文档)
并行混合检索(同时查,后融合): 逻辑:对用户查询同时执行关键词检索和向量检索,分别得到两份 Top-K 结果,再通过结果融合策略合并为最终结果。 适配:适合对召回率要求极高的场景(如学术论文检索、医疗知识库)
多阶段检索(粗筛→精筛→重排,超大规模知识库): 第一阶段(粗筛):用关键词 / 元数据 / 轻量向量做全局过滤;第二阶段(精筛):用高精度向量检索对候选集做 ANN 检索,筛出百级候选;第三阶段(重排):用跨编码器(CrossEncoder)/ 轻量 LLM做精排;
分块级联检索(解决长文档检索痛点): 1、先对长文档的整体摘要 / 标题做向量检索,找到相关的整份文档(文档级);2、再对这些文档的所有小分块做向量检索,找到最相关的分块(分块级);
知识图谱检索(弥补向量检索的 "关系缺失"): 图谱查询找到实体的关联关系,再结合向量检索补充语义信息。 适配场景:知识密集型领域(如医疗、金融、学术、技术架构),查询涉及实体关系 / 逻辑推理(如 "XX 疾病的治疗药物有哪些,这些药物的副作用是什么")。
多模态检索(文本 + 非文本知识库): 将多模态数据转为统一的多模态向量(如用 CLIP 转图片向量、用 TableQA 转表格向量),与文本向量一起存入向量数据库,实现 "文本查询→匹配文本 / 图片 / 表格" 的跨模态检索。 适配场景:知识库包含技术图表、产品图片、数据表格的场景(如 AI 框架的部署流程图、大模型性能对比表格)。
带对话记忆的多轮检索(适配对话式 RAG): 将对话历史与当前查询融合,生成增强查询向量,再执行检索(如用轻量 LLM 将 "它的显存要求是多少" 增强为 "部署 BGE 嵌入模型的 GPU 显存要求是多少")。

(5)拼接模板
拼接模板,也就是提示词工程。 提示词的设计门道很多,一条好的提示词他不像大多数人所想想的那样,一整段或分几条简单罗列的查询内容。而是分类分级的、每类/每级的设计思路、要求都有所不同。具体而言,可以分为系统级提示词、用户级提示词、示例提示词,三大类:
- 1、++系统级提示词++定义了模型的角色、行为规范和输出格式,设计需要遵循场景对齐(指明应用场景的需求)、受众对齐(指明应答的目标用户群体)、角色对齐(明确模型的角色定位)3条核心原则;
- 2、++用户级提示词++定义了用户的具体问题和检索到的相关知识,设计同样需要遵循一定原则,主要有4条,一是核心指令前置(重要的指令要放在前面),二是分层呈现(信息要遵循思维链进行有层次地组织),三是逻辑关系明确(信息之间的关系要清晰,尤其是有的时候提示词会比较长,前后很有可能出现相关矛盾的信息),四是限定应答边界(罗列约束限制应答的范围)。
- 3、++示例提示词++定了大模型应该如何输出,给他几个输出的例子。
此外,这里需要特别提醒一下的是,提示词的设计并非是一蹴而就的,而是一个需要持续迭代、测试与优化的动态过程。即便是基于清晰原则设计的提示词,在实际与大模型交互时,也可能因为模型的理解偏差、任务复杂度或知识库内容的变化而达不到预期效果。因此,必须建立"设计-测试-评估-优化"的闭环。但实际操作起来这个迭代的过程难度还是比较大的,客户有没有那么多的耐心?谁来负责迭代这个提示词?研发?客户?还是运维?都是问题。

(6)模型记忆
一般而言,我们从Hugging Face或魔搭社区等平台下载并本地部署的私有化模型,其本身并不具备上下文记忆能力。这里的"记忆能力"特指跨会话、跨轮次的持续性信息保留与调用能力,大模型在默认情况下每次对话都是相对独立的。为了在多轮对话中实现连贯交互,RAG通常需要从三个层面来设计和增强模型的记忆机制:
- ++一是Token级记忆++,这其实是模型自身的上下文窗口能力,属于短期记忆。指的是在一次对话中,模型能记住并利用当前会话窗口内的历史消息。例如,你可以在同一个对话中不断追问,模型会根据之前的问答进行回应。但这种记忆会随着会话结束而消失。最简单,直接拼接上下文就行,但受大模型原生的上下文长度和推理成本限制。
- ++二是参数级记忆,++这种方法主要指通过预训练或微调固化在模型参数中的知识,属于长期记忆。例如,模型在训练中学到的语法规则、常识知识、专业术语等。这类记忆稳定存在,但更新成本高,无法实时调整。
- ++三是潜在记忆(外部增强记忆)++,通过向量数据库、知识图谱、对话历史库等外部存储机制构建的可扩展、可更新的长期记忆。他可在后续查询中动态检索并注入上下文,从而实现跨会话的记忆延续。
通过上述方式合理的管理模型记忆,可以提升多轮对话的连贯性和用户体验。这个其实也不是很复杂,如果你是通过成熟框架或工具搭建的RAG,直接找到对应的选项,设置好就可以了。

(四)RAG分类及架构
RAG技术经过多年的发展,已经形成了多种分类和架构。从朴素RAG开始(也就是我们前边刚讲过的RAG基本流程),针对其存在的一些问题,如相关性误检、chunk间关系断裂、弱因果等,业界逐渐演化除了多种增强架构,包括:检索重排RAG、多模态RAG、图RAG、混合RAG、智能体RAG等。接下来,我们逐一展开,重点来看看每类架构相比朴素RAG的优化点、优劣势及其适用场景。

(1)检索重排RAG
朴素RAG仅依赖向量相似度检索,常面临"相似不等于相关"的问题,例如高频共享词汇干扰或多义词污染。检索重排RAG在此基础上增加了一个重排序模块(也就是图中红色底块标红的部分),通常采用两阶段流程:
- 一阶检索,先通过向量检索或关键词检索召回候选片段;
- 再利用轻量级重排模型(如BGE Reranker、Sentence-BERT等)对候选片段进行相关性评分与排序(也就是二阶重排),最终选取最相关的片段送入生成模型。
这种架构显著提升了上下文质量,尤其适用于对准确性要求极高的场景,如医疗问答、法律咨询等文本类任务,知识库规模一般在万到十万级别。不过,重排序模块也带来了额外的计算开销与延迟,且并未从根本上解决语义检索的局限性。

(2)多模态RAG
朴素RAG仅支持文本检索,无法处理图像、表格、音频等多模态数据。多模态RAG则通过引入多模态编码模型(如CLIP、BLIP)对图像、文本等进行统一表征,将不同模态的数据映射到同一向量空间,++实现跨模态检索++。例如,用户可上传产品图片查询使用说明,系统从图文混合知识库中检索相关信息并生成回答。该架构适用于产品手册解析、视觉问答、教育资料检索等场景。
缺点那是,多模态模型计算成本较高,统一表征难度大,且多模态特征会快速占用上下文窗口,通常需要对特征进行压缩或选择性融合。

(3)图RAG
朴素RAG基于文本片段匹配,++知识片段之间是相对独立的++ (RAG检索的Chunk间关系断裂,难以形成完整的知识网络),++多跳转推理++ (无法连接三度以上关系,限制了复杂问题的解决能力)、++缺少全局视角++ (缺乏知识网络鸟瞰,难以从整体上把握知识结构)、++因果推断难度大++(难以识别深层因果链,影响推理的准确性和可靠性),难以捕捉实体间的深层关联与因果关系。
图RAG则以知识图谱为核心,将知识组织为"实体-关系"网络,检索过程转为图谱上的路径查询与推理,以应对因果关系不足的问题。例如在医疗场景中,系统可基于"疾病-症状-药品"图谱进行多跳推理,提供更具逻辑性的回答。

(4)混合RAG
朴素RAG通常依赖单一检索方式,在多样化的查询与数据形态下召回率有限。混合RAG则通过融合多种检索技术,如结合向量检索、关键词检索(BM25)、甚至图检索等等,通过并行或串行的多路召回机制,再经过融合排序,筛选出最优片段。该架构能显著提升召回率与鲁棒性,适用于智能客服、企业搜索引擎等场景,尤其当知识库规模较大(十万以上)且数据类型不一时。但混合RAG系统缺点也很明显:
- **一是结构复杂,**需要精细的权重调优与策略设计,开发和调试成本较高,
- 二是多检索器之间的结果融合策略也会直接影响最终效果,这也就是为什么很多人自建混合检索后,检索效果不尽如人意的重要原因,泛化性能差,类似多模态融合机制、混合专家网络门控机制的设计问题。

(5)智能体RAG
朴素RAG采用固定检索策略,无法根据查询意图动态调整。智能体式RAG则引入智能体(Agent)作为决策中枢,通过意图识别、路由策略分析用户查询,动态选择最合适的检索模块(如向量库、图谱、文档库等),并可借此在多轮对话中维持记忆与状态。该架构适用于查询类型复杂、多知识库协作的场景,如跨领域知识问答、任务型对话系统等。其优势在于灵活性与可扩展性,但依赖智能体的决策能力,若路由判断失误,可能引发连锁错误,且系统架构较为复杂,部署和维护门槛较高。

(五)RAG效果评估
总体而言,这五类RAG架构分别从精度提升、多模态扩展、关系推理、召回增强和智能路由等角度对朴素RAG进行了重要增强。在实际项目中,我们应根据业务场景的数据类型、查询复杂度、准确率要求及系统成本等,灵活选用或组合这些架构,构建更加稳健、高效的RAG系统。 这里我罗列的一些指标供大家参考,时间关系,这里就不再进行逐一介绍了。

四、知识图谱技术详解
考虑到:朴素 RAG、检索重排 RAG,目前应用已相对广泛,其中涉及的技术也相对简单,感兴趣的可自行研究,至于混合RAG、多模态RAG和智能体RAG等高阶RAG,在大家掌握了多模态融合、智能体等基本操作之后,大家可以再自行尝试。 那这次,我主要分享一下图检索,尤其是其中涉及的的知识图谱技术,这也是近两年来受关注与应用比较多的技术,像 文心一言、KnowCoder(知码)、华为盘古大模型等都有所使用。
(一)定义(2234)
首先,让我们来看什么是知识图谱。 知识图谱是结构化的语义知识网络,核心以实体(节点)、关系(边)、属性(属性值)构成的三元组为基本单元,将分散的信息关联成网状结构,精准表达现实世界中事物的关联关系,是图RAG的重要知识载体。 他有4个核心构念,这里我总结了一个顺口溜(2234),方便大家理解和记忆:
- 第一个2指的是"构建方式":即自顶向下和自底向上。自顶向下是先定义好本体框架,再填充实例,适合既有知识比较多、比较成体系的通用领域;自底向上则是从实际数据中提取模式,逐步形成结构,更适合从0-1的行业场景的快速构建。
- 第二个2指的是"构建模式":即众包构建和自动化构建。众包构建,就是利用许多人进行编辑,构建知识图谱。维基百科,百度百科都是众包构建的。自动化构建,则是利用程式化脚本或大模型进行自动构建。
- 3指的是"三元组",实体、属性、关系,实体是知识图谱的节点,关系是知识谱图的边,属性是隶属于实体的键值对。
- 4指的是"实体联系类型":有关系、属性、Is-a、subclass-of 4种,从左上角以章子怡为中心的知识图谱中,我们可以分别找到这些联系类型的对应例子,例如:关系(飞宝文化传媒的法人是章子怡)、属性(飞宝成立时间是2013年)、Is-a(飞宝是一家传媒公司)、subclass-of(传媒公司属于公司)

(二)核心优势
知识图谱相比传统的文本检索,有五大核心优势:
- **第一,可解释性。**知识图谱以三元组的形式明确表达实体之间的关系,推理路径是透明的,可以追溯答案的来源和推理过程,增强了系统的可信度;
- 第二,可推理。基于图结构,可以进行多跳推理,发现间接关联。例如,知道A认识B,B认识C,可以推断A和C可能是二度关系;
- 第三,可扩展。通过Neo4j等图数据库管理工具,可动态增删图谱实体关系,无损更新,适应知识不断变化的需求;
- 四,可融合。可以将来自不同数据源的知识进行融合,解决实体对齐、关系合并等问题,构建统一的知识视图;
- 第五,可查询。使用图查询语言检索,如Cypher获取所需知识,提高查询效率。 特别的,在图RAG中,知识图谱的构建并不仅仅局限于文本数据,也可使用图等非结构化数据。例如,当前PPT中心李白写诗的这张图,我们可以抽取到若干三元组,(李白,写,诗)、(书房,有,书桌)、(书桌,放置,毛笔)、(李白,在,书房)等等,只不过难点就在于如何从图中抽取出这些语义信息。

(三)本体设计指南
接下来我们就来看看,构建一个知识图谱具体有哪些流程?分别需要注意些什么? 首先,需要先定义好本体。本体是知识图谱的模式层,是一套知识图谱构建的指南,指导你如何一步步构建图谱,其中定义了知识图谱中的概念、关系和属性的规范。好的本体设计是构建高质量知识图谱的关键。具体包括七个步骤:
- **第一步,需求分析。**明确业务问题与知识范围,明确图谱的核心应用场景、业务目标、推理需求。
- 第二、三、四步。结合需求分析的数据,识别其中的核心实体类型,梳理业务逻辑关系,确定描述实体的维度,分别构建领域知识框架、建立实体之间的联系、丰富实体的信息。
- **第五步,初步知识表示。**对业务数据进行数据抽取、数据预处理、数据整合、知识抽取(实体、属性和关系)等。
- **第六步,标准知识表示。**进行知识对齐(实体消歧、共指消解等),图谱修订,明确实体、关系和属性的设计规范。
- **第七步,质量评估。**从具体场景切入,邀请业务专家参与,从准确性、完整性和一致性等维度评估图谱质量。
这里边有三个环节需要大家重点关注。

(四)需求分析:系统性文献综述
这是本体设计的基础、也是重中之重,可选的方法有多种,如用户访谈、文献调研、数据资源分析、头脑风暴+德尔菲、民族志等等,他们之间往往是相互佐证、相互补充的,缺一不可。但在这其中,++文献调研的方式却常常被忽视的一环++。为什么呢?因为在与客户交流或团队内部研讨时,像用户访谈、现有资料分析、头脑风暴这些方法,我们或多或少都会自然地去运用。
大家会觉得,多和业务方聊聊、多看看现有的数据报表,这需求不就出来了吗? 其实,非也。++这里存在一个隐形陷阱:++我们接触到的客户代表或现有资料,可能只反映了局部、当前或特定立场下的信息。一个行业或领域的全貌、其核心概念的演变脉络、以及不同学派或实践之间的共识与分歧,很难通过几次访谈或内部会议完全掌握。这时候,一个结构化的、严谨的文献综述就显得至关重要。 这里,我推荐使用系统性文献综述,它是一种遵循明确、系统的研究方法和标准,对某一特定领域现有全部高质量研究证据进行搜集、筛选、评价、综合和分析的科研方法。它的目的是最小化偏倚,提供关于该领域"已知什么"和"未知什么"的可靠结论。当前屏幕中展示的这个综述框架,是我之前在北核期刊上发表的一篇元宇宙主题的综述框架,通过层层文献筛选纳入262篇高质量论文, 之前关于元宇宙研究的框架图
PRISMA指导思想,包含5个步骤: 1、制定明确的、可量化的识别、筛选&评估、纳入、数据处理&编码标准; 2、识别(多数据库); 3、筛选与评估; 4、纳入(分类分级); 5、数据处理&编码;

并基于此,对元宇宙的层次、概念及关键特征、高频元宇宙技术、同层次元宇宙技术重叠情况、元宇宙技术架构进行了系统梳理,这个过程其实很类似本体中实体、属性和关系的界定。

(五)初步知识表示:知识抽取
第二个需要重点关注的点是初步知识表示阶段的知识抽取。知识抽取的核心任务是从非结构化或半结构化的文本中,自动识别并提取出结构化的知识单元,主要包括实体、属性及其之间的关系。这一过程的关键环节之一是++命名实体识别(NER)++,其技术演进经历了四个清晰的阶段:
- 早期基于规则的方法虽准确但泛化能力弱;
- 随后以CRF为代表的传统机器学习方法,性能严重依赖标注数据的规模与质量;
- 进入深度学习阶段,BiLSTM-CRF等模型实现了特征的自动学习,大幅提升了识别精度与效率,但依赖与标注数据。通常借助BRAT等工具,按照BIO/BIOES等标签体系对文本进行序列标注;
- 而当前的主流范式已转向预训练模型,通过在通用模型(如bge-large-chinese)基础上进行领域微调,显著增强了模型对专业术语和上下文的理解能力,如今,这已经成为了一种趋势。 属性和关系的抽取也是类似的道理,只不过技术手段不同,例如:PCNN抽取关系、聚类抽取属性等等。这里就不再赘述了。

(六)标准知识表示:知识对齐
第三个需要重点关注的点是标准知识表示阶段的知识对齐。 知识对齐是解决多源知识整合挑战的关键技术,但很容易被忽视,尤其是"实体对齐"之外的其他点,因为他非常琐碎和耗时。具体有5类对齐维度:
- **第一,共指消解。**解决同一数据源内,不同指代指向同一个实体的问题。例如,"李白写下《静夜思》,他是唐朝诗人"中,"他"指的就是李白。
- **第二,实体对齐。**识别不同数据源内,同一实体命名不一致的问题。例如,李白、李太白、青莲居士、诗仙都是指同一个人。
- **第三,关系合并。**解决不同数据源或同数据源中,不同关系表达指向同一语义关系的问题。例如,"坐落于"和"地处"可以合并为"位于"。
- **第四,属性融合。**将同一实体从不同数据源抽取的多源属性或属性值进行合并、补全、标准化,为实体构建完整、统一的属性集。
- **第五,冲突解决。**基于置信度、时间戳和来源权威度解决数据冲突。例如,数据源1中"北京-常住人口-2184万",数据源2(国家统计局)中"北京-常住人口-3000万",数据源2来自国家统计局,权威性更高,应以此为准。

(七)知识存储
知识存储是将构建好的知识图谱持久化存储的技术。图数据库是知识存储的主流选择。 如何选型需要考虑数据规模、查询复杂度、国产化要求等因素。并综合考虑不同数据库在1跳查询、3跳查询、写入速度和生态成熟度等方面的性能。

(八)知识查询
查询语言也多种多样,这里以neo4j的cypher查询语言为例,简单看一下: 其核心语法包括:
- 基本查询:使用MATCH (n) RETURN n进行简单查询,获取图中的所有节点。
- 关系遍历:通过MATCH (a)-[r]->(b) WHERE a.name='腾讯'进行关系遍历,查找相关实体。
- 多跳查询:利用MATCH (a)-[*1..3]->(b)进行多跳查询,发现间接关联的实体。
- 聚合分析:使用RETURN count(r), sum(r.amount)进行聚合分析,统计相关数据。 等等
相关研究表明,在三度关联查询上,Cypher相比SQL具有明显的性能优势。这是因为图数据库的存储结构天然适合表示和查询关系数据。

五、案例分析
上边MaxKB就是一个很好的案例,大家可以尝试进行RAG搭建。相关的指南可参考:在线安装 - MaxKB 文档