技术栈
unity (通用渲染管线)URP VS HDRP(高清渲染管线)
3D霸霸
2026-02-11 10:04
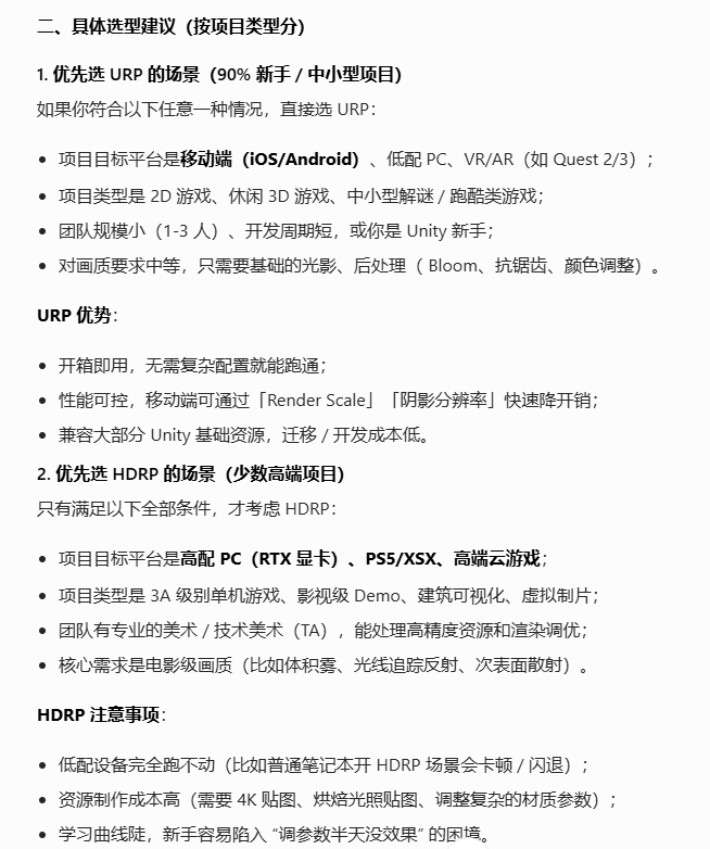
新手 / 跨平台 / 中小型项目
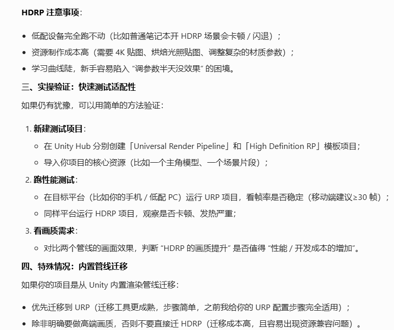
:无脑选 URP,兼顾性能、适配性和学习成本;
高端 PC / 主机 / 电影级画质项目
:选 HDRP,但需配套专业团队和资源;
核心判断逻辑:
先看目标平台性能,再看画质需求,最后看团队能力
。
unity
游戏引擎
上一篇:
Heic文件转jpg标准解决方案(libheif安装)
下一篇:
「OpenClaw」添加官方列表以外的LLM模型
相关推荐
mxwin
8 小时前
Unity Shader 深度写入与关闭ZWrite Off · 半透明排序 · 粒子穿插
unity
·
游戏引擎
·
shader
张老师带你学
10 小时前
宇宙飞船完整Unity项目
科技
·
游戏
·
unity
·
游戏引擎
·
模型
mxwin
10 小时前
Unity URP 下的流体模拟 深入解析 Navier-Stokes 方程与浅水方程的数学原理
unity
·
游戏引擎
mxwin
13 小时前
Unity Shader 深度重建世界坐标
unity
·
游戏引擎
·
shader
雪儿waii
14 小时前
Unity 中继承(父类子类)用法详解
unity
·
游戏引擎
总写bug的程序员
14 小时前
用 AI 蒸馏球员的思维操作系统:qiuyuan-skill 技术解析
人工智能
·
unity
·
游戏引擎
mxwin
17 小时前
Unity Shader 预乘 Alpha 完全指南 解决半透明纹理边缘黑边问题,让你的 UI 渲染更干净
unity
·
游戏引擎
mxwin
17 小时前
Unity URP 软粒子(Soft Particles)完全指南
unity
·
游戏引擎
·
shader
mxwin
18 小时前
Unity Shader 深度偏移Depth Bias / Offset 完全指南
unity
·
游戏引擎
·
shader
星河耀银海
19 小时前
Unity基础:UI组件详解:Button按钮的点击事件绑定
ui
·
unity
·
lucene
热门推荐
01
2026年4月技术前沿:AI大模型爆发、智能体革命与量子安全新纪元
02
GitHub 镜像站点
03
2026 年 AI 编程助手全面对比评测:Cursor vs Copilot vs Claude Code vs GitHub Copilot Free
04
2026年4月AI大事件深度解读:大模型竞争进入“深水区“
05
Claude Code Windows 兼容性问题:指定版本 2.1.112 可解决
06
AI Weekly | 2026年4月第二周 · GitHub热门项目与AI发展趋势深度解析
07
UBUNTU Claude Code 报错 claude native binary not installed
08
近期有什么ai的新消息,新动态? 2026.4月
09
从限购到畅通:GLM-5.1 Coding Plan接入攻略
10
从零部署 Hermes Agent:一只"会成长的 AI 马"保姆级安装教程