上位机:
"上位"指的是在控制层级中处于较高、更接近用户的计算机。
通常是一台通用计算机,如工控机、PC、笔记本电脑或高性能服务器。
特点:拥有强大的计算能力、丰富的操作系统(如 Windows, Linux)、大容量存储、图形化显示界面和多样的输入输出方式(键盘、鼠标、网络)。
主要任务:负责监控、管理、数据分析和复杂决策。它为操作人员提供人机交互界面。
下位机:
"下位"指的是直接连接和控制设备、处于底层的控制器。
通常是嵌入式设备,如单片机(如STM32)、PLC、微控制器、工控模块等。
特点:资源有限(主频低、内存小),通常运行裸机程序或实时操作系统,直接与传感器、执行器打交道。
主要任务:负责实时控制、信号采集、逻辑判断和驱动执行。它确保控制任务的及时性和确定性。
上位机与下位机的关系,就像大脑(上位机)和脊髓/条件反射(下位机)的关系:
大脑:处理复杂的思考、学习、视觉识别和长期规划(对应上位机的复杂算法)。
脊髓/反射:处理即时反应,如手碰到烫的东西立刻缩回(对应下位机的实时控制和简单逻辑)。
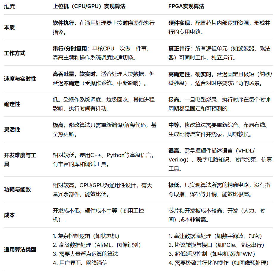
上位机和FPGA实现算法的区别

深入理解与比喻
比喻一:厨房做菜
- 上位机(CPU):像一个全能大厨。他只有一个灶台(CPU核心),但技能全面、菜谱(软件)丰富。做一桌菜时,他得一道一道做(串行),或者非常快地在几道菜之间切换(分时复用)。换菜谱很容易,但无法同时开炒十盘菜。
- FPGA:像一个高度定制化的厨房流水线。里面固定安装了煎炸、蒸煮、切配等十几个专用设备(硬件逻辑单元)。所有设备可以同时启动,瞬间产出所有菜品,速度极快且时间固定。但如果你想改做西餐,就需要重新改造厨房(重新设计电路),非常麻烦。
比喻二:交通系统
- 上位机(CPU):像一辆超级跑车在一条车道上行驶。通过不断提高引擎转速(提升主频)和让司机反应神速(优化算法),可以跑得很快。但如果任务多,就需要来回跑(调度)。
- FPGA:像为特定城市修建的专用立体交通网络。有几十条并行的车道、专用高架桥和隧道。所有车辆(数据流)可以同时、无阻塞地到达目的地,效率极高,但网络一旦建成很难修改。
典型应用场景对比
假设一个 "工业相机高速检测系统" 的算法流程:
图像采集:相机输出高速原始数据流。
图像预处理:校正、去噪、滤波、二值化。
特征提取:找出边缘、测量尺寸。
缺陷判断:基于规则或AI模型判断OK/NG。
结果上报与显示。
如何分配任务?
-
FPGA 负责:
步骤1 & 2: FPGA直接连接相机传感器,以像素时钟实时接收数据流。它可以设计一个 "硬件流水线" :第一级做校正,第二级做滤波,第三级做二值化......所有操作在数据流过时并行完成,延迟仅几个时钟周期。这是FPGA的绝对优势领域。 -
上位机(CPU/GPU)负责:
步骤4: 将FPGA预处理好的二值化图像或特征数据读入内存。运行复杂的AI推理模型(如CNN),判断是否存在复杂缺陷。 步骤5: 将最终结果存入数据库、生成报表、在UI界面上显示并控制报警器。这是CPU的强项。
cpp
步骤3(特征提取): 这是一个设计权衡点。
简单特征(如找连通域、计算面积)可以放在FPGA里做,速度更快。
复杂特征(如形状匹配、纹理分析)可能更适合放在上位机做,开发更简单。


FPGA属于下位机吗?
按传统控制层级划分 ------ 通常 "是"
在经典的工业控制架构中,系统被简单地分为:
上位机: 用于监控、管理和复杂计算的PC/工控机。
下位机: 直接连接设备、负责实时控制的嵌入式设备(如PLC、单片机)。
在这种框架下,FPGA 通常扮演着下位机的角色,因为它:
直接连接硬件: 与传感器、执行器、高速接口直接通信。
负责实时控制: 执行具有严格时序要求的任务,如电机驱动、数据采集。
处于执行层: 接收来自上位机的指令,完成具体的、底层的操作。
所以,在大多数系统框图中,FPGA会被画在下位机/控制层的位置。
按技术本质和实现方式划分 ------ "不是",它是一个新维度
这才是理解FPGA的关键。"上位机/下位机"的分类核心是"设备层级"和"功能分工",而"CPU/FPGA"的分类核心是"计算架构"和"实现原理"。

关键区别:
下位机(MCU) 本质上是一个 "软件可编程的微型计算机"。你写的C代码被编译成处理器能理解的指令序列,一条一条执行。
FPGA 本质上是一个 "硬件可重构的空白电路板"。你写的HDL代码描述了一个数字电路的结构,综合工具会为你生成一个 专用的硬件电路。算法就是电路本身。
一个生动的比喻:
下位机(MCU) 像是一个非常勤奋的文书。他有一个任务清单(程序),一次只能处理一项任务,但因为他非常专注且高效(实时性好),处理速度很快。
FPGA 像是一个为你量身定做的专用工厂流水线。你需要处理一种特定产品(特定算法),FPGA就为你搭建一条只生产这种产品的流水线。产品一上流水线,瞬间就完成了所有工序(并行处理)。
结论与总结
-
在系统层级上:FPGA常被归入"下位机"范畴,因为它承担了底层、实时的控制和处理任务。
-
在技术本质上:FPGA完全不同于以CPU为核心的下位机。它是 "硬件加速器" 或 "可编程硬件"
的代名词,代表着一种并行、确定、高效的计算范式。
-
现代系统架构:在现代复杂系统中,尤其是高性能领域(如通信、图像处理),更常见的架构是:
上位机(CPU):作为主机,负责系统管理、复杂决策和用户交互。 下位机(MCU/SoC):作为主控制器,负责系统协调、逻辑控制和通信。 FPGA:作为协处理器/加速卡,专门负责处理那些对速度、并行性或确定性要求极高的瓶颈任务(如高速接口、流数据处理、算法硬件加速)。