[深度学习网络从入门到入土] 拓展 - 激活函数
个人导航
知乎:https://www.zhihu.com/people/byzh_rc
CSDN:https://blog.csdn.net/qq_54636039
注:本文仅对所述内容做了框架性引导,具体细节可查询其余相关资料or源码
参考文章:各方资料
文章目录
- [[深度学习网络从入门到入土] 拓展 - 激活函数](#[深度学习网络从入门到入土] 拓展 - 激活函数)
- 个人导航
- Sigmoid
-
-
-
- [1. 好处](#1. 好处)
- [2. 坏处](#2. 坏处)
- [3. 结论](#3. 结论)
-
-
- Tanh
-
-
-
- [1. 好处](#1. 好处)
- [2. 坏处](#2. 坏处)
- [3. 结论](#3. 结论)
-
-
- [Tanh - LeNet5](#Tanh - LeNet5)
-
-
-
- [1. 好处](#1. 好处)
- [2. 坏处](#2. 坏处)
- [3. 结论](#3. 结论)
-
-
- ReLU
-
-
-
- [1. 好处](#1. 好处)
- [2. 坏处](#2. 坏处)
- [3. 结论](#3. 结论)
-
-
- Leaky_ReLU
-
-
-
- [1. 好处](#1. 好处)
- [2. 坏处](#2. 坏处)
- [3. 结论](#3. 结论)
-
-
- PReLU
-
-
-
- [1. 好处](#1. 好处)
- [2. 坏处](#2. 坏处)
- [3. 结论](#3. 结论)
-
-
- GeLU
-
-
-
- [1. 好处](#1. 好处)
- [2. 坏处](#2. 坏处)
- [3. 结论](#3. 结论)
-
-
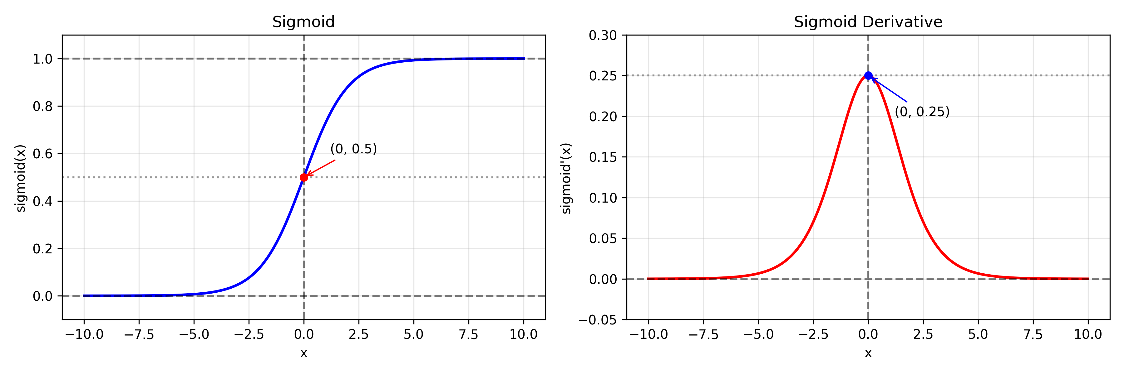
Sigmoid
Sigmoid 是最早被广泛用于神经网络的激活函数之一,源于生物神经元发放率模型
f ( x ) = 1 1 + e − x f ′ ( x ) = f ( x ) ( 1 − f ( x ) ) f(x)=\frac{1}{1+e^{-x}} \\ f'(x)=f(x)(1-f(x)) f(x)=1+e−x1f′(x)=f(x)(1−f(x))

1. 好处
输出范围在 (0,1),非常适合做:
- 概率建模(Logistic Regression)
- 二分类输出层
2. 坏处
导数 f ′ ( x ) f'(x) f′(x)最大值只有 0.25
-> 当 |x| 很大时,梯度趋近 0 ------ 直接导致深层网络训练困难
非零中心
-> 输出始终为正,导致梯度更新方向偏移, 收敛速度慢
饱和区问题
-> 当 x 很大或很小时,函数进入"饱和区",梯度几乎为 0
3. 结论
Sigmoid 现在几乎只用于 输出层(概率),很少用于隐藏层
Tanh
f ( x ) = tanh ( x ) f ′ ( x ) = 1 − tanh 2 ( x ) f(x)=\tanh(x) \\ f'(x)=1-\tanh^2(x) f(x)=tanh(x)f′(x)=1−tanh2(x)

1. 好处
输出范围在 (-1,1)
- 零中心
-> 梯度更新方向更加均衡,收敛速度比 Sigmoid 更快 - 梯度最大值为 1
-> 比 Sigmoid 的 0.25 大
2. 坏处
依然存在梯度消失问题
-> 当 |x| 很大时仍进入饱和区, 深层网络训练依然困难
指数运算
-> 计算量相对较大
3. 结论
Tanh 比 Sigmoid 更适合隐藏层, 但在深层网络时代仍然不够理想, 在 ReLU 出现后逐渐被淘汰
Tanh - LeNet5
缩放版的 Tanh
f ( x ) = 1.7159 tanh ( 2 3 x ) f ′ ( x ) = 1.7159 ⋅ 2 3 ( 1 − tanh 2 ( 2 3 x ) ) f(x)=1.7159\tanh\left(\frac{2}{3}x\right) \\ f'(x) = 1.7159 \cdot \frac{2}{3} \left( 1-\tanh^2\left(\frac{2}{3}x\right) \right) f(x)=1.7159tanh(32x)f′(x)=1.7159⋅32(1−tanh2(32x))

1. 好处
目的:
- 放大梯度
- 避免过早饱和
- 加速收敛
2. 坏处
本质仍然是 Tanh
-> 饱和问题依然存在
-> 深层网络依然难训练
3. 结论
属于"早期工程优化手段", 在 ReLU 出现后逐渐被淘汰
ReLU
f ( x ) = max ( 0 , x ) f ′ ( x ) = { 1 x > 0 0 x ≤ 0 f(x)=\max(0,x) \\ f'(x)= \begin{cases} 1 & x>0\\ 0 & x\le0 \end{cases} f(x)=max(0,x)f′(x)={10x>0x≤0

1. 好处
正区间梯度恒为 1
-> 大幅缓解梯度消失
计算简单
-> 不涉及指数运算
稀疏性
-> 负区间输出为 0,提高表达效率
2. 坏处
神经元死亡问题
-> 若权重更新后始终落在负区间
-> 梯度为 0,永久无法恢复
非零中心
-> 输出全部非负
3. 结论
ReLU 让深度网络真正可训练, 成为现代 CNN 默认激活函数
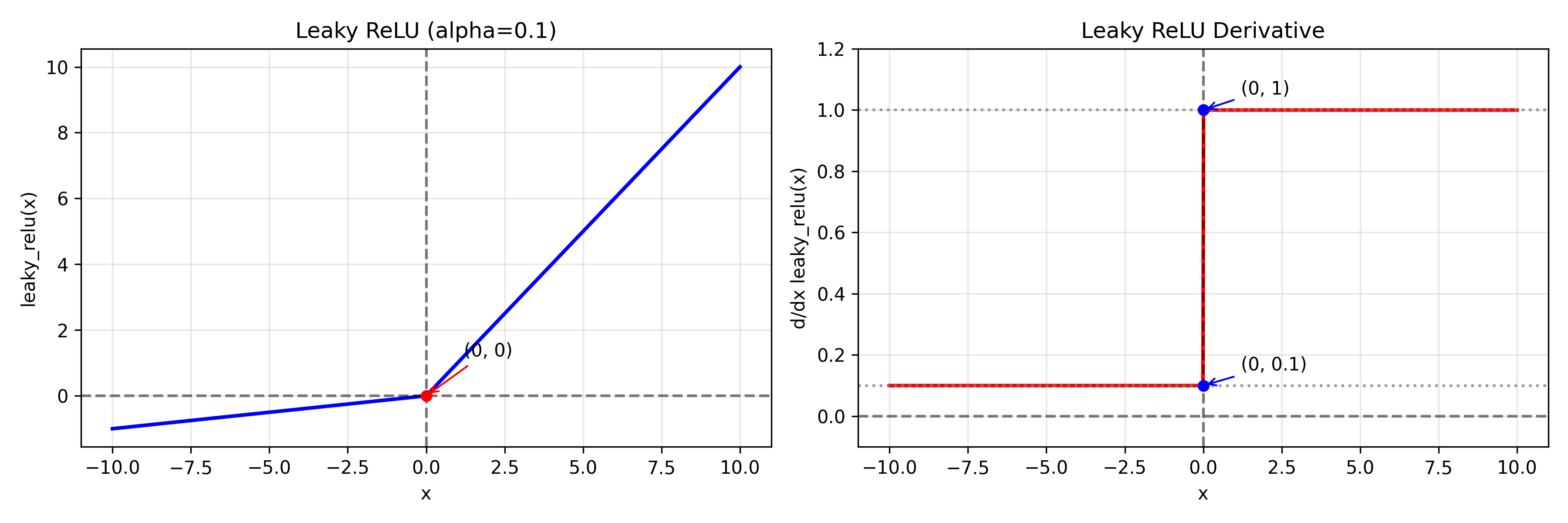
Leaky_ReLU
f ( x ) = { x x > 0 α x x ≤ 0 f ′ ( x ) = { 1 x > 0 α x < 0 f(x)= \begin{cases} x & x>0\\ \alpha x & x\le0 \end{cases} \\ f'(x)= \begin{cases} 1 & x>0\\ \alpha & x<0 \end{cases} f(x)={xαxx>0x≤0f′(x)={1αx>0x<0

1. 好处
负区间保留小梯度
-> 避免"死亡神经元"
2. 坏处
α 需要人为设定
-> 不同任务最优值不同
仍然不是严格零中心
3. 结论
ReLU 的小改进版, 在一些任务中更稳定
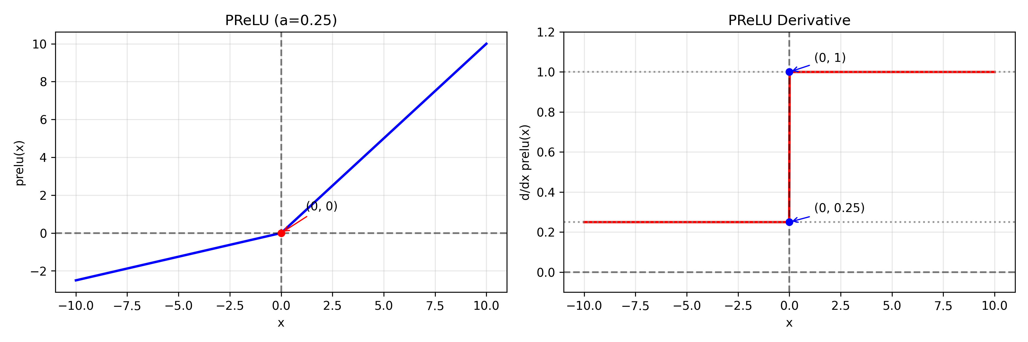
PReLU
f ( x ) = max ( 0 , x ) + a min ( 0 , x ) ∂ f ∂ x = { 1 x > 0 a x < 0 ∂ f ∂ a = { 0 x > 0 x x < 0 f(x)=\max(0,x)+a\min(0,x) \\ \frac{\partial f}{\partial x} = \begin{cases} 1 & x>0\\ a & x<0 \end{cases} \quad\quad\quad \frac{\partial f}{\partial a} = \begin{cases} 0 & x>0\\ x & x<0 \end{cases} f(x)=max(0,x)+amin(0,x)∂x∂f={1ax>0x<0∂a∂f={0xx>0x<0

1. 好处
负区间斜率 a 可学习
-> 自适应调整
通常优于固定 Leaky ReLU
2. 坏处
- 增加参数量
- 小数据集可能过拟合
- 仍然是分段线性
3. 结论
更"智能"的 ReLU, 但主流依然是普通 ReLU
(在 ICCV 2015 中提出)
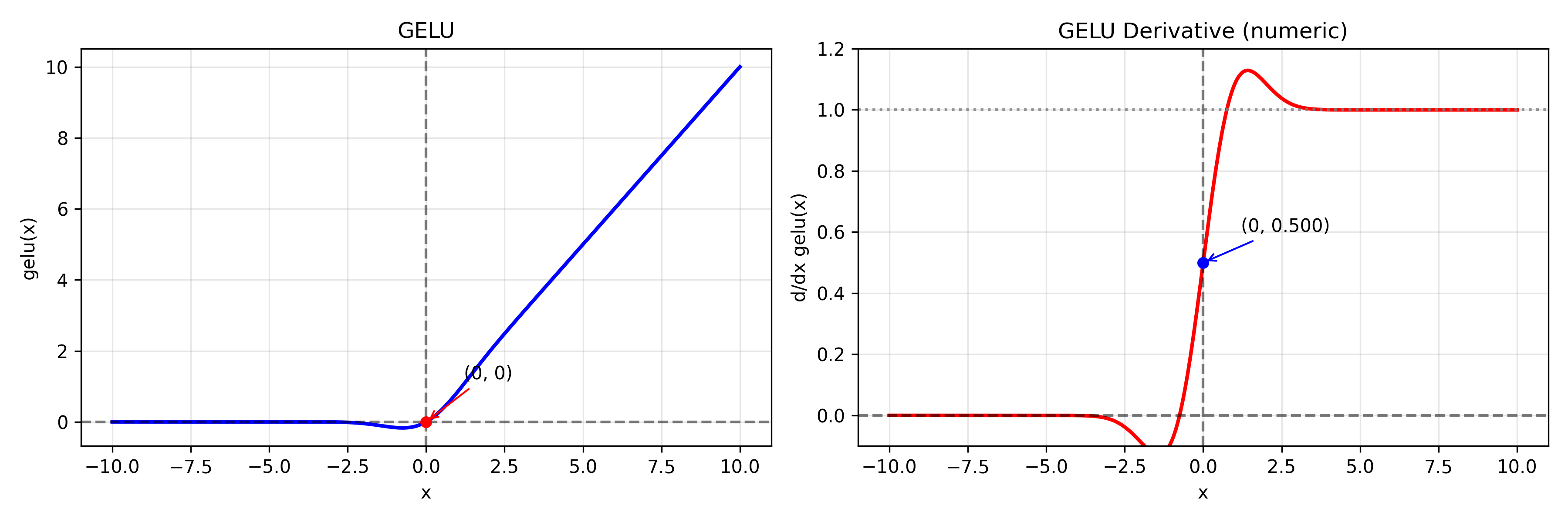
GeLU
f ( x ) = x Φ ( x ) f ′ ( x ) = Φ ( x ) + x ϕ ( x ) f(x)=x\Phi(x) \\ f'(x)=\Phi(x)+x\phi(x) f(x)=xΦ(x)f′(x)=Φ(x)+xϕ(x)
常用近似:
f ( x ) ≈ 0.5 x ( 1 + tanh ( 2 π ( x + 0.044715 x 3 ) ) ) f ′ ( x ) ≈ 0.5 ( 1 + tanh u ) + 0.5 x ( 1 − tanh 2 u ) c ( 1 + 0.134145 x 2 ) 其中 { u = c ( x + 0.044715 x 3 ) c = 2 π f(x) \approx 0.5x\left(1+\tanh\left(\sqrt{\frac{2}{\pi}}\left(x+0.044715x^3\right)\right)\right) \\ f'(x) \approx 0.5(1+\tanh u) + 0.5x(1-\tanh^2 u) c(1+0.134145x^2) \\ \text{其中} \begin{cases} u=c(x+0.044715x^3) \\ c=\sqrt{\frac{2}{\pi}} \end{cases} f(x)≈0.5x(1+tanh(π2 (x+0.044715x3)))f′(x)≈0.5(1+tanhu)+0.5x(1−tanh2u)c(1+0.134145x2)其中{u=c(x+0.044715x3)c=π2
已知 d d x Φ ( x ) = ϕ ( x ) \frac{d}{dx}\Phi(x)=\phi(x) dxdΦ(x)=ϕ(x)
φ ( x ) φ(x) φ(x) 是标准正态分布 PDF: ϕ ( x ) = 1 2 π e − x 2 / 2 \phi(x)=\frac{1}{\sqrt{2\pi}}e^{-x^2/2} ϕ(x)=2π 1e−x2/2
Φ ( x ) \Phi(x) Φ(x) 是累积分布函数 CDF: Φ ( x ) = ∫ − ∞ x ϕ ( t ) d t \Phi(x)=\int_{-\infty}^{x}\phi(t)\,dt Φ(x)=∫−∞xϕ(t)dt

1. 好处
- 平滑
- 概率解释更自然
- 在 Transformer 中效果优于 ReLU
2. 坏处
- 计算复杂
- 推理速度略慢
- 在 CNN 中优势不明显
3. 结论
Transformer 时代主流激活函数, 更适合大模型
(被 BERT 等模型广泛采用)