基于web的校园失物招领管理系统
目 录
[摘 要](#摘 要)
[1 绪 论](#1 绪 论)
[1.1 研究背景与意义](#1.1 研究背景与意义)
[1.2 国内外现状研究](#1.2 国内外现状研究)
[1. 国外研究现状](#1. 国外研究现状)
[1.3 主要研究内容](#1.3 主要研究内容)
[2 相关技术介绍](#2 相关技术介绍)
[2.1 PHP语言](#2.1 PHP语言)
[2.3 MVC模型](#2.3 MVC模型)
[2.4 B/S体系结构](#2.4 B/S体系结构)
[2.5 MySQL数据库](#2.5 MySQL数据库)
[3 系统分析](#3 系统分析)
[3.1 可行性分析](#3.1 可行性分析)
[3.1.1 非技术可行性](#3.1.1 非技术可行性)
[3.2 系统功能分析](#3.2 系统功能分析)
[3.2.1 功能性分析](#3.2.1 功能性分析)
[3.2.2 非功能性分析](#3.2.2 非功能性分析)
[3.3 系统用例分析](#3.3 系统用例分析)
[3.4 本章小结](#3.4 本章小结)
[4 系统总体设计](#4 系统总体设计)
[4.1 系统架构设计](#4.1 系统架构设计)
[4.2 系统功能模块设计](#4.2 系统功能模块设计)
[4.3 数据库设计](#4.3 数据库设计)
[4.3.2 数据库概念结构设计](#4.3.2 数据库概念结构设计)
[4.3.3 数据库逻辑结构设计](#4.3.3 数据库逻辑结构设计)
[4.4 本章小结](#4.4 本章小结)
[5 系统详细设计与实现](#5 系统详细设计与实现)
[5.1 普通用户功能模块](#5.1 普通用户功能模块)
[5.1.1 首页](#5.1.1 首页)
[5.1.2 用户注册](#5.1.2 用户注册)
[5.1.3 用户登录](#5.1.3 用户登录)
[5.1.4 个人中心-失物信息](#5.1.4 个人中心-失物信息)
[5.1.5 拾物信息](#5.1.5 拾物信息)
[5.1.6 留言板](#5.1.6 留言板)
[5.2 后台管理功能模块](#5.2 后台管理功能模块)
[5.2.1 系统用户管理](#5.2.1 系统用户管理)
[5.2.2 失物信息管理](#5.2.2 失物信息管理)
[5.2.3 物品类型管理](#5.2.3 物品类型管理)
[5.2.4 系统管理](#5.2.4 系统管理)
[5.2.5 留言管理](#5.2.5 留言管理)
[6 系统测试](#6 系统测试)
[6.1 系统测试目的](#6.1 系统测试目的)
[6.2 功能测试用例](#6.2 功能测试用例)
[6.3 测试结果](#6.3 测试结果)
[结 论](#结 论)
[致 谢](#致 谢)
摘 要
本系统旨在设计和实现一个基于web的校园失物招领管理系统,为用户提供便捷的失物登记、拾物发布和信息查询功能。系统采用PHP开发,前端使用HTML、CSS和JavaScript,提供了友好的用户界面和高效的数据交互。通过该系统,用户可以轻松发布失物和拾物信息,进行详细搜索,并通过留言板进行交流,为校园失物招领管理提供技术支持。
系统的核心功能包括失物和拾物信息的在线发布与管理、留言板功能以及信息的搜索与排序。用户能够通过简单的操作发布和管理物品信息,方便查询和联系失物物主。系统通过数据库实现数据的存储与管理,确保信息安全并提高查询效率。
该系统简化了校园失物招领的流程,适用于各类高校校园环境,通过高效的数据处理和良好的系统架构,支持进一步扩展更多高级功能。
关键词:校园失物招领系统;PHP语言;Web开发;MySQL数据库。
Abstract
This system aims to design and implement a web-based campus lost and found management system, providing users with convenient lost and found registration, retrieval publishing, and information query functions. The system is developed using PHP, and the front-end uses HTML, CSS, and JavaScript, providing a user-friendly interface and efficient data interaction. Through this system, users can easily post lost and found information, conduct detailed searches, and communicate through the message board, providing technical support for campus lost and found management.
The core functions of the system include online publishing and management of lost and found information, message board functionality, and search and sorting of information. Users can easily publish and manage item information through simple operations, making it convenient to search for and contact lost property owners. The system stores and manages data through a database to ensure information security and improve query efficiency.
This system simplifies the process of lost and found items on campus and is suitable for various university campus environments. Through efficient data processing and a good system architecture, it supports further expansion of more advanced functions.
****Keywords:****campus lost and found system; PHP language; Web development; MySQL database.
1 绪 论
1.1 研究背景与意义
随着信息技术的快速发展,校园失物招领管理的方式也在不断进步。传统的失物招领管理方式多依赖于公告栏、广播或手工记录,效率低下,信息传递不及时,常常导致失物找回率低,增加了失主的麻烦。尤其在大型校园内,人口流动量大,失物和拾物的发布、查找与沟通尤为复杂。基于此背景,开发一个高效、便捷、信息化的失物招领管理系统显得尤为重要。
系统的研究背景源自对校园内失物招领管理现状的调研与分析,旨在利用信息技术为校园失物招领提供一种全新的解决方案。该系统采用PHP作为后台开发语言,结合HTML、CSS和JavaScript构建前端页面,并使用MySQL数据库进行数据存储和管理。这种基于Web的失物招领管理系统不仅能够实现信息的发布与查询,还可以通过留言板功能促进失物者与拾物者之间的互动与交流,大大提高了失物招领的效率。
该系统的研究具有重要的现实意义。首先,它提升了校园内失物招领管理的数字化水平,减少了信息传递的时间,提高了失物找回的成功率。其次,系统可以实现失物与拾物信息的分类与排序,方便用户精准查找所需信息,并且提供收藏和评论功能,进一步增强用户体验。此外,系统采用了PHP与MySQL的组合,保证了数据处理的安全性和可靠性,具备较强的可扩展性,能够根据实际需求进行功能的扩展与优化。
总之,该系统不仅能够解决当前校园失物招领管理的痛点,还为未来的数字化校园管理提供了技术支持和发展方向,有着广泛的应用前景。
1.2 国内外现状研究
- 国外研究现状
在国外,失物招领管理系统的研究和应用已经取得了较为成熟的发展。很多国家的公共场所、交通系统以及大型活动场合都采用了高度信息化的失物招领系统。例如,在欧美的一些高校、机场和火车站等场所,普遍采用基于物联网和云计算技术的失物管理平台。这类系统集成了RFID(无线射频识别)、GPS定位等技术,不仅能够实时追踪失物,还可以通过数据分析预测失物丢失的高发区域,进而优化管理措施。此外,国外的失物招领系统往往具有更广泛的集成性,能够与社交媒体、电子邮件和移动应用程序相结合,使失主和拾物者之间的信息交互更加便捷,提升了找回失物的效率。
- 国内研究现状
国内的失物招领管理系统起步相对较晚,但近年来随着信息技术的快速发展,也逐渐得到了广泛的应用。许多高校和公共场所开始开发和推广基于Web或移动端的失物招领系统。这类系统主要通过用户的自主发布和查询实现失物和拾物信息的快速对接。目前,国内大部分的失物招领系统功能相对基础,多集中于信息的发布、查询和简单的交流互动。相比于国外,国内的系统在智能化、数据分析和多平台集成方面仍有一定差距。例如,一些高校虽然开发了失物招领平台,但系统功能较为单一,用户体验和数据管理的便捷性有待进一步提升。
然而,随着大数据和物联网技术的应用,国内的失物招领系统正逐步朝着智能化方向发展。例如,一些大型综合性高校已经在尝试结合人脸识别和RFID技术,来提升失物的识别和管理效率。此外,基于微信小程序、支付宝等移动端平台的失物招领功能,也为系统的普及带来了更广阔的应用前景。
- 总结
总体来看,国外的失物招领管理系统在技术应用和功能完善度上相对成熟,尤其在智能化和集成化方面走在前列。而国内系统则正在快速发展,并逐渐向智能化方向迈进,虽然起步较晚,但随着信息技术的普及和用户需求的提升,国内的失物招领管理系统有着巨大的发展潜力。通过借鉴国外的先进经验并结合国内实际需求,未来国内的失物招领系统将在功能多样性、智能化处理和用户体验方面得到更大提升。
1.3 主要研究内容
本研究的主要内容是构建校园失物招领管理系统。具体包括以下内容:
(1)失物与拾物信息管理模块:系统提供全面的失物与拾物信息发布、管理和查询功能。用户可以通过后台录入失物或拾物信息,并根据物品类别进行分类管理。管理员可以在后台查看和管理这些信息。系统支持多种操作,如发布新失物信息、编辑现有信息、删除已解决的失物记录等。普通用户拾物者可发布拾物信息,失主则可以查询或通过留言联系拾物者。
(2)信息检索与筛选功能:系统集成了高效的检索功能,用户可以根据物品类别、时间、地点等条件对失物或拾物信息进行筛选和查询。该模块帮助用户快速找到相关信息,提高失物找回的效率。
(3)用户权限管理功能:系统提供完善的用户权限管理功能,确保失物招领系统的安全性和数据的保密性。管理员可以对系统中的用户(包括普通用户和管理员)进行管理,按照不同角色分配相应的操作权限,防止越权操作。严格的权限控制机制确保系统操作的安全性和规范性。
(4)技术实现:系统基于PHP语言开发,结合HTML、CSS和JavaScript技术构建前端页面,提供友好的用户界面和流畅的交互体验。数据库使用MySQL,以保障数据的高效存储和检索。通过PHP的强大功能,系统能够稳定运行并处理高并发数据请求,确保失物招领信息的即时性与可靠性。
通过以上研究内容,系统化展示了构建校园失物招领管理系统的关键步骤和技术实现方法,为系统设计和开发提供了有效的指导和参考。
2 相关技术介绍
2.1 PHP语言
PHP是一种面向对象的程序设计语言,类是PHP程序的基本组成单元,类中又包含了属性和方法,在类中又可以创建无数个对象。类中包含的主要成员是字段和方法,字段是指一种数据变量,方法是指对字段进行操作的集合,包括给其他变量赋值、调用方法等。PHP代码都是编写在类体中,类体中的每个数据项都可以看作是一个对象,PHP不支持类的多重继承,但可以支持接口的多重继承,并且支持类和接口的实现。由于PHP通常在网络环境中使用,所以PHP提供了一个防止代码恶意攻击的安全机制,同时,PHP具有强类型机制、自动收集垃圾和异常处理等特性,这些都是PHP语言健壮性的重要保证。
2.1.1 PHP语言具有如下特点:
(1)PHP 结合 C、Java、Perl 以及自创的新语法形成了自己独特的语法。
(2)PHP可以更快速的执行动态网页,当然这只是相对于CGI或者Perl来说,PHP可以在HTML文档中嵌入程序,而且去执行,另外PHP能够实现CGI的所有功能,因此说明PHP具有很强大的功能。
(3)大部分当下流行的数据库和操作系统PHP语言都能够支持。
(4)PHP语言的最重要特点就是可以让C、C++进行扩展
2.1.2 PHP语言具有如下优势:
(1)开放源代码:事实上PHP的所有源代码都可以得到。
(2)免费性:PHP是开源代码并且免费
(3)快捷性:PHP对于初学者来说,它不止编辑简单可以嵌入与HTML语言中,而且对于程序开发和运行也是非常快速的,并且非常容易掌握。
(4)跨平台性强:PHP是可以在服务器运行的脚本语言,所以在UNIX、Android、Mac OS、WINDOWS等操作平台上都可以运行。
(5)效率高:PHP对系统资源的消耗相当少,所以它的效率高。
(6)图像处理:PHP不止是可以使用GD2对图像进行处理,而且他还可以完成对图像的创建。
(7)面向对象:php4、php5对于PHP在面向对象上,有了许多的改进,PHP语言开发大型商业程序也是可以胜任的。
2.3 MVC模型
校园失物招领管理系统采用MVC模型作为设计架构,将应用程序分为模型、视图和控制器三部分。模型处理数据逻辑,视图展示数据,控制器处理用户输入和业务逻辑,实现数据、展示和控制的分离,提高可维护性和可扩展性。模型与视图解耦使系统易修改,控制器分离业务逻辑和用户交互,降低耦合度,提高灵活性和可靠性。MVC模型使系统更易维护和更新,为校园失物招领管理系统提供了良好的架构基础。
2.4 B/S体系结构
校园失物招领管理系统采用B/S体系结构,用户通过浏览器访问前端界面,服务器端负责处理业务逻辑和数据存储,实现跨平台和跨设备的访问。该架构简化了系统部署和更新过程,提高了系统的可访问性和易用性,减少了用户端的资源占用。同时,B/S体系结构具有良好的扩展性和安全性,能够有效管理用户权限和保护数据安全,为校园失物招领管理系统的稳定运行和用户体验提供了可靠保障。
2.5 MySQL数据库
校园失物招领管理系统的开发中采用了MySQL数据库作为数据存储平台。MySQL是一种流行的开源关系型数据库管理系统,具有稳定性高、性能优异、易用性强等特点,适合用于存储大量结构化数据。通过使用MySQL数据库,系统可以高效地存储和管理资产信息、出入库记录等关键数据,实现数据的安全性和可靠性。通过整合MySQL数据库,校园失物招领管理系统能够实现数据的高效管理和快速检索,为资产管理提供可靠的数据支持。
3 系统分析
系统分析是对系统开发的可行性进行研究,分析功能需求以确保系统满足用户期望。系统用例设计将明确定义系统与外部用户的交互场景,系统流程规划则细化系统内部功能流程,确保系统各模块协调工作。通过系统分析,可以建立清晰的系统框架,明确系统目标和功能,为系统开发和实施奠定基础。
3.1 可行性分析
3.1.1 非技术可行性
基于Web的校园失物招领管理系统在非技术层面上具有较高的可行性。首先,它可以有效满足校园内学生和教职工的实际需求,提供方便、快捷的失物招领服务,提升用户体验。其次,系统操作简便,用户可以通过各种设备轻松访问,覆盖面广,推广成本低。系统的透明性和效率高于传统的人工方式,能够显著缩短失物匹配时间。最后,系统积累的数据为校园管理提供了有价值的分析参考,有助于进一步优化校园管理流程。
3.1.2经济可行性
基于web的校园失物招领管理系统在经济上具有较高的可行性。PHP作为一种开源编程语言,开发和维护成本较低,并且广泛应用于Web开发,开发者资源丰富。相比其他技术栈,PHP项目的开发速度较快,现有的开源框架和库可以直接使用,减少了开发工作量和成本。Web系统的推广无需额外应用,降低了推广成本,通过校园官网或社交媒体即可覆盖大部分用户。整体而言,该系统的开发、运营和维护成本低,具备良好的经济效益。
3.1.3社会可行性
基于Web的校园失物招领管理系统在社会可行性方面表现出色。该系统不仅能够满足校园内部的需求,还促进了校园社区的互助精神和良好风气,提升了师生的参与感和归属感。通过系统化的失物招领流程,校园的管理效率得到提高,减少了人工处理的负担,增强了校园公共事务的透明度。同时,失物归还流程的规范化也有助于培养学生的责任意识和诚信观念,促进校园的文明建设与和谐发展。
3.2 系统功能分析
3.2.1 功能性分析
校园失物招领管理系统通过不同角色的功能模块,主要分为普通用户和管理员两种角色,具体功能分析如下:
(1)普通用户功能模块:
注册登录:普通用户通过简单的注册与登录步骤进入平台,创建个人账户。用户可以使用邮箱、手机号等进行身份验证,以便访问平台的完整功能。
首页:在网站的首页,用户可以直观地看到一个搜索框,便于输入关键词进行快速搜索。同时,首页还配备了清晰的导航栏,帮助用户轻松定位到所需的功能区域。此外,首页还会展示轮播图,展示网站的重要信息或特色内容。特别地,首页还会根据算法推荐失物信息,为用户提供便利。
通知公告:在通知公告板块,用户可以查看系统公告、网站公告、关于我们、联系方式以及网站介绍等重要信息。这些公告和信息将帮助用户更好地了解网站的功能、服务以及最新的动态。
留言板:留言板是用户与网站互动的重要平台。用户可以查看其他用户的留言列表及详情,同时也可以通过输入标题、用户名和留言内容来提交自己的留言。留言板不仅为用户提供了一个表达意见和看法的渠道,还促进了用户之间的交流与互动。
失物信息:在失物信息板块,用户可以查看失物信息的列表及详情内容。每条失物信息都包含了物品名称、物品类型、物品图片、丢失地点、丢失时间以及失主的手机号码等详细信息。用户可以通过输入物品名称或选择物品类型来进行搜索,快速找到所需的失物信息。此外,用户还可以对失物信息进行收藏和评论,以便后续跟进或分享给其他用户。
拾物信息:与失物信息类似,拾物信息板块也提供了拾物信息的列表及详情内容。用户可以查看每条拾物信息的详细信息,包括物品名称、物品类型、物品图片、捡拾地点、捡拾时间以及拾得者的手机号码等。用户同样可以通过搜索功能快速找到所需的拾物信息,并进行收藏和评论。
我的账户:在我的账户板块,用户可以对个人资料进行修改和管理。包括修改头像、密码以及用户姓名等个人信息。此外,用户还可以查看和管理自己的账户安全设置,确保账户的安全性和稳定性。
个人中心:个人中心是用户的个性化管理区域。在这里,用户可以查看和操作个人首页上的各种功能。个人首页包含了失物信息、拾物信息、留言板以及收藏等功能模块,用户可以根据自己的需求进行查看和管理。
个人首页:个人首页是用户展示个人信息和互动内容的平台。在个人首页上,用户可以查看自己发布的失物信息和拾物信息详情,并对它们进行操作。同时,用户还可以查看和管理自己的留言板内容以及收藏的物品内容。个人首页为用户提供了一个全面、便捷的个人信息管理平台。
失物信息:在个人中心的失物信息模块中,用户可以查看自己发布的失物信息详情内容。包括物品名称、物品类型、物品图片、丢失地点、丢失时间等详细信息。用户可以通过输入物品名称或选择类型来进行增删改查等操作,以便及时更新和管理自己的失物信息。
拾物信息:与个人中心的失物信息模块类似,拾物信息模块也提供了用户发布的拾物信息详情内容查看和管理功能。用户可以查看每条拾物信息的详细信息,并进行增删改查等操作。这有助于用户及时更新和管理自己的拾物信息,并与失主进行联系和归还物品。
留言板:在个人中心的留言板模块中,用户可以查看和管理自己在留言板上的留言内容。包括查看留言详情、回复留言以及删除留言等操作。同时,用户还可以通过输入标题或昵称来进行查询和重置操作,以便快速找到所需的留言内容并进行管理。
收藏:在个人中心的收藏模块中,用户可以查看自己收藏的物品内容。这些收藏内容可能包括失物信息、拾物信息或其他用户发布的有趣内容等。用户可以根据自己的需求进行查看和管理收藏内容,并随时进行删除操作以释放空间。
(2)管理员功能模块:
登录:管理员账号密码由系统生成,可使用账号密码可进行登录系统后台,使用系统功能进行管理,并可对自己的个人信息和密码进行管控。
后台首页:管理员可以对自己的个人资料进行修改,更新个人信息以保持账户信息的准确性和安全性。
系统用户:允许管理员对不同类型的用户账号进行操作管控,包括对管理员、普通用户等进行增删改查操作,确保用户管理的灵活性和安全性。管理员可以通过用户姓名快速检索并管理用户信息,实现高效的用户管理。
物品类型管理:提供了对物品分类的全面管理。管理员可以查看物品类型的列表详情,包括物品类型名称、创建时间、更新时间等关键信息,并通过输入物品类型名称进行精确查询。此外,管理员可以对物品类型进行添加、删除和重置操作,以维护物品分类的准确性和时效性。
失物信息管理:允许管理员查看和管理用户报告的失物信息。列表中展示了失物的详细信息,如物品名称、类型、图片、丢失地点、丢失时间、发布人等,并提供了查看详情和评论的功能。管理员可以通过输入物品名称或选择类型进行查询,并对失物信息进行删除和重置操作。同时,管理员还可以添加新的失物信息,确保信息的及时更新。
拾物信息管理:提供了对拾到物品信息的管理。管理员可以查看拾物信息的详细列表,包括物品名称、类型、图片、捡拾地点、捡拾时间、发布人等,并通过输入物品名称或选择类型进行查询。管理员同样可以对拾物信息进行删除和重置操作,并添加新的拾物信息。
系统管理:功能包括轮播图管理,管理员可以查看轮播图详情,并通过输入标题进行轮播图的增删改查操作,以确保网站轮播图内容的更新和吸引力。
留言管理:允许管理员管理留言板,查看和回复用户的留言。管理员可以通过输入标题进行留言的查询、重置和删除,以维护留言板的秩序和用户满意度。
通知公告管理:提供了对网站通知公告的管理。管理员可以查看通知公告的详细内容,包括标题、创建时间、更新时间等,并通过输入标题进行增删改查操作,确保用户能够及时获取最新的通知信息。
3.2.2 非功能性分析
非功能性分析旨在评估系统的非功能需求和性能要求。通过对性能、可靠性、安全性、可用性和扩展性等方面进行评估,确保平台能够满足用户和系统运行的要求。具体如下:
表2-1校园失物招领管理系统非功能需求表
|--------------|--------------------------------------------------|
| 需求类型 | 描述 |
| 性能 | 系统应具有高性能,能够快速响应用户请求,保持稳定的性能水平,支持高并发访问和大规模数据处理。 |
| 可靠性 | 系统应具有高可靠性,确保系统稳定运行,防止系统故障和数据丢失,提供数据备份和恢复机制。 |
| 安全性 | 系统应具有高安全性,保护用户隐私信息和数据安全,采用加密传输技术、访问控制和身份验证机制。 |
| 可用性 | 系统应具有高可用性,保证系统全天候运行,最大限度减少系统故障和维护时间,提供灾备和故障转移功能。 |
| 易用性 | 系统应具有良好的易用性,用户界面设计友好,操作简单直观,提供清晰的指导和帮助文档。 |
| 可维护性 | 系统应具有良好的可维护性,易于维护和升级,提供模块化和结构化代码,方便开发人员进行维护和修改。 |
| 可扩展性 | 系统应具有良好的可扩展性,支持新增功能和模块的集成,具备良好的架构设计和扩展性能。 |
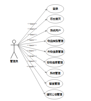
3.3 系统用例分析
系统用例分析是对系统中各个功能模块的用户需求和行为进行分析,以识别和描述不同的用户用例。通过系统用例分析,可以深入了解用户在平台上的操作流程和交互方式,为系统设计和开发提供指导,并确保平台能够满足用户的需求和期望。
(1)普通用户角色用例图如下图所示。

图3-1 普通用户角色用例图
(2)管理员角色用例图如下图所示。

图3-2 管理员角色用例图
3.4 本章小结
本章重点在对系统进行了可行性、功能需求、系统用例以及系统流程分析,旨在明确平台的功能要求。这些分析为系统的开发和测试提供了指导和标准,确保系统设计和实施符合用户需求。通过详细的分析,可以有效规划平台功能的实现方式,提供清晰的指引。同时,这些分析也有助于确保代码实现的质量和系统的稳定性,为系统的顺利上线和运行奠定基础。
4 系统总体设计
系统总体设计包括系统架构、数据库设计、用户界面设计等方面。通过三层架构模式,确保系统的可靠性和可扩展性。设计规范化的数据库结构,以存储和管理用户数据等信息。同时,注重用户界面的友好性和易用性,提供便捷的功能操作和良好的用户体验。总体设计的目标是实现一个稳定、安全、高效的系统,满足用户的需求。
4.1 系统架构设计
在系统架构设计中,我将确定系统的整体结构和组件之间的关系。这包括选择适当的架构风格,划分系统的层次结构,并定义各个模块的职责和交互方式。架构图如下图所示。

图4-1系统架构设计图
表示层(Presentation Layer):负责与用户进行交互,将系统的功能和数据以易于理解和操作的方式展示给用户。通常包括用户界面、页面设计和用户输入验证等。
业务逻辑层(Business Logic Layer):处理系统的核心业务逻辑,包括对用户请求的处理、业务规则的执行以及数据的处理和转换。它独立于表现层和数据层,实现了业务逻辑的封装和复用。
数据层(Data Layer):负责数据的存储、访问和管理,包括数据库和持久化机制。数据层提供了对数据的增删改查操作,并与业务逻辑层进行交互,使系统能够有效地存储和检索数据。
这三个层次相互独立,通过明确的接口和协议进行通信,实现了系统的模块化和可扩展性。表现层负责将用户的请求传递给业务逻辑层,业务逻辑层处理请求并返回结果,最后数据层负责与数据库交互并提供数据支持。这种分层架构有助于实现系统的可维护性、灵活性和可测试性。
4.2 系统功能模块设计
通过整体功能模块设计,我将根据需求分析的结果,将系统的功能划分为不同的模块。每个模块负责实现特定的功能,并与其他模块进行协作。我们将详细定义每个模块的输入、输出、处理逻辑和相互依赖关系。具体的功能模块图如图4-2所示。

图4-2 系统功能模块图
4.3 数据库设计
数据库设计是系统开发中至关重要的一环,它涉及到数据的组织、存储和管理。在数据库设计中,我将根据系统的需求设计数据库的概念结构和逻辑结构,包括定义实体、属性、关系和约束等。
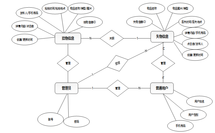
4.3.2 数据库概念结构设计
数据库概念结构设计主要涉及数据库的实体和实体之间的关系。通过实体-关系模型或者其他适当的模型,我将定义系统中涉及的各个实体以及它们之间的联系。下面是系统E-R图。

图4-9 系统总E-R关系图
4.3.3 数据库逻辑结构设计
数据库逻辑结构设计则是在概念结构的基础上,进行具体的数据库表设计。我们将定义每个表的结构、字段和约束,并建立表与表之间的关系。
表access_token (登陆访问时长)
|----|-------------|-----------|-------|-----|------|----|-------------------|------------|
| 编号 | 名称 | 数据类型 | 长度 | 小数位 | 允许空值 | 主键 | 默认值 | 说明 |
| 1 | token_id | int | 10 | 0 | N | Y | | 临时访问牌ID |
| 2 | token | varchar | 64 | 0 | Y | N | | 临时访问牌 |
| 3 | info | text | 65535 | 0 | Y | N | | |
| 4 | maxage | int | 10 | 0 | N | N | 2 | 最大寿命:默认2小时 |
| 5 | create_time | timestamp | 19 | 0 | N | N | CURRENT_TIMESTAMP | 创建时间: |
| 6 | update_time | timestamp | 19 | 0 | N | N | CURRENT_TIMESTAMP | 更新时间: |
| 7 | user_id | int | 10 | 0 | N | N | 0 | 用户编号: |
表auth (用户权限管理)
|----|----------------|-----------|-------|-----|------|----|-------------------|---------|
| 编号 | 名称 | 数据类型 | 长度 | 小数位 | 允许空值 | 主键 | 默认值 | 说明 |
| 1 | auth_id | int | 10 | 0 | N | Y | | 授权ID: |
| 2 | user_group | varchar | 64 | 0 | Y | N | | 用户组: |
| 3 | mod_name | varchar | 64 | 0 | Y | N | | 模块名: |
| 4 | table_name | varchar | 64 | 0 | Y | N | | 表名: |
| 5 | page_title | varchar | 255 | 0 | Y | N | | 页面标题: |
| 6 | path | varchar | 255 | 0 | Y | N | | 路由路径: |
| 7 | position | varchar | 32 | 0 | Y | N | | 位置: |
| 8 | mode | varchar | 32 | 0 | N | N | _blank | 跳转方式: |
| 9 | add | tinyint | 3 | 0 | N | N | 1 | 是否可增加: |
| 10 | del | tinyint | 3 | 0 | N | N | 1 | 是否可删除: |
| 11 | set | tinyint | 3 | 0 | N | N | 1 | 是否可修改: |
| 12 | get | tinyint | 3 | 0 | N | N | 1 | 是否可查看: |
| 13 | field_add | text | 65535 | 0 | Y | N | | 添加字段: |
| 14 | field_set | text | 65535 | 0 | Y | N | | 修改字段: |
| 15 | field_get | text | 65535 | 0 | Y | N | | 查询字段: |
| 16 | table_nav_name | varchar | 500 | 0 | Y | N | | 跨表导航名称: |
| 17 | table_nav | varchar | 500 | 0 | Y | N | | 跨表导航: |
| 18 | option | text | 65535 | 0 | Y | N | | 配置: |
| 19 | create_time | timestamp | 19 | 0 | N | N | CURRENT_TIMESTAMP | 创建时间: |
| 20 | update_time | timestamp | 19 | 0 | N | N | CURRENT_TIMESTAMP | 更新时间: |
表code_token
|----|---------------|-----------|-----|-----|------|----|-------------------|-------|
| 编号 | 名称 | 数据类型 | 长度 | 小数位 | 允许空值 | 主键 | 默认值 | 说明 |
| 1 | code_token_id | int | 10 | 0 | N | Y | | |
| 2 | token | varchar | 255 | 0 | Y | N | | |
| 3 | code | varchar | 255 | 0 | Y | N | | 验证码 |
| 4 | expire_time | timestamp | 19 | 0 | N | N | CURRENT_TIMESTAMP | 失效时间 |
| 5 | create_time | timestamp | 19 | 0 | N | N | CURRENT_TIMESTAMP | 创建时间 |
| 6 | update_time | timestamp | 19 | 0 | N | N | CURRENT_TIMESTAMP | 更新时间: |
表collect (收藏)
|----|--------------|-----------|-----|-----|------|----|-------------------|--------|
| 编号 | 名称 | 数据类型 | 长度 | 小数位 | 允许空值 | 主键 | 默认值 | 说明 |
| 1 | collect_id | int | 10 | 0 | N | Y | | 收藏ID: |
| 2 | user_id | int | 10 | 0 | N | N | 0 | 收藏人ID: |
| 3 | source_table | varchar | 255 | 0 | Y | N | | 来源表: |
| 4 | source_field | varchar | 255 | 0 | Y | N | | 来源字段: |
| 5 | source_id | int | 10 | 0 | N | N | 0 | 来源ID: |
| 6 | title | varchar | 255 | 0 | Y | N | | 标题: |
| 7 | img | varchar | 255 | 0 | Y | N | | 封面: |
| 8 | create_time | timestamp | 19 | 0 | N | N | CURRENT_TIMESTAMP | 创建时间: |
| 9 | update_time | timestamp | 19 | 0 | N | N | CURRENT_TIMESTAMP | 更新时间: |
表comment (评论)
|----|--------------|-----------|------------|-----|------|----|-------------------|----------------|
| 编号 | 名称 | 数据类型 | 长度 | 小数位 | 允许空值 | 主键 | 默认值 | 说明 |
| 1 | comment_id | int | 10 | 0 | N | Y | | 评论ID: |
| 2 | user_id | int | 10 | 0 | N | N | 0 | 评论人ID: |
| 3 | reply_to_id | int | 10 | 0 | N | N | 0 | 回复评论ID:空为0 |
| 4 | content | longtext | 2147483647 | 0 | Y | N | | 内容: |
| 5 | nickname | varchar | 255 | 0 | Y | N | | 昵称: |
| 6 | avatar | varchar | 255 | 0 | Y | N | | 头像地址:[0,255] |
| 7 | create_time | timestamp | 19 | 0 | N | N | CURRENT_TIMESTAMP | 创建时间: |
| 8 | update_time | timestamp | 19 | 0 | N | N | CURRENT_TIMESTAMP | 更新时间: |
| 9 | source_table | varchar | 255 | 0 | Y | N | | 来源表: |
| 10 | source_field | varchar | 255 | 0 | Y | N | | 来源字段: |
| 11 | source_id | int | 10 | 0 | N | N | 0 | 来源ID: |
表hits (用户点击)
|----|--------------|-----------|-----|-----|------|----|-------------------|-------|
| 编号 | 名称 | 数据类型 | 长度 | 小数位 | 允许空值 | 主键 | 默认值 | 说明 |
| 1 | hits_id | int | 10 | 0 | N | Y | | 点赞ID: |
| 2 | user_id | int | 10 | 0 | N | N | 0 | 点赞人: |
| 3 | create_time | timestamp | 19 | 0 | N | N | CURRENT_TIMESTAMP | 创建时间: |
| 4 | update_time | timestamp | 19 | 0 | N | N | CURRENT_TIMESTAMP | 更新时间: |
| 5 | source_table | varchar | 255 | 0 | Y | N | | 来源表: |
| 6 | source_field | varchar | 255 | 0 | Y | N | | 来源字段: |
| 7 | source_id | int | 10 | 0 | N | N | 0 | 来源ID: |
表lost_and_found_information (失物信息)
|----|-------------------------------|-----------|------------|-----|------|----|-------------------|--------|
| 编号 | 名称 | 数据类型 | 长度 | 小数位 | 允许空值 | 主键 | 默认值 | 说明 |
| 1 | lost_and_found_information_id | int | 10 | 0 | N | Y | | 失物信息ID |
| 2 | item_name | varchar | 64 | 0 | N | N | | 物品名称 |
| 3 | type_of_item | varchar | 64 | 0 | N | N | | 物品类型 |
| 4 | item_pictures | varchar | 255 | 0 | N | N | | 物品图片 |
| 5 | lost_location | varchar | 64 | 0 | Y | N | | 丢失地点 |
| 6 | lost_time | varchar | 64 | 0 | Y | N | | 丢失时间 |
| 7 | publisher | int | 10 | 0 | Y | N | 0 | 发布人 |
| 8 | phone_number | varchar | 16 | 0 | Y | N | | 手机号码 |
| 9 | details_content | longtext | 2147483647 | 0 | Y | N | | 详情内容 |
| 10 | hits | int | 10 | 0 | N | N | 0 | 点击数 |
| 11 | create_time | datetime | 19 | 0 | N | N | CURRENT_TIMESTAMP | 创建时间 |
| 12 | update_time | timestamp | 19 | 0 | N | N | CURRENT_TIMESTAMP | 更新时间 |
表message (留言板)
|----|-------------|-----------|------------|-----|------|----|-------------------|---------|
| 编号 | 名称 | 数据类型 | 长度 | 小数位 | 允许空值 | 主键 | 默认值 | 说明 |
| 1 | message_id | int | 10 | 0 | N | Y | | 留言板ID: |
| 2 | user_id | int | 10 | 0 | N | N | 0 | 用户ID: |
| 3 | title | varchar | 64 | 0 | Y | N | | 标题: |
| 4 | content | longtext | 2147483647 | 0 | N | N | | 内容: |
| 5 | nickname | varchar | 32 | 0 | N | N | | 昵称: |
| 6 | avatar | varchar | 255 | 0 | Y | N | | 头像: |
| 7 | email | varchar | 125 | 0 | Y | N | | 留言者邮箱 |
| 8 | phone | varchar | 11 | 0 | Y | N | | 留言者手机号码 |
| 9 | create_time | timestamp | 19 | 0 | N | N | CURRENT_TIMESTAMP | 创建时间: |
| 10 | update_time | timestamp | 19 | 0 | N | N | CURRENT_TIMESTAMP | 更新时间: |
| 11 | reply | longtext | 2147483647 | 0 | Y | N | | 回复 |
| 12 | reply_state | tinyint | 4 | 0 | Y | N | 0 | 回复状态 |
表notice (公告)
|----|-------------|-----------|------------|-----|------|----|-------------------|-------|
| 编号 | 名称 | 数据类型 | 长度 | 小数位 | 允许空值 | 主键 | 默认值 | 说明 |
| 1 | notice_id | mediumint | 8 | 0 | N | Y | | 公告id: |
| 2 | title | varchar | 125 | 0 | N | N | | 标题: |
| 3 | content | longtext | 2147483647 | 0 | Y | N | | 正文: |
| 4 | create_time | timestamp | 19 | 0 | N | N | CURRENT_TIMESTAMP | 创建时间: |
| 5 | update_time | timestamp | 19 | 0 | N | N | CURRENT_TIMESTAMP | 更新时间: |
表ordinary_users (普通用户)
|----|-------------------|-----------|----|-----|------|----|-------------------|--------|
| 编号 | 名称 | 数据类型 | 长度 | 小数位 | 允许空值 | 主键 | 默认值 | 说明 |
| 1 | ordinary_users_id | int | 10 | 0 | N | Y | | 普通用户ID |
| 2 | user_name | varchar | 64 | 0 | Y | N | | 用户姓名 |
| 3 | phone_number | varchar | 16 | 0 | Y | N | | 手机号码 |
| 4 | examine_state | varchar | 16 | 0 | N | N | 已通过 | 审核状态 |
| 5 | user_id | int | 10 | 0 | N | N | 0 | 用户ID |
| 6 | create_time | datetime | 19 | 0 | N | N | CURRENT_TIMESTAMP | 创建时间 |
| 7 | update_time | timestamp | 19 | 0 | N | N | CURRENT_TIMESTAMP | 更新时间 |
表pick_up_information (拾物信息)
|----|------------------------|-----------|------------|-----|------|----|-------------------|--------|
| 编号 | 名称 | 数据类型 | 长度 | 小数位 | 允许空值 | 主键 | 默认值 | 说明 |
| 1 | pick_up_information_id | int | 10 | 0 | N | Y | | 拾物信息ID |
| 2 | item_name | varchar | 64 | 0 | N | N | | 物品名称 |
| 3 | type_of_item | varchar | 64 | 0 | N | N | | 物品类型 |
| 4 | item_pictures | varchar | 255 | 0 | N | N | | 物品图片 |
| 5 | pick_up_location | varchar | 64 | 0 | Y | N | | 捡拾地点 |
| 6 | pick_up_time | varchar | 64 | 0 | Y | N | | 捡拾时间 |
| 7 | publisher | int | 10 | 0 | Y | N | 0 | 发布人 |
| 8 | phone_number | varchar | 16 | 0 | Y | N | | 手机号码 |
| 9 | details_content | longtext | 2147483647 | 0 | Y | N | | 详情内容 |
| 10 | hits | int | 10 | 0 | N | N | 0 | 点击数 |
| 11 | create_time | datetime | 19 | 0 | N | N | CURRENT_TIMESTAMP | 创建时间 |
| 12 | update_time | timestamp | 19 | 0 | N | N | CURRENT_TIMESTAMP | 更新时间 |
表praise (点赞)
|----|--------------|-----------|-----|-----|------|----|-------------------|----------------|
| 编号 | 名称 | 数据类型 | 长度 | 小数位 | 允许空值 | 主键 | 默认值 | 说明 |
| 1 | praise_id | int | 10 | 0 | N | Y | | 点赞ID: |
| 2 | user_id | int | 10 | 0 | N | N | 0 | 点赞人: |
| 3 | create_time | timestamp | 19 | 0 | N | N | CURRENT_TIMESTAMP | 创建时间: |
| 4 | update_time | timestamp | 19 | 0 | N | N | CURRENT_TIMESTAMP | 更新时间: |
| 5 | source_table | varchar | 255 | 0 | Y | N | | 来源表: |
| 6 | source_field | varchar | 255 | 0 | Y | N | | 来源字段: |
| 7 | source_id | int | 10 | 0 | N | N | 0 | 来源ID: |
| 8 | status | bit | 1 | 0 | N | N | 1 | 点赞状态:1为点赞,0已取消 |
表slides (轮播图)
|----|-------------|-----------|-----|-----|------|----|-------------------|--------|
| 编号 | 名称 | 数据类型 | 长度 | 小数位 | 允许空值 | 主键 | 默认值 | 说明 |
| 1 | slides_id | int | 10 | 0 | N | Y | | 轮播图ID: |
| 2 | title | varchar | 64 | 0 | Y | N | | 标题: |
| 3 | content | varchar | 255 | 0 | Y | N | | 内容: |
| 4 | url | varchar | 255 | 0 | Y | N | | 链接: |
| 5 | img | varchar | 255 | 0 | Y | N | | 轮播图: |
| 6 | hits | int | 10 | 0 | N | N | 0 | 点击量: |
| 7 | create_time | timestamp | 19 | 0 | N | N | CURRENT_TIMESTAMP | 创建时间: |
| 8 | update_time | timestamp | 19 | 0 | N | N | CURRENT_TIMESTAMP | 更新时间: |
表type_of_item (物品类型)
|----|-----------------|-----------|----|-----|------|----|-------------------|--------|
| 编号 | 名称 | 数据类型 | 长度 | 小数位 | 允许空值 | 主键 | 默认值 | 说明 |
| 1 | type_of_item_id | int | 10 | 0 | N | Y | | 物品类型ID |
| 2 | type_of_item | varchar | 64 | 0 | Y | N | | 物品类型 |
| 3 | create_time | datetime | 19 | 0 | N | N | CURRENT_TIMESTAMP | 创建时间 |
| 4 | update_time | timestamp | 19 | 0 | N | N | CURRENT_TIMESTAMP | 更新时间 |
表upload (文件上传)
|----|-----------|---------|-----|-----|------|----|-----|------|
| 编号 | 名称 | 数据类型 | 长度 | 小数位 | 允许空值 | 主键 | 默认值 | 说明 |
| 1 | upload_id | int | 10 | 0 | N | Y | | 上传ID |
| 2 | name | varchar | 64 | 0 | Y | N | | 文件名 |
| 3 | path | varchar | 255 | 0 | Y | N | | 访问路径 |
| 4 | file | varchar | 255 | 0 | Y | N | | 文件路径 |
| 5 | display | varchar | 255 | 0 | Y | N | | 显示顺序 |
| 6 | father_id | int | 10 | 0 | Y | N | 0 | 父级ID |
| 7 | dir | varchar | 255 | 0 | Y | N | | 文件夹 |
| 8 | type | varchar | 32 | 0 | Y | N | | 文件类型 |
表user (用户账户:用于保存用户登录信息)
|----|-------------|-----------|-----|-----|------|----|-------------------|-------------------------------------|
| 编号 | 名称 | 数据类型 | 长度 | 小数位 | 允许空值 | 主键 | 默认值 | 说明 |
| 1 | user_id | mediumint | 8 | 0 | N | Y | | 用户ID:[0,8388607]用户获取其他与用户相关的数据 |
| 2 | state | smallint | 5 | 0 | N | N | 1 | 账户状态:[0,10](1可用|2异常|3已冻结|4已注销) |
| 3 | user_group | varchar | 32 | 0 | Y | N | | 所在用户组:[0,32767]决定用户身份和权限 |
| 4 | login_time | timestamp | 19 | 0 | N | N | CURRENT_TIMESTAMP | 上次登录时间: |
| 5 | phone | varchar | 11 | 0 | Y | N | | 手机号码:[0,11]用户的手机号码,用于找回密码时或登录时 |
| 6 | phone_state | smallint | 5 | 0 | N | N | 0 | 手机认证:[0,1](0未认证|1审核中|2已认证) |
| 7 | username | varchar | 16 | 0 | N | N | | 用户名:[0,16]用户登录时所用的账户名称 |
| 8 | nickname | varchar | 16 | 0 | Y | N | | 昵称:[0,16] |
| 9 | password | varchar | 64 | 0 | N | N | | 密码:[0,32]用户登录所需的密码,由6-16位数字或英文组成 |
| 10 | email | varchar | 64 | 0 | Y | N | | 邮箱:[0,64]用户的邮箱,用于找回密码时或登录时 |
| 11 | email_state | smallint | 5 | 0 | N | N | 0 | 邮箱认证:[0,1](0未认证|1审核中|2已认证) |
| 12 | avatar | varchar | 255 | 0 | Y | N | | 头像地址:[0,255] |
| 13 | open_id | varchar | 255 | 0 | Y | N | | 针对获取用户信息字段 |
| 14 | create_time | timestamp | 19 | 0 | N | N | CURRENT_TIMESTAMP | 创建时间: |
表user_group (用户组:用于用户前端身份和鉴权)
|----|--------------|-----------|-----|-----|------|----|-------------------|----------------------------|
| 编号 | 名称 | 数据类型 | 长度 | 小数位 | 允许空值 | 主键 | 默认值 | 说明 |
| 1 | group_id | mediumint | 8 | 0 | N | Y | | 用户组ID:[0,8388607] |
| 2 | display | smallint | 5 | 0 | N | N | 100 | 显示顺序:[0,1000] |
| 3 | name | varchar | 16 | 0 | N | N | | 名称:[0,16] |
| 4 | description | varchar | 255 | 0 | Y | N | | 描述:[0,255]描述该用户组的特点或权限范围 |
| 5 | source_table | varchar | 255 | 0 | Y | N | | 来源表: |
| 6 | source_field | varchar | 255 | 0 | Y | N | | 来源字段: |
| 7 | source_id | int | 10 | 0 | N | N | 0 | 来源ID: |
| 8 | register | smallint | 5 | 0 | Y | N | 0 | 注册位置: |
| 9 | create_time | timestamp | 19 | 0 | N | N | CURRENT_TIMESTAMP | 创建时间: |
| 10 | update_time | timestamp | 19 | 0 | N | N | CURRENT_TIMESTAMP | 更新时间: |
4.4 本章小结
数据库设计是系统开发中的关键步骤,通过识别实体、建立关系、设计表结构、选择主键和索引等方式,确保数据存储和管理的有效性和一致性。同时,考虑安全性和性能优化,采用合适的规范化和反规范化技术,以提高系统的响应速度和用户体验。综合以上因素,数据库设计为系统的稳定运行和高效管理提供了基础支持。
5 系统详细设计与实现
系统关键模块设计与实现是系统开发中的核心任务。通过分析需求,设计和实现关键模块,确保系统功能的完整性和稳定性。在设计过程中,需要考虑模块之间的交互和数据流动,合理选择技术和框架,并进行测试和优化,以确保关键模块的高效运行和用户满意度。
5.1 普通用户功能模块
5.1.1 首页
首页:普通用户的首页功能主要包括通知公告、留言板和失物信息等,用可点击了解各功能详情。主界面展示如下图所示。

图5-1 前台首页界面图
前台首页关键代码如下:
require DIR . '/../thinkphp/base.php';
header('Access-Control-Allow-Origin: *');
header("Access-Control-Allow-Headers: *");
header('Access-Control-Allow-Methods: GET, POST, PUT,DELETE,OPTIONS,PATCH');
header('Access-Control-Allow-Credentials:true');
Container::get('app')->run()->send();
5.1.2 用户注册
用户注册:用户注册功能允许新用户创建账户,系统会收集基本信息如用户名、密码、邮箱和角色。注册过程包括填写用户姓名、用户性别和手机号码等。管理员可以审核和激活新账户,确保用户信息的准确性和系统安全性。其界面展示如下图所示。

图5-2 用户注册界面图
用户注册的关键代码如下:
public function register()
{
if (Request::isPost()) {
$request = Request::param();
request\['create_time'\] = isset(request['create_time']) ? $request['create_time'] : date('Y-m-d H:i:s');
request\['update_time'\] = isset(request['update_time']) ? $request['update_time'] : date('Y-m-d H:i:s');
result = this->validate(request, this->validate);
if (true !== $result) {
$data['error'] = 30000;
data\['message'\] = result;
} else {
request\['password'\] = md5(request['password']);
result = this->model->register(request, this->table);
data = result;
}
} else {
$data['error'] = 30000;
$data['message'] = "field的值不能为空!";
}
return json_encode($data);
}
public function register(request=\[\],table_name = ''){
username = request['username'];
bol = this->where(['username'=>$username])->find();
if (!$bol){
result = self::allowField(true)-\>save(request);
if ($result) {
return ['result' => 1];
} else {
return ['error' => ['code' => 3000, 'message' => '注册失败']];
}
}else{
return ['error' => ['code' => 3000, 'message' => '注册失败,账号已存在']];
}
}
5.1.3 用户登录
用户登录:用户登录功能允许已普通用户访问系统。用户通过输入用户名和密码进行身份验证,系统对凭据进行比对,成功后进入个人后台首页。登录过程包括输入凭据、验证身份、设置会话状态,并提供忘记密码功能,以确保用户账户的安全性和便捷性。其界面如下图所示。

图5-3登录界面图
用户登录的关键代码如下:
public function login()
{
if (Request::isPost()) {
$request = Request::param();
result = this->validate(request, this->validate);
if (true !== $result) {
$data['error'] = 30000;
data\['message'\] = result;
} else {
request\['password'\] = md5(request['password']);
result = this->model->login(request, this->table);
data = result;
}
} else {
$data['error'] = 30000;
$data['message'] = "field的值不能为空!";
}
return json_encode($data);
}
public function login(request=\[\],table_name = ''){
username = request['username'];
password = request['password'];
bol = this->where(['username'=>$username])->find();
if ($bol){
password = md5(password);
if (request\['password'\]==bol['password']) {
//添加token信息
$access_token['create_time'] = date('Y-m-d H:i:s');
$access_token['update_time'] = date('Y-m-d H:i:s');
access_token\['info'\] = json_encode(bol);
// access_token\['info'\] = bol;
$access_token['token'] = md5(date('Y-m-d H:i:s'));
bol_token = Db::name('AccessToken')-\>insert(access_token);
if ($bol_token){
data\['obj'\] = bol;
data\['obj'\]\['token'\] = access_token['token'];
return ['result' => $data];
}else{
return ['error' => ['code' => 5000, 'message' => '登录失败,token生成失败']];
}
} else {
return ['error' => ['code' => 5000, 'message' => '登录失败,密码不正确']];
}
}else{
return ['error' => ['code' => 5000, 'message' => '登录失败,账号不存在']];
}
}
5.1.4 个人中心-失物信息
个人中心-失物信息:在个人中心的失物信息模块中,用户可以查看自己发布的失物信息详情内容。包括物品名称、物品类型、物品图片、丢失地点、丢失时间等详细信息。用户可以通过输入物品名称或选择类型来进行增删改查等操作,以便及时更新和管理自己的失物信息。其界面如下图所示。

图5-4 个人中心-失物信息界面图
5.1.5 拾物信息
拾物信息:拾物信息板块提供了拾物信息的列表及详情内容。用户可以查看每条拾物信息的详细信息,包括物品名称、物品类型、物品图片、捡拾地点、捡拾时间以及拾得者的手机号码等。用户同样可以通过搜索功能快速找到所需的拾物信息,并进行收藏和评论。其界面如下图所示。

图5-5拾物信息界面图
5.1.6 留言板
留言板:留言板是用户与网站互动的重要平台。用户可以查看其他用户的留言列表及详情,同时也可以通过输入标题、用户名和留言内容来提交自己的留言。留言板不仅为用户提供了一个表达意见和看法的渠道,还促进了用户之间的交流与互动。其界面如下图所示。

图5-6留言板提交界面图
5.2 后台管理功能模块
5.2.1 系统用户管理
管理员对不同类型的用户账号进行操作管控,包括对管理员、普通用户等进行增删改查操作,确保用户管理的灵活性和安全性。管理员可以通过用户姓名快速检索并管理用户信息,实现高效的用户管理。其界面如下图所示。

图5-7管理员系统用户界面图
系统用户的关键代码如下:
header('Access-Control-Allow-Origin: *');
header("Access-Control-Allow-Headers: *");
header('Access-Control-Allow-Methods: GET, POST, PUT,DELETE,OPTIONS,PATCH');
header('Access-Control-Allow-Credentials:true');
5.2.2 失物信息管理
失物信息管理:管理员查看和管理用户报告的失物信息。列表中展示了失物的详细信息,如物品名称、类型、图片、丢失地点、丢失时间、发布人等,并提供了查看详情和评论的功能。管理员可以通过输入物品名称或选择类型进行查询,并对失物信息进行删除和重置操作。同时,管理员还可以添加新的失物信息,确保信息的及时更新。其界面如下图所示。

图5-8失物信息管理界面图
5.2.3 物品类型管理
物品类型管理:提供了对物品分类的全面管理。管理员可以查看物品类型的列表详情,包括物品类型名称、创建时间、更新时间等关键信息,并通过输入物品类型名称进行精确查询。此外,管理员可以对物品类型进行添加、删除和重置操作,以维护物品分类的准确性和时效性。其界面如下图所示。

图5-9物品类型管理界面图
5.2.4 系统管理
系统管理:系统管理的功能包括轮播图管理,管理员可以查看轮播图详情,并通过输入标题进行轮播图的增删改查操作,以确保网站轮播图内容的更新和吸引力。其界面如下图所示。

图5-10 系统管理界面图
5.2.5 留言管理
留言管理:管理员管理留言板,查看和回复用户的留言。管理员可以通过输入标题进行留言的查询、重置和删除,以维护留言板的秩序和用户满意度。其界面如下图所示。

图5-11 留言管理界面图
6 系统测试
6.1 系统测试目的
校园失物招领管理系统测试的主要目的是确保系统功能正常、性能稳定、安全可靠。测试旨在验证系统各项功能是否按照需求规格书要求正常工作,检查系统的易用性和用户体验,确保用户能够顺利完成各项操作。此外,系统测试还旨在评估系统的性能指标,包括响应时间、并发能力等,以保证系统在高负载情况下仍能正常运行。另外,安全测试也是重要的一部分,确保系统能够有效防范各类安全威胁和攻击。通过全面的系统测试,可以保障校园失物招领管理系统的稳定性、可靠性和安全性。
6.2 功能测试用例
系统测试旨在检验系统功能是否正常工作。通过功能测试用例的执行,可以有效评估系统功能的正确性、完整性和稳定性,帮助发现和解决潜在的功能缺陷,确保系统能够按照预期功能正常运行。功能测试用例包括用户登录、用户注册、轮播图添加、问卷填写添加等。
6.2.1 登录测试
登录测试用例如下表所示。
表6-1登录测试用例
|-----|--------|----------------|
| 输入 || 输出 |
| 用户名 | 密码 | 输出 |
| 空 | 空 | 用户名或密码不能为空 |
| 用户2 | 123 | 用户名不能为汉字,请重新输入 |
| 789 | 789 | 用户名或密码错误 |
| 678 | 123456 | 登录成功 |
6.2.2 注册测试
注册测试用例如下表所示。
表6-2注册测试用例
|-----|-----|------|------------|--------------|
| 输入 |||| 输出 |
| 用户名 | 密码 | 确认密码 | 邮箱 | 输出 |
| 空 | 空 | 空 | 空 | 请输入完整 |
| 001 | 001 | 001 | 001@qq.com | 注册成功 |
| 002 | 002 | 003 | 002@qq.com | 注册失败,两次密码不一致 |
| 003 | 003 | 003 | 003.com | 注册失败,邮箱格式不正确 |
6.2.3轮播图添加 测试
表6-3 轮播图添加功能测试表
|-----------|------------|--------------------------------------------|-----------------|------|
| 测试名称 | 测试功能 | 操作过程 | 预期结果 | 测试结果 |
| 轮播图添加模块测试 | 轮播图添加成功的情况 | 在系统管理的页面中将点击添加,输入轮播图信息,输入正确的信息后然后点击"提交"按钮。 | 提示添加成功 | 正确 |
| 轮播图添加模块测试 | 轮播图添加失败的情况 | 在系统管理页面中不填写的标题,其他信息正常输入"提交"按钮。 | 提示"添加失败,信息不能为空" | 正确 |
6.2.4物品类型添加 测试
表6.4 物品类型添加功能测试表
|------------|-------------|---------------------------------------|-----------------|------|
| 测试名称 | 测试功能 | 操作过程 | 预期结果 | 测试结果 |
| 物品类型添加模块测试 | 物品类型添加成功的情况 | 管理员点击"物品类型管理"后点击"添加",输入相关信息后,点击"提交"按钮 | 提示添加成功 | 正确 |
| 物品类型添加模块测试 | 物品类型添加失败的情况 | 管理员点击"物品类型管理"后点击"添加",不输入相关信息,点击"提交"按钮 | 提示"添加失败,信息不能为空" | 正确 |
6.3 测试结果
通过编写校园失物招领管理系统的测试用例,已经检测完毕用户登录、用户注册、轮播图添加、物品类型添加等的功能测试,在对以上功能得测试过程中,发现了系统中的很多漏送并进行了完善,经过多人在线进行测试,系统完全可以正常运行,当然在后期的维护中系统将不断完善。
结 论
在本研究中,我成功构建了一个基于Web的校园失物招领管理系统,实现了多项核心功能,如失物拾物信息发布、通知公告、留言板管理、系统管理等。该系统充分利用了PHP语言的高效性、Web开发的灵活性以及MySQL数据库的稳定性,为校园失物招领工作提供了可靠的技术支持。
在系统的设计和开发过程中,进一步完善了用户体验和界面设计,以确保系统易用且美观,提升了用户的满意度。同时,注重了对异常情况的处理和系统的安全性,确保了系统在各种情况下的稳定运行。在未来的改进中,计划引入数据分析和报告功能,帮助管理员更好地管理系统,提高决策的精准性。此外,系统的扩展性和可维护性也将进一步加强,以满足未来的功能扩展需求。
总体而言,通过本研究,我成功搭建了一套功能完善、运行稳定的校园失物招领管理系统,并取得了良好的应用效果。未来将继续优化系统,增强其性能和用户体验,助力校园失物招领工作更加高效、智能地进行。
参考文献
[1]Silva G A ,Martins I A ,Andias R , et al. A web step-based digital solution's impact on physical, cognitive and psychosocial functioning of community-dwelling older adults: A mixed methods randomized and controlled trial [J]. Internet Interventions, 2024, 38 100766-100766.
[2]宋薇萍. Web3.0 新平台重构未来互联网新模式[N]. 上海证券报, 2024-09-10 (006).
[3]Xie B ,Li Q ,Wang Y . PHP-based malicious webshell detection based on abstract syntax tree simplification and explicit duration recurrent networks [J]. Computers & Security, 2024, 146 104049-104049.
[4]刘可心,张容,许玉婷. 基于任务驱动的PHP应用开发课程实践研究 [J]. 办公自动化, 2024, 29 (16): 45-47.
[5]杨庆虎,杨再盛. PHP教学中项目驱动法对计算思维能力培养探究 [J]. 中国管理信息化, 2024, 27 (12): 211-213.
[6]Jamie C . Learn SQL using MySQL in One Day and Learn It Well:SQL for beginners with Hands-on Project[M]. Packt Publishing Limited: 2024-04-26.
[7]谢哲宇. 基于弹性搜索的失物招领平台的设计与实现[D]. 大连理工大学, 2022.
[8]张平,李慧春. 失物招领公众号在公共机房的应用 [J]. 无线互联科技, 2023, 20 (19): 101-104.
[9]李曼. 招领启事写作指南 [J]. 语数外学习(初中版), 2023, (06): 39-40.
[10]马尔康,木合亚提·尼亚孜别克,艾力克木·亚库甫,等. 基于微信小程序的校园信息服务系统的设计与实现 [J]. 吉林化工学院学报, 2023, 40 (03): 53-55.
[11]失物招领 [J]. 新少年, 2022, (12): 46-47.
[12]秦彬,李冰,樊续徳,等. 校园失物招领小程序的设计与开发 [J]. 无线互联科技, 2022, 19 (20): 84-88.
[13]张守涵. 基于OCR技术的智能招领系统研究与应用[D]. 西安电子科技大学, 2022.
[14]朱志慧,蔡洁. 基于SpringBoot+Vue+Uni-app框架的校园失物招领系统 [J]. 电子技术与软件工程, 2022, (17): 62-65.
[15]张杨帆,郝钰鑫,李隐峰,等. 基于图像识别的失物招领微信小程序设计 [J]. 电子科技, 2022, 35 (10): 33-38.
[16]弋改珍. 校园失物招领微信小程序的设计与开发 [J]. 福建电脑, 2021, 37 (11): 104-106.
[17]赵宇薇. 区块链技术在失物招领平台的前景分析 [J]. 中小企业管理与科技(上旬刊), 2021, (10): 179-181.
[18]宋龙生,倪胜巧. 校园失物招领微信小程序的设计与实现 [J]. 计算机时代, 2021, (10): 86-89.
[19]刘星昊,郭海智. 基于Web的校园一站式系统 [J]. 电脑知识与技术, 2021, 17 (22): 70-71. [20]陈新龙. 怎样进入MySQL数据库的学习[N]. 电脑报, 2024-06-10 (045).
致 谢
首先,我必须向我的论文指导老师表达最深切的谢意。在整个论文的撰写过程中,老师始终以周到的关怀和指导伴随我左右。在写作过程中,老师所展现的耐心、细致以及提出的建设性意见,对我而言是极大的支持,使我受益匪浅。老师的严谨治学态度、敬业精神和卓越的教学技巧,为我树立了追求卓越的典范,对我的未来人生和学术成就产生了深远的正面影响。
此外,我亦感激我的同窗们,他们不仅是我的同学,也是我宝贵的朋友和导师。正是他们的支持与关怀,让我的大学生活和学习变得格外充实。我要向所有在大学期间给予我帮助的老师和同学们致以诚挚的感谢,是你们的支持成为我在学术道路上前进的动力。
当然,我也不能忘记我的父母,他们以无私的爱养育我成长。我将永远铭记他们的养育之恩,并决心以优异的成绩来回报他们。在未来的道路上,我将持续不懈地努力,不辜负他们的期望,并以实际行动来回应他们对我的厚望。
综上所述,在这篇论文中,我衷心感谢所有给予我帮助和支持的人,包括我的指导老师、同学、家人和朋友们。正是你们的鼓励与关爱,让我在学术和个人生活中取得了显著的成就。我将珍视这份感激之情,并将其转化为学习和未来生活中的动力,不断追求卓越,努力成为一个更加出色的人。
请关注点赞+私信博主,免费领取项目源码