整理一下最近跟着B站视频课学习的一些Unity基础使用。
1、scenes场景和Game的概念
场景是我们的设置画面,Game是玩家实际看到的游戏场景。
2、 如何创建物体以及拖动物体,如何沿着固定轴移动
Create -> 3D Object, 点击箭头不放拖动沿着某个方向固定轴拖动 ,点击面不放拖动沿着某个面拖动。
3、旋转物体与视野中心
4、perspective和 isometric
perspective为透视图,isometric为正交视图,一般用于对齐。
5、快速从不同方向观察物体
点击右上角世界坐标轴的中点,右键进行切换。
6、打开天空背景和栅格(调节栅格透明度)
一个小栅格对应现实世界1m(不是硬性规定)。
7、如何调节透视畸变
把照相机的**视场角(Field of View)**调小一点。

8、物体的旋转
9、物体的隐藏
10、网格mesh
11、给物体改颜色的两种方式
12、贴图
将图片拖动到材质球上,再将材质球拖动到要贴图的物体上。
13、父子物体坐标系位置关系(相对坐标)center与pivot
14、global和local(世界坐标系和局部坐标系)
15、整体缩放
16、快捷键qwerty
17、添加组件(重力刚体),创建自己的 c# 脚本
18、创建空物体添加多个组件 组件的复制 粘贴组件值
19、脚本的生命周期
20、脚本的执行顺序
21、标签tag
22、修改图层
23、向量及其运算(向量的加减法)点乘运算
24、预设体和变体 导出预设体 快速选择预设体和打开
25、.meta文件
每个对象都有一个.mata文件。是该对象的一个说明文件。
26、添加新场景
27、项目文件的导出,打包,导入
28、绕着轴心点旋转(轴心点在建模软件里指定)
29、空物体的两个作用
(1)节点的组织和管理:两个物体没有明显的父子关系但想要作为一个整体使用,可以用空物体作为共同的父物体。
(2)标记一个位置。
30、Z轴 forward X轴 right Y轴 up
31、一个组件是一个功能
32、mesh filter和mesh renderor
- Mesh Filter :负责存储 / 提供 3D 物体的几何形状数据(比如立方体、球体的顶点、面、法线等),相当于 "存储模型形状的容器"。
- Mesh Renderer :负责将 Mesh Filter 提供的形状数据,结合材质 / 光照等,绘制到屏幕上,相当于 "把形状渲染出来的画笔和画布"。
33、如何调出console
34、position和local position的区别
-
position : 表示物体在整个世界坐标系中的绝对位置,不受父物体变换的影响。无论物体是否有父物体,
position始终表示该物体在世界中的精确位置。 -
localPosition : 表示物体相对于其父物体的坐标位置,受父物体变换的影响。如果物体没有父物体,
localPosition与position的值相同(此时父物体是世界原点)。
35、play状态下的更改东西不会被保存
36、帧更新update方法并查看游戏运行时间
Time.Time和Time.deltaTime,Time.deltaTime为一帧间隔的时间。
37、编写代码控制物体的运动(如何使物体匀速运动)
定义移动速度,移动距离为 speed*Time.deltaTime
38、打开look view selected 使场景跟随物体运动
40、欧拉角-物体的旋转(如何使物体匀速旋转)
定义转速,旋转角度为 转速*Time.deltaTime
41、自转和公转(模拟地球卫星系统)
在地球处设置一个空物体为父物体,在卫星(子物体)的脚本中编写以下代码实现公转,此时地球可以按照自己的脚本设置进行自转。
void Update()
{
float rotateSpeed = 120;
Transform parent = this.transform.parent;
parent.Rotate(0, rotateSpeed * Time.deltaTime, 0, Space.Self);
}
42、awake()和 start()方法调用的顺序和区别
首先执行所有脚本的awake方法再执行start方法,取消勾选脚本,awake方法会执行,而start方法不会。
43、设置优先级值改变优先级执行顺序
44、引用脚本组件
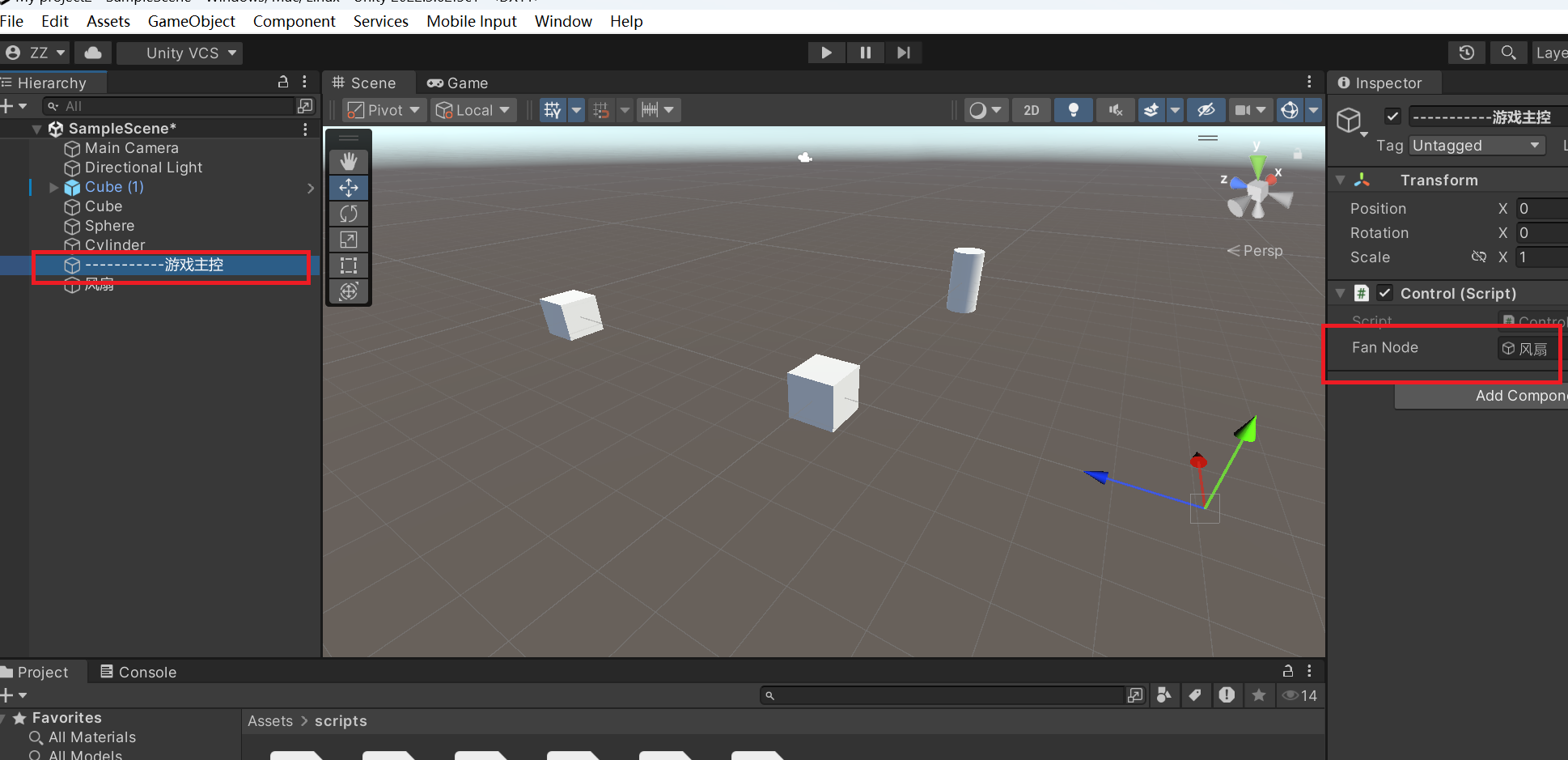
想实现通过点击Game游戏界面控制风扇(图中Cube代替)的转动。
在游戏主控中获取物体fanNode(名字自己指定)。获取鼠标点击后编写方法控制所控物体转动。砂纸转速为180。

将风扇物体拖动到FanNode下。

在风扇物体FanLogic组件中定义了转速rotateSpeed,但并未设置值。

当运行游戏,点击Game游戏窗口,可以看到风扇转动。其rotateSpeed的值由0变为180。
45、运行时实时调试,如何保存运行时调节的参数。
46、如何访问别的物体挂载的组件,在当前物体脚本中创建一个要引用的组件名的组件类型,将要引用的脚本所属的物体拖到该组件名中。
47、直接通过gameObject获取当前脚本所挂载的游戏物体名字。
如下,控制台打印出当前游戏物体的名字。

48、欧拉角和四元数
49、Unity 中通过定义public GameObject类型变量,可在编辑器中将场景内的游戏物体拖入该变量完成引用,进而在代码中获取 / 操作该物体的名称、标签、层级、激活状态等核心属性。
如下图,在Empty挂载的脚本定义Cube(名字任意),然后将场景内的游戏物体Cube拖入该变量完成引用。

