Spring启动
前言:
本文摘要: Spring启动的核心流程围绕ApplicationContext的初始化展开,主要分为以下几个阶段:
准备阶段 - 初始化环境属性和监听器
BeanFactory创建 - 构建DefaultListableBeanFactory并加载BeanDefinitions
后处理阶段 - 执行BeanFactoryPostProcessors和注册BeanPostProcessors
功能初始化 - 设置国际化消息源、事件广播器等
Bean实例化 - 完成单例Bean的创建和初始化
完成阶段 - 发布上下文刷新事件
整个流程通过refresh()方法组织,包含同步控制、异常处理和缓存重置等保障机制,采用模板方法模式允许子类扩展特定步骤。核心在于BeanDefinition的加载解析和单例Bean的延迟初始化机制。
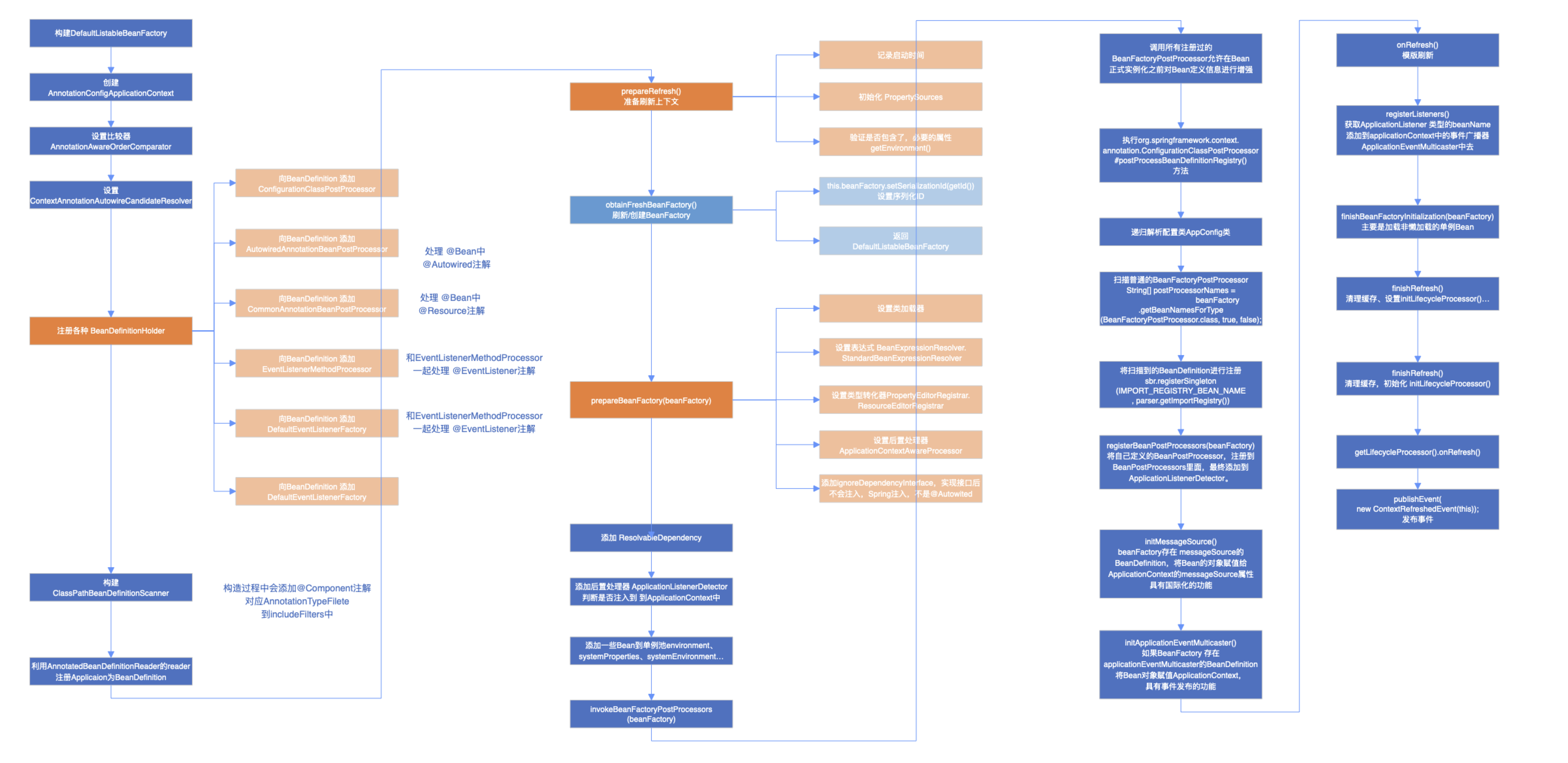
流程图如下:

1、Spring启动核心是ApplicationContext 的初始化过程,主要包含以下阶段:
1.构造BeanFactory对象
2.解析配置类,得到BeanDefiniton,并注册到BeanFactory中
a.解析@ComponentScan,完成扫描
b.解析@Bean
c...
3.Spring支持国际化,还要初始化initMessageSource对象
4.还支持事件,初始化 initApplicationEventMulticaster
5.子类模版方法
6.创建非懒加载的单例Bean,并存放单例池里面
a.三级缓存
b.include 、exclude
7.发布 ContextRefreshedEvent 事件
2、refresh() 核心代码讲解
org.springframework.context.support.AbstractApplicationContext#refresh
c
@Override
public void refresh() throws BeansException, IllegalStateException {
synchronized (this.startupShutdownMonitor) {
StartupStep contextRefresh = this.applicationStartup.start("spring.context.refresh");
// Prepare this context for refreshing.
// =============================== 准备阶段 ===================================
// 1. 准备刷新上下文
prepareRefresh();
// 2.创建 / 获取BeanFactory
ConfigurableListableBeanFactory beanFactory = obtainFreshBeanFactory();
// =============================== BeanFactory 准备阶段 ===================================
// 3. 准备 BeanFactory (配置标准功能)
prepareBeanFactory(beanFactory);
try {
// 4.允许子类对BeanFactory 进行后置处理
postProcessBeanFactory(beanFactory);
StartupStep beanPostProcess = this.applicationStartup.start("spring.context.beans.post-process");
// =============================== BeanDefinition 加载阶段 ===================================
// 5.调用BeanFactoryPostProcessors
invokeBeanFactoryPostProcessors(beanFactory); // scanner.scan()
// 6.注册BeanPostProcessor
registerBeanPostProcessors(beanFactory);
beanPostProcess.end();
// =============================== 消息、事件、监听器初始化 ===================================
// 7.初始化MessageSource(国际化)
initMessageSource();
// 8.初始化事件广播器
initApplicationEventMulticaster();
// 9.模版方法,子类可扩展
onRefresh();
// 10.注册监听器
registerListeners();
// =============================== Bean 实例化阶段 ===================================
// 11.完成BeanFactory初始化,实例化所有单例Bean
finishBeanFactoryInitialization(beanFactory);
// 12.完成刷新,发布 ContextRefreshedEvent
finishRefresh();
}
catch (BeansException ex) {
if (logger.isWarnEnabled()) {
logger.warn("Exception encountered during context initialization - " +
"cancelling refresh attempt: " + ex);
}
// Destroy already created singletons to avoid dangling resources.
// 13.销毁已创建的Bean
destroyBeans();
// Reset 'active' flag.
// 14. 取消已创建的Bean
cancelRefresh(ex);
// Propagate exception to caller.
throw ex;
}
finally {
// Reset common introspection caches in Spring's core, since we
// might not ever need metadata for singleton beans anymore...
// 15.重置Spring核心常见缓存
resetCommonCaches();
contextRefresh.end();
}
}
}
3、各阶段详解
1)准备刷新 - prepareRefresh()
c
protected void prepareRefresh() {
// 1.记录启动时间
this.startupDate = System.currentTimeMillis();
this.closed.set(false);
this.active.set(true);
if (logger.isDebugEnabled()) {
if (logger.isTraceEnabled()) {
logger.trace("Refreshing " + this);
}
else {
logger.debug("Refreshing " + getDisplayName());
}
}
// 2.初始化属性源 (property source)
initPropertySources();
// 3.验证必须属性
getEnvironment().validateRequiredProperties();
if (this.earlyApplicationListeners == null) {
this.earlyApplicationListeners = new LinkedHashSet<>(this.applicationListeners);
}
else {
this.applicationListeners.clear();
this.applicationListeners.addAll(this.earlyApplicationListeners);
}
// 4.存储早期事件
this.earlyApplicationEvents = new LinkedHashSet<>();
}
2)获取BeanFactory - obtainFreshBeanFactory()
c
protected ConfigurableListableBeanFactory obtainFreshBeanFactory() {
// 1.刷新 BeanFactory
refreshBeanFactory();
// 2.获取新创建的BeanFactory
return getBeanFactory();
}
// org.springframework.context.support.AbstractRefreshableApplicationContext#refreshBeanFactory
@Override
protected final void refreshBeanFactory() throws BeansException {
if (hasBeanFactory()) {
destroyBeans();
closeBeanFactory();
}
try {
// 1.创建 DefaultListableBeanFactory
DefaultListableBeanFactory beanFactory = createBeanFactory();
// 2.设置序列化ID
beanFactory.setSerializationId(getId());
customizeBeanFactory(beanFactory);
// 3.加载BeanDefinitions(核心)
loadBeanDefinitions(beanFactory);
this.beanFactory = beanFactory;
}
catch (IOException ex) {
throw new ApplicationContextException("I/O error parsing bean definition source for " + getDisplayName(), ex);
}
}
3)调用 BeanFactoryPostProcessor - invokeBeanFactoryPostProcessors
c
protected void invokeBeanFactoryPostProcessors(ConfigurableListableBeanFactory beanFactory) {
// 1.获取所有BeanFactoryPostProcessor
PostProcessorRegistrationDelegate.invokeBeanFactoryPostProcessors(beanFactory, getBeanFactoryPostProcessors());
if (!NativeDetector.inNativeImage() && beanFactory.getTempClassLoader() == null && beanFactory.containsBean(LOAD_TIME_WEAVER_BEAN_NAME)) {
beanFactory.addBeanPostProcessor(new LoadTimeWeaverAwareProcessor(beanFactory));
beanFactory.setTempClassLoader(new ContextTypeMatchClassLoader(beanFactory.getBeanClassLoader()));
}
}
4)注册 BeanPostProcessor - registerBeanPostProcessors()
c
protected void registerBeanPostProcessors(ConfigurableListableBeanFactory beanFactory) {
PostProcessorRegistrationDelegate.registerBeanPostProcessors(beanFactory, this);
// 按优先级注册:
// 1.BeanPostProcessorChecker
// 2.PriorityOrdered 接口的 BeanPostProcessor
// 3.Ordered 接口的 BeanPostProcessor
// 4.普通的BeanPostProcessor
// 5.内部使用的BeanPostProcessor
}
5)完成BeanFactory初始化 - finishBeanFactoryInitialization()
c
protected void finishBeanFactoryInitialization(ConfigurableListableBeanFactory beanFactory) {
// 1.初始化 ConversionService (类型转换)
if (beanFactory.containsBean(CONVERSION_SERVICE_BEAN_NAME) &&
beanFactory.isTypeMatch(CONVERSION_SERVICE_BEAN_NAME, ConversionService.class)) {
beanFactory.setConversionService(
beanFactory.getBean(CONVERSION_SERVICE_BEAN_NAME, ConversionService.class));
}
// 2.注册默认的字符串解析器
if (!beanFactory.hasEmbeddedValueResolver()) {
beanFactory.addEmbeddedValueResolver(strVal -> getEnvironment().resolvePlaceholders(strVal));
}
// 3.初始化LoadTimeWeaverAware AOP 相关
String[] weaverAwareNames = beanFactory.getBeanNamesForType(LoadTimeWeaverAware.class, false, false);
for (String weaverAwareName : weaverAwareNames) {
getBean(weaverAwareName);
}
// 4.停止使用临时类加载器
beanFactory.setTempClassLoader(null);
// 5.冻结配置 (不允许再修改BeanDefinition)
beanFactory.freezeConfiguration();
// 实例化非懒加载的单例Bean (最核心!!!)
beanFactory.preInstantiateSingletons();
}
6)完成刷新 - finnishRefresh()
c
protected void finishRefresh() {
// 1.清除上下文资源缓存
clearResourceCaches();
// 2.初始化 LifecycleProcessor
initLifecycleProcessor();
// 3.启动 LifecycleProcessor
getLifecycleProcessor().onRefresh();
// 4.发布 ContextRefreshedEvent 事件
publishEvent(new ContextRefreshedEvent(this));
// 5.注册到 LiveBeansView
if (!NativeDetector.inNativeImage()) {
LiveBeansView.registerApplicationContext(this);
}
}
喜欢我的文章记得点个在看,或者点赞,持续更新中ing...