在云原生时代,随着业务复杂度的指数级增长,传统的单体应用和微服务架构正面临新的挑战。我们不仅需要服务级别的独立部署 ,更需要在单个应用内部实现功能的动态插拔、独立开发与热更新。这正是模块化与插件化架构的核心价值所在 。
本文将深入探讨如何在 Spring Boot 中引入 PF4J(Plugin Framework for Java)来构建灵活、可扩展的插件化系统。我们将从设计思考出发,分析 PF4J 的核心能力,并通过一个完整的实战案例,带你领略插件化开发的魅力。
一、为什么需要插件化?设计思考与选型
1.1 传统架构的痛点
在传统的 Spring Boot 单体应用中,所有功能模块被打成一个 JAR 包部署。这种模式在业务快速迭代时会暴露诸多问题:
- 代码臃肿,耦合度高:核心系统与扩展功能交织在一起,修改一个边缘功能也可能导致全应用回归测试。
- 扩展困难:每增加一个新功能,都必须修改核心代码,重新打包部署。
- 启动与发布成本高:即使是微小的改动,也需要重启整个应用,无法满足高可用场景下的动态生效需求 。
1.2 PF4J:轻量级的解耦利器
PF4J 是一个轻量级的 Java 插件框架,它提供了一种 "微内核 + 插件" 的架构模式 。相比于 OSGi 的沉重和复杂性,PF4J 的学习成本低,且完美契合 Spring Boot 的生态。
PF4J 的核心优势 :
- 动态加载(热插拔):在运行时动态加载、启动、停止或卸载插件,无需重启 JVM。
- 类加载器隔离 :每个插件拥有独立的
PluginClassLoader,有效避免不同插件间的类(特别是第三方依赖库)版本冲突 。 - 标准的扩展点机制 :通过
ExtensionPoint接口和@Extension注解,定义主应用与插件之间的清晰契约。 - 生命周期管理 :插件可以继承
Plugin类,重写start()和stop()方法,在加载和卸载时执行自定义逻辑(如初始化连接池、释放资源) 。
1.3 方案选型:从 PF4J 到 SBP
当我们决定在 Spring Boot 中使用 PF4J 时,通常有三种选择,其演进关系如下表所示 :
| 框架 | 定位 | 适用场景 |
|---|---|---|
| PF4J | 通用的 Java 插件框架核心。 | 非 Spring 项目,或需要高度定制化类加载控制的底层项目。 |
| PF4J-Spring | PF4J 的官方 Spring 集成桥。 | 传统 Spring 项目,让插件中的 Bean 能被主容器管理 。 |
| SBP | 专为 Spring Boot 设计的插件框架。 | 推荐。 让插件拥有独立的 Spring Context,支持 Controller、MyBatis Mapper 等,真正实现"插件即应用" 。 |
本文的案例将基于 SBP (Spring Boot Plugin Framework) 进行演示,因为它提供了最贴近 Spring Boot 开发体验的插件化能力 。
二、实战案例:构建一个可插拔的消息通知系统
我们将构建一个简单的消息通知平台。核心系统只负责定义发送接口,而具体的发送实现(如邮件、短信、企业微信)均由独立的插件提供。
2.1 系统架构概览
- 主应用 (Host Application):Spring Boot Web 项目。定义扩展点,管理插件生命周期,提供 REST API 触发通知。
- SDK (扩展点定义):一个普通的 Java 模块,包含主应用和插件共同依赖的接口。
- 插件 (Plugins):独立的 Spring Boot 项目(但不作为独立应用运行)。实现 SDK 中的接口,并打包成 JAR 放置在主应用的插件目录下。
2.2 步骤一:搭建主应用 (Host)
1. 引入 SBP 依赖
在 pom.xml 中添加 SBP Starter:
xml
<dependency>
<groupId>org.laxture</groupId>
<artifactId>sbp-spring-boot-starter</artifactId>
<version>3.5.27</version> <!-- 请根据 Spring Boot 版本选用兼容版本 -->
</dependency>
注意:SBP v18 及以上版本仅支持 Spring Boot 3.x 。
2. 配置文件
在 application.yml 中启用 SBP,并指定插件目录:
yaml
spring:
sbp:
enabled: true
# 开发模式:直接从 classes 目录加载,便于调试
# 生产模式:改为 DEPLOYMENT,从 JAR 文件加载
runtime-mode: development
plugin-path: ./plugins # 插件存放目录
3. 定义扩展点 (SDK)
创建一个独立的模块,定义核心接口:
java
// 扩展点必须继承 ExtensionPoint 接口
public interface NotifierExtension extends ExtensionPoint {
/**
* 通知类型标识,如 "email", "sms"
*/
String getType();
/**
* 发送通知
* @param content 内容
* @param receiver 接收者
* @return 发送结果
*/
String send(String content, String receiver);
}
将这个模块打成 JAR 包,后续主应用和插件都需要依赖它。
4. 主应用调用插件
在主应用中,注入 PluginManager,并编写业务逻辑调用插件:
java
@RestController
@RequestMapping("/api/notify")
public class NotifyController {
@Autowired
private PluginManager pluginManager;
@PostMapping("/send")
public String sendNotification(@RequestParam String type,
@RequestParam String content,
@RequestParam String receiver) {
// 获取所有实现了 NotifierExtension 的扩展点实例
List<NotifierExtension> notifiers = pluginManager.getExtensions(NotifierExtension.class);
for (NotifierExtension notifier : notifiers) {
if (type.equalsIgnoreCase(notifier.getType())) {
return notifier.send(content, receiver);
}
}
return "No suitable notifier plugin found for type: " + type;
}
}
2.3 步骤二:开发插件(以邮件插件为例)
1. 创建插件项目
在 plugins/email-plugin 目录下创建一个新的 Spring Boot 项目(或不含启动类的 Maven 模块)。依赖包含:sbp-core 和上述定义的 SDK。
2. 定义插件属性
在插件项目的 resources 目录下创建 plugin.properties 文件,这是 SBP 识别插件的关键 :
properties
plugin.id=email-notifier-plugin
plugin.class=com.example.email.EmailPlugin
plugin.version=1.0.0
plugin.provider=YourCompany
plugin.dependencies= # 如果有依赖其他插件,填写插件ID
3. 创建插件入口类
插件类需要继承 SBP 的 SpringBootPlugin,它将为这个插件创建一个独立的 Spring ApplicationContext。
java
package com.example.email;
import org.laxture.sbp.SpringBootPlugin;
import org.laxture.sbp.spring.boot.SpringBootstrap;
import org.pf4j.PluginWrapper;
public class EmailPlugin extends SpringBootPlugin {
public EmailPlugin(PluginWrapper wrapper) {
super(wrapper);
}
@Override
protected SpringBootstrap createSpringBootstrap() {
// 返回一个 SpringBootstrap,告知 SBP 需要扫描哪些配置类
// EmailPluginConfiguration 是插件内部的 Spring 配置类
return new SpringBootstrap(this, EmailPluginConfiguration.class);
}
}
4. 实现扩展点
创建业务类,实现 SDK 中定义的接口,并用 @Extension 和 @Component 注解标记。
java
package com.example.email;
import com.example.sdk.NotifierExtension;
import org.pf4j.Extension;
import org.springframework.stereotype.Component;
@Extension // PF4J 注解,表明这是一个扩展实现
@Component // Spring 注解,让该 Bean 被插件的 Spring 容器管理
public class EmailNotifier implements NotifierExtension {
@Override
public String getType() {
return "email";
}
@Override
public String send(String content, String receiver) {
// 这里可以注入 Spring 管理的其他 Bean,如 JavaMailSender
String result = String.format("[Email Plugin] Sent '%s' to %s", content, receiver);
System.out.println(result);
return result;
}
}
5. 定义插件配置类
为了让 Spring 扫描到 EmailNotifier,需要一个配置类:
java
package com.example.email;
import org.springframework.context.annotation.ComponentScan;
import org.springframework.context.annotation.Configuration;
@Configuration
@ComponentScan("com.example.email") // 扫描当前包
public class EmailPluginConfiguration {
}
6. 打包插件
使用 Maven 将插件项目打包成 JAR 文件(email-plugin-1.0.0.jar)。
2.4 步骤三:运行与动态管理
- 启动主应用。
- 部署插件 :将打包好的
email-plugin-1.0.0.jar复制到主应用的./plugins目录下。 - 验证 :SBP 会自动扫描并加载新插件。访问
http://localhost:8080/api/notify/send?type=email&content=Hello&receiver=test@example.com,你将看到插件成功执行的返回信息。
进阶:动态操作
SBP 默认提供了 PluginController,你可以通过 HTTP 请求来动态管理插件:
GET /api/plugins: 列出所有插件POST /api/plugins/{pluginId}/start: 启动指定插件POST /api/plugins/{pluginId}/stop: 停止指定插件DELETE /api/plugins/{pluginId}: 卸载指定插件
这意味着你可以在不停机的情况下,上传一个新的短信插件 JAR 包,然后通过 API 启用它,系统立即具备短信发送能力。
三、进阶思考与最佳实践
3.1 类加载器与上下文隔离
SBP 的精髓在于父子容器模式 :
- 父容器:主应用的 Spring Context,管理核心服务(如 DataSource、RestTemplate)。
- 子容器:每个插件拥有独立的 Spring Context,可以访问父容器的 Bean,但父容器无法访问插件内部的 Bean。
这种设计确保了插件的独立性。插件 A 可以使用 commons-lang3-3.12.0,插件 B 可以使用 commons-lang3-3.13.0,两者互不干扰。
3.2 复杂插件:支持 Controller 和 MyBatis
SBP 的强大之处在于,你的插件完全可以像一个迷你 Spring Boot 应用。你可以在插件中:
- 定义
@RestController:插件的接口会自动注册到主应用的DispatcherServlet,实现功能粒度的接口分离 。 - 定义 MyBatis Mapper :如果插件需要操作数据库,可以在插件内部定义 Mapper 接口和 XML 文件,并独立管理自己的数据源或使用主应用的
DataSource。
3.3 Swagger/OpenAPI 集成
对于动态注册的插件 Controller,如果想让其接口显示在 Swagger 文档中,需要进行特殊处理。一种常见的方案是在主应用中预留 GroupedOpenApi 的注册机制,插件启动时动态创建基于插件包扫描的 GroupedOpenApi Bean 并注册到主容器 。
以下是几个用于解说 Spring Boot + PF4J 插件化架构的 Mermaid 图,涵盖了整体架构 、类加载隔离 和动态生命周期三个核心维度。
1. 整体架构图:微内核 + 插件模式
好的,以下是完全符合Mermaid语法的图1和图2,可以直接复制到支持Mermaid的编辑器中查看:
图1:整体架构图(Mermaid格式)

图2:类加载隔离机制(Mermaid格式)
Spring 子容器 B
Spring 子容器 A
Spring 父容器
插件私有依赖
插件专属类加载器
JVM类加载器层级
使用
使用
BootStrap ClassLoader
JVM核心类库
java.lang., java.util.
Platform ClassLoader
Java平台类
javax.*
System ClassLoader
主应用类路径
Spring Boot, SDK接口
PluginClassLoader A
邮件插件
PluginClassLoader B
短信插件
commons-lang3 3.12.0
commons-lang3 3.13.0
主应用ApplicationContext
核心Bean:
-
DataSource
-
RestTemplate
-
全局服务
邮件插件Context
插件Bean:
-
EmailNotifier
-
JavaMailSender
-
邮件模板Service
短信插件Context
插件Bean:
-
SmsNotifier
-
短信网关Client
-
短信模板Service
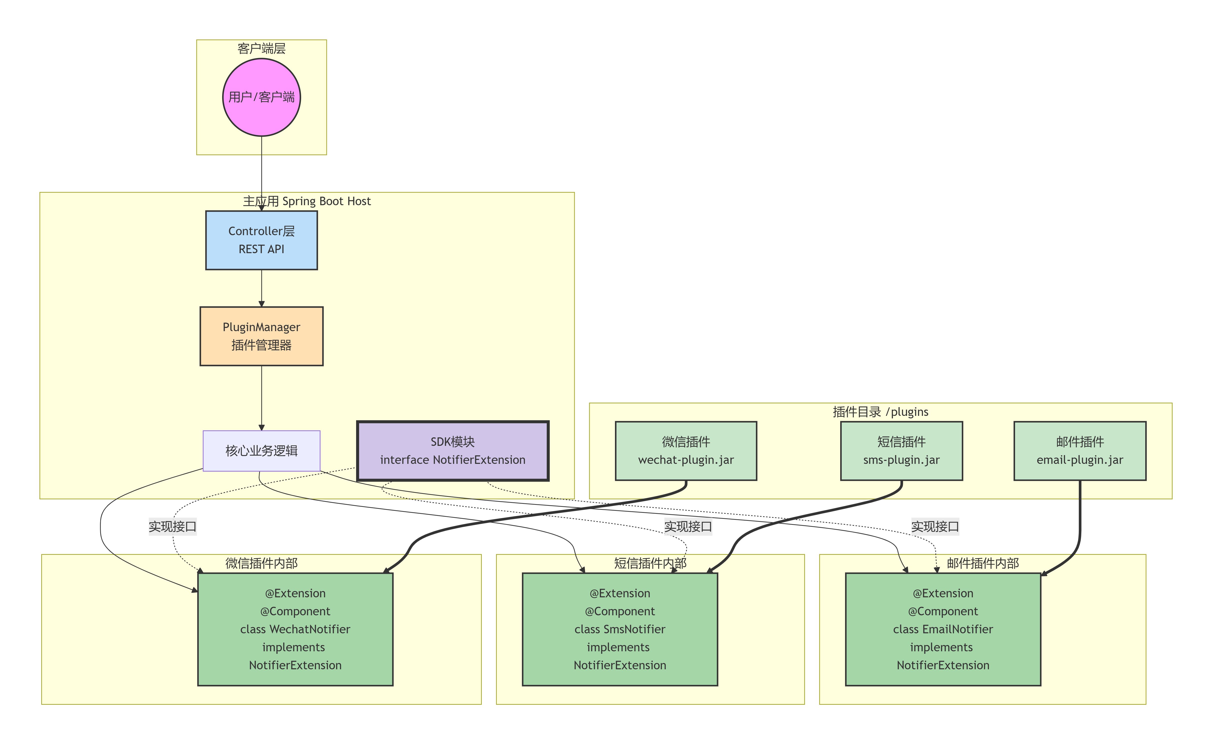
图3:补充一个更简洁的版本(可选)
插件区
主应用
契约
契约
契约
Controller
PluginManager
查找扩展点
SDK接口
NotifierExtension
邮件插件
短信插件
微信插件
EmailNotifier
实现接口
SmsNotifier
实现接口
WechatNotifier
实现接口
3. 插件生命周期管理:动态热插拔
此图以时序图的形式展示了从插件部署到卸载的完整过程,突出了"无感热更新"的特点。
User 扩展点实例 插件ClassLoader 插件JAR文件 主应用 PluginManager 运维/系统 User 扩展点实例 插件ClassLoader 插件JAR文件 主应用 PluginManager 运维/系统 插件start() 方法被调用, 初始化资源(如线程池) 插件stop() 方法被调用, 释放数据库连接等资源 路由自动失效 1. 复制插件JAR到 plugins/ 目录 2. 扫描到新JAR,解析 plugin.properties 3. 创建 PluginClassLoader 4. 加载插件类 5. 扫描 @Extension 并实例化 6. 插件加载成功,注册到路由 7. 调用 /api/notify/send?type=email 8. 获取并执行扩展点 9. 返回结果 10. 发送 POST /api/plugins/{id}/stop 11. 调用扩展点销毁方法 12. 释放 ClassLoader 引用 13. 插件已停止,可安全删除JAR 14. 删除JAR文件(或卸载)
插件区
主应用
契约
契约
契约
Controller
PluginManager
扩展点路由
SDK接口
邮件插件
实现接口
短信插件
实现接口
微信插件
实现接口
4. 数据流转图:一次通知请求的全过程
以具体的"发送邮件"请求为例,展示数据如何在各组件间流转。
输出
邮件插件内部
主应用处理
匹配 type='email'
跨 ClassLoader 调用
输入
类型: email
内容: Hello
接收者: user@test.com
Controller 接收参数
PluginManager 查找扩展点
遍历所有 NotifierExtension
调用 EmailNotifier.send 方法
EmailNotifier 实例
@Extension
注入 JavaMailSender
构建 MimeMessage
邮件服务器
返回结果给客户端
这些图表清晰地展示了:
- 架构关系:主应用作为微内核,通过 SDK 契约与插件解耦。
- 隔离原理:类加载器隔离确保了依赖的独立性和稳定性。
- 动态特性:插件的整个生命周期(加载、运行、停止、卸载)都可以在运行时动态完成,无需重启应用。
结语
通过 Spring Boot 与 PF4J(特别是 SBP 框架)的结合,我们成功地将一个传统的单体应用转变为一个具备动态扩展、技术隔离、独立演进能力的插件化平台。这不仅提升了应对需求变更的敏捷性,也为大型复杂项目的分治管理提供了切实可行的路径。
插件化不是银弹,但对于需要高扩展性、多租户定制或支持第三方生态的系统而言,它无疑是构建可持续架构的关键一招。希望本文的设计思考与案例能为你在模块化架构的探索之路上提供一些启发。