在高性能编程领域,优化IO路径是提升程序效率的首要任务之一。通过引入IO扩展技术,如事件循环、IO多路复用和异步通知机制,开发者可以显著减少线程阻塞、降低上下文切换开销。本文将系统介绍这些技术的使用场景与实现方式,为构建响应迅速、资源高效的程序提供技术支撑。
一、概述
io库是LuatOS提供的文件操作核心库,该库提供了完整的文件读写、目录管理、文件系统操作等功能,支持二进制和文本模式的文件操作,能够处理各种存储设备上的文件系统,包括TF卡、SPI Flash等。io库与os库配合使用可以完成绝大多数文件系统操作需求。
1.1 存储系统概述
LuatOS的存储系统采用清晰的分层架构设计,其核心目标是为应用层提供统一、简洁的文件操作接口,从而屏蔽底层不同存储介质和文件系统的差异。开发者无需关心数据具体存储在何种硬件上,也无需关心底层文件系统的具体实现,只需调用统一的API即可完成文件操作。
该系统的层次结构与各组件间的协作关系如下图所示,其数据流与依赖关系自上而下贯穿各层:

1.1.1 物理硬件层
这是数据存储的物理载体,LuatOS支持多种常见的嵌入式存储硬件:
1、SPI/SDIO TF卡:通过高速SPI或SDIO接口连接的块存储设备,特点是容量大、可插拔,适用于存储大量数据(如音频、图片文件);
2、SPI NOR Flash:通过SPI接口访问的NOR型闪存。其特点是读写速度快,通常用于存放固件代码或需要快速读写的关键数据;
3、SPI NAND Flash:通过SPI接口访问的NAND型闪存。其特点是容量大、成本低,适用于存储日志等容量需求较大的数据;
1.1.2 文件系统实现层**(fatfs&lf)**
文件系统负责管理存储设备的空间,组织文件和目录结构。LuatOS根据硬件特性,适配了两种主流的嵌入式文件系统:
1、FATFS:一个兼容FAT12/FAT16/FAT32标准的通用文件系统。它通常与SD/TF卡配对使用,;
2、LFS(LittleFS):它通常与SPI NOR Flash和SPI NAND Flash配对使用,非常适合在裸Flash设备上运行;
1.1.3 统一API层 (io)
fs库不推荐新用户使用,该库仅对已经使用过的老用户进行保留,其功能已经完全移植到io库中,且更加完善,新用户建议都参考io核心库:
1、fs 库:提供文件系统的额外操作不建议使用,请使用io库进行替代;
2、io 库:提供标准的数据流操作接口,用于文件的打开、读写、关闭等,是处理文件内容的主要手段,包含fs库的所有功能,推荐使用;
1.1.4 应用层(luatOS应用脚本)
用户通过调用io库,fatfs库,lf库以及fs库中的api接口,来实现自己的业务逻辑。
1.1.5 推荐使用
对于FAT文件系统需求,使用 fatfs 库;
对于文件内容操作需求,使用 io 库;

1.2 文件句柄
文件句柄是操作系统或文件系统在成功打开一个文件后,返回给应用程序的一个抽象标识符。它不是一个数据容器,而是一个用于管理和操作该文件的接口;
示例

1.3 关于"块"(block )的概念解释
块(Block)是文件系统管理存储的基本单位,但需要注意:
1.3.1 块的数量是整数
io.fsstat 返回的"总空间"和"已用空间"值表示的是块的数量这些都是整数。
1.3.2 块的大小也是整数
每个块的大小是固定的,通常是512字节或4096字节等2的幂次方。
1.3.3 为什么需要单独返回块大小
1、不同的文件系统可能使用不同的块大小
2、同一设备上的不同分区可能使用不同的块大小
3、知道块大小才能将块数量转换为实际字节数
1.3.4 计算实际空间
1、总空间(字节) = 总块数 × 块大小
2、已用空间(字节) = 已用块数 × 块大小
3、空闲空间(字节) = (总块数 - 已用块数) × 块大小
1.3.5 为什么会有这样的设计?
这种设计(返回块数和块大小而不是直接返回字节数)有以下几个原因:
1、效率:文件系统内部是以块为单位管理空间的,直接返回块数更高效
2、精确性:避免浮点数运算可能带来的精度问题
3、灵活性:适应不同块大小的文件系统
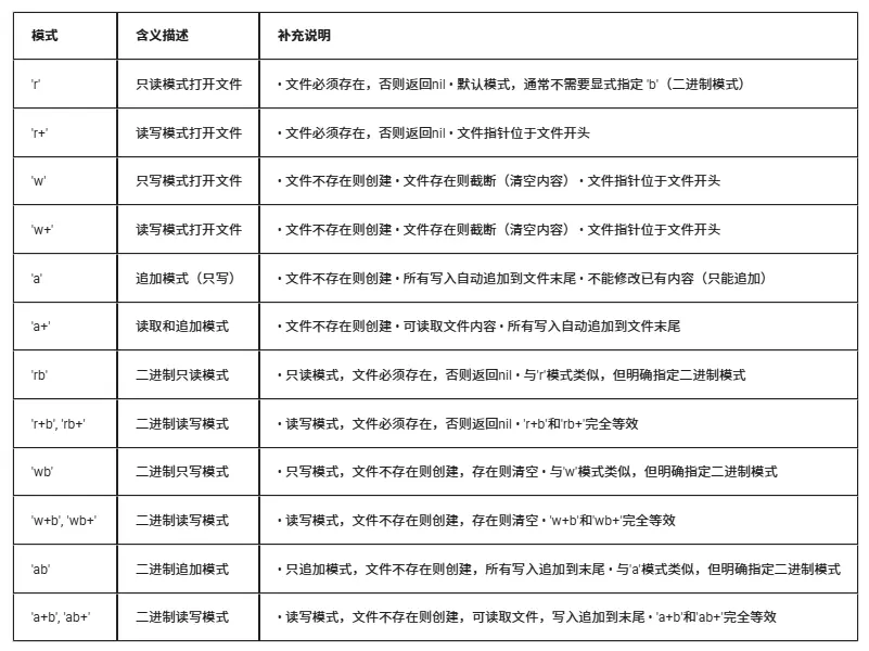
1.4 读写模式的选择
在LuatOS文件操作中,选择合适的文件打开模式至关重要,这直接影响文件操作的安全性、效率和功能。以下是各种模式的适用场景和推荐用法:
1.4.1 模式选择指南

1.4.2 r+模式使用建议
'r+'模式是一个强大的读写模式,但需要谨慎使用:
适用场景:
需要修改已存在文件的中部内容
需要随机读写文件数据
文件已确认存在,需要更新部分内容
不适用场景:
不能用'w'模式修改中间内容:'w'模式会清空整个文件,只能重新写入完整内容
不能用'a'模式修改中间内容:'a'模式只能追加到文件末尾
注意事项:
文件必须存在,否则会返回nil
文件指针位于开头,覆盖写入会影响原有内容
建议配合io.exists()进行预检查
1.4.3 二进制模式说明
LuatOS默认就是二进制模式,指定'b'主要是为了代码可读性和与其他平台兼容性:
1、'rb'、'wb'、'ab':明确指定二进制模式
2、'r+b'、'w+b'、'a+b':二进制读写模式
3、所有组合顺序都支持(如'rb+'和'r+b'等效)
二、核心示例
1、核心示例是指:使用本库文件提供的核心 API,开发的基础业务逻辑的演示代码;
2、核心示例的作用是:帮助开发者快速理解如何使用本库,所以核心示例的逻辑都比较简单;

三、常量详解
核心库常量,顾名思义是由 LuatOS 内核固件中定义的、不可重新赋值或修改的固定值,在脚本代码中不需要声明,可直接调用;
每个常量对应的常量取值仅做日志打印时查询使用,不要将这个常量取值用做具体的业务逻辑判断,因为LuatOS内核固件可能会变更每个常量对应的常量取值;
如果用做具体的业务逻辑判断,一旦常量取值发生改变,业务逻辑就会出错;
本核心库无常量
四、函数详解
4.1 io.exists(path)
功能
判断文件是否存在;
注意事项
1、可用于检查文件是否存在;
2、不区分文件类型;
参数
path

返回值 local exists = io.exists(path)
有一个返回值 exists
exists

示例

4.2 io.fileSize(path)
功能
获取文件大小;
注意事项
1、文件不存在时返回nil;
2、必须提供有效的文件路径;
参数
path

返回值
local size = io.fileSize(path)
有一个返回值 size
size

示例

4.3 io.readFile(path, mode, offset, len)
功能
读取整个文件内容;
注意事项
1、注意大文件可能消耗大量内存;
2、支持指定读取范围和模式;
3、如果文件较大,占用的内存会很大,在项目内存紧张的情况下,读取一个大文件,不要一次性全部读取出来,要分段读取操作;
参数
path

mode

offset

len

返回值
local data = io.readFile(path, mode, offset, len)
有一个返回值 data
data

模式对照表

示例

4.4 io.writeFile(path, data,mode)
功能
将数据写入文件;
注意事项
默认mode是"wb+",完全覆写模式 ,清空原有内容,文件不存在则创建;
参数
path

data

mode

返回值
local success = io.writeFile(path, data,mode)
有一个返回值 success
success

模式对照表

示例

4.5 file:fill(buff, offset, len)
功能
读取文件并填充到zbuff内,但不移动指针位置;
注意事项
1、需要在文件打开后调用;
2、使用zbuff需要先创建zbuff对象;
3、此操作不会改变文件和zbuff的当前读写位置;
参数
buff

offset

len

返回值
local success, read_len = fd:fill(buff, offset, len)
有两个返回值
success

read_len

示例

4.6 io.fsstat(path)
功能
获取文件系统状态信息;
注意事项
1、路径参数可选,默认为根目录"/",表示模组内置Flash中的文件系统分区;
2、目前在传入错误路径的情况下,会自动调整为可查的文件系统分区根目录;
3、返回多个值表示文件系统状态信息;
参数
path

返回值
local success, total_blocks, used_blocks, block_size, fs_type = io.fsstat(path);
存在五个返回值:success, total_blocks, used_blocks, block_size, fs_type;
success

total_blocks

used_blocks

block_size

fs_type

示例

4.7 io.dexist(path)
功能
判断目录是否存在;
注意事项
1、专用于检查目录是否存在;
2、与io.exists()区别在于专门针对目录;
3、Air780系列和Air8000系列,在不低于 V2014 的固件才能支持该接口;
4、Air8101系列和Air6101系列,在不低于V1004 的固件才能支持该接口;
参数
path

返回值
local exists = io.dexist(path)
有一个返回值 exists
exists

示例

4.8 io.mkfs(path)
功能
格式化指定挂载点的文件系统;
注意事项
此操作会清除指定挂载点上的所有数据,请谨慎使用;
参数
path

返回值
local success, errio = io.mkfs(path)
有两个返回值
success

errio

返回码对照表

示例

4.9 io.mkdir(path)
功能
创建文件夹;
注意事项
暂无;
参数
path

返回值
local success, errio = io.mkdir(path)
有两个返回值
success

errio

返回码对照表

示例

4.10 io.rmdir(path)
功能
删除目录;
注意事项
只能删除空目录,如删除非空目录会删除失败;
参数
path

返回值
local success, errio = io.rmdir(path)
有两个返回值
success

errio


示例

4.11 io.lsdir(path, max_cnt, offset)
功能
列出目录下的文件;
注意事项
1、需要指定目录存在且有读取权限;
2、支持分页机制,避免一次性返回大量数据占用过多内存;
3、返回的文件信息包含名称、大小和类型等数据;
4、最大返回数量有限制,最大100条;
5、返回错误码的常见错误包括目录不存在(-5)、权限不足(-7)和参数无效(-19);
参数
path

max_cnt

offset

返回值
local success, data = io.lsdir(path, max_cnt, offset)
有两个返回值
success

data

错误码 对照表

示例

4.12 io.lsmount()
功能
列出所有挂载点;
注意事项
1、可用于检查某个挂载点是否存在文件系统;
2、不区分文件系统类型;
参数
无
返回值
local data = io.lsmount()
有一个返回值 data
data

示例

4.13 io.open(path, mode)
功能
打开文件并返回文件句柄;
注意事项
1、文件打开后必须调用fd:close()关闭;
2、不同模式影响文件读写权限和初始位置;
3、刷机时添加的文件位于/luadb目录下,且为只读;
参数
path

mode

返回值
local fd = io.open(path, mode)
有一个返回值fd
fd

模式对照表

示例

4.14 fd:read(format1,...)
功能
从文件中读取数据;
注意事项
1、需要在文件打开后调用
2、读取模式影响返回数据的格式
3、可以传入多个格式参数,返回多个值
参数
format1

...

格式对照表

返回值说明
1、返回值数量:根据传入的参数数量决定,每个参数对应一个返回值;
2、返回值类型: string 或 nil;
3、结束条件:当读取到文件末尾时,后续返回值均为 nil
单参数调用情况
1、 格式参数:"l"(读取一行,不包含换行符)
返回值
local line = fd:read("l")
有一个返回值 line
line

2、格式参数:"L"(读取一行,包含换行符)
返回值
local line = fd:read("L")
有一个返回值 line
line

3、格式参数:"*a"(读取整个文件内容)
返回值
local content = fd:read("*a")
有一个返回值 content
content

4、格式参数:数字 n(读取指定字节数)
返回值
local data = fd:read(10)
有一个返回值 data
data

5、无参数调用(默认读取一行)
返回值
local line = fd:read()
有一个返回值 line
line

多参数调用情况
格式:多个参数组合
返回值
local val1, val2, val3 = fd:read("l", 10, "*a")
有多个返回值,数量与参数数量相同
val1

val2

val3

示例

4.15 fd:write(data)
功能
向文件写入数据;
注意事项
1、需要在写入或追加模式下打开文件;
2、数据需要是字符串格式;
参数
data

返回值
local result, err_code = fd:write(data)
成功时有三个返回值 result 和 err_code
result

err_code

错误码对照表

示例

4.16 fd:seek(base, offset)
功能
移动文件指针位置;
注意事项
1、改变后续读写操作的起始位置
2、三种基准位置满足不同需求
参数
base

offset

返回值
local new_pos,err_str, err_code = fd:seek(base, offset)
成功时有一个返回值new_pos,err_str, err_code
new_pos

err_str

err_code

错误码对照表

示例

4.17 fd:close()
功能
关闭文件句柄;
注意事项
1、必须调用以释放资源;
2、未关闭可能导致数据丢失或资源泄漏;
参数
无
返回值
无
示例

五、模组支持说明
支持 LuatOS 开发的所有模组都支持io核心库。
今天的内容就分享到这里了~