
【作者主页】Francek Chen
【专栏介绍】⌈ ⌈ ⌈大数据技术原理与应用 ⌋ ⌋ ⌋专栏系统介绍大数据的相关知识,分为大数据基础篇、大数据存储与管理篇、大数据处理与分析篇、大数据应用篇。内容包含大数据概述、大数据处理架构Hadoop、分布式文件系统HDFS、分布式数据库HBase、NoSQL数据库、云数据库、MapReduce、Hadoop再探讨、数据仓库Hive、Spark、流计算、Flink、图计算、数据可视化,以及大数据在互联网领域、生物医学领域的应用和大数据的其他应用。
【GitCode】专栏资源保存在我的GitCode仓库:https://gitcode.com/Morse_Chen/BigData_principle_application。
文章目录
本文介绍 HDFS 中的相关概念,包括块、名称节点和数据节点、第二名称节点。
一、块
在传统的文件系统中,为了提高磁盘读写效率,一般以数据块为单位,而不是以字节为单位。比如机械式硬盘(磁盘的一种)包含了磁头和转动部件,在读取数据时有一个寻道的过程,通过转动盘片和移动磁头的位置,找到数据在机械式硬盘中的存储位置,才能进行读写。在 I/O 开销中,机械式硬盘的寻址时间是最耗时的部分,一旦找到第一条记录,剩下的顺序读取效率是非常高的。因此,以块为单位读写数据,可以把磁盘寻道时间分摊到大量数据中。
HDFS 也同样采用了块的概念,默认的一个块大小是 64 MB。在 HDFS 中的文件会被拆分成多个块,每个块作为独立的单元进行存储。我们所熟悉的普通文件系统的块一般只有几千字节,可以看出,HDFS 在块的大小的设计上明显要大于普通文件系统。HDFS 这么做,是为了最小化寻址开销。HDFS 寻址开销不仅包括磁盘寻道开销,还包括数据块的定位开销。当客户端需要访问一个文件时,首先从名称节点获得组成这个文件的数据块的位置列表,然后根据位置列表获取实际存储各个数据块的数据节点的位置,最后数据节点根据数据块信息在本地 Linux 文件系统中找到对应的文件,并把数据返回给客户端。设计一个比较大的块,可以把上述寻址开销分摊到较多的数据中,降低了单位数据的寻址开销。因此,HDFS 在文件块大小设置上要远远大于普通文件系统,以期在处理大规模文件时能够获得更好的性能。当然,块的大小也不宜设置过大,因为通常 MapReduce 中的 Map 任务一次只处理一个块中的数据,如果启动的任务太少,就会降低作业并行处理速度。
HDFS 采用抽象的块概念可以带来以下几个明显的好处。
- 支持大规模文件存储。文件以块为单位进行存储,一个大规模文件可以被拆分成若干个文件块,不同的文件块可以被分发到不同的节点上,因此一个文件的大小不会受到单个节点的存储容量的限制,可以远远大于网络中任意节点的存储容量。
- 简化系统设计。首先,HDFS 采用块概念大大简化了存储管理,因为文件块大小是固定的,这样就可以很容易计算出一个节点可以存储多少文件块;其次,这方便了元数据的管理,元数据不需要和文件块一起存储,可以由其他系统负责管理元数据。
- 适合数据备份。每个文件块都可以冗余存储到多个节点上,大大提高了系统的容错性和可用性。
二、名称节点和数据节点
在 HDFS 中,名称节点负责管理分布式文件系统的命名空间(Namespace),保存了两个核心的数据结构(见图1),即 FsImage 和 EditLog。FsImage 用于维护文件系统树以及文件树中所有的文件和文件夹的元数据,操作日志文件 EditLog 中记录了所有针对文件的创建、删除、重命名等操作。名称节点记录了每个文件中各个块所在的数据节点的位置信息,但是并不持久化地存储这些信息,而是在系统每次启动时扫描所有数据节点并重构,得到这些信息。
名称节点在启动时,会将 FsImage 的内容加载到内存当中,然后执行 EditLog 文件中的各项操作,使内存中的元数据保持最新。这个操作完成以后,就会创建一个新的 FsImage 文件和一个空的 EditLog 文件。名称节点启动成功并进入正常运行状态以后,HDFS 中的更新操作都会被写入 EditLog,而不是直接被写入 FsImage。这是因为对于分布式文件系统而言,FsImage 文件通常都很庞大(一般都是 GB 级别以上),如果所有的更新操作都直接在 FsImage 文件中进行,那么系统的运行速度会变得非常缓慢。相对而言,EditLog 通常都要远远小于 FsImage,更新操作写入EditLog 是非常高效的。名称节点在启动的过程中处于"安全模式",只能对外提供读操作,无法提供写操作。启动过程结束后,系统就会退出安全模式,进入正常运行状态,对外提供读写操作。

图1 名称节点的数据结构
数据节点(DataNode)是分布式文件系统 HDFS 的工作节点,负责数据的存储和读取,会根据客户端或者名称节点的调度来进行数据的存储和检索,并且向名称节点定期发送自己所存储的块的列表信息。每个数据节点中的数据会被保存在各自节点的本地 Linux 文件系统中。
三、第二名称节点
在名称节点运行期间,HDFS 会不断产生更新操作,这些更新操作直接被写入 EditLog 文件,因此 EditLog 文件也会逐渐变大。在名称节点运行期间,不断变大的 EditLog 文件通常对于系统性能不会产生显著影响,但是当名称节点重启时,需要将 FsImage 加载到内存中,然后逐条执行 EditLog 中的记录,使 FsImage 保持最新。可想而知,如果 EditLog 很大,就会导致整个过程变得非常缓慢,使名称节点在启动过程中长期处于"安全模式",无法正常对外提供写操作,影响用户的使用。
为了有效解决 EditLog 逐渐变大带来的问题,HDFS 在设计中采用了第二名称节点(Secondary NameNode)。第二名称节点是 HDFS 架构的一个重要组成部分,具有两个方面的功能:首先,它可以完成 EditLog 与 FsImage 的合并操作,减小 EditLog 文件大小,缩短名称节点重启时间;其次,它可以作为名称节点的"检查点",保存名称节点中的元数据信息。具体如下。
-
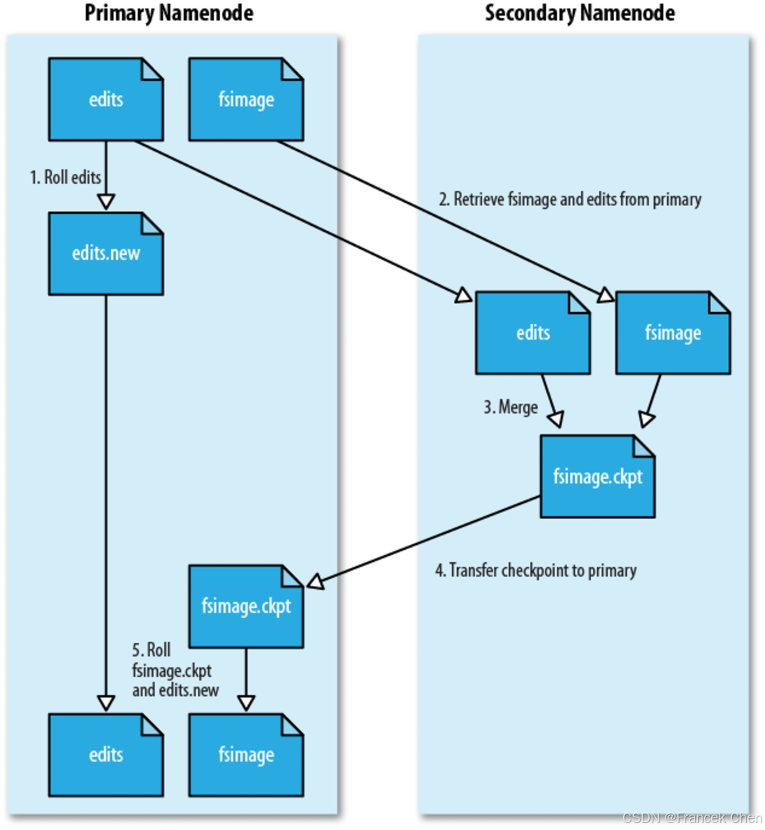
EditLog 与 FsImage 的合并操作。每隔一段时间,第二名称节点会和名称节点通信,请求其停止使用 EditLog 文件(这里假设这个时刻为 t 1 t_1 t1),如图2所示,暂时将新到达的写操作添加到一个新的文件 EditLog.new 中。然后,第二名称节点把名称节点中的 FsImage 文件和 EditLog 文件拉回本地,再加载到内存中;对二者执行合并操作,即在内存中逐条执行 EditLog 中的操作,使 FsImage 保持最新。合并结束后,第二名称节点会把合并后得到的最新的 FsImage.ckpt 文件发送到名称节点。名称节点收到后,会用最新的 FsImage.ckpt 文件去替换旧的 FsImage 文件,同时用 EditLog.new 文件去替换 EditLog 文件(这里假设这个时刻为 t 2 t_2 t2),从而减小了 EditLog 文件的大小。
-
作为名称节点的"检查点"。从上面的合并过程可以看出,第二名称节点会定期和名称节点通信,从名称节点获取 FsImage 文件和 EditLog 文件,执行合并操作得到新的 FsImage.ckpt 文件。从这个角度来讲,第二名称节点相当于为名称节点设置了一个"检查点",周期性地备份名称节点中的元数据信息,当名称节点发生故障时,就可以用第二名称节点中记录的元数据信息进行系统恢复。但是,在第二名称节点上合并操作得到的新的 FsImage 文件是合并操作发生时(即 t 1 t_1 t1 时刻)HDFS 记录的元数据信息,并没有包含 t 1 t_1 t1 时刻和 t 2 t_2 t2 时刻期间发生的更新操作。如果名称节点在 t 1 t_1 t1 时刻和 t 2 t_2 t2 时刻期间发生故障,系统就会丢失部分元数据信息,在 HDFS 的设计中,也并不支持把系统直接切换到第二名称节点。因此从这个角度来讲,第二名称节点只是起到了名称节点的"检查点"作用,并不能起到"热备份"作用。即使有了第二名称节点的存在,当名称节点发生故障时,系统还是有可能会丢失部分元数据信息的。

图2 第二名称节点工作过程示意
小结
HDFS 以块为单位存储文件,默认块大小 64MB,远大于普通文件系统,以最小化寻址开销,支持大规模文件存储,简化系统设计,方便数据备份。名称节点管理命名空间,保存 FsImage 和 EditLog。数据节点负责数据存储和读取。第二名称节点负责合并 EditLog 与 FsImage,减小文件大小,缩短名称节点重启时间,并作为名称节点的"检查点"备份元数据,但不能"热备份",名称节点故障时系统仍可能丢失部分元数据。
欢迎 点赞👍 | 收藏⭐ | 评论✍ | 关注🤗
