摘要:共享单车需求受时间周期、气象条件和历史趋势等多因素影响,呈现强非线性与多尺度时序依赖特征。本文基于逐小时租赁数据,构建循环神经网络时序预测框架,采用对数变换与标准化处理目标分布偏斜,设计正弦余弦编码消除周期断裂,并引入1/24/168小时三级滞后特征捕捉多尺度时序规律。
项目方案:基于LSTM神经网络的共享单车需求预测系统设计与实现
项目简介
基于LSTM神经网络,利用华盛顿特区共享单车历史数据,通过时序特征工程和滑动窗口建模实现小时级租赁需求预测。
系统概述
共享单车需求预测对城市交通资源的合理调度具有重要意义。由于骑行需求受时间周期、气象条件和历史趋势等多重因素的共同影响,呈现出强非线性和多尺度时序依赖特征,传统回归方法难以充分建模这些复杂关系。本文以共享单车逐小时租赁数据为研究对象,构建了基于循环神经网络的时序预测框架,通过对数变换与标准化处理目标变量的右偏分布,设计正弦余弦周期编码消除小时、星期和月份的周期断裂问题,并引入1小时、24小时和168小时三级滞后特征捕捉短期趋势与长期周期规律。
本文以双层LSTM为主模型,系统开展了四组实验。基线对比实验中,将LSTM与GRU、XGBoost和线性模型在相同数据上进行比较;消融实验通过分别移除滞后特征组和周期编码组,量化各特征组对预测性能的贡献;可解释性分析包括排列特征重要性和基于Bahdanau注意力机制的时间步权重可视化,从特征维度和时间维度两个角度揭示模型的决策依据。所有深度学习模型采用统一的训练配置,包括RMSE损失函数、Adam优化器、学习率衰减策略和早停机制。
实验结果表明,GRU取得了最优性能(RMSE=0.1962,R²=0.9351),LSTM次之(R²=0.9107),两者均显著优于XGBoost(R²=0.8991)和线性基线(R²=0.5382),验证了循环神经网络在时序建模上的优势。消融实验显示,移除滞后特征后R²从0.9188降至0.8768,移除周期编码后降至0.9010,证实两组特征提供了互补的预测信息。排列特征重要性分析发现hour_cos和hour_sin的RMSE增量远超其他特征,表明小时周期是需求波动的核心驱动因素;注意力权重热力图显示模型将注意力集中在最近约20个时间步,符合短期需求预测依赖近期历史的直觉。
系统架构
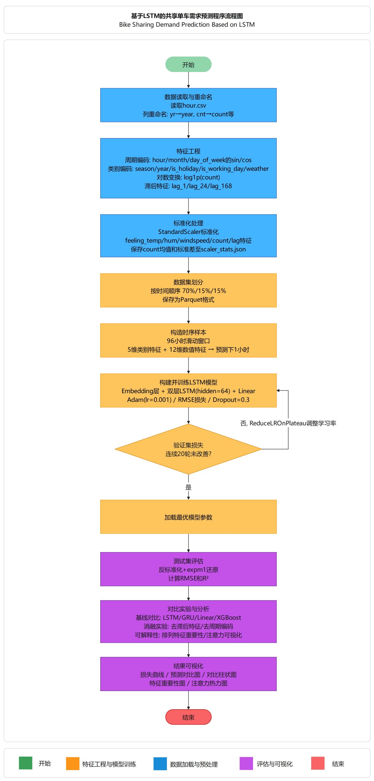
基于LSTM/GRU循环神经网络,利用周期编码与多级滞后特征对共享单车逐小时需求进行时序预测,并通过基线对比、消融实验和注意力可视化验证模型有效性与可解释性。

项目结构
项目包含数据预处理、数据加载、模型定义、训练工具、绘图工具5个核心模块,以及主训练、基线对比、消融实验、可解释性分析4个实验入口脚本,由统一的配置文件管理超参数。
目录结构

核心模块
项目以config.py集中管理超参数,data_preprocessing.py完成列重命名、sin/cos周期编码、log1p变换、滞后特征构造和StandardScaler标准化,data_loading.py按时间顺序划分数据集并构造96小时滑动窗口的PyTorch时序数据集,model.py定义LSTM、GRU、Linear和AttentionLSTM四种模型架构(均采用Embedding层处理类别特征),utils.py封装RMSE损失函数、训练循环、早停机制和ReduceLROnPlateau学习率调度,plot_utils.py提供损失曲线、预测对比、柱状图、特征重要性和注意力热力图等可视化函数。
快速开始
依次运行 python data_preprocessing.py(数据预处理)→ python data_loading.py(划分数据集)→ python app.py(LSTM训练与评估)→ python run_baselines.py(基线对比)→ python run_ablation.py(消融实验)→ python run_interpretability.py(可解释性分析)。训练脚本自动完成Embedding编码、RMSE损失优化、ReduceLROnPlateau学习率调度与早停,结果保存至 result/ 目录。
环境要求
Python 3.10+,依赖库:torch、torchinfo、torchmetrics、safetensors、numpy、pandas、matplotlib、scikit-learn、xgboos t,支持CUDA + cuDNN GPU加速,无GPU时自动回退CPU。
运行实验
依次运行python data_preprocessing.py→python data_loading.py→python app.py→python run_baselines.py→python run_ablation.py→python run_interpretability.py,结果自动保存至result/目录。。
查看结果
所有实验结果(损失曲线、预测对比图、基线模型对比、消融实验结果、特征重要性、注意力热力图等共9张图表)保存在result/目录下,最优模型权重保存为data/best_model.safetensors。
实验结果
GRU取得最优性能(R²=0.9351),LSTM次之(R²=0.9107),均显著优于XGBoost和Linear基线;消融实验证实滞后特征与周期编码均不可或缺;特征重要性分析表明小时周期编码是需求预测的核心驱动因素,注意力权重集中在最近约20个时间步。
结果展示

图1 train_val_loss

图2 训练集预测值与真实值对比

图3 验证集预测值与真实值对比

图4 测试集预测值与真实值对比
运行run_baselines.py

图5 基线模型对比
运行run_ablation.py

图6 消融实验结果
运行run_interpretability.py

图7 attention_distribution

图8 attention_heatmap

图9 feature_importance
结果点评
GRU以更少的参数取得最优性能(R²=0.9351),超越LSTM(0.9107)和XGBoost(0.8991),而Linear基线仅0.5382,直接证明时序建模的必要性。消融实验显示去滞后特征导致R²降幅最大(0.9188→0.8768),去周期编码影响略小(→0.9010),说明历史骑行量是最强预测信号,而滞后特征本身已隐含部分周期信息。特征重要性分析中hour_cos/hour_sin的RMSE增量远超其他特征,符合共享单车需求以小时为核心周期波动的业务直觉;注意力权重集中在前20个时间步后迅速衰减,表明模型主要依赖近期历史,96小时窗口存在一定冗余。测试集后半段预测出现系统性偏低,可能源于季节性分布偏移,后续可考虑加入更细粒度的季节特征或在线更新策略。
项目资源
包括完整的项目源代码、演示视频、运行截图,开箱即用。

关于项目
本项目基于PyTorch构建共享单车逐小时需求预测系统,以双层LSTM为主模型,采用sin/cos周期编码、1/24/168小时三级滞后特征和Embedding类别编码作为输入,通过RMSE损失、Adam优化器、ReduceLROnPlateau学习率调度和早停机制进行训练,并系统开展了LSTM/GRU/Linear/XGBoost四模型基线对比、滞后特征与周期编码消融实验、排列特征重要性和Bahdanau注意力可视化三组分析,验证了模型的有效性与可解释性。
项目背景
共享单车系统面临潮汐式供需失衡问题,准确预测逐小时骑行需求对优化车辆调度、降低运营成本和提升用户体验具有重要实际意义。
作者信息
作者:Bob (张家梁)
原创声明:本项目为原创作品