本期内容为自己总结归档,欢迎评论区指正~
点赞关注哦~
第七章:Seata总结与展望
7.1 Seata核心特性回顾
经过前面六章的深入探讨,我们现在可以对Seata这一分布式事务解决方案形成完整的认知。Seata作为阿里巴巴开源的分布式事务框架,其核心价值在于将复杂的分布式事务问题简化,让开发者能够像使用本地事务一样使用分布式事务。
7.1.1 四大模式对比总结

详细对比分析表:
| 维度 | AT模式 | TCC模式 | Saga模式 | XA模式 | 综合评价 |
|---|---|---|---|---|---|
| 一致性 | 最终一致 (有脏读风险) | 最终一致 (业务隔离) | 最终一致 (无隔离) | 强一致 (可序列化) | XA最强,AT/TCC/Saga为最终一致 |
| 性能 | 中等 (日志开销) | 高 (业务控制) | 高 (异步执行) | 低 (长锁等待) | TCC最优,XA最差 |
| 侵入性 | 无侵入 (框架代理) | 高侵入 (三阶段实现) | 中侵入 (补偿逻辑) | 无侵入 (数据库原生) | AT/XA对业务透明,TCC需深度参与 |
| 复杂度 | 低 (自动补偿) | 高 (业务补偿逻辑) | 中 (状态机设计) | 低 (标准协议) | AT最易用,TCC最复杂 |
| 适用场景 | 常规业务系统 快速开发 | 高并发秒杀 金融交易 | 长业务流程 系统集成 | 金融核心 强一致要求 | 各有专长,场景驱动选型 |
| 数据库支持 | 主流关系型数据库 | 任意存储介质 | 任意存储介质 | XA协议数据库 | XA受限最多,其余较灵活 |
| 失败恢复 | 自动回滚 (基于日志) | 业务补偿 (Cancel逻辑) | 状态机恢复 (正向/反向) | 协议回滚 (数据库支持) | 均具备恢复能力,机制不同 |
7.1.2 Seata架构优势再认识
通过前文分析,我们可以总结出Seata架构的五大核心优势:
1. 一站式解决方案
// 单一框架支持多种模式
public class TransactionModeSelector {
// 根据注解自动选择模式
@GlobalTransactional(
timeoutMills = 30000,
mode = TransactionMode.AT // 可切换为TCC/Saga/XA
)
public void businessMethod() {
// 同一套API,不同底层实现
}
}
2. 无侵入设计理念
-
AT模式:通过数据源代理透明拦截SQL
-
XA模式:基于数据库原生协议
-
业务代码几乎零修改,降低接入成本
3. 高性能优化
- AT模式一阶段立即提交,避免长锁等待,TCC模式业务层控制,资源预留而非锁定,Saga模式异步执行,适合长流程
4. 高可用保障
- TC支持集群部署,避免单点故障,完善的故障恢复机制,多种注册中心支持(Nacos、Eureka等)
5. 生态完善
- 与Spring Cloud、Dubbo深度集成,支持多配置中心,活跃的社区支持
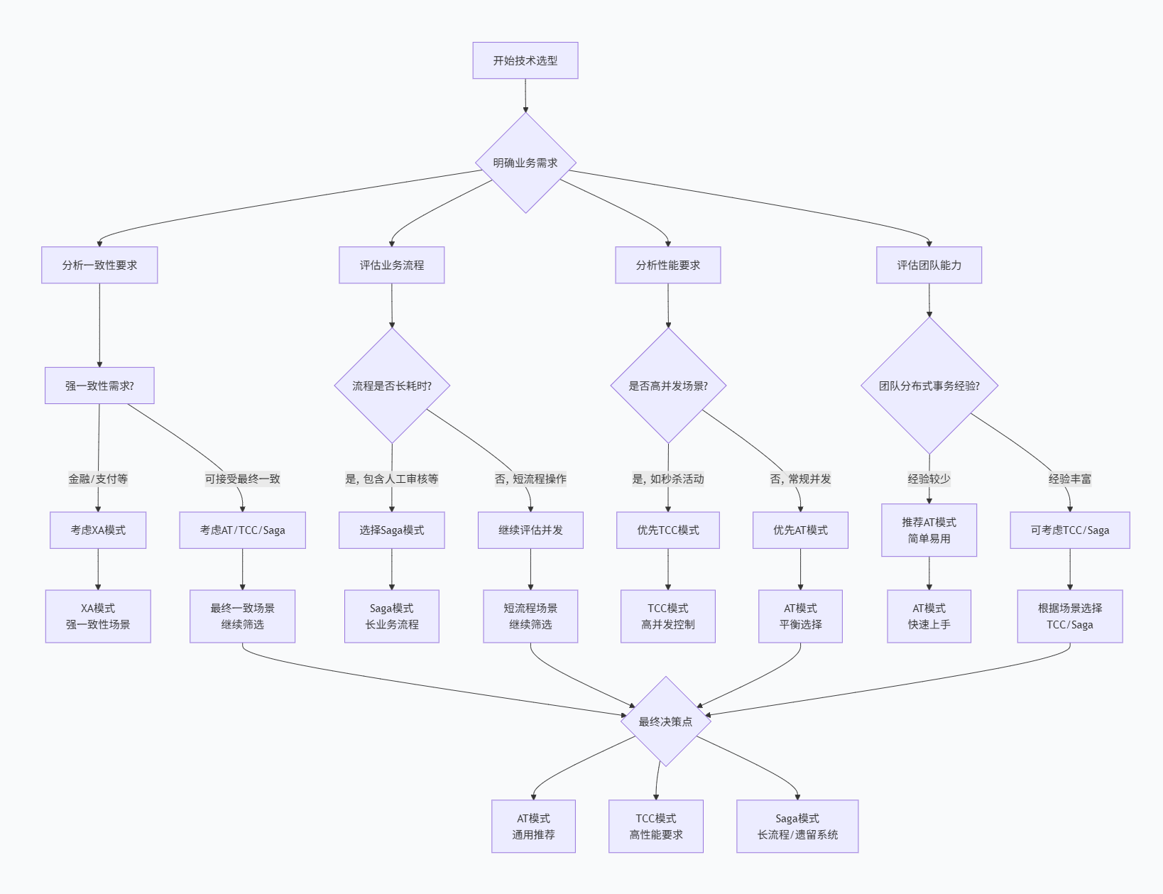
7.2 技术选型指南

7.3 技术挑战与应对策略
尽管Seata提供了强大的分布式事务能力,但在实际应用中仍然面临一些挑战:
7.3.1 性能挑战与优化
挑战:分布式事务带来的额外性能开销
应对策略:
# 性能优化配置示例
seata:
client:
# AT模式优化
undo:
log-save-days: 3 # 减少日志保存天数
log-delete-period: 86400000 # 日志清理周期
compress:
enable: true # 启用压缩
type: zip
# TCC模式优化
tcc:
action-retry-count: 2 # 减少重试次数
action-retry-interval: 500 # 缩短重试间隔
# 通用优化
lock:
retry-times: 15 # 减少锁重试次数
retry-interval: 10ms # 缩短重试间隔
7.3.2 运维复杂度挑战
挑战:分布式事务的监控和问题排查
应对策略:
java
// 增强监控和日志
@Configuration
@Slf4j
public class SeataMonitorConfig {
@Bean
public FilterRegistrationBean<SeataLogFilter> seataLogFilter() {
FilterRegistrationBean<SeataLogFilter> registration = new FilterRegistrationBean<>();
registration.setFilter(new SeataLogFilter());
registration.addUrlPatterns("/*");
registration.setName("seataLogFilter");
registration.setOrder(1);
return registration;
}
static class SeataLogFilter implements Filter {
@Override
public void doFilter(ServletRequest request, ServletResponse response,
FilterChain chain) throws IOException, ServletException {
String xid = RootContext.getXID();
if (xid != null) {
MDC.put("XID", xid); // 将XID放入日志上下文
log.info("开始处理分布式事务: {}", xid);
}
try {
chain.doFilter(request, response);
} finally {
if (xid != null) {
log.info("结束处理分布式事务: {}", xid);
MDC.remove("XID");
}
}
}
}
}
7.4 未来发展趋势
7.4.1 云原生深度集成
随着云原生技术的普及,Seata正在向云原生方向演进:
java
# 未来可能的云原生配置
seata:
cloud:
service-mesh:
enabled: true # 支持Service Mesh
sidecar-injection: auto # 自动Sidecar注入
serverless:
enabled: false # 支持Serverless
cold-start-optimize: true # 冷启动优化
kubernetes:
operator: enabled # K8s Operator管理
auto-scaling: true # 自动扩缩容
7.4.2 智能化事务管理
未来Seata可能会引入更多智能化特性:
智能模式选择
java
// 基于AI的自动模式选择
@IntelligentTransactional // 智能事务注解
public void businessMethod(BusinessContext context) {
// 框架基于历史数据、当前负载、
// 业务特征自动选择最佳模式
}
自适应优化
-
基于实时监控的动态参数调整
-
故障预测和预防性处理
-
性能瓶颈自动识别和优化
7.5 结语
Seata的核心价值可以总结为三点:
-
简化复杂性:将复杂的分布式事务问题封装在框架内部
-
提供选择:多种模式满足不同业务场景需求
-
促进落地:降低微服务架构的数据一致性门槛