一、设计思路
1.核心定位
以西安钟楼实景为原型,还原"中式重檐三滴水楼阁式"古建风貌,突出"方正庄重、飞檐翘角、斗拱交错"的核心特征,兼顾历史建筑的形制准确性与3D 建模的实操性,适配建筑可视化、文化展示类场景需求。


图 1 西安钟楼实景参考
2.关键设计要素
- 比例把控:遵循中式古建规制,基座边长与楼高比1:1.2,重檐间距为层高的1/2,飞檐悬挑长度为柱高的1/3,确保形制协调;
- 结构分层:明确"方形基座→三层主体楼阁→攒尖顶"三层结构,细节聚焦中式元素(基座须弥座、楼阁斗拱、门窗格扇、屋顶屋脊兽、飞檐翘角);
- 风格统一:贯穿明清古建风格,材质以青砖(基座/墙体)、木材(梁柱/门窗)、琉璃瓦(屋顶)为主,色彩以青灰、暗红、金黄为基调,还原传统质感。
3.技术适配
以3DMAX基础几何体(长方体、棱台、圆柱体)搭建主体,通过"倒角剖面、编辑多边形、挤出插入"实现飞檐、斗拱等复杂结构,材质采用V-Ray混合材质,灯光以平行光还原古建光影氛围。
二、设计过程
(一)前期准备
(1)单位设置:自定义 > 单位设置 > 公制 > 厘米,确保尺寸统一;

图 2 单位与视图布局设置界面图
(2)视图布局:"透视+前+顶+左"视图,顶视图用于对称结构定位,前/左视图用于高度与坡度调整;
参考设置:打开西安钟楼参考图,辅助比例把控。

图 3 西安钟楼实景参考图
(二)模块化建模步骤(从下到上)
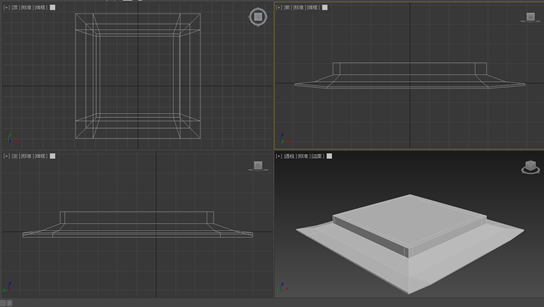
1.基座建模
(1)创建 > 几何体 > 标准基本体 > 长方体,顶视图创建长方体,修改面板设置长度、宽度、高度、分段数;修改面板添加倒角修改器,设置级别和轮廓;
(2)创建 > 几何体 > 标准基本体 > 圆柱,顶视图创建圆柱,修改面板设置半径、高度、分段数,复制一个并移动至合适位置;
(3)创建 > 几何体 > 标准基本体 > 长方体,顶视图创建长方体,修改面板设置长度、宽度、高度、分段数;修改面板添加挤出命令,通过挤出不同的高度,制作楼梯效果;
(4)创建 > 几何体 > 复合对象 > 布尔 > 差集,制造钟楼下方基座的形状。

图 4 西安钟楼基座模型过程图
2.楼身建模(核心:长方体+复制)
创建 > 几何体 > 标准基本体 > 长方体,顶视图创建长方体,修改面板设置长度、宽度、高度、分段数;通过复制长方体并调整长方体的长度、宽度、高度、分段数,逐层添加,构建钟楼的大致形状。

图 5 西安钟楼三层楼阁主题框架搭建示意图
3.屋顶建模
(1)下层屋顶(核心:长方体+编辑多边形调坡度)
a.创建 > 几何体 > 标准基本体 > 长方体,顶视图创建长方体,修改面板设置长度、宽度、高度、分段数;
b.转可编辑多边形 > 多边形层级,在长方体顶面做插入和挤出,形成坡度和屋脊;
c.边层级框选屋顶边缘,连接两段,沿Z轴向上移动至合适位置,左右两侧边同理,形成飞檐效果;

图 6 西安钟楼下层屋顶坡度与飞檐塑性过程图
(2)上层屋顶
a.复制"下层屋顶基底",顶视图创建长方体,修改面板设置长度、宽度、高度、分段数;
b.转可编辑多边形 > 多边形层级,在长方体顶面做插入和挤出,形成坡度和屋脊;
c.边层级框选屋顶边缘,连接两段,沿Z轴向上移动至合适位置,左右两侧边同理,形成飞檐效果;

图 7 西安钟楼攒尖顶建模细节图
至此,可以看到钟楼的大致形状。

图 8 西安钟楼三层楼阁主体框架搭建示意图
4.细节装饰(柱+枋+栏杆+斗拱+门窗+瓦片)
(1)柱:创建 > 几何体 > 标准基本体 > 圆柱,顶视图创建圆柱,修改面板设置半径、高度、分段数;放置于地面上方,调整至合适位置,实例多个柱,完成一排,然后镜像复制,完成一周的柱。

图 9 西安钟楼单个柱建模过程图

图 10 西安钟楼多个柱搭建效果示意图
(2)枋:创建 > 几何体 > 标准基本体 > 长方体,顶视图创建长方体,修改面板设置长度、宽度、高度、分段数;放置于柱的偏上方位置,一定要穿过柱,通过实例完成枋的制作。

图 11 西安钟楼柱与单个枋组合安装效果示意图

图 12 西安钟楼柱枋组合安装效果示意图
(3)栏杆:创建 > 几何体 > 标准基本体 > 长方体,顶视图创建长方体,修改面板设置长度、宽度、高度、分段数;右键转换为转换为可编辑多边形,在长方体是前后左右四个面通过向内挤出并添加倒角,制作向内凹陷的效果,栏杆下面的柱子和石板操作同上,这里不做赘述。

图 13 西安钟楼栏杆建模过程图

图 14 西安钟楼镂空栏杆建模过程图

图 15 西安钟楼栏杆组合安装效果示意图

图 16 西安钟楼镂空栏杆组合安装效果示意图
(4)斗拱:创建 > 几何体 > 标准基本体 > 长方体,顶视图创建长方体,修改面板设置长度、宽度、高度、分段数;右键转换为转换为可编辑多边形,在多边形层级下通过挤出和倒角,制作斗拱的大致形状,通过实例和复制不断调整大小、位置,搭建斗拱的样子,并成组,方便后续进行移动。

图 17 西安钟楼单个斗拱建模过程图

图 18 西安钟楼单个斗拱成组效果图

图 19 西安钟楼斗拱组合安装效果图
(5)门:创建 > 图形 > 样条线 > 矩形,右键转换为转换为可编辑多边形,在边层级下,连接边(这里注意要多连接一些),多边形层级下通过插入和向内挤出,制造雕花的效果,在修改器命令面板下添加壳命令,制作立体效果,放置于合适位置并进行实例或复制,得到其他地方所需要的门。

图 20 西安钟楼中式雕花门制作图

图 21 西安钟楼中式雕花门组合安装效果图
(6)窗:创建 > 图形 > 样条线 > 矩形,右键转换为转换为可编辑多边形,在边层级下,连接边(这里注意要多连接一些),多边形层级下通过插入和向内挤出,制造雕花的效果,在修改器命令面板下添加壳命令,制作立体效果,放置于合适位置并进行实例或复制,得到其他地方所需要的窗。

图 22 西安钟楼中式雕花窗制作图

图 23 西安钟楼中式雕花窗组合安装效果图
(7)瓦片
a.创建 > 几何体 > 标准基本体 > 圆柱,顶视图创建圆柱,修改面板设置半径、高度、分段数,右键转换为转换为可编辑多边形,在多边形层级只保留圆柱的一半,添加壳命令并转换为可编辑多边形,在顶点层级下,通过缩放制作上宽下窄的效果;

图 24 西安钟楼琉璃瓦单体建模示意图
b.创建 > 几何体 > 标准基本体 > 长方体,顶视图创建长方体,修改面板设置长度、宽度、高度、分段数;转换为可编辑多边形 > 顶点层级,调整顶点位置,制造出瓦片弯曲的效果;

图 25 西安钟楼琉璃瓦单体建模示意图
c.通过实例制造多个瓦片,制造屋顶,在修改器面板中添加 FFD 修改器,调整组的位置,使其贴合屋顶的弧度,并删除多余瓦片。

图 26 西安钟楼琉璃瓦单面屋顶铺设效果示意图
8.通过复制、实例、镜像等命令给所有屋顶都附上瓦片。

图 27 西安钟楼琉璃瓦屋顶铺设效果示意图
5.材质赋予与分组
按材质要求创建对应材质球,分别赋予基座、柱、门窗、斗拱等部件,这里可以使用V-Ray Mt1,然后进行贴图并设置合适的参数,材质赋予完效果如图:

图 28 西安钟楼全部件材质赋予后整体预览图

图 29 西安钟楼全部件材质赋予后整体预览图
6.设置 V-Ray 灯光(模拟自然光照)
点击创建 > 灯光 > V-Ray > VRaySun,在顶视图点击创建太阳;调整参数强度倍增;
点击创建 > 摄像机 > V-Ray > VRayPhysicalCamera,创建摄像机,调整参数并放置在合适位置。

图 30 西安钟楼V-Ray光影氛围全景渲染图
三、设计结果

图 31 西安钟楼 3D 建模整体成品(正面视角)渲染图

图 32 西安钟楼 3D 建模整体成品(45° 透视视角)渲染图