RDMA的作用
- RDMA:是一种绕过操作系统内核的网络通信技术,其核心在于通过网卡直接访问远端内存,避免了传统 TCP/IP 协议栈的数据拷贝和上下文切换开销。
- NVIDIA GPU Direct[^2]:实现 GPU 显存与网卡 DMA 引擎的直接对接,当 GPU 需要与远端节点通信时,数据可直接通过 InfiniBand 或 RoCE 网卡传输,无需经过主机内存中转。
- 网络虚拟化 :Macvlan 和 SR-IOV 是两种常见的网络虚拟化方案。Macvlan 允许为容器创建虚拟网卡接口,使其在物理网络上显示为独立设备;而 SR-IOV 通过物理网卡的硬件虚拟化能力,将单个物理功能(PF)划分为多个虚拟功能(VF),每个 VF 都能直接分配给 Pod 使用。
- 技术路径:目前 RDMA 主要有 InfiniBand 与 RoCE 两种实现方式。InfiniBand 原生支持 RDMA 协议,需要专用交换机和子网管理器构建独立网络,成本高昂;而 RoCEv2 则基于传统以太网基础设施,通过 PFC 和 ECN 等流控机制保障无损传输,被互联网公司广泛使用。

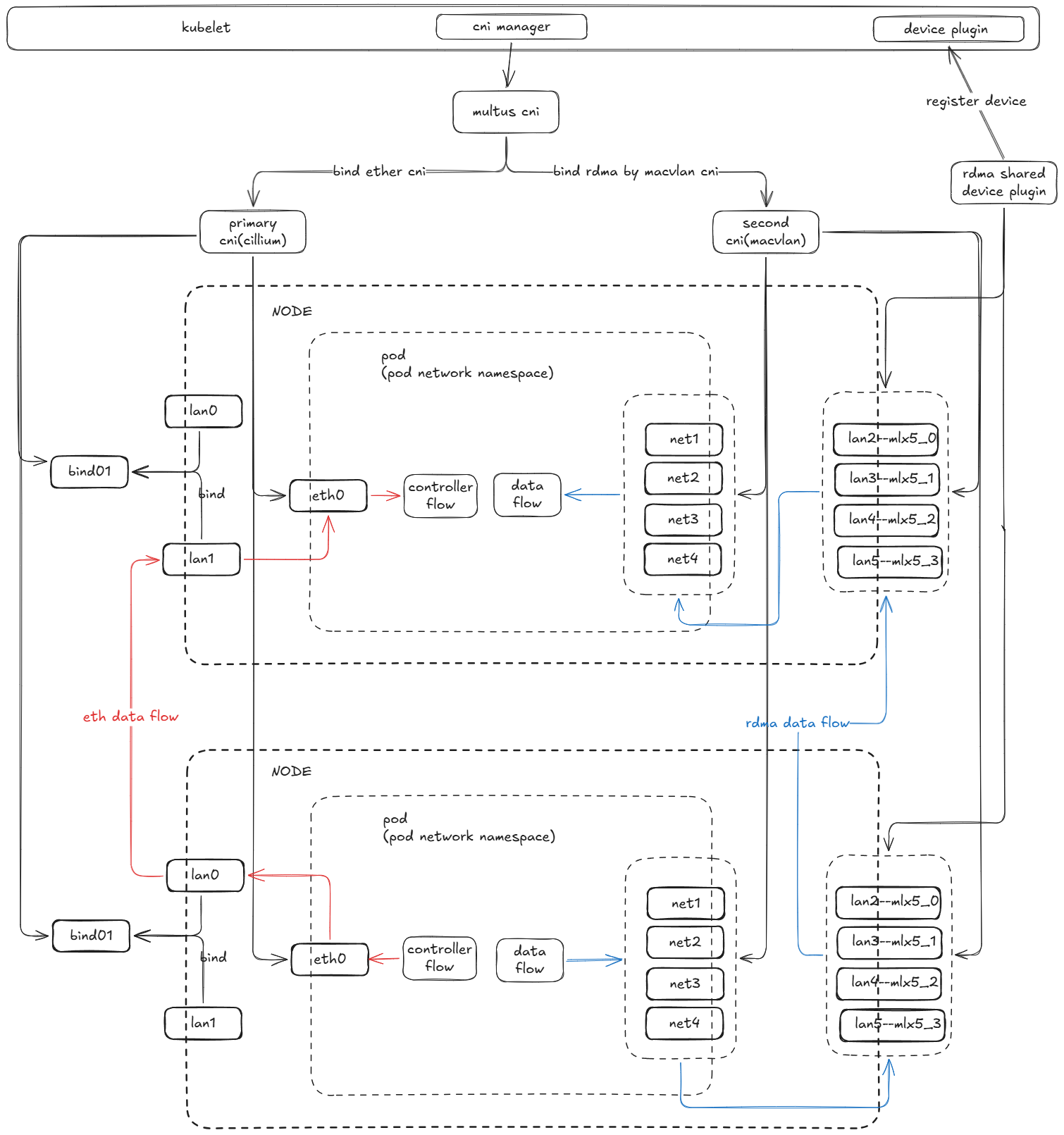
云平台RDMA网络结构
主要完成两个支持:
- 接入ROCEV2, 使高速业务流量(data flow)可以走RDMA网络
- 普通以太网走 控制流量和低速业务流量(controller flow),双网络平面达到高低速网络隔离效果。

构建方法
- 使用multus-cni达到容器双网络支持
- primiary cni 使用主机的物理网卡 lan0, lan1 聚合城的 bind01网卡(高可用),bind01网卡使用calico或cillium接入pod
- secondary cni 使用 rocev2。rocev2 设备对应主机上的lanx--mlx5_x 设备,使用rdma-shared-device-plugin 向kubelet注册设备资源,容器调度到节点时将分配rocev2物理设备,multus-cni将使用 macvlan将分配的rocev2设备以名为netx 的网络设备映射入容器。
配置方法
rdmaSharedDevicePlugin配置:在物理机上lan2、lan3、lan4、lan5分别对应mlx5_0、mlx5_1、mlx5_2、mlx5_3,将四张网卡分别以nvidia.com/mlx5_0、nvidia.com/mlx5_1、nvidia.com/mlx5_2、http://nvidia.com/mlx5_3的资源名称变成k8s的扩展资源,每个扩展资源定义为100份。
rdmaSharedDevicePlugin:
deploy: true
image: k8s-rdma-shared-dev-plugin
repository: ghcr.io/mellanox
version: sha-fe7f371c7e1b8315bf900f71cd25cfc1251dc775
useCdi: false
resources:
- resourcePrefix: nvidia.com
resourceName: mlx5_0
rdmaHcaMax: 100
vendors: [15b3]
ifNames: [lan2]
- resourcePrefix: nvidia.com
resourceName: mlx5_1
rdmaHcaMax: 100
vendors: [15b3]
ifNames: [lan3]
- resourcePrefix: nvidia.com
resourceName: mlx5_2
rdmaHcaMax: 100
vendors: [15b3]
ifNames: [lan4]
- resourcePrefix: nvidia.com
resourceName: mlx5_3
rdmaHcaMax: 100
vendors: [15b3]
ifNames: [lan5]
MacvlanNetwork配置:分别创建rdma-net-ipam-lan2、rdma-net-ipam-lan3、rdma-net-ipam-lan4、rdma-net-ipam-lan5四份MacvlanNetwork配置,每份对应一个k8s集群内部的ip pool,同时指定MacvlanNetwork所作用的业务pod所在的k8s命名空间,例子中假设业务pod都是在prod ns中。
apiVersion: mellanox.com/v1alpha1
kind: MacvlanNetwork
metadata:
name: rdma-net-ipam-lan2
spec:
ipam: |
{
"type": "whereabouts",
"datastore": "kubernetes",
"kubernetes": {
"kubeconfig": "/etc/cni/net.d/whereabouts.d/whereabouts.kubeconfig"
},
"range": "192.168.4.0/22",
"log_file" : "/var/log/whereabouts.log",
"log_level" : "info",
"gateway": "192.168.4.1"
}
master: lan2
mode: bridge
mtu: 1500
networkNamespace: prod
apiVersion: mellanox.com/v1alpha1
kind: MacvlanNetwork
metadata:
name: rdma-net-ipam-lan3
spec:
ipam: |
{
"type": "whereabouts",
"datastore": "kubernetes",
"kubernetes": {
"kubeconfig": "/etc/cni/net.d/whereabouts.d/whereabouts.kubeconfig"
},
"range": "192.168.8.0/22",
"log_file" : "/var/log/whereabouts.log",
"log_level" : "info",
"gateway": "192.168.8.1"
}
master: lan3
mode: bridge
mtu: 1500
networkNamespace: prod
apiVersion: mellanox.com/v1alpha1
kind: MacvlanNetwork
metadata:
name: rdma-net-ipam-lan4
spec:
ipam: |
{
"type": "whereabouts",
"datastore": "kubernetes",
"kubernetes": {
"kubeconfig": "/etc/cni/net.d/whereabouts.d/whereabouts.kubeconfig"
},
"range": "192.168.12.0/22",
"log_file" : "/var/log/whereabouts.log",
"log_level" : "info",
"gateway": "192.168.12.1"
}
master: lan4
mode: bridge
mtu: 1500
networkNamespace: prod
apiVersion: mellanox.com/v1alpha1
kind: MacvlanNetwork
metadata:
name: rdma-net-ipam-lan5
spec:
ipam: |
{
"type": "whereabouts",
"datastore": "kubernetes",
"kubernetes": {
"kubeconfig": "/etc/cni/net.d/whereabouts.d/whereabouts.kubeconfig"
},
"range": "192.168.16.0/22",
"log_file" : "/var/log/whereabouts.log",
"log_level" : "info",
"gateway": "192.168.16.1"
}
master: lan5
mode: bridge
mtu: 1500
networkNamespace: prod
业务job配置:申请四张mlx网卡资源,在注解上打上四张mlx网卡的MacvlanNetwork配置,通过设置合适的NCCL环境变量启用RoCE网络。
nAvailable: 1 plugins: pytorch: - '--master=master' - '--worker=worker' - '--port=23456' policies: - action: RestartJob event: PodEvicted queue: default schedulerName: volcano tasks: - maxRetry: 3 minAvailable: 1 name: master replicas: 1 template: metadata: annotations: k8s.v1.cni.cncf.io/networks: rdma-net-ipam-lan2,rdma-net-ipam-lan3,rdma-net-ipam-lan4,rdma-net-ipam-lan5 spec: containers: - command: - /bin/bash - '-c' - sleep 1440h env: - name: NCCL_DEBUG value: INFO - name: NCCL_IB_DISABLE value: '0' - name: NCCL_NET_GDR_READ value: '1' - name: NCCL_IB_HCA value: mlx5 - name: NCCL_IB_GID_INDEX value: '5' - name: NCCL_SOCKET_IFNAME value: eth0 image: torch name: pytorch resources: limits: nvidia.com/gpu: '8' nvidia.com/mlx5_0: '1' nvidia.com/mlx5_1: '1' nvidia.com/mlx5_2: '1' nvidia.com/mlx5_3: '1' requests: nvidia.com/gpu: '8' nvidia.com/mlx5_0: '1' nvidia.com/mlx5_1: '1' nvidia.com/mlx5_2: '1' nvidia.com/mlx5_3: '1' schedulerName: volcano
apiVersion: batch.volcano.sh/v1alpha1
kind: Job
metadata:
name: rdma-test
namespace: prod
spec:
maxRetry: 3
minAvailable: 1
plugins:
pytorch:
- '--master=master'
- '--worker=worker'
- '--port=23456'
policies:
- action: RestartJob
event: PodEvicted
queue: default
schedulerName: volcano
tasks:
- maxRetry: 3
minAvailable: 1
name: master
replicas: 1
template:
metadata:
annotations:
k8s.v1.cni.cncf.io/networks: rdma-net-ipam-lan2,rdma-net-ipam-lan3,rdma-net-ipam-lan4,rdma-net-ipam-lan5
spec:
containers:
- command:
- /bin/bash
- '-c'
- sleep 1440h
env:
- name: NCCL_DEBUG
value: INFO
- name: NCCL_IB_DISABLE
value: '0'
- name: NCCL_NET_GDR_READ
value: '1'
- name: NCCL_IB_HCA
value: mlx5
- name: NCCL_IB_GID_INDEX
value: '5'
- name: NCCL_SOCKET_IFNAME
value: eth0
image: torch
name: pytorch
resources:
limits:
nvidia.com/gpu: '8'
nvidia.com/mlx5_0: '1'
nvidia.com/mlx5_1: '1'
nvidia.com/mlx5_2: '1'
nvidia.com/mlx5_3: '1'
requests:
nvidia.com/gpu: '8'
nvidia.com/mlx5_0: '1'
nvidia.com/mlx5_1: '1'
nvidia.com/mlx5_2: '1'
nvidia.com/mlx5_3: '1'
schedulerName: volcano
性能测试
