文章目录
- 一、是什么
- 二、常用基本命令
-
-
- [1. All命令](#1. All命令)
- [2. 查看网络](#2. 查看网络)
- [3. 查看网络源数据](#3. 查看网络源数据)
- [4. 删除网络](#4. 删除网络)
- [5. 添加网络](#5. 添加网络)
- [6. 案例](#6. 案例)
-
- 三、能干嘛
- 四、网络模式
-
- (一)总体介绍
- (二)容器实例内默认网络IP生产规则
-
- [1. 说明](#1. 说明)
- [2. 结论](#2. 结论)
- (三)案例说明
-
- [1. bridge](#1. bridge)
-
- [a. 是什么](#a. 是什么)
- [b. 案例](#b. 案例)
-
- [i. 说明](#i. 说明)
- [ii. 代码](#ii. 代码)
- [iii. 两两匹配验证](#iii. 两两匹配验证)
- [2. host](#2. host)
-
- [a. 是什么](#a. 是什么)
- [b. 案例](#b. 案例)
-
- [i. 说明](#i. 说明)
- [ii. 代码](#ii. 代码)
- [iii. 无之前的配对显示了,看容器实例内部](#iii. 无之前的配对显示了,看容器实例内部)
- [iiii. 没有设置-p的端口映射了,如何访问启动的tomcat83??](#iiii. 没有设置-p的端口映射了,如何访问启动的tomcat83??)
- [3. none](#3. none)
-
- [a. 是什么](#a. 是什么)
- [b. 案例](#b. 案例)
- [4. container](#4. container)
-
- [a. 是什么](#a. 是什么)
- [b. 错误案例](#b. 错误案例)
- [c. 正确案例](#c. 正确案例)
-
- [i. Alpine操作系统是一个面向安全的轻型 Linux发行版](#i. Alpine操作系统是一个面向安全的轻型 Linux发行版)
- [ii. `docker run -it --name alpine1 alpine /bin/sh`](#ii.
docker run -it --name alpine1 alpine /bin/sh) - [iii. `docker run -it --network container:alpine1 --name alpine2 alpine /bin/sh`](#iii.
docker run -it --network container:alpine1 --name alpine2 alpine /bin/sh) - [iiii. 运行结果,验证共用搭桥](#iiii. 运行结果,验证共用搭桥)
- [iiiii. 假如此时关闭alpine1,再看看alpine2](#iiiii. 假如此时关闭alpine1,再看看alpine2)
- [5. 自定义](#5. 自定义)
-
- [a. 过时的link](#a. 过时的link)
- [b. 是什么](#b. 是什么)
- [c. 案例](#c. 案例)
-
- [i. before](#i. before)
- [ii. after](#ii. after)
- 五、Docker平台架构图解
一、是什么
(一)docker不启动,默认网络情况

ens33或eth0:本机网卡lo:本机回环网络网卡- 可能有
virbr0在CentOS7的安装过程中如果有选择相关虚拟化的的服务安装系统后,启动网卡时会发现有一个以网桥连接的私网地址的virbr0网卡(virbr0网卡:它还有一个固定的默认IP地址192.168.122.1),是做虚拟机网桥的使用的,其作用是为连接其上的虚机网卡提供NAT访问外网的功能。我们之前学习Linux安装,勾选安装系统的时候附带了libvirt服务才会生成的一个东西,如果不需要可以直接将libvirtd服务卸载:
yum remove libvirt-libs.x86_64
(二)docker启动后,网络情况
docker安装并启动服务后,会在宿主机中添加一个虚拟网卡,产生一个名为docker0的虚拟网桥

查看docker网络模式命令
默认创建3大网络模式

着重掌握
bridge和host模式
二、常用基本命令
1. All命令

2. 查看网络
docker network ls
如果没有修改过docker network,则默认有3个网络模式:
bridge、host、none
3. 查看网络源数据
docker network inspect XXX网络名字
4. 删除网络
docker network rm XXX网络名字- 删除所有无效网络:
docker network prune
5. 添加网络
docker network create XXX网络名字
新添加的网络模式默认是
bridge
6. 案例

三、能干嘛
- 容器间的互联和通信以及端口映射
- 容器IP变动时候可以通过服务名直接网络通信而不受到影响 类似Eureka,通过服务名直接互相通信,而不是写死IP地址
四、网络模式
(一)总体介绍

- bridge模式:使用
--network bridge指定,默认使用docker0 - host模式:使用
--network host指定 - none模式:使用
--network none指定 - container模式:使用
--network container:NAME或者容器ID指定
查看某个容器的网络模式:
bash
# 通过inspect获取容器信息,最后20行即为容器的网络模式信息
docker inspect 容器ID | tail -n 20
(二)容器实例内默认网络IP生产规则
1. 说明
- 先启动两个ubuntu容器实例

docker inspect 容器ID or 容器名字

- 关闭u2实例,新建u3,查看ip变化

2. 结论
docker容器内部的ip是有可能会发生改变的
(三)案例说明
1. bridge
a. 是什么
Docker 服务默认会创建一个docker0网桥(其上有一个docker0内部接口),该桥接网络的名称为 docker0,它在 内核层 连通了其他的物理或虚拟网卡,这就将所有容器和本地主机都放到 同一个物理网络 。Docker默认指定了docker0接口的IP地址和子网掩码, 让主机和容器之间可以通过网桥互相通信。
b. 案例
i. 说明
- Docker使用Linux桥接,在宿主机虚拟一个Docker容器网桥(docker0),Docker启动一个容器时会根据Docker网桥的网段分配给容器一个IP地址,称为Container-IP,同时Docker网桥是每个容器的默认网关。因为在同一个宿主机内的容器接入同一个网桥,这样容器之间就能够通过容器的Container-IP直接通信。
- docker run的时候,没有指定
--network的话,默认使用的网桥模式就是bridge,使用的就是docker0。在宿主机ifconfig就可以看到docker0和自己create的network。 - 网桥docker0创建一对对等虚拟设备接口,一个叫veth,另一个叫eth0,成对匹配:
- 整个宿主机的网桥模式都是docker0,类似一个交换机有一堆接口,每个接口叫 veth,在本地主机和容器内分别创建一个虚拟接口,并让他们彼此联通(这样一对接口叫做 veth pair)。
- 每个容器实例内部也有一块网卡,容器内的网卡接口叫做eth0。
- docker0上面的每个veth匹配某个容器实例内部的eth0,两两配对,一一匹配。
通过上述,将宿主机上的所有容器都连接到这个内部网络上,两个容器在同一个网络下,会从这个网关下各自拿到分配的ip,此时两个容器的网络是互通的。

ii. 代码
bash
docker run -d -p 8081:8080 --name tomcat81 billygoo/tomcat8-jdk8
docker run -d -p 8082:8080 --name tomcat82 billygoo/tomcat8-jdk8
-
启动tomcat容器,进入tomcat容器后,执行
ip addr,可以看到其网卡信息:1: lo .................. 容器内的网卡为 eth0 @符号后面就是宿主机上对应的veth网卡的编号7 6: eth0@if7 ............................... -
在宿主机执行
ip addr,查看宿主机网卡信息:每个veth都有个编号:vethXXXXXX @符号后面对应就是容器内的eth0网卡编号6 7: vethXXXXXX@if6 ................
iii. 两两匹配验证

2. host
a. 是什么
直接使用宿主机的 IP 地址与外界进行通信,不再需要额外进行 NAT 转换。
b. 案例
i. 说明
容器将 不会获得 一个独立的 Network Namespace,而是和宿主机共用一个 Network space。容器将不会虚拟出自己的网卡,而是直接使用宿主机的 IP 和端口。

ii. 代码
docker run -d -p 8083:8080 --network host --name tomcat83 billygoo/tomcat8-jdk8- 会出现一个警告:
WARNING: Published ports are discarded when using host network mode - 原因:docker启动时指定
--network=host或-net=host,如果还指定了-p映射端口,那这个时候就会有此警告,并且通过-p设置的参数将不会起到任何作用,端口号会以主机端口号为主,重复时则递增。 - 解决:解决的办法是不再进行
-p端口映射或者使用docker的其他网络模式,例如--network=bridge,这样就可以解决问题。直接无视也可,因为这只是一个警告,并不是错误。
- 会出现一个警告:
- 正确命令 :
docker run -d --network host --name tomcat83 billygoo/tomcat8-jdk8
iii. 无之前的配对显示了,看容器实例内部

iiii. 没有设置-p的端口映射了,如何访问启动的tomcat83??
http://宿主机IP:8080/
在CentOS里面用默认的火狐浏览器访问容器内的tomcat83看到访问成功,因为此时容器的IP借用主机的,所以容器共享宿主机网络IP,这样的好处是外部主机与容器可以直接通信。
3. none
a. 是什么
禁用网络功能,只有lo标识(就是127.0.0.1表示本地回环)
在none模式下,并不为Docker容器进行任何网络配置。也就是说,这个Docker容器没有网卡、IP、路由等信息,只有一个lo,需要我们自己为Docker容器添加网卡、配置IP等。
b. 案例
docker run -d -p 8084:8080 --network none --name tomcat84 billygoo/tomcat8-jdk8

4. container
a. 是什么
新建的容器和已经存在的一个容器共享网络IP配置,而不是和宿主机共享。新创建的容器不会创建自己的网卡、IP,而是和一个指定的容器共享IP、端口范围。两个容器除了网络共享,其他的如文件系统、进程列表依然是隔离的。

b. 错误案例
bash
docker run -d -p 8085:8080 --name tomcat85 billygoo/tomcat8-jdk8
docker run -d -p 8086:8080 --network container:tomcat85 --name tomcat86 billygoo/tomcat8-jdk8
运行结果:
相当于tomcat86和tomcat85共用同一个ip同一个端口,导致端口冲突
本案例用tomcat不合适,换一个镜像。
c. 正确案例
i. Alpine操作系统是一个面向安全的轻型 Linux发行版
Apine Linux是一款独立的、非商业的通用Linux发行版,专为追求安全性、简单性和资源效率的用户而设计。可能很多人没听说过这个Linux发行版本,但是经常用Docker的朋友可能都用过,因为他小,简单,安全而著称,所以作为基础镜像是非常好的一个选择,可谓是麻雀虽小但五脏俱全,镜像非常小巧,不到6M的大小,所以特别适合容器打包。
ii. docker run -it --name alpine1 alpine /bin/sh
iii. docker run -it --network container:alpine1 --name alpine2 alpine /bin/sh
iiii. 运行结果,验证共用搭桥

iiiii. 假如此时关闭alpine1,再看看alpine2
结论:关闭alpine1以后,alpine2就只剩一个本地回环链路

5. 自定义
a. 过时的link

--link已经被标记为过时的,可能会在将来的版本中移除这个功能。推荐使用自定义网络替换link。
b. 是什么
c. 案例
i. before
-
案例
bashdocker run -d -p 8081:8080 --name tomcat81 billygoo/tomcat8-jdk8 docker run -d -p 8082:8080 --name tomcat82 billygoo/tomcat8-jdk8上述成功启动并用
docker exec进入各自容器实例内部 -
问题
按照IP地址ping是OK的


按照服务名ping结果???

ii. after
-
案例
自定义桥接网络,自定义网络默认使用的是桥接网络bridge
新建自定义网络:docker network create zzyy_network

新建容器加入上一步新建的自定义网络bashdocker run -d -p 8081:8080 --network zzyy_network --name tomcat81 billygoo/tomcat8-jdk8 docker run -d -p 8082:8080 --network zzyy_network --name tomcat82 billygoo/tomcat8-jdk8互相ping测试
-
问题结论
自定义网络本身就维护好了主机名和ip的对应关系(ip和域名都能通)
自定义网络本身就维护好了主机名和ip的对应关系(ip和域名都能通)
自定义网络本身就维护好了主机名和ip的对应关系(ip和域名都能通)
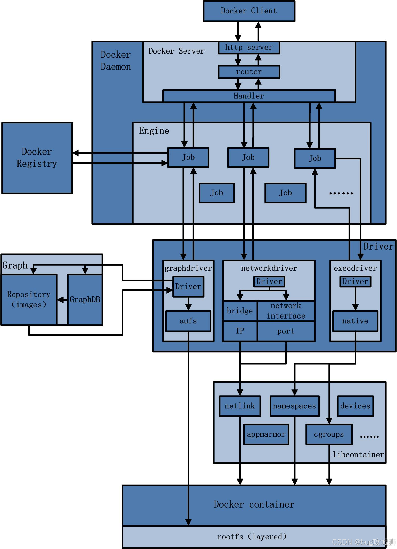
五、Docker平台架构图解
(一)整体说明
从其架构和运行流程来看,Docker 是一个 C/S 模式的架构,后端是一个松耦合架构,众多模块各司其职。
Docker 运行的基本流程为:
- 用户是使用 Docker Client 与 Docker Daemon 建立通信,并发送请求给后者。
- Docker Daemon 作为 Docker 架构中的主体部分,首先提供 Docker Server 的功能使其可以接受 Docker Client 的请求。
- Docker Engine 执行 Docker 内部的一系列工作,每一项工作都是以一个 Job 的形式的存在。
- Job 的运行过程中,当需要容器镜像时,则从 Docker Registry 中下载镜像,并通过镜像管理驱动 Graph driver 将下载镜像以Graph的形式存储。
- 当需要为 Docker 创建网络环境时,通过网络管理驱动 Network driver 创建并配置 Docker 容器网络环境。
- 当需要限制 Docker 容器运行资源或执行用户指令等操作时,则通过 Execdriver 来完成。
- Libcontainer是一项独立的容器管理包,Network driver以及Exec driver都是通过Libcontainer来实现具体对容器进行的操作。
(二)整体架构
