一、C语言
套接字:

- 交换机:二层设备,基于 MAC 地址转发,只在同一网段工作,无路由能力;
- 路由器:三层设备,基于 IP 地址转发,跨网段互联;
- 网关:网络的 "出口点",路由器常充当内网的默认网关

URG:紧急指针有效。
作用 :标记数据包中包含紧急数据,需要优先处理,无需等待缓冲区满。
ACK:确认号有效
作用 :除了第一次建立连接的 SYN 包外,几乎所有 TCP 数据包都会置位 ACK,是
可靠传输的基础。
PSH:立即推送数据
作用 :要求接收方立即将数据推送给应用层,不要在缓冲区等待更多数据。
RST:重置连接
作用 :强制异常关闭连接,拒绝继续通信,清空所有缓冲区数据。
SYN:同步序列号(建立连接)
作用 :用于建立 TCP 连接,发起方向接收方同步初始序列号(ISN)。
FIN:释放连接

二、arm时钟

输入时钟源(左侧 CLOCK SWITCHER)
- PLL1 (建议996MHz):ARM PLL,专门给 CPU 内核提供高频时钟。内核 默认528Mhz
- PLL2 (固定528MHz):系统 PLL,带 4 路 PFD 分频输出(352/594/400/200MHz),用于DDR、外设等。
- PLL3 (固定480MHz):USB / 系统 PLL,带 4 路 PFD 分频输(720/540/508.2/454.7MHz),用于 AHB、IPG 等总线。
- PLL4 (650MHz):Audio PLL,用于音频外设。
- PLL5 (650MHz):Video PLL,用于显示 / 视频外设。
- 还可旁路 PLL,直接使用 OSC 24MHz 或其他外部时钟。
关键寄存器控制
- CBxMR 系列 :时钟源选择寄存器(如
CBQMR[PRE_PERIPH2_CLK_SEL]),用于选择多路输入中的一路。 - CBCDR/CSCDR 系列 :时钟分频寄存器(如
CBCDR[AHB_PDF]),设置后分频系数。 - CACRR:专门用于 ARM 时钟的分频控制。
- cg:时钟门控位,用于关闭未使用模块的时钟以降低功耗。
- **MUX:**复用选择,多路选择器,从多个输入时钟源中选择一路作为当前时钟路径的输入。
| 符号颜色 | 名称 | 位宽 | 分频范围 | 用途 |
|---|---|---|---|---|
| 灰色 | Static Divider | 固定 | 固定分频比(如 ÷2、÷4) | 固定比例的时钟分频 |
| 深绿色 | 2-bit Divider | 2bit | 1~4(即 ÷1、÷2、÷3、÷4) | 简单、少档位的分频 |
| 青色 | 3-bit Divider | 3bit | 1~8 | 中等范围分频 |
| 橄榄绿 | 6-bit Divider | 6bit | 1~64 | 精细、大范围分频(如外设时钟微调) |


CCM:时钟控制器(Clock Controller Module)CCM_ANALOG:模拟 PLL 锁相环控制器- PFD(PLL2) 频率 = 基准频率(528) × 18 / PFD_FRAQ
- PFD(PLL3) 频率 = 480 × 18 / FRAC
cs
void clk_init(void)
{
//ARM clk 528
CCM->CCSR &= ~(1 << 8);
CCM->CCSR |= (1 << 2);
unsigned int tmp = CCM->CACRR;
tmp &= ~(0x7 << 0);
tmp |= (0x1 << 0);
CCM->CACRR = tmp;
tmp = CCM_ANALOG->PLL_ARM;
tmp &= ~(0x3 << 14);
tmp |= (0x1 << 13);
tmp &= ~(0x7f << 0);
tmp |= (88 << 0);
CCM_ANALOG->PLL_ARM = tmp;
CCM->CCSR &= ~(1 << 2); // ARM PLL 528M
//PLL2 pfd0~3 352-27 594-16 400(396)-24 200-48
tmp = CCM_ANALOG->PFD_528;
tmp &= ~((0x3f << 0) | (0x3f << 8) | (0x3f << 16) | (0x3f << 24));
tmp |= ((27 << 0) | (16 << 8) | (24 << 16) | (48 << 24));
CCM_ANALOG->PFD_528 = tmp;
//PLL33 pfd0~3 720-12 540-16 508.2-17 454.7-19
tmp = CCM_ANALOG->PFD_480;
tmp &= ~((0x3f << 0) | (0x3f << 8) | (0x3f << 16) | (0x3f << 24));
tmp |= ((12 << 0) | (16 << 8) | (17 << 16) | (19 << 24));
CCM_ANALOG->PFD_480 = tmp;
//AHB_CLK_ROOT 132M
tmp = CCM->CBCDR;
tmp &= ~(0x7 << 10);
tmp |= (0x2 << 10);
tmp &= ~(0x1 << 25);
tmp &= ~(0x3 << 8);
tmp |= (0x1 << 8); //IPG_PODF 1/2 66M
CCM->CBCDR = tmp;
tmp = CCM->CBCMR;
tmp &= ~(0x3 << 18);
tmp |= (0x2 << 18);
CCM->CBCMR = tmp;
//PERCLK_CLK_ROOT 66M
CCM->CSCMR1 &= ~(0x7f << 0);
clk_gate_allenable();
}
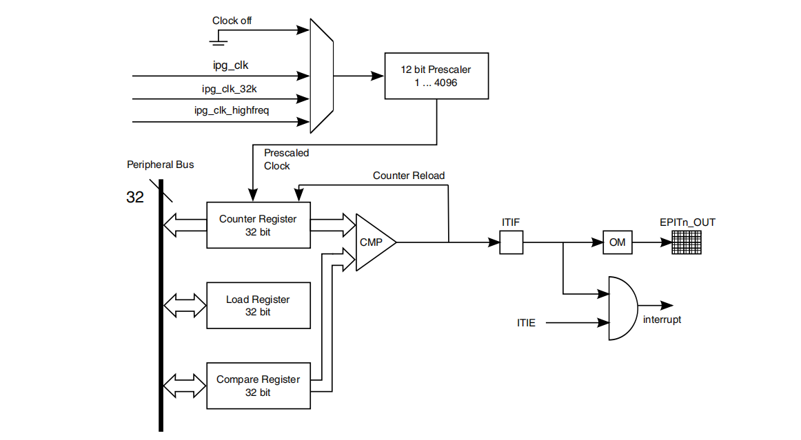
三、定时器相关

EPIT:Enhanced Periodic Interrupt Timer(增强型周期性中断定时器)
向下递减
就是芯片里一个专门用来定时、产生中断的外设
- Counter Register (32bit) :32 位倒计时计数器,你标注的
100就是它的初始值,会在每个预分频时钟 沿减 1,直到减到0。- Load Register (32bit) :32 位重载寄存器,你标注的
10是它的值。当计数器减到0时,会自动把这个值重新加载到计数器,开始下一轮倒计时。- Compare Register (32bit) :32 位比较寄存器,通常设为
0,当计数器值等于比较值时触发比较事件。- Prescaled Clock:经过分频后的时钟,是计数器递减的驱动节拍。