- 开发语言:Python
- 框架:django
- Python版本:python3.8
- 数据库:mysql 5.7
- 数据库工具:Navicat12
- 开发软件:PyCharm
系统展示
用户注册

用户首页

产品评论

我的功能界面

管理员登录

管理员功能界面

用户管理

产品评论

爬取数据

预测数据

情感分析

看板展示

摘要
互联网技术和物联网技术的飞速发展,极大地便捷了用户的反馈分析体验,使其变得更加高效、智能。在此背景下,本系统采用了先进的B/S架构模式,并结合微信开发者工具,利用Django框架,以Python语言为基础,搭建了jdango服务器,并选用了MySQL这一轻量级数据库作为数据存储的优选方案。这些技术手段的巧妙结合,不仅确保了系统的高效稳定运行,还为用户带来了卓越的使用体验和高效的管理能力。
总体而言,本系统旨在提升本行业的管理效率和信息化水平,为行业的可持续发展注入新的活力。同时,本文所提出的设计与实现方案,也为相关领域的研究提供了宝贵的借鉴和参考。经过实践中的不断应用和优化,本系统已具备高度的可靠性和稳定性,值得用户信赖和广泛使用。
研究背景
在当今信息爆炸的时代,用户评论成为了衡量产品、服务乃至企业声誉的重要指标。随着社交媒体和在线平台的普及,人们越来越习惯于在网络上分享自己的看法和经验。这些海量的用户评论中蕴含着巨大的价值,它们不仅能够反映公众的实时反馈,还能揭示出潜在的问题和需求。因此,如何有效地挖掘这些热点问题并据此进行反馈分析,对于提升用户体验、优化产品设计、增强市场竞争力具有至关重要的意义。
在这样的背景下,基于Django开发的热点问题挖掘与反馈分析系统应运而生。该系统利用先进的自然语言处理技术和机器学习算法,自动从大量的用户评论中提取关键信息,识别出最受关注的问题和话题。通过对这些数据的深入分析,企业可以迅速了解用户的痛点和期望,及时调整策略,改进产品或服务,从而更好地满足市场需求。该系统还具备强大的数据可视化功能,能够将复杂的数据分析结果以直观的图表和报告形式呈现出来,帮助企业决策者快速把握市场动态,制定更加精准有效的营销策略。同时,系统的实时监控能力确保了信息的时效性,使得企业能够在第一时间内响应用户的声音,增强用户满意度和忠诚度。
关键技术
Python是解释型的脚本语言,在运行过程中,把程序转换为字节码和机器语言,说明性语言的程序在运行之前不必进行编译,而是一个专用的解释器,当被执行时,它都会被翻译,与之对应的还有编译性语言。
同时,这也是一种用于电脑编程的跨平台语言,这是一门将编译、交互和面向对象相结合的脚本语言(script language)。
Django用Python编写,属于开源Web应用程序框架。采用(模型M、视图V和模板t)的框架模式。该框架以比利时吉普赛爵士吉他手詹戈·莱因哈特命名。该架构的主要组件如下:
1.用于创建模型的对象关系映射。
2.最终目标是为用户设计一个完美的管理界面。
3.是目前最流行的URL设计解决方案。
4.模板语言对设计师来说是最友好的。
5.缓存系统。
Vue是一款流行的开源JavaScript框架,用于构建用户界面和单页面应用程序。Vue的核心库只关注视图层,易于上手并且可以与其他库或现有项目轻松整合。
MYSQL数据库运行速度快,安全性能也很高,而且对使用的平台没有任何的限制,所以被广泛应运到系统的开发中。MySQL是一个开源和多线程的关系管理数据库系统,MySQL是开放源代码的数据库,具有跨平台性。
B/S(浏览器/服务器)结构是目前主流的网络化的结构模式,它能够把系统核心功能集中在服务器上面,可以帮助系统开发人员简化操作,便于维护和使用。
系统分析
对系统的可行性分析以及对所有功能需求进行详细的分析,来查看该系统是否具有开发的可能。

系统设计
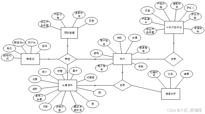
功能模块设计和数据库设计这两部分内容都有专门的表格和图片表示。

系统实现
微信小程序的首页是用户成功登录后首先映入眼帘的界面。从这里,用户可以方便地导航至小程序内的其他页面。具体来说,他们可以通过首页直接进入相关页面,或者利用页面底部导航栏中的首页、小米产品评论、公告资讯和我的四个选项进行快速切换。点击"我的"选项后,用户将进入个人中心页面,在这里他们可以对情感分析、我的收藏及修改密码等功能进行细致操作。管理员登录后可对系统首页、用户、小米产品评论、预测数据、情感分析、系统管理、个人中心模块进行相关权限的管理操作。
系统测试
测试环节主要聚焦于系统的功能性和性能两大方面。功能性测试旨在确认用户登录、用户管理等核心模块是否严格遵循需求规格说明书中的功能标准。而性能测试则细分为并发访问与负载测试两大板块,前者用于检验系统能否在多用户同时访问时保持正常运行,后者则评估系统在高并发负载情境下的性能稳定性与表现。
结论
微信小程序正逐渐成为广大用户生活中不可或缺的一部分,其便捷性和高效性得到了广泛认可。然而,传统的线下管理方式,由于依赖手工操作、易出错且效率低下,已经严重制约了多个行业的进一步发展。在这样的背景下,基于B/S架构的热点问题挖掘与反馈分析系统的出现,无疑为这些行业的现代化转型提供了重要的技术支持。本文全面而深入地探讨了这一系统,从体系结构到核心功能,从设计策略到系统特色,无一不展现出其作为现代化管理工具的巨大潜力。该系统不仅能够有效挖掘用户反馈中的热点问题,还能进行深入的数据分析,为企业提供决策支持,极大地提升了管理效率和服务质量。在技术实现上,我将Django框架的设计模式巧妙地融入到Java运行环境中,这一创新之举不仅增强了系统的稳定性,还显著提高了运行效率。这种跨平台的技术整合,确保了系统能够在不同环境下都能保持高性能,满足企业级应用的需求。