目录
[硬件描述语言(Hardware Description Language,HDL)](#硬件描述语言(Hardware Description Language,HDL))
[Verilog HDL语言程序段范例](#Verilog HDL语言程序段范例)
[Verilog HDL与其他HDL的差异](#Verilog HDL与其他HDL的差异)
[Verilog HDL发展史](#Verilog HDL发展史)
[Verilog HDL与PLD设计](#Verilog HDL与PLD设计)
[Verilog HDL基本要素](#Verilog HDL基本要素)
[PLD vs. ASIC](#PLD vs. ASIC)
[PLD vs. MCU/CPU/DSP](#PLD vs. MCU/CPU/DSP)
[CPLD vs. FPGA](#CPLD vs. FPGA)
逻辑设计概念及Vivado基础
数字量与数字电路
模拟信号与数字信号

- 连续变化的变量为模拟量,离散取值的变量为数字量
- 自然界绝大多数物理量都是模拟量,如温度、湿度、语音等
- 数字量可以被用来近似表示出模拟量
- 数字系统用高低电平构成二进制数系统处理信号
数字电路系统的优点

保真度高(结果再现性强)
- 易存储、易传输、高精度
- 抗噪声、受环境影响小

易于设计,EDA支持强
- 灵活性和功能性
- 可编程性

处理速度快
经济性
数字电路及其设计技术的发展

数字系统的发展
- 门电路和触发器
- 集成电路
- 可编程逻辑器件和超大规模专用集成电路
数字系统设计技术的发展
- 公式法/卡诺图化简
- 计算机辅助设计
硬件描述语言(HDL)
软件综合与仿真
硬件编程语言(HDL)概述
硬件描述语言(Hardware Description Language,HDL)

ABEL语言程序段示例

VHDL语言程序段示例

Verilog HDL语言程序段范例

Verilog HDL与其他HDL的差异
与ABEL等早期语言相比
- 上述语言多应用逻辑等式来描述逻辑功能,侧重于结构描述方法
- Verilog HDL适合算法级、寄存器传输级(RTL)、门级、版图级等各类设计描述应用
与VHDL等同期语言相比
- 两者都具备良好的行为描述能力
- 一般认为,Verilog HDL在描述硬件单元的结构时更简单易读,相比较而言,VHDL的描述长度通常是Verilog HDL的两倍
Verilog HDL发展史
Verilog HDL 语言最初于1983年由Gateway Design Automation (GDA) 公司 为其模拟器产品开发的硬件建模语言
Cadence 在1989年收购GDA后,Verilog HDL语言于1990年正式对外发布
Open Verilog International ( OVI )成立,以促进Verilog语言规范的发展
1993年,OVI推出了2.0版本
Verilog语言于1995年成为IEEE标准,称为IEEE Std1364-1995,2001年 又更新了一版标准
Verilog HDL与PLD设计
PLD设计是Verilog HDL的一大应用
PLD设计仅支持Verilog HDL的一个子集
Verilog HDL基本要素

注意点:
- 大小写敏感
- 所有关键字须小写
- 空格用于增加可读性
- 分号是语句终结符
- 单行注释://
- 多行注释:/* */
- 时间规范用于仿真

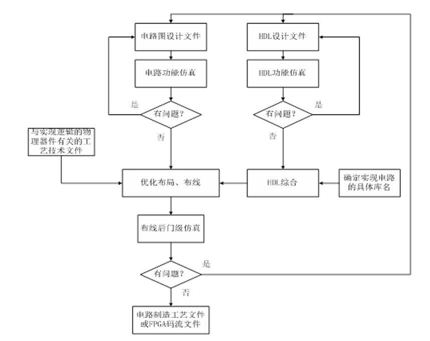
逻辑电路与系统设计流程

可编程逻辑器件基础
可编程逻辑器件概述
PLD:Programable Logic Device 可编程逻辑器件
- 可编程:执行功能"可且必须"由用户定制
- 逻辑:属于逻辑电路,不同于模拟电路
- 器件:以单独芯片形式封装和形成产品
PLD可实现通用逻辑功能设计的原理
- "与或非门+寄存器"的基本逻辑单元组合
- PLD可提供丰富的基本逻辑单元和连线资源
PLD vs. ASIC

PLD vs. MCU/CPU/DSP
PLD(CPLD/FPGA)开发模式的特点
- 以硬件藐视语言(HDL)或电路图作为主要开发手段
- 程序中不同的逻辑功能被设计成不同的硬件模块并存
- 高速、设计灵活性好
- 从功能角度可完全取代CPU式开发模式
CPU(MCU/CPU/DSP)开发模式的特点
- 以C语言等为主的高级语言作为主要开发手段
- 微程序模式,程序被分解后依次在同一硬件系统中执行
- 成本低、功耗小
PLD的发展史
PLD雏形:PROM/EPROM
第一代PLD(二十世纪70年代)
PLA / PAL
第二代PLD(二十世纪80年代)
GAL
第三代PLD(二十世纪90年代起)
CPLD
FPGA
其它衍生PLD产品:结构化ASIC、ASSP等
PLD的发展步伐
从一次烧写发展到可反复烧写
不断增加可编程逻辑资源的集成度
单元逻辑资源的成本和价格不断降低
由传统可编程逻辑资源集成扩展更多IP
HDL的不断成熟(标准化)和进化
设计和仿真EDA技术越来越成熟
建立向ASIC转化的方案
CPLD vs. FPGA
CPLD:Complex Programmable Logic Device
FPGA:Field Programmable Gate Array
传统CPLD与FPGA技术对比
- 结构对比

- 资源容量对比

- 性能对比

- 程序易失性对比

- 下载模式对比

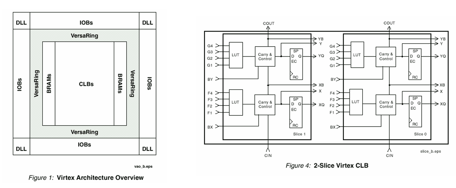
典型CPLD内部架构

典型FPGA内部架构

发展中的新CPLD/FPGA概念
新CPLD/FPGA产品
- 新CPLD产品基于LE和非单一总线构架
- 新FPGA产品具有掉电非易失特性
目前区分CPLD/FPGA的主要标准
- CPLD主要是逻辑资源较少、配置方式单一、具备掉电非易失特性的PLD产品, 通常内部仅含传统可编程逻辑资源及少量存储器
- FPGA在集成大量可编程逻辑资源的基础上通常包含大量PLL、RAM、多功 能I/O等资源
Xilinx公司主流7系列FPGA产品

FPGA芯片选型
选型考虑因素
- 管脚数量(IO)
- 逻辑资源
- 片内存储器
- DSP资源
- 功耗
- 封装

PLD设计方法的演变

Vivado开发环境及流程演示
Vivado综合开发环境功能介绍
Vivado 是Xilinx公司基于其FPGA产品进行开发设计的综合开发环境,集成文本编辑器 、逻辑函数库、编译/布线/仿真工具、下载器等功能;
相比较原来的 ISE综合开发环境,主要特点在于:
-- 支持Xilinx公司新一代(7系列、28nm以下工艺器件)可编程逻辑器件;
-- 整合高层次综合(HLS)、高级语言编译等功能;
-- 支持IP库自定义封装;
-- 增量式工程变更管理,编译速度提升。
一、启动Vivado,新建工程

二、利用向导,新建项目,语言选择为Verilog,亲戚间选择与平台相关的,新建Verilog HDL文件

三、填写模块名称和端口,文件窗口区编写代码

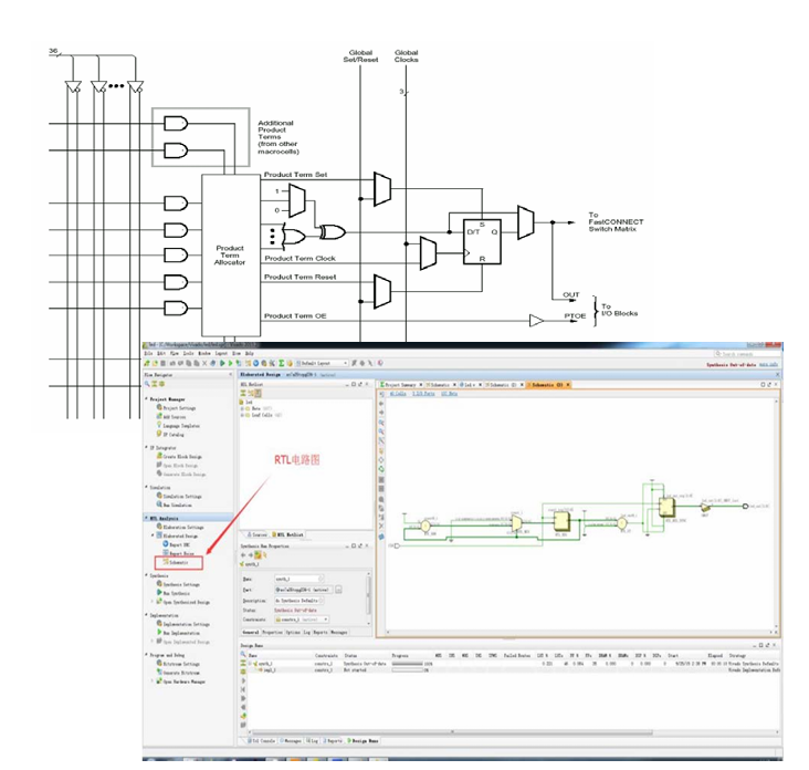
四、Vivado程序编译,查看RTL级电路

五、分配引脚,运行代码

六、连接电脑下载演示

七、ROM烧写,掉电不丢失
