在企业的IT架构中,服务器文件自动同步软件一直是保障数据一致性和业务连续性的核心工具。过去,Rsync凭借其高效算法和开源免费的特性,几乎成为了文件同步的代名词。然而,随着企业数据量级的爆炸式增长和业务实时性要求的提升,我们不得不重新审视:Rsync真的还能胜任今天的同步需求吗?也重点推荐一款替代Rsync的同步软件------《Ftrans FTC文件传输管控系统》。

一、为什么Rsync在过去如此受欢迎?
1、 增量传输算法
Rsync最著名的创新是其"增量传输算法"。它仅传输文件中发生变化的部分,而非整个文件,这在早期网络带宽稀缺的年代是革命性的突破。
2、 广泛的开源生态
作为GPL许可下的开源软件,Rsync被集成到了几乎所有Linux发行版中,成为系统标配。IT人员无需额外安装即可使用,这种便捷性极大地降低了使用门槛。
3、 灵活部署架构
Rsync支持PUSH和PULL两种模式,既可以作为守护进程运行,也可以通过SSH通道传输,适应了多种网络环境。
正是这些特性,让Rsync成为了系统管理员工具箱中的"瑞士军刀",无论是软件仓库镜像、服务器备份还是日常文件同步,都能看到它的身影。
二、为什么Rsync在今天逐渐"力不从心"?
1 、 跨平台能力不足
Rsync本质是类Unix工具,在Windows原生环境(如Server 2019/2022)中需依赖第三方工具,且无法完美支持NTFS权限、符号链接等Windows特有属性;面对云服务器的API管理、容器化部署(Docker/K8s)等场景,Rsync更是缺乏原生支持。

2 、 同步逻辑单一
企业如今需要的不仅是"文件复制",而是带策略的自动化同步:例如按文件类型(如排除临时文件)、按用户权限(如仅同步特定部门文件)、按业务优先级等。Rsync的配置依赖复杂的命令行参数(如--include、--exclude),难以动态适配业务变化。
3 、 缺乏可视化管理与安全审计
Rsync没有图形化界面,所有操作依赖命令行,故障排查(如同步中断原因、文件冲突)需手动分析日志;同时,它不支持加密传输(需额外配置SSH)、权限细粒度控制(如禁止某用户下载敏感文件)或操作审计,难以满足金融、医疗等行业的合规要求。
4 、 性能瓶颈明显
当企业数据量从"GB级"增长到"TB级"甚至"PB级"时,Rsync的单线程传输、无断点续传优化等问题暴露无遗,同步大文件或大量小文件时效率骤降,甚至出现"同步卡死"的情况。
三、推荐的服务器文件自动同步软件
面对上述挑战,市场上涌现出一批新一代的服务器文件自动同步软件。其中,《Ftrans FTC文件传输管控系统》凭借其技术架构和企业级功能,成为替代Rsync的理想选择。

Ftrans FTC的核心优势:
1、自动化同步任务管理
Ftrans FTC支持实时同步、周期性同步和一次性手动传输等多种任务类型。当检测到文件变化时,系统可自动触发增量传输,无需人工干预。
2、高性能传输引擎
Ftrans FTC采用私有的CUTP高性能传输协议,兼容TCP和HTTP,带宽利用率可达物理链路的80%以上。针对TB级超大文件和百万级海量小文件,系统分别采用文件智能分段和虚拟拼接技术,确保在各种场景下都能保持稳定性能。
3、传输可靠性与数据完整性
系统内置断点续传、错误自动重传和文件一致性校验机制,确保数据传输100%完整正确。即使在网络不稳定或设备故障的情况下,也能保证数据不丢失、不损坏。
4、可视化监控与智能运维
Ftrans FTC提供实时的任务状态监控面板,管理员可以随时查看任务进度、启动、暂停或终止同步任务。当任务完成或出现异常时,系统会自动发送邮件通知,帮助运维人员快速响应。
5、集中化管理与审计
通过统一的管理控制台,企业可以集中管理全局所有传输节点,监控存储资源使用情况。系统记录完整的操作日志和传输历史,支持生成合规报表,满足审计要求。
6、开放集成能力
Ftrans FTC提供完善的API接口,可与现有业务系统深度集成。无论是作为中间件嵌入业务流程,还是与数据中台对接,都能灵活适配。
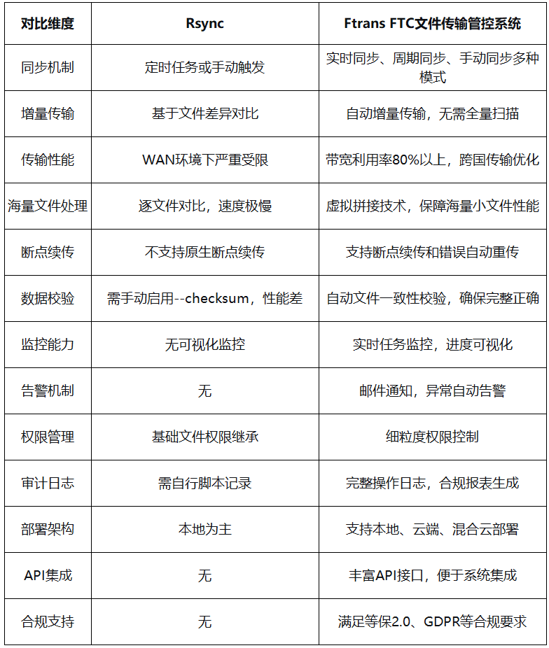
Ftrans FTC与Rsync的对比,可以通过下图更直观的看出来:

Rsync的衰落,并非工具本身"不好用",而是它已无法匹配现代企业"跨平台、智能化、安全合规"的文件同步需求。而像Ftrans FTC这样的新一代服务器文件自动同步软件,通过"可视化、策略化、全场景覆盖"的设计,真正实现了"让数据流动更简单、更安全",立即搜索"飞驰云联"官网获取更多产品信息吧!