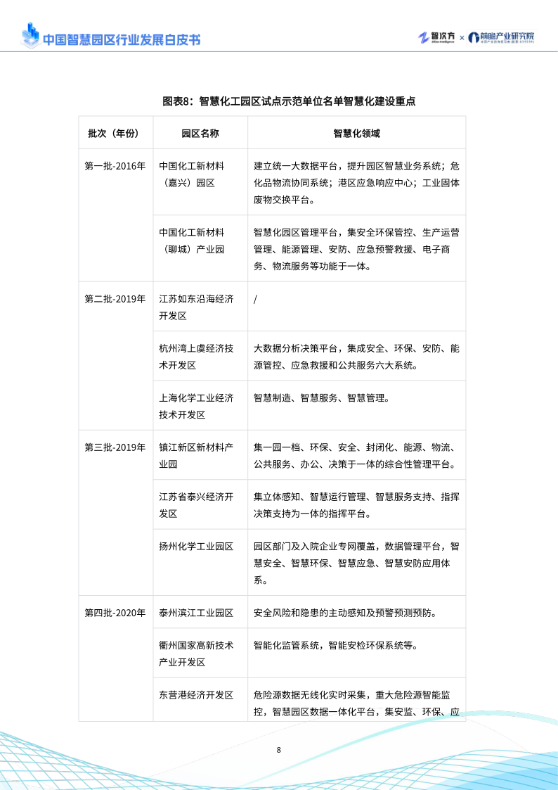
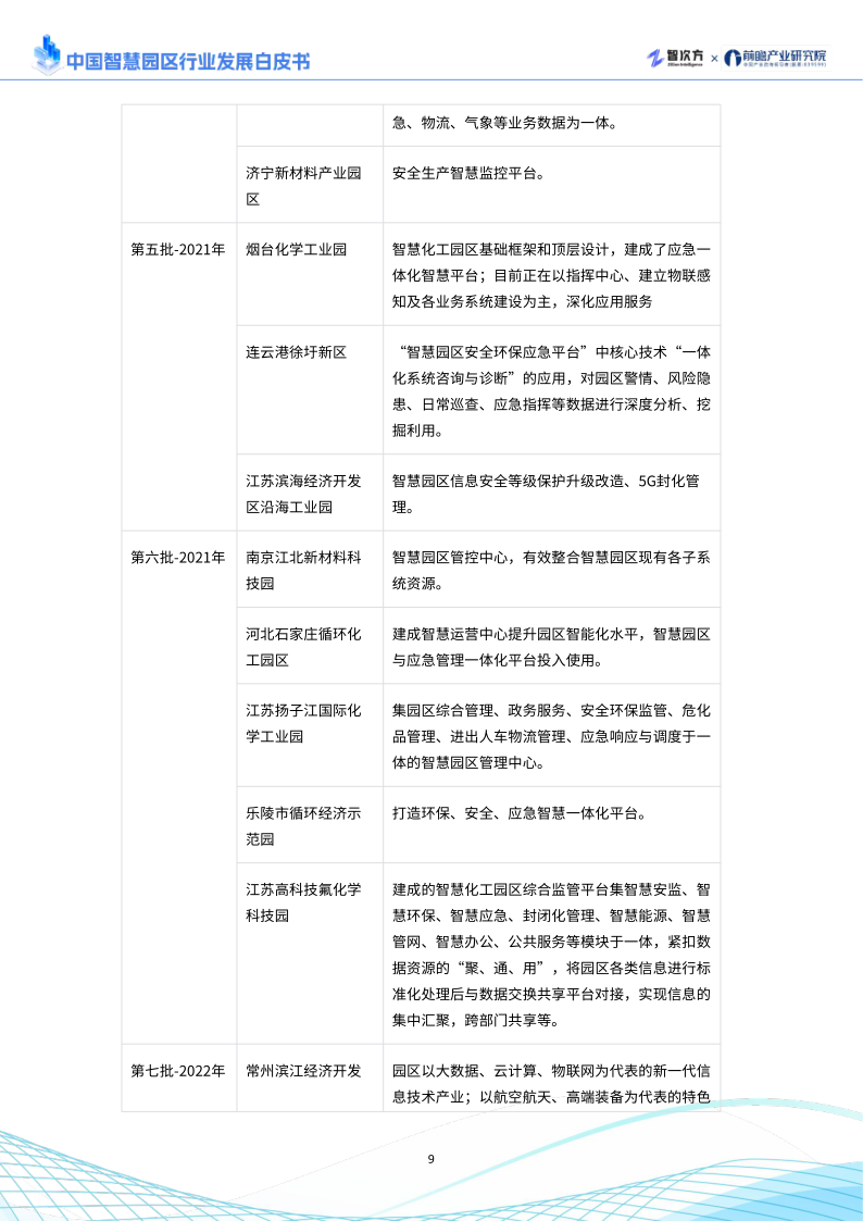
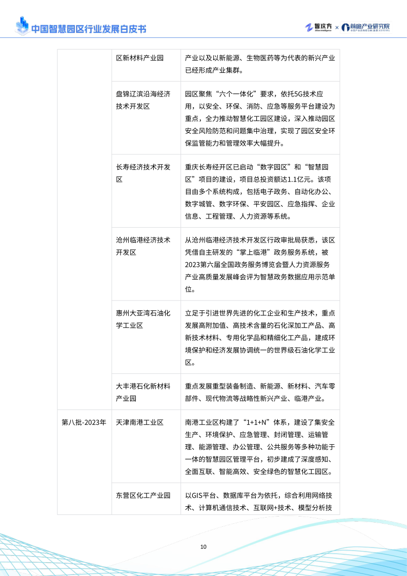
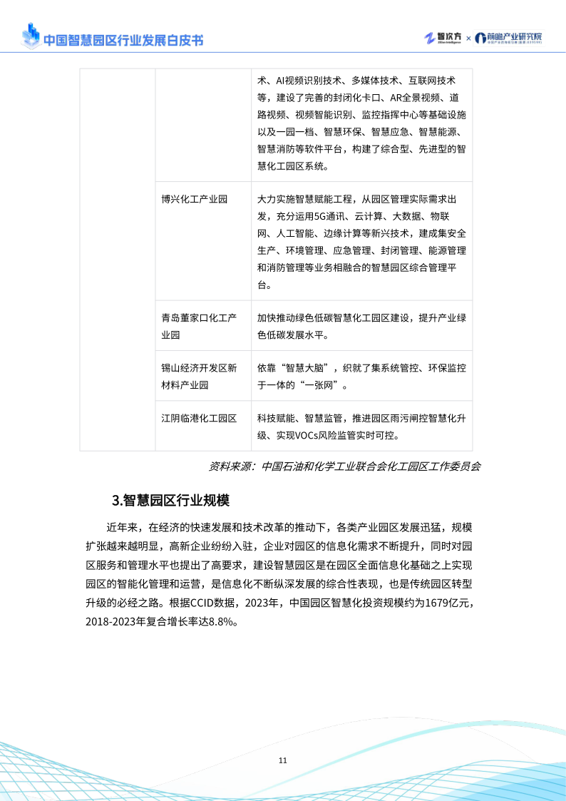
该白皮书面向园区开发者、运营者等人群。智慧园区融合新技术,有四类运营主体,我国多数园区处于 1.0 - 2.0 阶段过渡时期。行业以国家级园区为主要载体,各类型园区智慧化建设重点不同,呈区域化发展。其建设能改善传统园区问题,功能定位基于供给和需求双方。解决方案架构包括 "三大服务、四大端口、一大支撑" 。
评价指标从多维度构建。目前行业参与主体多元、区域集中、注册资本高,主打综合方案。头部厂商优势各异且已分档。未来,解决方案商应升级数字平台、创新技术、注重绿色低碳、保护数据安全、打造合作生态、引育人才并参与政策标准制定,以推动智慧园区行业发展。










































































