布尔运算,是 3D 建模里最实用、最容易上手的基础工具,核心逻辑就是通过两个模型的 "加减交" 关系,快速生成复杂形状,不用一点点布线、雕刻,零基础也能快速挖洞、开槽、切割模型。常见于 SketchUp、3ds Max、Blender、C4D 等软件,操作逻辑几乎通用,掌握三个命令就能搞定大部分基础造型。
先理解核心原理:布尔运算必须有两个对象 ,一个是主体模型(被修改的模型),一个是工具模型(用来切割、挖洞的模型)。软件会根据运算规则,自动计算重叠区域,生成新的模型形态,不用手动调整顶点,效率极高。
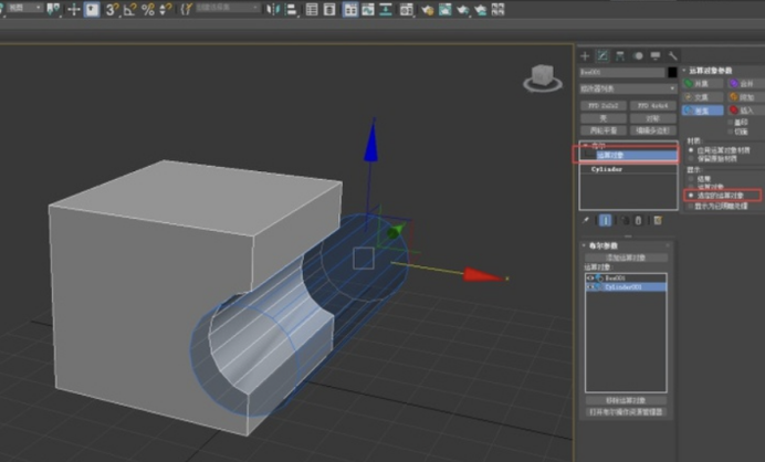
最常用的三种布尔运算,分别对应三种实用功能。第一种是布尔减(差集) ,也是挖洞、开孔最核心的命令。操作逻辑是:主体模型减去与工具模型重叠的部分,剩下的就是最终形状。比如给立方体挖圆形孔洞、给墙体开窗户、给机械零件开槽,都用这个命令。操作时只需把工具模型移动到主体需要开孔的位置,完全穿通主体,选中主体后添加布尔减运算,拾取工具模型,一键就能完成挖洞,全程不用调整线条,几秒钟就能做出复杂镂空。

第二种是布尔加(并集) ,适合模型合并。当需要把多个独立模型粘合成一个整体时使用,比如把多个方块拼接成复杂几何体、把圆柱和球体组合成新零件。两个模型重叠的部分会自动融合,没有缝隙,不用手动焊接顶点,适合快速搭建基础组合模型,尤其适合做产品雏形、建筑体块拼接。
第三种是布尔交(交集) ,只保留两个模型重叠的部分,适合切割特殊形状。比如用立方体切割球体得到半球、用圆柱切割方体得到弧形倒角,通过控制两个模型的重叠范围,精准切出想要的局部形状,比手动切割面更规整。

入门使用时,有几个关键细节能避免出错。首先,工具模型必须完全穿通主体 ,尤其是挖洞时,如果工具模型只贴在表面,运算后会出现破面、无法生成孔洞的问题,确保工具模型两端都超出主体模型范围,运算才会稳定。其次,尽量使用闭合、无破面的模型 ,布尔运算对模型完整性要求高,主体或工具模型有漏洞、重叠面,容易运算失败,新手建议先用正方体、球体、圆柱等基础几何体练习。
另外,运算顺序不能搞反,必须先选主体模型 ,再添加运算命令拾取工具模型,选反了会得到完全相反的结果。部分软件中,运算后模型会保留原始结构,建议运算完成后执行 "应用运算",把模型转化为最终形态,方便后续编辑。
布尔运算的优势就是快速、直观 ,不用复杂的建模技巧,适合新手快速出效果。日常建模中,墙体开窗、家具开孔、产品零件切割、简单模型组合,都能靠布尔运算快速完成。熟练掌握加减交三个命令,再配合基础的移动、缩放、旋转调整工具模型位置,就能轻松做出各种镂空、拼接、切割造型。
此外,本地性能不够的话,可以用渲云云渲染平台。渲云基于分布式云计算架构的云渲染,能把渲染任务拆开后并行处理,大大提高渲染效率。32 核起步的高性能云主机可以弹性扩展到 192 核,应对超大型场景和动画不在话下。
