文章目录
LAN8671 简介


前篇介绍了SPI接口的 10BASE-T1S LAN8651, 本篇是 RMII 接口的 LAN8671:
- 测试的是 LAN8671C2-E/U3B
- 24-pin VQFN, -40ºC to +125ºC, 单 3.3V 供电,内置 1.8V 稳压器
- RMII 接口, 需要 50MHz 外部参考时钟, 可以用有源晶振或者 MCU 的 MCO 引脚提供, 本篇用的是 STM32F407 的 MCO2(PC9) 输出 50MHz 同时供给 PHY 和 ETH_REF_CLK(PA1)
- 管理接口 SMI (MDIO/MDC):最高 4 MHz,兼容 IEEE 802.3 Clause 22/45 寄存器访问
- 电源域:
- VDDA:模拟电源(睡眠可关断)
- VDDP:IO 电源(睡眠可关断)
- VDDAU:持续供电(睡眠期维持唤醒电路)
- 复位:
- 上电复位 (POR):约 2 ms,自动加载配置 strap
- 外部复位:RESET_N 引脚拉低≥5 μs
- 软件复位:寄存器触发,不重载配置 strap
- 初始化流程: 复位解除 → 内部初始化(≈7 μs)→ IRQ_N 提示就绪 → SMI 寄存器配置
- PHYAD[3:0] 可配置16个地址
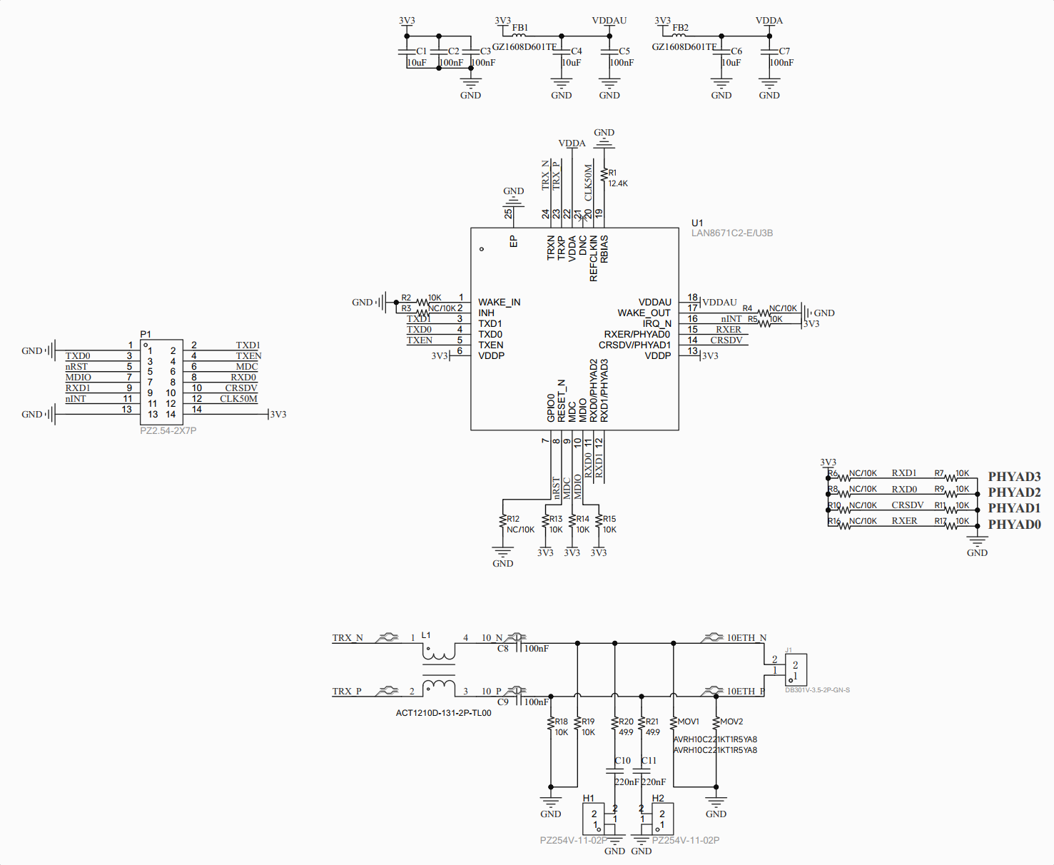
LAN8671 原理图
上面绿色小板子的参考原理图:
- 供电是单 3.3V 供电
- PHY 地址直接设成 0
- 不使用的引脚:
- INH, 悬空
- WAKE_IN, 接地
- WAKE_OUT, 悬空
- GPIO0, 悬空

与 STM32F407 的接线

除了 3V3 GND 电源引脚, 连接了以下信号:
| 信号 | STM32F407 引脚 | 方向 | 说明 |
|---|---|---|---|
| ETH_REF_CLK (CLK50M) | PA1, PC9 | MCU 输入 | RMII 50 MHz 参考时钟输入 |
| ETH_MDC | PC1 | MCU 输出 | PHY 管理时钟 |
| ETH_MDIO | PA2 | 双向 | PHY 管理数据 |
| ETH_CRS_DV | PA7 | MCU 输入 | RMII 载波检测/接收有效 |
| ETH_RXD0 | PC4 | MCU 输入 | RMII RXD0 |
| ETH_RXD1 | PC5 | MCU 输入 | RMII RXD1 |
| ETH_TX_EN | PB11 | MCU 输出 | RMII 发送使能 |
| ETH_TXD0 | PB12 | MCU 输出 | RMII TXD0 |
| ETH_TXD1 | PB13 | MCU 输出 | RMII TXD1 |
| LAN8671_IRQ_N (nINT) | PC2 | MCU 输入 | PHY 中断输入,低有效 |
| LAN8671_RESET_N (nRST) | PC3 | MCU 输出 | PHY 复位输出,低有效 |
注:
- STM32F407 的 MCO2(PC9) 输出 50MHz 同时供给 PHY 和 ETH_REF_CLK(PA1), 本篇直连仅供测试, 实际是否加缓冲或电阻或改用50MHz有源晶振 硬件可自行评估. 示波器应能看到 50MHz 的时钟.
- SWD 调试口: PA13, DIO; PA14 CLK; 连接 ST-Link V3
- 调试串口 USART1: PA9 TX; PA10 RX; 115200-8-N-1
看图应该直观一些:

立创天空星的板子上贴的是 8M 晶振, 实际使用的时钟树可参考下图:

LAN8671 的 10BASE-T1S 连接 USB-10BASE-T1S:
- PC, 192.168.1.2, PLCA, Node ID 0 作为Coordinator, 负责周期性发送 BEACON 信标等, Node Count 8
- MCU, 192.168.1.110, PLCA, Node ID 3, Link up 后是 10M half-duplex
- TOTMR = 0x20, Burst Max Count = 0, Burst Timer = 0x80
- 都连接 100Ω 终端电阻
Github 工程的使用
stm32f407_lan8671 默认的环境:
- STM32CubeMX 6.17.0
- STM32CubeF4 Firmware Package V1.28.3
- LwIP 2.1.2, NO_SYS
- CMAKE 管理工程
- 编译:
.\build.sh build, 可以带Debug或Release(测速时 Debug 更稳, Releas版本会偶发整秒塌陷, 尽管已做特殊处理, 全局 Release 仍然是 -Os -g0,但stm32f4xx_hal_eth.c 和 LWIP/Target/ethernetif.c都作为独立对象目标在 Release 下按 O0 编译), 工具链C:\ST\STM32CubeIDE_2.1.0\STM32CubeIDE\plugins\com.st.stm32cube.ide.mcu.externaltools.gnu-tools-for-stm32.14.3.rel1.win32_1.0.100.202602081740 - 下载
.\build.sh flash, 使用 ST-Link V3, 默认用以下目录里的命令行工具C:\Program Files\STMicroelectronics\STM32Cube\STM32CubeProgrammer
测试
PING

MAC 地址
bash
> Get-NetNeighbor -AddressFamily IPv4 | Where-Object { $_.IPAddress -eq '192.168.1.110' } | Select-Object IPAddress, LinkLayerAddress
IPAddress LinkLayerAddress
--------- ----------------
192.168.1.110 02-00-00-00-67-11
UDP Echo

IPERF
bash
iperf.exe -c 192.168.1.110 -i 1 -p 5010 -t 10
或者用 jperf

部分代码说明
LAN8671 的代码放在了:
stm32f407_lan8671\LWIP\Target\eth_custom_phy_interface.hstm32f407_lan8671\LWIP\Target\eth_custom_phy_interface.c
主要对接的是 PHY 的 初始化, 软件复位, 获取或设置连接状态 等. 通过 Clause 22 访问 PHY 基本寄存器, 通过 MMD 访问 Clause 45 风格的扩展寄存器. 参考数据手册 4.3.1. Clause 45 Register Access
PHY 的地址探测:
- 扫描 0~31 的 PHY 地址
- 寄存器 PHYID1 (0x0002) 等于 0x0007, 对应数据手册
5.1.4. PHY Identifier 1 Register - 寄存器 PHYID2 (0x0003) 等于 0xC16x, 实际读出来是 0xC165, 是
Silicon revision 5 (Rev C2 default), 对应数据手册5.1.5. PHY Identifier 2 Register
PLCA 的一些寄存器的设置:
| MMD Device | 寄存器 | 当前值 | 作用 |
|---|---|---|---|
| 31 | PLCA_TOTMR (0xCA04) | 0x0020 | PLCA TOT 定时 |
| 31 | PLCA_BURST (0xCA05) | 0x0080 | Burst timer=0x80, max count=0 |
| 31 | PLCA_CTRL1 (0xCA02) | 0x0803 | NodeCount=8, NodeID=3 |
| 31 | PLCA_CTRL0 (0xCA01) | 0x8000 | 使能 PLCA |
部分状态寄存器:
| 寄存器 | 用途 |
|---|---|
| BSR (0x0001) | 读两次确认基本链路状态 |
| PLCA_STS (MMD31:0xCA03) | 读取 PLCA 状态 |
AN1699: LAN8670/1/2 Configuration Application Note 中对 D0 和 C2 版本有一些配置说明, 本篇的C2版本未按照这个文档设置, 此处截图作为记录参考:

Github 链接
Github 开源链接 https://github.com/weifengdq/embedded/tree/main/lan8671