目录
源文件
实验报告

1、使用visio完成分层DFD图
(使用模版:软件和数据库-->软件-->数据流图表形状)



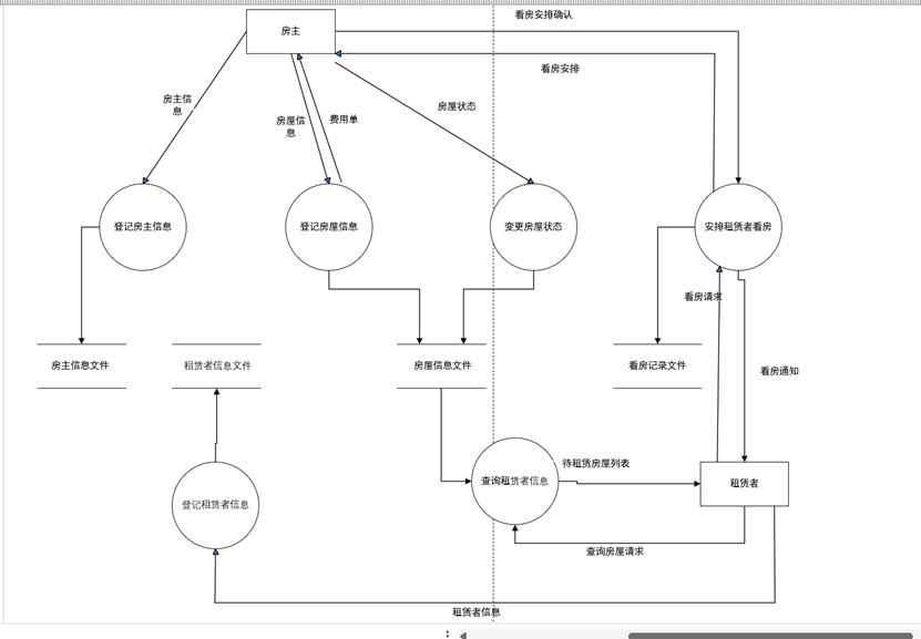
2.某房屋租赁公司欲建立一个房屋租赁服务系统,统一管理房主和租赁者的信息,以便快速地提供租赁服务。该系统具有以下功能:
1.登记房主信息。对于每名房主,系统需登记其姓名、住址和联系电话,并将这些信息写入房主信息文件。
2.登记房屋信息。所有在系统中登记的房屋都有一个唯一的识别号(对于新增加的房屋,系统会自动为其分配一个识别号)。除此之外,还需登记该房屋的地址、房型 (如平房、带阳台的楼房、独立式住宅等)、最多能够容纳的房客数、租金及房屋状态(待租赁、已出租)。这些信息都保存在房屋信息文件中。一名房主可以在系统中登记多个待租赁的房屋。
3.登记租赁者信息。所有想通过该系统租赁房屋的租赁者,必须首先在系统中登记个人信息,包括:姓名、住址、电话号码、出生年月和性别。这些信息都保存在租赁者信息文件中。
4.租赁房屋。已经登记在系统中的租赁者,可以得到一份系统提供的待租赁房屋列表。一旦租赁者从中找到合适的房屋,就可以提出看房请求。系统会安排租赁者与房主见面。对于每次看房,系统会生成一条看房记录并将其写入看房记录文件中。
5.收取手续费。房主登记完房屋后,系统会生成一份费用单,房主根据费用单交纳相应的费用。
6.变更房屋状态。当租赁者与房主达成租房或退房协议后,房主向系统提交变更房屋状态的请求。系统将根据房主的请求,修改房屋信息文件。


- 使用说明中给出的词汇,将顶层数据流图1-1 中的( 1 ) ~ ( 4 )处补充完整。
如下图,(1)费用单 (2)待租列表 (3)看房请求 (4)变更房屋状态

2.使用说明中给出的词汇,将数据流图1-2中的( 5 ) ~ ( 8 )处补充完整。
3.数据流图1-2图中缺失了三条数据流,请指出这三条数据流的起点、终点和数据流名称。
如下图,(5)房主信息文件 (6)租赁者信息文件 (7)房屋信息文件 (8)看房记录文件
添加的数据流:1. 起点:租赁者;终点:安排租赁者看房;名称:看房请求
- 起点:房主;终点:变更房屋状态;名称:房屋状态
- 起点:租赁者;终点:登记租赁者信息;名称:租赁者信息

实验心得
本次实验围绕房屋租赁服务系统,使用Visio工具绘制分层数据流图(DFD),完成了顶层图和底层图的补充、完善及缺失数据流的排查工作。通过本次实验,我不仅熟练掌握了Visio软件中数据流图表形状的使用方法,更深入理解了数据流图的核心原理与绘制规范,体会到结构化系统分析方法在实际系统设计中的应用价值,同时也认识到自身在逻辑思维和细节处理上的不足,现将实验心得总结如下。
实验初期,我严格按照要求选择Visio中"软件和数据库-->软件-->数据流图表形状"模板,明确了数据流图的基本组成元素:外部实体、加工、数据流和数据存储。在补充顶层数据流图1-1的过程中,我结合房屋租赁系统的功能说明,逐一对应外部实体与系统之间的数据流,确认(1)至(4)处分别为费用单、待租列表、看房请求和变更房屋状态。这一步让我意识到,数据流的命名必须贴合业务逻辑,且需与系统功能描述中的词汇保持一致,否则会导致数据流含义模糊,影响图的可读性。
在补充数据流图1-2并排查缺失数据流时,我遇到了不小的挑战。起初,我仅能根据提示补充(5)至(8)处的数据存储,即房主信息文件、租赁者信息文件、房屋信息文件和看房记录文件,但难以快速识别缺失的三条数据流。通过反复研读系统功能说明,对照数据平衡原则,我逐渐明白,每个加工都应既有输入数据流也有输出数据流,且数据流需完整覆盖业务流程。最终,我成功找出缺失的数据流,分别是租赁者向安排租赁者看房提交的看房请求、房主向变更房屋状态提交的房屋状态,以及租赁者向登记租赁者信息提交的租赁者信息。这一过程让我深刻体会到,绘制DFD图不仅需要掌握操作技巧,更需要严谨的逻辑思维,要全面梳理系统功能与数据流转的关系,避免出现"黑洞""奇迹"等常见错误。
本次实验也让我对分层DFD图的层次结构有了更清晰的认识。顶层图将整个房屋租赁系统作为一个单一加工,仅展示系统与外部实体(房主、租赁者)的交互关系,不涉及内部细节;而底层图则将系统细化为多个加工,明确各加工之间的数据流和数据存储,实现了"自顶向下、逐层细化"的结构化分析思路。这种分层设计能够清晰地呈现系统的整体架构与内部逻辑,便于开发人员和用户理解系统功能,也为后续的系统设计和开发奠定了坚实基础。同时,我也认识到,绘制DFD图需要注重简洁性和规范性,避免冗余数据流,使用标准符号,确保图形易于阅读和理解。
实验过程中,我也发现了自身的不足:一是对数据平衡原则的应用不够熟练,初期排查缺失数据流时效率较低;二是在Visio操作中,对数据流的布局不够合理,导致部分图形显得杂乱;三是对系统业务流程的梳理不够细致,偶尔会出现数据流流向错误的情况。针对这些问题,我通过反复对照实验要求、查阅相关资料,逐步加以改进,在实践中提升了自身的操作能力和逻辑分析能力。
通过本次实验,我深刻认识到数据流图作为结构化系统分析的重要工具,在系统设计中具有不可替代的作用。它能够摆脱系统的物理内容,从逻辑上描述系统的功能、输入、输出和数据存储,帮助我们清晰梳理业务流程,发现系统设计中的漏洞。同时,实验也让我明白,任何系统设计都需要严谨的态度和细致的思考,每一个数据流、每一个加工、每一个数据存储的设计,都要贴合实际业务需求,确保系统的可行性和实用性。
此次实验不仅提升了我的软件操作能力和逻辑分析能力,更让我掌握了分层DFD图的绘制方法和结构化系统分析思路。在今后的学习和实践中,我将继续加强对数据流图的学习和应用,注重细节处理,培养严谨的逻辑思维,不断提升自身的系统设计和分析能力,为今后从事相关工作积累宝贵的经验。