随着汽车电气化与智能化进程加速,高端汽车暖风系统(HVAC)正朝着高能效、高功率密度、高可靠性及智能热管理方向演进。其核心控制器需精准驱动PTC加热器、高效水泵、散热风扇及风门电机等多元负载,功率MOSFET作为电能转换与分配的执行单元,其选型直接决定了系统的加热效率、响应速度、电磁兼容性及在严苛车载环境下的长期可靠性。本文针对汽车暖风系统对低温启动、振动耐受、AEC-Q101认证及功能安全的严苛要求,以场景化适配为核心,形成一套可落地的功率MOSFET优化选型方案。
一、核心选型原则与场景适配逻辑
(一)选型核心原则:四维协同适配
MOSFET选型需围绕电压、损耗、封装、车规可靠性四维协同适配,确保与车载工况精准匹配:
-
电压裕量充足:针对12V/24V/48V车载电气平台,额定耐压预留≥100%裕量,以应对负载突卸、冷启动抛负载等产生的瞬态高压尖峰。
-
极低损耗优先:优先选择极低Rds(on)以最小化传导损耗,适配持续大电流加热与驱动场景,提升能效并降低热管理压力。
-
封装与散热匹配:大功率主加热回路选用TO-263、TO-247等传统封装,便于安装散热器;辅助控制回路可选用DFN等紧凑封装以提升功率密度。
-
车规级可靠性:必须满足AEC-Q101认证,具备宽结温范围(-55℃~175℃)、高抗振动能力与优异的长期可靠性,确保全生命周期性能稳定。
(二)场景适配逻辑:按负载类型分类
按负载功能分为三大核心场景:一是PTC加热器驱动(功率与能效核心),需应对数百安培级大电流与低温启动冲击;二是水泵与散热风扇驱动(热管理执行单元),需高效率、低噪声的电机驱动;三是风门电机与辅助控制(智能调节单元),需小体积、高集成度的多路开关控制。
二、分场景MOSFET选型方案详解

图1: 高端汽车暖风系统控制器方案功率器件型号推荐VBQG3322与VBGL11203与VBL1603与VBP112MC26-4L与产品应用拓扑图_01_total
(一)场景1:PTC加热器驱动(1kW-3kW)------功率与能效核心器件
PTC加热器作为主要热源,要求MOSFET能够承受极高的连续电流与低温下的启动冲击电流,极低的导通电阻是关键。
推荐型号:VBL1603(N-MOS,60V,210A,TO-263)
-
参数优势:采用Trench技术,在10V驱动下Rds(on)低至3.2mΩ,连续电流高达210A,轻松应对48V系统下的大功率PTC负载。60V耐压为12V/24V系统提供充足裕量,TO-263封装便于安装大型散热器。
-
适配价值:极低的导通损耗显著提升加热效率,例如在24V/2kW(约83A)工况下,单管传导损耗可低于22W。优异的电流能力为低温启动提供可靠保障,支持快速升温需求。
-
选型注意:需根据PTC峰值功率与系统电压计算最大电流,并预留至少50%的电流裕量。必须配合强制风冷或液冷散热,驱动电路需提供足够高的栅极驱动电压(推荐10V-15V)以充分发挥低Rds(on)优势。
(二)场景2:水泵与散热风扇驱动(50W-200W)------热管理执行器件
水泵与风扇多采用无刷直流(BLDC)电机,要求驱动MOSFET具备良好的开关特性以实现高效率与低噪声的变频控制。
推荐型号:VBGL11203(N-MOS,120V,190A,TO-263)
-
参数优势:采用SGT技术,实现10V下仅2.8mΩ的超低导通电阻,190A连续电流能力远超实际需求,提供巨大冗余。120V高耐压完美适配12V/24V车载系统的抛负载要求(通常需80V-100V耐压)。
-
适配价值:超低损耗确保电机驱动桥路效率超过97%,减少控制器自发热。高耐压省去额外的电压钳位保护电路,增强系统可靠性,简化设计。
-
选型注意:适用于三相全桥驱动中的高侧和低侧开关。需搭配专用车规级栅极驱动IC,优化开关速度以降低开关损耗。关注PCB布局以减小功率回路寄生电感。
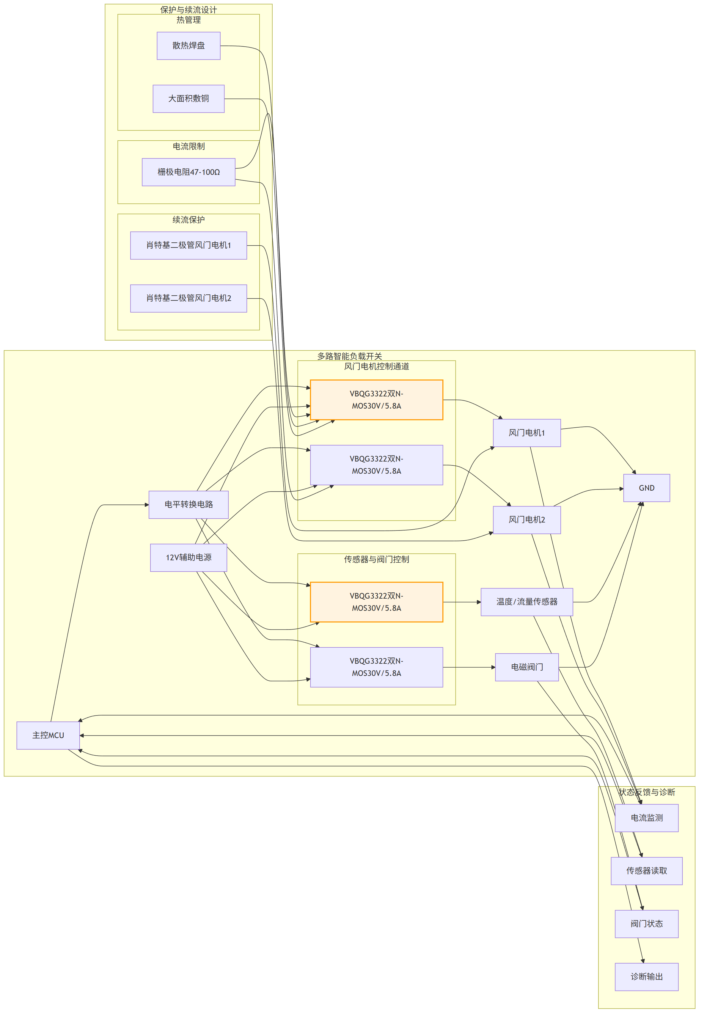
(三)场景3:风门电机与辅助控制------智能调节器件
风门电机(步进/有刷直流)及各类传感器、阀门的供电控制,需要多路、紧凑、可由MCU直接控制的开关。
推荐型号:VBQG3322(Dual N+N MOS,30V,5.8A/每路,DFN6(2x2))

图2: 高端汽车暖风系统控制器方案功率器件型号推荐VBQG3322与VBGL11203与VBL1603与VBP112MC26-4L与产品应用拓扑图_02_ptc
-
参数优势:双N沟道集成于超小DFN6封装,极大节省PCB空间。4.5V驱动下Rds(on)仅26mΩ,兼容3.3V/5V MCU直接驱动,便于智能多路控制。30V耐压满足12V系统需求。
-
适配价值:一颗芯片可独立控制两个风门电机或作为多路负载开关,实现复杂的风道模式智能调节。小封装与低栅极阈值利于高密度布局与低功耗待机。
-
选型注意:确认每路负载的堵转电流,需在额定电流内留有足够裕量。对于感性负载(如电机),每路漏极必须并联续流二极管。在空间允许时,建议在封装底部增加散热焊盘并连接至PCB地平面以辅助散热。
三、系统级设计实施要点
(一)驱动电路设计:匹配器件特性
-
VBL1603:需搭配大电流栅极驱动IC(如车规级半桥驱动器),驱动电流能力建议≥2A,以快速充放电其较大的栅极电容,减少开关过渡时间。
-
VBGL11203:在三相桥应用中,高侧驱动需采用自举或隔离电源方案。栅极回路串联小电阻(如2.2Ω)以抑制振铃和EMI。
-
VBQG3322:可由MCU GPIO直接驱动,建议在栅极串联47-100Ω电阻以限制瞬态电流并阻尼振荡。若负载为电机,建议增加独立的H桥驱动IC以获得更佳的控制与保护。
(二)热管理设计:分级强化散热
-
VBL1603/VBGL11203:属于主要发热源,必须安装到控制器金属壳体或独立散热器上,使用高性能导热硅脂确保接触热阻最小。PCB上对应焊盘区域使用多排散热过孔连接至内部大铜层。
-
VBQG3322:在连续电流接近额定值时,需依靠PCB敷铜散热,建议在芯片下方及周围布置尽可能大的铜皮并连接至电源或地平面。

图3: 高端汽车暖风系统控制器方案功率器件型号推荐VBQG3322与VBGL11203与VBL1603与VBP112MC26-4L与产品应用拓扑图_03_motor
(三)EMC与可靠性保障
- EMC抑制
-
所有MOSFET的漏-源极就近并联高频陶瓷电容(如100pF-1nF),以吸收电压尖峰。
-
电机驱动回路输出线缆上可套用磁环或在线路中串联共模扼流圈。
-
严格进行PCB分区,将大电流功率地、数字地单点连接。
- 可靠性防护
-
降额设计:在125℃环境温度下,电流降额至室温额定值的60%以下使用。
-
全面保护:主功率回路必须集成过流(采用精密采样电阻+比较器或专用驱动IC)、过温(NTC测温+MCU)保护。电源输入端需设置TVS管和压敏电阻以应对抛负载和瞬态浪涌。
-
状态诊断:集成电流采样与温度监控,实现故障预测与健康管理(PHM),满足ASIL功能安全等级要求。
四、方案核心价值与优化建议
(一)核心价值
-
极致能效与功率密度:采用极低Rds(on)的SGT/Trench器件,最大化电能转化为热能或机械能,减少损耗发热,允许更紧凑的控制器设计。
-
满足车规级严苛要求:所选器件均具备应对高低温、振动、长寿命工作的潜力,为通过AEC-Q100/Q101及ISO 26262功能安全流程奠定硬件基础。
-
系统成本优化:在满足性能与可靠性的前提下,通过集成方案(如VBQG3322)和优化散热需求,控制总体BOM成本。
(二)优化建议
- 功率升级:对于更高电压(如800V平台)或更高功率的PTC加热,可评估碳化硅(SiC)MOSFET,如VBP112MC26-4L(1200V,26A,TO-247-4L),以其高频高效优势减小磁性元件体积。

图4: 高端汽车暖风系统控制器方案功率器件型号推荐VBQG3322与VBGL11203与VBL1603与VBP112MC26-4L与产品应用拓扑图_04_control
-
集成化升级:对于多路风门控制,可选用更多通道的集成开关阵列,进一步简化PCB设计。
-
特殊环境适配:对于引擎舱等极端高温环境,优先选用结温高达175℃的型号,并强化主动冷却。
-
智能诊断集成:优先选用带内嵌电流传感或温度传感功能的智能功率开关(IPS),实现更精准的控制与保护。
总结
功率MOSFET的精准选型是构建高端汽车暖风系统控制器的基石。本方案通过针对PTC加热、电机驱动及智能控制三大场景的深度适配,提供了从器件选型到系统设计的全链路技术参考。未来,随着SiC等宽禁带半导体技术的成本下探与车规级成熟,将为下一代超高效、超紧凑的汽车热管理系统注入更强动力,全面提升驾乘舒适性与能源利用效率。