安享理财树 ai测试项目
- 一、课程介绍
- 二、ai与测试
- 三、安享智慧理财项目
- 四、正式开展测试
- 五、金融相关术语介绍
- 六、单模块设计
-
- 6.1单模块设计范围
- 6.2注册模块设计测试用例
- 6.3额度申请模块设计测试用例
- [6.4 额度审核测模块设计测试用例](#6.4 额度审核测模块设计测试用例)
-
- 6.4.1功能-操作测试点
- [6.4.2 纠正ai测试步骤和测试数据简写问题](#6.4.2 纠正ai测试步骤和测试数据简写问题)
- [6.4.3 非功能测试点和ui测试点](#6.4.3 非功能测试点和ui测试点)
- [6.4.4 完整测试用例](#6.4.4 完整测试用例)
- 6.5针对个人借款申请模块设计测试用例
-
- 6.5.1需求说明:详见需求文档2.2.2.1
- 6.5.2经验总结
- 6.5.2面试常考
- 6.5.3测试点设计(全程ai交互5次得到想要结果)
- 6.5.4输出功能、UI、非功能测试用例
- [6.5.5 完整测试点](#6.5.5 完整测试点)
- [6.5.6 二级页面:选择材料图片](#6.5.6 二级页面:选择材料图片)
- 6.5.7手工分析+ai检查查漏补缺
- 6.6针对初审管理设计测试用例
-
- [6.6.1 测试搜索框](#6.6.1 测试搜索框)
- [6.6.2 审核标--编辑](#6.6.2 审核标--编辑)
- 6.6.3初审标--审核
- 6.6.4初审标--查看
- 6.6.5初审标新手专享
- 6.6.6导出当前、导出全部
- 6.7针对投资者的充值测试
- 6.8投资申请
- 6.9额度申请审核
- 6.10提现模块(判定表法)
- 七、测试用例的执行
- 八、缺陷提出、跟踪、验证
- 九、测试报告编写
一、课程介绍


二、ai与测试

ai的联网搜索是上网搜索一些最新的消息,去回答问题
三、安享智慧理财项目
1、项目简介
项目定位:金融、财务方面
前端
后端:账号admin,密码:HM_2026_test

- 投资业务:投资---放贷,银行放贷给你,银行挣钱。个人放贷给你,个人挣钱。

- 核心业务:借贷业务:借钱、投资业务:投钱

- cs---client server(客户端):app,需要安装的,小程序(寄生于app端)
客户端,服务端---c/s - bs--- browser server (浏览器端):浏览器网页打开
浏览器,服务器---b/s架构 - 开发语言:基本大部分90%用的都是java

-
前端:普通用户能看到的。
-
后端:普通用户看不见的东西,也称服务端server,里有很多软件系统,简称各个服务。里面提供网页服务的第一个服务端------web服务器,常见的有这些:Nginx、Apanche、Tomacat,我们使用的web服务器主要是:Nginx、Tomacat
web应用服务器:不同系统软件,给网页提供服务,网页的数据过来了,先来接收处理,处理完给后台,再做逻辑判断,后台数据库的数据取出来,最后要返还给网页,同样离不开web服务端
- MySQL:核心批量数据存储位置,是一个软件系统,主要是为客户端,管理端提供数据展示,看到的各种图,文字列表等信息全部源于数据库
- 第三方服务器:比如oss服务,一般是由像阿里这样的公司提供的
- 我们的是bs架构,前端后端分离的,分开管理

2、熟悉业务
注册:随便一个手机号,输入验证码都是666666,注意需要先点获取验证码


资金托管介绍


会跳转到这个页面,其实这个页面是有东西的,因为只是演示,所以显示注册ok,之后回到前面页面点击操作已完成,点击自己的手机号(右上角)

2.1借贷业务
品质理财-个人借款
进去会发现利息一各种标的形式介绍:
例如:如果你信用比较好,网页容许你进行信用贷,用东西做担保,可以给你放担保贷。
- 第一次来借款:额度不够

信用卡、淘宝、京东等借款:在平台上没有充过钱,没有做过任何投资,支出,支付,额度会很低很低,因为查询不到个人有任何交易信息。
-
申请额度:新人点击账号直接跳转到申请额度页面


-
此时额度还没有到你的账户,需要进行后台审核

-
审核个人信息,通过身份证查征信等一系列查,征信良好。流水正常,审核100000以内额度是可以的,如果征信逾期过,不予通过,

-
此时这个人就有了80000的额度,但此时它只有信用额度是有的,所以只能借信用标


相关概念介绍:
- 借款期限,我在平台借一笔钱大概要用6个月,6个月之后全部还完本金+利息。
- 筹标期限:在这个平台上最多能等多少天,如果期限内没借到,就不借了,或者说能借到多少算多少。
- 最低投资金额:别人给你投钱,或者银行给你投钱,你希望最少是多少起步。
- 最高:一般就是不限,如果1个人借钱给我不够,可能会凑几个人来借给我。


提交之后需要做审批审核:
进入后台,初审管理,初审标:


再回到客户端首页,就有我们提交的贷款申请了:

2.2投资流程
再次注册一个账号,这次是以投资人身份进行投资
选择第一个进行投资

限额了:

做风险评估:


根据风险评估建议投标在哪些地方:

选择第一个进行投资,提示余额不足

将个人卡上钱充值到平台上:


这次我想投这个标:
- 可以点击计算预期利益,便可知道利息是多少,也就是你能营利多少钱,这一步操作之后还是会余额不足,是因为没有进行后台审核充值

还需要管理员审核:

再次投标,就没有问题了。我们已经将钱放出去了。

再回到自己的账号页面:
- 冻结10000:因为给其他人投了10000元,这10000现在在别人那用,已经不算你的日常资产,属于冻结资产,在6个月以后钱带着利息才能全部到账户余额中


再回到借款人账号中:发现并没有拿到这笔钱,放贷人把钱投出去平台还需要审核。

管理员审核

通过之后,这个就跑到还款中了。

此时在回到借款人账号,查看账户总额发现少了点,那这个就是手续费


由于我们登录的账号既可能是投资人也可以是借款人,所以你可以做投资人也可以做借款人,在这里就可以切换:
2.3还款流程



点击立即还款,这里系统有bug,正常来说应该是还款成功,然后扣除你的余额

投资人可以按月收钱,到投资人账号上,发现余额多出一笔,直到6个月以后10146才能完整的到投资人余额中
四、正式开展测试

4.1需求评审
4.1.1测试准备
产品给的需求文档内容会比较多,看起来比较费劲,先挑选一些使用频率较高的业务及独立的功能模块(核心业务、核心单功能模块)

实际需求评审产品经理也可以直接ai介入,检查,有很多公司现在这个步骤已经省略了,可能只剩下一个理解需求的步骤了,如果理解不了还可以问ai,也可能产品经理只做一个核心的讲解



4.1.2 使用ai进行需求评审提示词:
bash
你以产品经理的身份,帮我评审某金融理财系统的注册模块需求,具体需求如下:
手机号:必填项,第一位为1,第二位大于2的11位自然数,不能重复登录密码:必填项,不能纯数字、纯字母,允许特殊符号,可以是字母数字组合
验证码:必填项,字母或者数字,与图片一致,点击刷新按钮可以更新验证码
短信验证码:点击获取验证码,60秒内倒计时获取6位数字密码,有效期不超过10分钟
邀请人用户名:非必填,一旦填写必须为已注册账户手机号,如果填写的是未注册手机号则给出提示:"手机号不存在!"注册失败!
我已阅读并同意:勾选之后才可以点击同意协议并注册
参考附件UI原型图
输出评审通过的md格式的需求文档
- 可以看到ai给我们补充了密码长度建议、防刷机制、网络异常处理等细节.
- 如果有不懂的地方,还可以抽细节问deepseek,比如算法、加密、专业名词等。

如果需要专门测加密功能是否正常,就需要问开发:我们的加密算法用的是这个嘛,那这个原理是什么,接着用ai辅助理解即可。

4.2 测试计划制定(ai)
4.2.1测试计划内容(熟记背诵并会用ai写计划)

- 测试目标:这一期这一期项目,我们最终的目标是啥?只要把功能做好呢,还是功能加性能,还是哎,所有的都要做
- 测试范围:任务持续多长时间,大概工作量
- 测试时间:将需要的时间预留出来
- 测试资源:大概需要测试团队几个人啊啊,需要几台设备,电脑,手机啥的,其他第三方的设备等等
- 风险控制:项目的结果只有两种,要么项目成了,要么项目失败,要规避项目失败------提前预知,比如说在做的过程中啊,我们万一有人离职 了,项目进行了一半,有人走了,那又万一有新人进来 ,还得带新人,有人请假 了,今天进度耽误了怎么办?万一中间呢?比如说我们要采购一批手机 ,那个手机呢?没采购到怎么办?等等。
应对风险的措施:
1、避免人员离职造成影响 :我们每个人每天需要汇报每个人的进度。同时把我们负责的任务要提交到一个公共的,比如说在线的管理文档里面,哪怕有人离职了,那下一个新来的人呢,他直接对着这个文档,就能接手他的工作了。
2、至少保证两个人,有交叉的公共功能 :
至少保证两个人呢,有交叉的公共功能。登录功能呢,可能这两个人会有交叉,登录功能呢,可能这两个人会有交叉,就是顶上。
- 测试环境:需要有几套环境在哪测,需要买几台服务器,提前准备
- 测试策略:要做功能,需要用什么策略?要做性能,有什么策略?你要做性兼容性,又有什么策略等等
- 准入准出标准:定什么样的事件完成,标志着我们就完全开始测试,什么样的事件完成,标志着我们整个测试过程结束。
4.2.2ai制定测试计划指令:
bash
你以测试leader的身份,帮我制定金融借款项目的一份测试计划:
具体要求如下:
项目类型:金融项目
测试团队:6人
测试时间:6个月(在真实需求中一般就是几个人、每个人属性、网络、几台电脑、手机等等)
...
输出md格式文档
测试计划核心内容参考:
核心内容
1.测试目标:为了啥?
2.测试范围:有多少?(任务量)
3.测试时间:干多久?
4.测试资源:需要啥?(人+设备)
5.风险控制:是否有风险,如何处理?
6.测试环境:在哪儿?(被测系统)
7.测试策略:啥方法?(有章法)
8. 准入准出标准:测试开始和结束标志
金融项目里面跟银行项目很像。计算是一个重点
- 测试里面的就是钱、时间:资金计算错误率等于零,就不能出错100%的对,尤其这里面涉及到时间利率的这些。因为它涉及到钱,一定保证足够安全。
- 高并发:这个系统呢,不可能一个人用,十个人用,可能是几百上千上万个人用。
甘特图粘贴到typora的方法
输入```会自动提示mermai,点击它,然后将gantt代码粘贴进去就会显示甘特图啦:

面试问到对于项目而言的准入准出标准时:

- 行业准则 :冒烟测试 通过率必须达到100%,准出中:严重/知名缺陷修复率 必须100%,完整的修复率可能会低一点99%、98%。用例执行率基本100%,只要达到这两个标准呢,就可以发布上线了。

4.3 测试设计
4.3.1测试项目类型
迭代项目:
一般情况下,刚进公司很少出现这个从零开始项目,更多的是接替你前面的小伙伴的工作,进去接手他的工作,先测啥呢?
先确保的核心业务 能够走通,然后我们再可能去测其他的比较独立的功能页面 ,接着展开去从非功能展开去测试。
进企业中大部分都是迭代的项目,已经有一个版本了,或者已经有一个试用版了,现在我们是在优化在更新。ai时代的到来,许多系统要接入人工智能,需要在原有基础上额外增加人工智能的功能。对于我们测试的影响有哪些呢?
第一,你先要测原来的这个功能正常 ,其次,测试新增ai功能正常
新项目:没有第一版本,一般先测单功能。
开发先做出一个功能块,然后交给测试,说你先测,然后开发再做第二个模块,再测第二个单功能块... ------ 1单功能+2单功能+3单功能+...,整体业务走通了,再完整的测核心业务。

4.3.2额度申请审核业务测试点

- 额度要求:一般额度要求是10倍数

4.3.3额度申请审核业务测试点AI转换测试用例

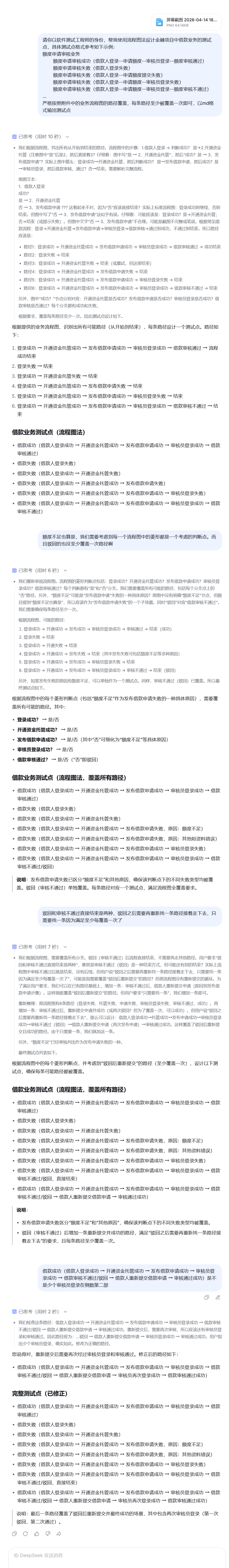
bash
请你以软件测试工程师的身份,帮我按照测试用例八要素模版使用流程图法设计金融项目中额度申请审核业务的测试用例,要求覆盖如下测试点:
额度申请审核业务
额度申请审核成功(借款人登录--申请额度--审核员登录--额度审核通过)
额度申请审核失败(借款人登录失败)
额度申请审核失败(借款人登录--申请额度提交失败)
额度申请审核失败(借款人登录--申请额度--审核员登录失败)
额度申请审核失败(借款人登录--申请额度--审核员登录--额度审核不通过)
以md格式输出
以小括号内为主步骤编写
八要素模版参考附件
说明规范:
借款人账号:13901000001
借款人账号密码:a123456
管理员账号:admin
管理员密码:HM_2026_test
优先级采用P0、P1...,正向流程优先级大于逆向流程,核心功能优先级大于非核心功能
自己检查一遍发现结果没有问题,有问题继续交互修改

其实我一直使用的都是deepseek,所以提示词不需要像上面这样繁琐,他会默认按照我的喜好输出

4.3.4借款业务流程测试点纯AI编写
使用纯ai编写是为了更好的让大模型记住这样的情景,以后再有类似的可以更快地识别我们的需求

包含有循环操作怎么办?
如果不算驳回,总共7条路径,算上驳回这条路径,往回走能衍生很多路径。------ 只需要覆盖一次带有驳回的路径即可 ,选择一条路径走下去(成功不成功都可以),总共8条。
这是我与ai交互的过程,大家可以根据ai给出的不同结果随机应变:

生成之后可以选择一个一个复制到xmind,也可以复制到typora保存为md格式文件,在xmind中这样打开你的md格式文件,就会出来这样的单独新页面:


最终:

交互:
bash
将上述测试点转换测试用例

4.3.5将业务流程中开通托管资金仔细分析
将开通托管资金里面使用图的流程画出来在设计测试用例

抓住重点核心步骤,(如果...)------有判断,得到开通托管资金业务流程:
老师是这样画的,但是我总感觉缺点啥:

于是我又自己添了一个:

bash
你以软件测试工程师的身份,使用流程图法设计金融项目开通托管资金业务测试点,具体示例参考如下:
借款成功(借款人登录成功 → 开通资金托管成功 → 发布借款申请成功 → 审核员登录成功 → 借款审核通过)
借款失败(借款人登录成功 → 开通资金托管失败)
....
以md格式输出
说明:
借款人账号:13901000001
借款人账号密码:a123456
管理员账号:admin
管理员密码:HM_2026_test
转换测试点:

- 第三方开户失败:第三方系统服务器出现故障、网络异常等原因。
转换测试用例:

4.3.6联系流程图画法
前提:对业务熟悉



其实测试数据还有不准确的地方,所以我们可以后续测试的时候根据真实数据修改,投资哪个项目等等。

五、金融相关术语介绍
gantt甘特图:
专业软件,在线工具可以画

- 左侧:某个阶段某个人干的业务
- 进度条:任务完成进度
计划实际:

- 投资专业术语
债权人(投资人) :出钱的企业或个人
借款人 :需要钱的企业或个人
投资(贷) :出钱做某件事的过程(不一定能获取到利益)
投标(借) :提交方案(乙方)
。招标 :发布需求(甲方)
。中标 :提交的方案被选中
。流标 :提交的方案没有被选中
债权转让:未完成的借款业务转让给他人(第三者)
张三借我10000,张三急用钱,像李四借5000,这5000由我来还
案例:李四需要买辆车,准备找张三借 5W,约定期满 1 年后连本带息 1 次性还款 6W 元。
1、债权人:张三是李四的债权人 ===> 投资人
2、借款人:李四
3、投资:张三给李四借钱的买车过程
4、投标:张三给李四给钱方案 ===> 分批次 / 一次性
5、债权转让:张三急用钱把借贷关系转让给王五(王五给张三 5.5W) ===>(李四最后把本息还给王五)
-
本息专业术语
本金 :借 / 贷原始的资金
利息 :借款人给债权人最后给予的报酬(本金 * 利率)
利率 :一定期限内利息和本金的比率,一般以年利率较常见
案例 :张三借给李四 5W,约定期满 1 年后连本带息 1 次性还款 6W 元。本金:5W
利息:1W
利率:利息 / 本金 = 利率 ===> (20%)---8%以上算高利贷了
-
还款专业术语
等额本息 :将利息均摊,先息后本 。相对于等额本金总还款额要多。每月固定还款额 ,适合收入不稳定人群 。---每个月还同样的钱,前期还大部分都是利息,小部分才是本金,还到一半发现终于才把利息还完,比较吃亏
等额本金 :将本金均摊,每月固定本金,整体还款先高后低。相对于等额本息总还款额少。适合收入稳定人群。----前期还的多,后期依次递减 ,也是本金+利息这样还,总体上会还的比等额本息少。
提前还款:提前将剩余借款还完。 -
金融项目需求文档术语解释:
驳回 :打回去重新修改,还可以再次提交
不通过 :最终结果失败了,无法进行下去了,节点结束
撤标 :这个活动取消不干了【流标:撤标之后的结果】
满标待审(未过期,且投满) :申请的借款在有效期内已经投满了,可以让平台管理员进行审批
部分复审(已过期,未投满 ):申请的借款在有效期内没有投满,到期后管理员将已借到的金额进行审批
提前复审(未过期,未投满) :申请的借款在有效期内没有投满,未到期时用户申请管理员提前进行审批
延期:申请的借款标已经过了筹款期限未投满,此时可以申请管理员进行延期继续进行投资
总结:
六、单模块设计
6.1单模块设计范围

- 性能和安全需要我们后续学新知识才能测试,其余的都可以执行。



6.2注册模块设计测试用例

6.2.1功能测试点梳理(ai)

附件原型图:
bash
请你以产品经理的身份,帮我评审某金融理财系统的注册模块需求,具体需求如下:
手机号码:必填项,第1位为1第2位大于2的11位自然数登录
密码:必填项,长度6~16之间的字母和数字组合(含特殊符号),不能为纯数字、纯字母、允许全部使用特殊符号
图片验证码:必填项,与图片内容一致,4位长度,不区分大小写,点击图片内容更新
短信验证码:必填项,与短信内容一致,倒计时60秒,有效期3分钟
邀请人:非必填项,系统已注册用户手机号
勾选协议:必填项,同意协议方可注册
参考附件UI原型图
输出评审通过的md格式的需求文档
....
上述需求评审的内容就是刚刚交互过的内容
bash
你以软件测试工程师的身份使用等价类划分法和边界值分析法帮我设计上述注册功能测试点,具体要求要求参考上述需求评审内容,最终输出md格式文件
示例如下:
注册成功(11位自然数手机号+6位纯数字密码+生日有效+激活码正确)
注册成功(11位自然数手机号+8位纯字母密码+生日有效+激活码正确)
注册失败(手机号为空)
....
....
如果输出的并不符合预期,那么可以这样规范他:
bash
你按照测试目的将每个条件的有效组合,单个条件最大的有效数就是最终有效测试点每个条件的每一种都是一种独立无效测试点,无效和无效的组合不考虑
最后重新输出组合后的测试点
例如:
注册成功(手机号有效+密码是8位字母数字组合+..)
注册失败(手机号已注册)
最终输出这个结果:


再输入:太多了我就直接展示完整的了
6.2.2UI校验测试点
bash
再给我输出一下显示类UI校验测试点吧

6.2.3非功能测试点:
bash
你以软件测试工程师的身份使用质量模型4要素(兼容性、易用性、性能性、安全性)帮我设计上述注册模块的非功能测试点,参考上述功能测试点,最终输出md格式文件
注:当前系统使用的是B/S架构(确保没有app版的冗余)

6.2.4输出完整测试用例
这个是附件

bash
将以下测试点按照测试用例八要素模版(测试编号、测试标题、模块、优先级、前置条件、测试步骤测试数据、预期结果)转换测试用例:
...此处复制xmind注册模块内容
参考附件原型图写测试步骤
输出md格式文件
再次交互:
bash
注册功能正向流程优先级P1、逆向为P2,UI测试为P3,再次完整输出一下
得到所有的测试用例,粘贴到excel,我就不演示了。
其实并不是所有项目都要写非功能测试用例,有些项目要求不那么严格,只需要简单测测兼容安全等等即可。
6.2.5测试用例评审
以前是小伙伴去评审,现在也可以是ai评审他:如果公司没有明确要求严格要求,直接用ai评审即可


6.2.6测试用例执行、缺陷管理
步骤:
先执行业务流程中P0级用例,作为冒烟测试,确保核心功能没有问题
再执行全面的系统测试(每个人拿到相应的模块执行,如果时间紧优先执行优先级高的)
我这里的测试步骤写的太过于简略了,之前应该和ai交互一下让他写完全的,不过后续我补上了,各位也重新试试吧
- 你把测试步骤和测试数据简写了,请你以后都不要简写,我需要完整的,因为其他人看用例会不方便的
说明:
功能测试用例按照UI原型图和测试点中小括号中的步骤为主来编写

缺陷管理:


现阶段我们主要手工执行测试用例,等下各阶段学完代码,有些可以使用代码执行,很快的
借助工具可以自动识别fail题bug,借助智能体
执行非功能测试用例,需要使用工具和知识储备
6.3额度申请模块设计测试用例


6.3.1功能-操作测试点
交互过程:
bash
请你以软件测试工程师的身份,使用等价类划分法和边界值分析法帮我设计金融项目额度申请的测试点。需要覆盖如下需求:
1、申请类型:必填项,借款人可以基于信用额度、担保额度、抵押额度、流转额度进行申请;
2、申请额度:必填项,申请额度为1~1000000之间的任意整数;
3、详细说明:必填项,最多可以输入500个字符;
4、验证码:必填项,内容与图片验证码一致。
以md格式输出
示例:
额度申请成功(申请类型:信用额度+申请额度:1000000+详细说明:买房子+验证码:内容与图片一致)
...
注:额度申请失败里面是不含申请类型其他,申请类型未选,因为他是有默认值的

6.3.2功能-显示:UI校验测试点
bash
给你UI原型图,帮我在设计一下UI校验测试点

6.3.3非功能测试点
bash
参考功能测试点和UI原型图,按照质量模型四要素(安全、易用、性能、兼容)帮我设计其非功能测试点

将功能测试点和非功能测试点按照测试用例八要素模版转换成测试用例,测试步骤和测试数据写全,测试步骤和测试数据主编写参照UI原型图,输出完整功能、UI、非功能测试用例
它还记着我们说的优先级顺序:
6.3.4测试用例
- 正向流程:P1
- 逆向流程:P2
- UI显示测试:P3
- 非功能测试(兼容性、易用性、性能、安全性):按重要程度分为 P0/P1/P2/P3

6.4 额度审核测模块设计测试用例
UI原型图:

需求说明:
- 用户名:显示发起额度申请账户对应用户名
- 详细说明:显示发起额度页填写的详细说明内容
- 申请额度:显示发起额度页填写的申请额度金额
- 通过金额:必填项,可设置为小于等于申请金额的整数
- 审核:必填项,可以设置为通过或不通过
- 审核备注:非必填项,不超过500个
- 字符验证码:必填项,与图片内容一致
注:前三个都是默认值
6.4.1功能-操作测试点
这个我们采用手写测试点,里面有个误区
- 不通过是额度审核成功还是失败?
答:额度审核成功,因为管理员是做审核操作的,而通过不通过都是操作,只要能操作成功都是有效的。- 什么时候是无效呢?
答:当保存失败的时候才是无效的,也就是不能继续操作了

剩下的全部交给ai即可
6.4.2 纠正ai测试步骤和测试数据简写问题
bash
将以下测试点转换测试用例
额度审核成功(通过金额:等于申请金额整数+审核:通过+审核备注:500字符+验证码:与图片一致)
额度审核成功(通过金额:小于申请金额整数+审核:不通过+审核备注:空+验证码:与图片一致)
额度审核成功(通过金额:小于申请金额整数+审核:不通过+审核备注:250字符+验证码:与图片一致)
额度审核失败(通过金额大于申请金额)
额度审核失败(通过金额非数字)
额度审核失败(通过金额负数)
额度审核失败(通过金额为空)
额度审核失败(审核不选)
额度申请失败(审核备注超过500字符)
额度申请失败(验证码错误)
额度申请失败(验证码为空)
注意:审核不通过是成功,这只是一个管理员的单选框操作
在deepseek的输出中,我明显感觉他在测试步骤和测试数据中偷懒了,大家瞧瞧:

于是我就给他这样纠正:
bash
不是这样,给你写个规范的
测试步骤这样写:
1.打开额度申请记录页面
2.选择想要管理的额度申请条目
3.点击"审核"按钮
4.在弹出的"额度申请审核"弹窗中,于"通过额度"输入框内输入等于申请金额的整数"10000"
5.在"审核"单选框中选择"通过"
6.在"审核备注"输入框内输入500个字符的文本
7.在"验证码"输入框内输入当前图片显示的字符
8.点击"保存"按钮
测试数据这样写
申请金额:10000
通过额度:10000
审核:通过
审核备注:500个"测"字
验证码:8888
都按照这种格式写,测试步骤只需要知道步骤即可,不需要带上数据,而测试数据呢,像失败的用例中:比如额度审核失败(通过金额为空),测试数据你就写一个:通过金额:空,我想让你把其他的字段全部写完整,有通过金额,审核,审核备注,验证码这些全部字段

你懂我意思了,那你说一下以后测试步骤和测试数据的输出标准,不对的我给你纠正,简洁的列出来

哈哈哈d老师越来越懂我了,其实说实话纠正的过程也没多少耐心😂,真的很爱和d老师说话,因为就算挑他错他都夸我,干啥都不是我的错,仿佛他就是天生偏爱我的人。

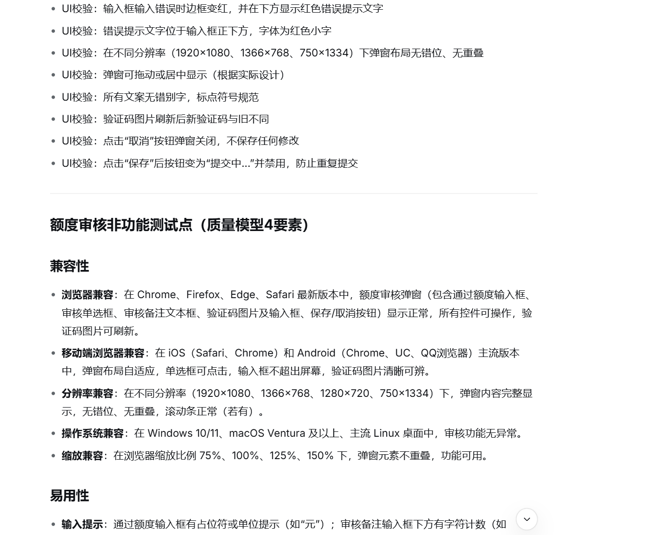
6.4.3 非功能测试点和ui测试点

我就不截完整的图了,


6.4.4 完整测试用例
bash
将上述功能、非功能、UI转换为测试用例
说明规范:
测试步骤:只写操作动作,不写具体数值,每步独立完整,无省略。
测试数据:每个用例独立列出所有字段的具体值(包括空值),字段完整,值明确。

6.5针对个人借款申请模块设计测试用例


6.5.1需求说明:详见需求文档2.2.2.1
- 借款类型:信用标、天标、担保标、抵押标、流转标,从借款标介绍页选择后自动带入。我们测其中一个信用标即可
- 借款对象:个人或企业
- 借款标题:50个字符以内
- 借款用途:下拉列表选择,选项值有其他、买车、买房、装修、旅游、创业、电商、销售等
- 借款金额:100到200000之间、且为50的倍数
- 年利率:3.00%到10.00%之间、保留2位有效小数
- 借款期限单位 :按月或按天,与以下两个有上下级关系。上级关联下级
- 还款方式 :借款期限单位为按月时,可取值等额本息、到期还本还息、按月付息,借款期限单位为按天时,可取值按天计息到期还本息
- 借款期限:借款期限单位为按月时,下拉列表选择选项值、取值1到100月,借款期限单位为按天时,下拉列表选择选项值、取值1到256天
- 筹标期限:下拉列表选择选项值、取值1到256天
- 最低投资金额:50元、100元、1000元、10000元
- 最高投资金额:50元、100元、1000元、10000元、不限,最高投资金额必须大于等于最低投资金额
- 借款投资密码:6~16位字母数字组合,不能为纯数字、纯字母(熟人借款,我不放心你个人,所以走个平台流程)
- 借款描述:不超过200个字符
- 项目材料图片:格式 :支持png、jpg、jpeg图片上传,大小 :不超过10M,张数 :最多可上传5张图片,在主页面只需要确保如果上传图片,格式大小张数符合要求即可,这个二级页面可以单独去测试,能不能选择、提交图片。
- 验证码:与图片内容一致
注意事项:
*号项是必填项;借款期限单位有2个选项,按月、按天,不同的选择会影响'还款方式'、'借款期限'2项的可选值。请注意信用标限制。
6.5.2经验总结
-
基于页面功能中有上下级关系的条件,进行组合测试,覆盖不全的问题?
• 先确定上级,按照有效和无效拆分,下级在上级有效的基础上进行再次拆分,最后进行组合
• 完成之后,将测试点提交给AI进行完善
-
页面功能中有图片相关的上传测试,同时涉及到图片大小、格式、数量,怎么测试?
• 图片本身上传显示没有问题,需要考虑大小、格式、数量必须同时满足
• 将每个条件按照有效无效先拆分,然后再组合
-
页面上有单选框的元素如何处理?
• 单选框有默认值的,只考虑有效取值
• 单选框没有默认值的,即要考虑有效又要考虑无效
6.5.2面试常考
1.如何保障测试用例设计的全面性?
- 需求评审:按照质量模型从功能和非功能层面全面覆盖需求
- 技术评审:基于开发设计逻辑进行技术评审完善测试点
- 用例评审:通过团队内部进行测试点/用例的评审【借助于AI工具进行补充完善】
2.如果bug不可复现怎么办?
- 参考基础班day03资料
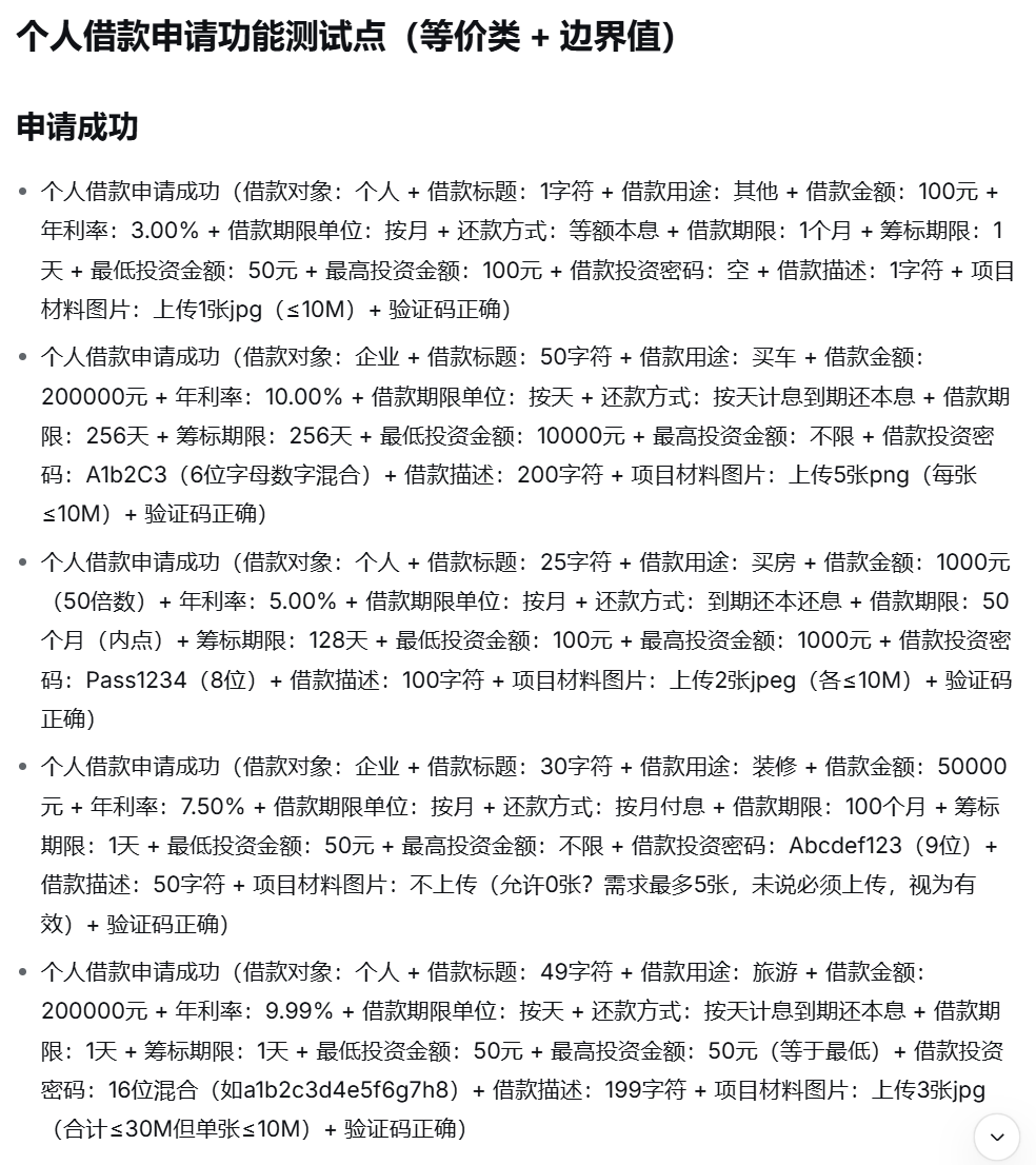
6.5.3测试点设计(全程ai交互5次得到想要结果)
bash
你以软件测试工程师身份,按照等价类和边界值方法设计个人借款申请功能测试点:
要求覆盖如下需求:
* 借款类型:信用标
* 借款对象:个人或企业
* 借款标题:50个字符以内
* 借款用途:下拉列表选择,选项值有其他、买车、买房、装修、旅游、创业、电商、销售等
* 借款金额:100到200000之间、且为50的倍数
* 年利率:3.00%到10.00%之间、保留2位有效小数
* 借款期限单位:按月或按天
* **还款方式**:==借款期限单位为按月时,可取值等额本息、到期还本还息、按月付息,借款期限单位为按天时,可取值按天计息到期还本息==,**关联数据测试**
* 借款期限:借款期限单位为按月时,下拉列表选择选项值、取值1到100月,借款期限单位为按天时,下拉列表选择选项值、取值1到256天
* 筹标期限:下拉列表选择选项值、取值1到256天
* 最低投资金额:50元、100元、1000元、10000元
* 最高投资金额:50元、100元、1000元、10000元、不限,**最高投资金额必须大于等于最低投资金额**
* 借款投资密码:6~16位字母数字组合,不能为纯数字、纯字母(**熟人借款,我不放心你个人,所以走个平台流程**)
* 借款描述:不超过200个字符
* 项目材料图片:**格式**:支持png、jpg、jpeg图片上传,**大小**:不超过10M,**张数**:最多可上传5张图片
* 验证码:与图片内容一致
注意事项:
*号项是必填项;借款期限单位有2个选项,按月、按天,不同的选择会影响'还款方式'、'借款期限'2项的可选值。请注意信用标限制。
输出md格式非表格文件
参考示例如下:
额度审核成功(通过金额等于申请金额 + 审核通过 + 审核备注500字符 + 验证码正确)
额度审核失败(通过金额大于申请金额)
...

- 我先检测了一遍成功的:发现有个问题,按月的借款期限应包含1月、100月、以及他们中间的月份,而按天的应该包含1天、256天、以及他们中间的天,所以成功应该最少有六条。
- 而其他的条件也有小数都要小于6。
在成功里面有几点需要你改正:借款用途属于下拉框,所以你应该选择两头夹中间,第一个、中间的、最后一个最起码都要覆盖到,还有借款期限单位按天的情况下,借款期限只覆盖到了两个边界值1和256天,没有1到256之间的也就是内点,所以成功里是不是应该加上一条

看到ai给我的结果,他还是没懂我的意思,他直接在保证按月按天的基础上又给我加了一条覆盖借钱用途的最后一条,而我需要的是将这个销售合并到前面6条中任意一条作为中间项。
3.这里它完全懂了我的意思,并且记住了这个偏好
我认为不需要单独为"销售"增加一条,而是替换掉某一个中间选项(比如把"旅游"或"电商"改成"销售"),没必要单独再加一条,请你以后记住这个偏好,只要单功能有效数量最多的被全覆盖到就可以了,其他的有效数量都小于最多的,所以将自己最基础的比如这个要求覆盖两头+中间,那么最少你得有其他、销售、中间任意一条,其余的就可以任意选了。

- 开始检查失败的
这里是我检查出来不符合的
1、借款对象和借款期限单位都是有默认值的,不存在未选择的情况
2、借款金额也不能是非数字缺少判断
3、年利率小数位数少于2位缺少判断
4、借款期限单位里按天或者按月,选择还款方式只有和他们匹配的下拉框,不存在选错匹配项情况,而且他们对应的借款期限和还款方式都是有默认值的,不存在未选择的情况,需要去掉相应的失败测试点
5、个人借款申请失败(最高投资金额选择"不限"时无此约束,但若选择具体值需≥最低)这一条可以6、改成个人借款申请失败(最高投资金额具体数值小于最低投资金额)
7、个人借款申请失败(筹标期限小于1天,如0天)
个人借款申请失败(筹标期限大于256天,如257天)这个选项是下拉框选不了超出限制的

- 我又觉得他应该加上关联选项的检查(这个可能会想不到,有一个招可以将deepseek给的测试点拿给元宝,让他评审评审有没有缺的),而且年利率异常中,小数少于2位建议去掉,因为平台规定不足两位小数会自动填充2位
年利率异常中,小数少于2位建议去掉,因为平台规定不足两位小数会自动填充2位
建议你增加联动规则测试点
期限单位切换(按月一按天)还款方式自动重置为"按天计息到期还本息"
期限单位切换(按天按月)一借款期限选项变为月单位
这里的测试点已经很完美了:

6.5.4输出功能、UI、非功能测试用例
附件是原型图:

请你依据这些功能测试点帮我完成:
设计非功能测试点(质量模型4要素:安全、兼容、性能、易用),基于UI原型图帮我完成UI校验测试点,最后将这些测试点按照测试用例八要素模版转换为完整的测试用例
说明:
测试步骤和测试数据不能写带有同上这两个字的任意语句,需要写全,并且注意测试步骤中不需要把测试数据的内容抄过去合并在一起,只需要写简略步骤,按照UI原型图和测试点小括号的内容为主来编写,最终输出功能、非功能、UI校验的测试用例
- 我会强调不让它写带有同上这两个字的任意语句,是因为之前说不让它写同上,结果它给我来一个:同上述步骤...😅跟我卡bug呢。
- 强调测试步骤不要带上测试数据,因为他会将这两个柔和,测试步骤就会一大堆

我就不展示完整的了
6.5.5 完整测试点
做的很好,请你将功能、非功能、UI,的测试点完整输出一遍:

最后将这些全部粘贴到xmind上,就算是完工了

6.5.6 二级页面:选择材料图片


6.5.7手工分析+ai检查查漏补缺
带有红点的是ai检查出我遗漏的点,还有一些笔误我直接修改就没展示修改的点。

6.6针对初审管理设计测试用例

需求说明:详细参考需求文档2.4.4:
管理员可以根据搜索条件进行单一搜索,也可以组合条件搜索,所有搜索项如不填选,默认全部,搜索项之间是且的关系。根据状态进行搜索可以查询不同审核状态的数据,见下图:

6.6.1 测试搜索框
搜索、筛选、查询都有一个大前提(列表不能为空,必须有数据),第一步细分一定是精确、模糊,一定要考虑条件组合的情况。


-
先保证单条件没有问题,再保证组合中最少没有问题,最多组合没有问题,中间随机
-
中间随机组合的时候应该注意标签的潜在逻辑关系,开始时间+结束时间 (需要验证逻辑关系:结束时间大于开始时间) ,如果没有考虑,万一后端整错了,前端没校验,测试还没测出来,那锅就是测试的了...
-
大多数的没有无效搜索的情况,这里是因为有逻辑关系开始时间和结束时间
-
搜索不到这种情况其实算在搜索匹配成功这里面,因为都是合法输入,只是没有对应结果而已。
使用ai梳理测试点
交互过程:(附件搜索框)
你以软件测试工程师的身份帮我梳理初审管理--初审标中的搜索测试点,可以参考附件中的原型图
说明:
1、首先拆分为搜索匹配成功和搜索匹配失败
2、其次拆分为模糊搜索和精确搜索
3、再拆分为单个条件和组合条件
4、条件组合的时候开始时间和结束时间是下拉选择,且结束时间不能小于开始时间
5、用户名、借款标题、借款编号都是输入框,其他都是下拉框
6、组合条件少的时候可以做到全覆盖,组合条件多的时候,因组合情况繁多可以选择边界值思想,例如共有7种条件组合测试,组合的可以覆盖最少组合、最多组合、中间组合,也就是2种、5种、7种条件组合的测试点,其中如果带隐性逻辑关系,比如开始时间默认小于等于结束时间,必须覆盖到,可以将其合并到边界值思想的最少组合2种条件组合的情况

1、精确匹配单个条件缺少开始时间和结束时间
2、搜索成功有结果(开始时间 ≤ 结束时间 + 用户名精确匹配)这一条小于等于不是两种情况,而且你下面两个测试点已经覆盖了
3、模糊搜索情况组合条件中是可以做到全覆盖的,因为单条件就3个
4、执行成功(无结果)无需写成测试点
5、可以去掉存在两个字,因为我们只考虑能否执行成功,而不是能不能匹配到

我说的模糊搜索组合其实是有4种,因为单个能模糊搜索输入字符的就三个:
用户名
借款标题
借款编号
给他们三个组合起来不就可以了
例如:
用户名+借款标题
...
用户名+借款编号+借款标题
可以看到ai还给出我们更全面的测试点了,既考虑到交互又考虑到特殊场景

- 这里需要提一点:特殊场景中输入空格处理
-
一般我们在输入的时候极容易在开头或者结尾多敲一个空格,需要将前后空格过滤掉,(中间不行),最终还是能搜索到你想要的内容
6.6.2 审核标--编辑

因为他和个人申请的测试点几乎差不多,我直接使用ai完成了:
bash
现有一模块是个人借款申请完成后进入后台进行初审的功能模块:初审标--编辑,默认值与申请完成的时候信息是一致的,这些单个模块的要求标准和借款申请的一致。只有一些添加的模块有自己的要求我都用冒号标在后面了。
用户名不可修改
状态不可修改:发标待审
借款标题
借款用途
筹款期限
借款标类型不可修改:信用标
借款期限单位
借款金额
借款期限
还款方式
年利率
最低投资金额
最高投资金额
标种分类:输入框
点击次数:0
借款详情
上传图片
请你参考附件原型图和个人借款申请模块测试点,完成初审标--编辑的测试点编写,输出md格式文档。

bash
有效无效写的很正确,但是我要求输出的是测试点

6.6.3初审标--审核
- 借款用户名:显示发起借款申请账户对应用户名
- 款标题:显示借款申请页面填写的借款标题信息
- 核状态:必填项,通过、不通过、驳回
- 标签:不超过10个字符审核备注:200个字符以内
- 验证码:与图片内容一致

bash
你以软件测试工程师的身份,帮我使用等价类划分和边界值分析法完成后台初审标的审核功能测试点的编写,需要覆盖如下需求:
1. 借款用户名:显示发起借款申请账户对应用户名,不可修改
2. 款标题:显示借款申请页面填写的借款标题信息,不可修改
3. 核状态:必填项,通过、不通过、驳回
4. 标签:不超过10个字符审核备注:200个字符以内
5. 验证码:与图片内容一致
参考附件原型图
输出md格式的测试点

6.6.4初审标--查看
有两种测试方式:
1、查看数据库中信息与当前信息是都一致
2、自己写一个贷款申请,与后台信息进行对比

6.6.5初审标新手专享
仅还款方式是到期还本还息时可以享受新手标。


你以软件测试工程师的身份,帮我使用等价类划分和边界值分析法完成后台初审标的新手专享功能测试点的编写,需要覆盖参考附件原型图
输出md格式的测试点
新手专享:发布借款正在等待审核的借款,且还款方式是到期还本还息才能享受新手的待遇,网站会给新手借款补充一定的年利息
给出的结果,检查没有问题,我发现他确实是越训练越符合我的需求。

6.6.6导出当前、导出全部
由于现在系统登不进去了,我就不展示了,直接说需求:
导出为excel表格,表名与导出主题一致,表中数据对应。

这个我们之前没有见过,所以我手工分析一下:

然后将数据对一下就可以了,不用全部对照,使用边界值思想,两头夹中间这样测试

翻页测试点


6.7针对投资者的充值测试
切换为投资者身份:


需求说明:
- 充值类型 :必填项
银联支付 :通过绑定网上银行卡进行在线支付
支付宝 :通过支付宝扫码支付
微信:通过微信扫码支付 - 充值金额:必填项,可输入1~100000000之间的整数
- 验证码:必填项,与图片内容一致
- 充值失败场景 :
密码输入错误(还可以重新输入)
账号被锁定:银行卡被锁定了、微信账户被锁定了
余额不足
生成二维码通过其他APP扫码支付
扫码充值时取消:二维码失效
网络故障导致充值异常
充值失败需要再次充值时可以更换其他方式
bash
请你以软件测试工程师的身份,使用等价类划分法和边界值分析法帮我设计金融项目额度申请的测试点。需要覆盖如下需求:
需求说明:
* **充值类型**:必填项
**银联支付**:通过绑定网上银行卡进行在线支付
**支付宝**:通过支付宝扫码支付
**微信**:通过微信扫码支付
* **充值金额**:必填项,可输入1~100000000之间的整数
* **验证码**:必填项,与图片内容一致
* **充值失败场景**:
密码输入错误(还可以重新输入)
账号被锁定:银行卡被锁定了、微信账户被锁定了
余额不足
生成二维码通过其他APP扫码支付
扫码充值时取消:二维码失效
网络故障导致充值异常
以md格式输出
示例:
额度申请成功(申请类型:信用额度+申请额度:1000000+详细说明:买房子+验证码:内容与图片一致)
额度审核失败(通过金额大于申请金额)

充值金额为空余充值金额为0元有何区别?
充值金额为空就是没输入值的,不符合提交充值的操作,而0元后台是会做逻辑判断
需要考虑一下支付方式切换和二维码交互


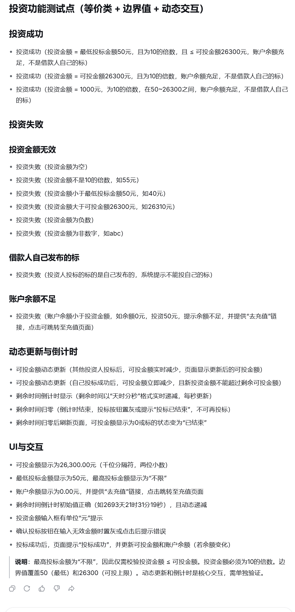
6.8投资申请


需求说明:
- 投资金额:必填项、10的倍数、不能小于最低投标金额、不能高于最高投标金额、不能大于可投金额、不能投借款人自己发布的标
- 投资人账户余额不够时,可点击页面去充值跳转至充值页面进行充值
ai交互:
请你以软件测试工程师的身份,使用等价类划分法和边界值分析法帮我设计金融项目额度申请的测试点。需要覆盖如下需求:
投资金额:必填项、10的倍数、不能小于最低投标金额、不能高于最高投标金额、不能大于可投金额、不能投借款人自己发布的标
投资人账户余额不够时,可点击页面去充值跳转至充值页面进行充值
以md格式输出
示例:
额度申请成功(申请类型:信用额度+申请额度:1000000+详细说明:买房子+验证码:内容与图片一致)
额度审核失败(通过金额大于申请金额)

1、投资金额不限的时候,投资金额才能等于26300元,所以应该再加一条投资金额=最高投资金额的投资成功测试点
2、确认投标按钮在输入无效金额时置灰或点击后提示错误,只有投标投满的情况才会置灰。

6.9额度申请审核

需求说明:
- 审核状态:必填项,通过、不通过
- 审核备注:必填项,200个字符以内
- 验证码:与图片验证码内容一致


6.10提现模块(判定表法)

对于页面来说只需要测两件事:
1、绑卡是否成功
2、确认提现能不能提交成功
但是页面没有问题不代表真的到账了,所以有一个提现规则,是可以规定钱什么时候到账的

第一个交易日:成交的下一天
非周六周日、法定节假日:非节假日的工作日
像这种条件和结果有多种,条件之间有组合关系,条件和结果之间有因果关系的,使用判定表法去做。
- 条件:
- 提现金额:小于等于5万、大于5万
- 提现时间:17点前、17点后、15点前、15点后
- 动作:今晚24点前、明日24点前、第二个交易日内到账
- 做题步骤:
- 将条件写成疑问句(回答只有是否的),一个相反的条件就能构成一个疑问句,例如提现金额是否小于5万,提现时间是否在17点前...
- 画表格,用例(规则)个数是2n个,n是条件数,所以是8个,根据条件判断动作,将不存在的规则去掉。

注意:这里有相同动作的规则,但是可以卡到边界值 ,比如第一个和第三个,第一个取14点,第三个取16点。这是有必要进行测试的。
在开发写代码的时候条件判断语句是很有可能出错的,我之前在写编程语句的时候也总是在边界和条件判断的时候出错,所以要对这些边界值和条件判断地方敏感些。
书写测试点(提现页面+提现到账):

七、测试用例的执行

- 冒烟测试:核心业务的正向流程,执行以下这些业务的P0用例
开通第三方资金托管账户
充值业务
额度申请业务
借款业务
投资业务
还款业务 - 环境搭建后续会学
- 按优先级执行:当时间紧任务重的时候,优先执行优先级高的用例,保证核心业务、功能不出问题
- block:执行不下去了,卡住了,需要提个bug修复
- N/A:取消功能,此测试用例无效
八、缺陷提出、跟踪、验证

bug不能复现怎么办
替换法:我的手机我的电脑我的系统是不是和他的不一样,换一个人试一下
排除法:确认一下是不是我的电脑、测试步骤、网络的问题
寻求外援(打印/查日志)
1、从严重级考虑,严重级低,暂时不考虑,后续尝试复现。严重级高需要排查分析
2、检查自己的测试过程,设计步骤,思考测试环境是否与开发差异大
3、寻求测试老员工协助,曾经是否出现过这样的问题,出现过是如何处理的。
4、寻求开发协助,沟通是否能帮助协助查查日志----记录出现问题的时间,查询对应时间段的日志,分析日志(自己并不清楚系统是否有日志,日志存放的位置,这些开发清楚。如果是测试自己查,就需要使用linux查)
5、如果没有日志,bug还是要提,可以先降低其优先级,让开发给一个有调试日志的版本,后续连续跟踪3个版本,看是否能复现,如果都未复现,此时就放弃,关闭这个bug。
九、测试报告编写
标志:测试活动结束
作用:对于产品质量的详细的说明和总结(评估)
编写人:领导给模板,其他测试人员填写内容 (可借助于AI)
1、内容
- 项目概述:测项目名称,核心业务,核心功能
- 过程回顾:实际三个人花费2周,做了...
- 统计分析:总共写了多少测试用例、发现多少缺陷,修复了多少bug。
- 术语说明:针对项目而言的,比如财务类项目给大家介绍很多专业术语,教学类的专业术语介绍,医疗类专业术语介绍。
- 结果确认:最终项目质量怎么样,是否能够上线、发布。
- 总结改进:优势,缺点改进
2、ai生成指令:
你以软件测试工程师的身份,编写一份金融借贷系统的测试报告,要求包含核心要求(项目概述、过程回顾、统计分析、结果确认、总结改进)
过程回顾:人员5人,时间持续8个月,电脑5台,服务器3台,手机若干
统计分析:总共用例大约6000条,bug数大约1200个,其中严重bug占比7% 中等级别bug占比70% 剩余轻微bug
结果确认(符合准出标准):中级以上bug全部验证通过,且无遗留,bug修复率超过96%,最终可以上线/发布
输出md格式的文档
- 20-30%左右的缺陷,严重bug大约占缺陷的5%-10%,中等的是最多的70%~80%左右,其他的就是轻微的。
- 一期项目:从0到1,二期新增和修改,用例不多,新增不多、修改直接在原来的用例上修改

