基于51单片机电动窗帘控制OLED显示设计
设计主要包含Proteus仿真+程序代码+设计报告+原理图+演示视频
一、开发环境
仿真图版本:proteus7.8以上
程序代码:KEIL4/KEIL5
设计编号:B013
二、功能介绍
设计一个电动窗户控制器,该控制器能够根据室内的光照强度,自动调整窗户开合度。支持手动关闭或开启。
基本要求:
1、用一台步进电机机旋转(正传/反转)控制窗户的开合度;
2、用一个光敏电阻检测室内光照强度,并显示测量结果;
3、根据光照强度可以自动控制窗户关闭或打开;
4、设置3个按键:手动/自动切换、手动正转、手动反转并用一个发光二极管显示手动/自动状态。
架构:

AT89C51可以替换为AT89C52,实物可以换作STC89C51,STC89C52
三、仿真设计
打开仿真工程,双击proteus中的单片机,选择hex文件路径,然后开始仿真。

四、程序代码
工程文件使用Keil4/keil5打开,编译产生hex加载到对应的单片机中。


五、视频讲解
主要包括仿真运行讲解。
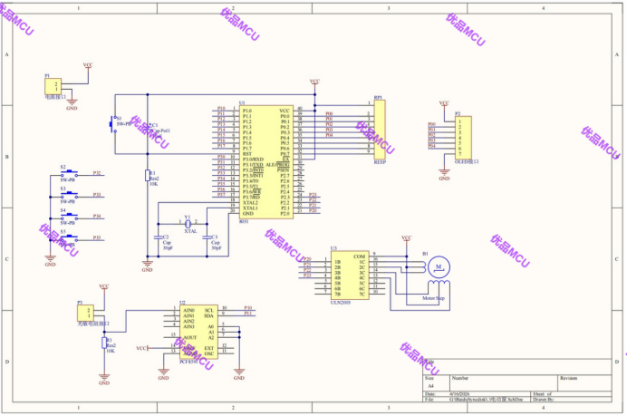
六、原理图

元器件清单:

七、设计报告

八、资料清单&&下载链接

本资料下载链接(可点击):https://pan.baidu.com/s/1S26jcJDTjqeu7y8jqZPRPQ?pwd=yrus