缘由关于#proteus#的问题,如何解决?-嵌入式-CSDN问答
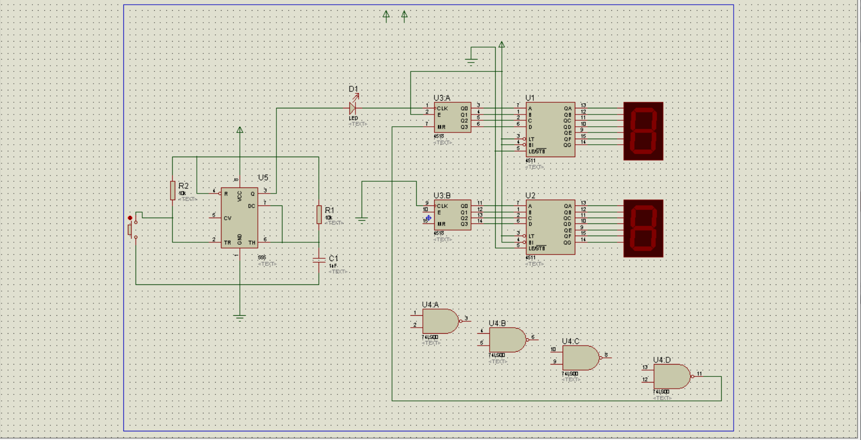
proteus 2位78进制计数器 与非门
78进制应该怎么连线求解

如下仿真图,验证正确连接逻辑电路,运行状态正常。

第二分調伏貪等品第五十一
爾時,具壽善現白佛言:「世尊!誰於如是甚深般若波羅蜜多能生
淨信及生勝解?」
佛告善現:「若菩薩摩訶薩久於無上正等菩提,發意趣求精勤修習
布施、淨戒、安忍、精進、靜慮、般若波羅蜜多,已曾供養百千俱
胝那庾多佛,於諸佛所久修梵行,發弘誓願善根淳熟,無量善友攝
受護念,乃於如是甚深般若波羅蜜多能生淨信及生勝解。」
具壽善現復白佛言:「世尊!若菩薩摩訶薩能於如是甚深般若波羅
蜜多生於淨信及生勝解,是菩薩摩訶薩心何性?何相?何狀?何
貌?」
佛告善現:「若菩薩摩訶薩能於如是甚深般若波羅蜜多生於淨信及
勝解者,心以調伏貪瞋癡及遠離貪瞋癡為性、為相、為狀、為貌。
「復次,善現!是菩薩摩訶薩心以調伏貪瞋癡及無貪瞋癡,遠離貪
瞋癡及無貪瞋癡為性、為相、為狀、為貌。善現!若菩薩摩訶薩成
就如是性、相、狀、貌,心乃於如是甚深般若波羅蜜多能生淨信及
生勝解。」
時,具壽善現白佛言:「世尊!若菩薩摩訶薩能於如是甚深般若波
羅蜜多生於淨信及生勝解,是菩薩摩訶薩當何所趣?」
佛告善現:「是菩薩摩訶薩當趣一切智智。」
具壽善現復白佛言:「世尊!若菩薩摩訶薩趣一切智智者,是菩薩
摩訶薩能與一切有情為所歸趣。」
佛告善現:「如是!如是!如汝所說。若菩薩摩訶薩能於如是甚深
般若波羅蜜多,生於淨信及生勝解,是菩薩摩訶薩則能趣向一切智
智。若能趣向一切智智,是則能與一切有情為所歸趣。」