
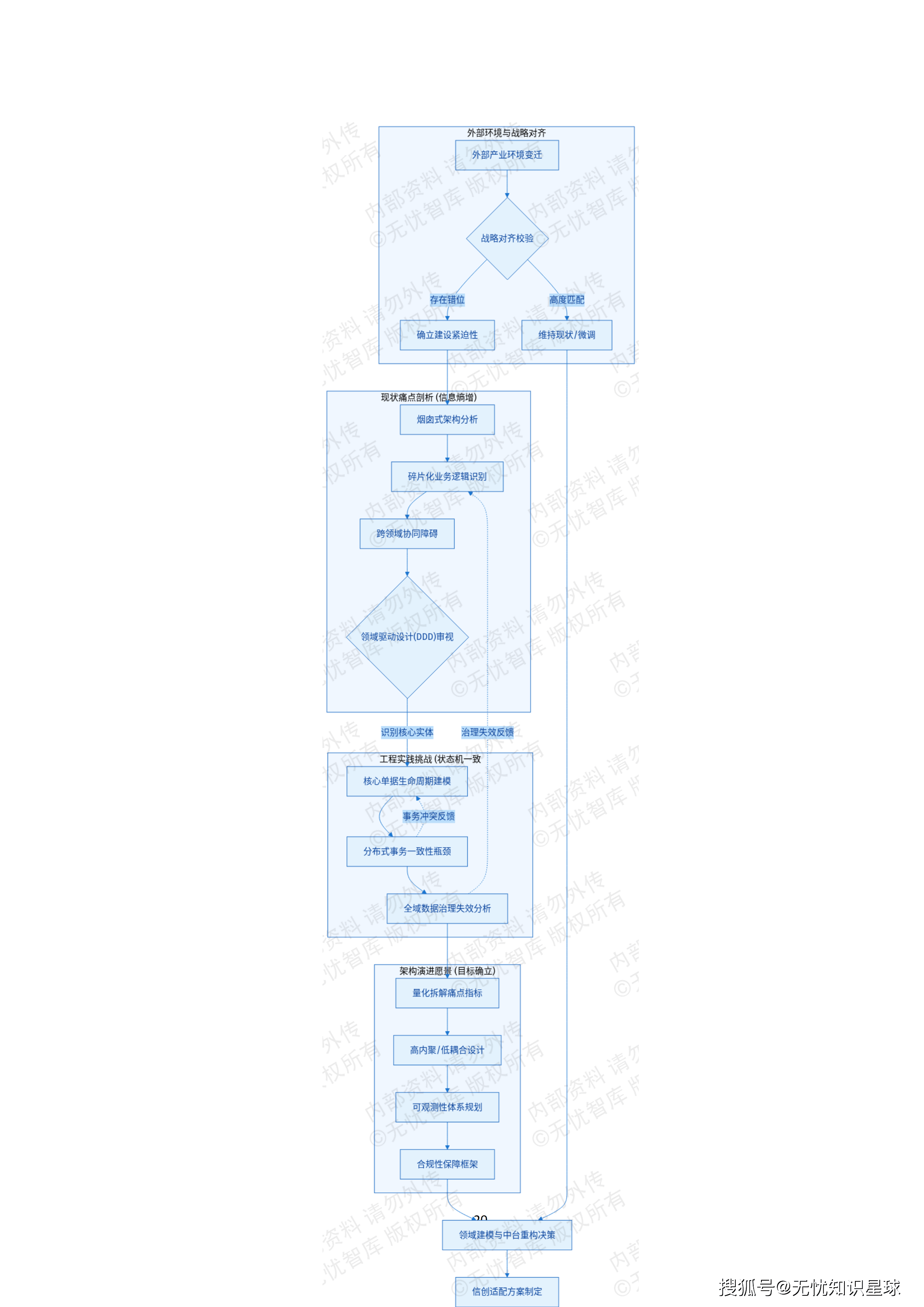
导读: 在"双碳"目标与电力体制改革深度交汇的历史节点,传统能源集团正面临一场前所未有的转型危机与价值重构机遇。本文基于某能源集团"十五五"虚拟电厂(VPP)与碳交易市场联动运营系统初步设计方案,以资深数字化咨询顾问视角,深度拆解该系统的战略定位、技术架构逻辑、核心业务创新与落地挑战,为能源行业数字化转型实践者提供系统性参考与批判性思考。

一、时代命题:能源集团为何必须做这件事?
在我从事能源行业数字化咨询的十余年中,从未见过像今天这样复杂、紧迫且充满不确定性的转型环境。一方面,新能源装机量以令人咋舌的速度扩张,风光电成本持续下降,绿色电力正在重塑整个电力市场的价格形成机制;另一方面,碳市场的启动、碳配额的逐步收紧以及日益严苛的减排核查,使得碳成本已从"环保部门的事"变成了真真正正影响企业损益表的核心财务变量。
这两股力量的叠加,正在让传统能源企业的商业模式以肉眼可见的速度失效。
让我用几个具体数字来描述这种失效的速度:部分区域火电企业的度电利润空间已被压缩至0.01-0.03元/kWh区间;随着电力现货市场试点全面铺开,"零电价"甚至"负电价"已不再是极端异常现象,而成为可预期的市场常态;与此同时,碳市场价格持续攀升,高碳排放机组的隐性碳成本已达到不可忽视的量级。
面对这一局面,某能源集团在"十五五"规划中提出建设虚拟电厂与碳交易联动运营系统,其战略意图极为清晰:从"卖电"向"卖能源服务"转型,从"粗放发电"向"精细化多维价值运营"升级。这不是一个IT项目,而是一场以数字化为引擎的商业模式重构。
1.1 双重压力:弃风弃光与碳履约成本的夹击
当前能源集团面临的核心困境可以用八个字概括:消纳受限、碳成本上行。
在消纳层面,问题的本质是发电侧的波动性与负荷侧的非对称性在时间维度上的深度错位。凌晨时分,风力发电往往处于高峰,而用电需求却降至谷底;午间的光伏发电高峰,同样可能超出局部电网的承载极限。由于缺乏柔性负荷调节能力和跨资源协同机制,大量清洁电力被迫"弃之如敝履"。这背后是真实的资产损耗,是对集团投资回报的直接侵蚀。
在碳履约层面,问题更加复杂。碳排放权交易(ETS)与电力市场的深度耦合,意味着企业的每一度电都同时承载着"能量价值"和"碳价值"两个维度的属性。但在实际运营中,电力交易员、碳资产管理员、绿证专员三个角色各自为战,缺乏统一的决策协同机制------为保住电力出清而透支碳配额,或者绿证收益无法有效对冲碳履约成本的情况屡见不鲜。这种"孤岛化"作业模式,是导致企业无法在多市场之间实现全局最优的根本原因。
1.2 三重市场:碳-电-绿证的价值重构逻辑
本项目最核心的价值主张,是建立一套能够在电力现货市场、碳排放权交易市场、绿色电力证书市场三个维度之间进行协同优化的决策体系。
这三个市场的交互逻辑并不复杂,但在实践中却极难把握:电力现货收益代表能源的物理价值;碳资产代表减排的环境价值;绿证则代表可再生能源属性的市场溢价。这三者之间存在内在的耦合关系------当碳价高企时,高碳机组的真实边际成本应向上调整,进而影响电力报价策略;当绿证价格受ESG采购需求推高时,新能源机组的出力优先级应相应提升。
然而,当前业务逻辑的核心缺陷恰恰在于:缺乏科学的"碳-电"耦合定价模型,导致在三个市场之间始终无法找到全局利润最优解。本项目的根本任务,就是用数字化的方式填补这个决策空白。
二、战略蓝图:从"十五五"规划到量化目标的落地逻辑
一个好的项目规划,必须将战略愿景转化为可执行、可考核的工程指标。本项目在目标体系的设计上展现出相当高的专业水准。
2.1 四大核心量化指标的战略意义
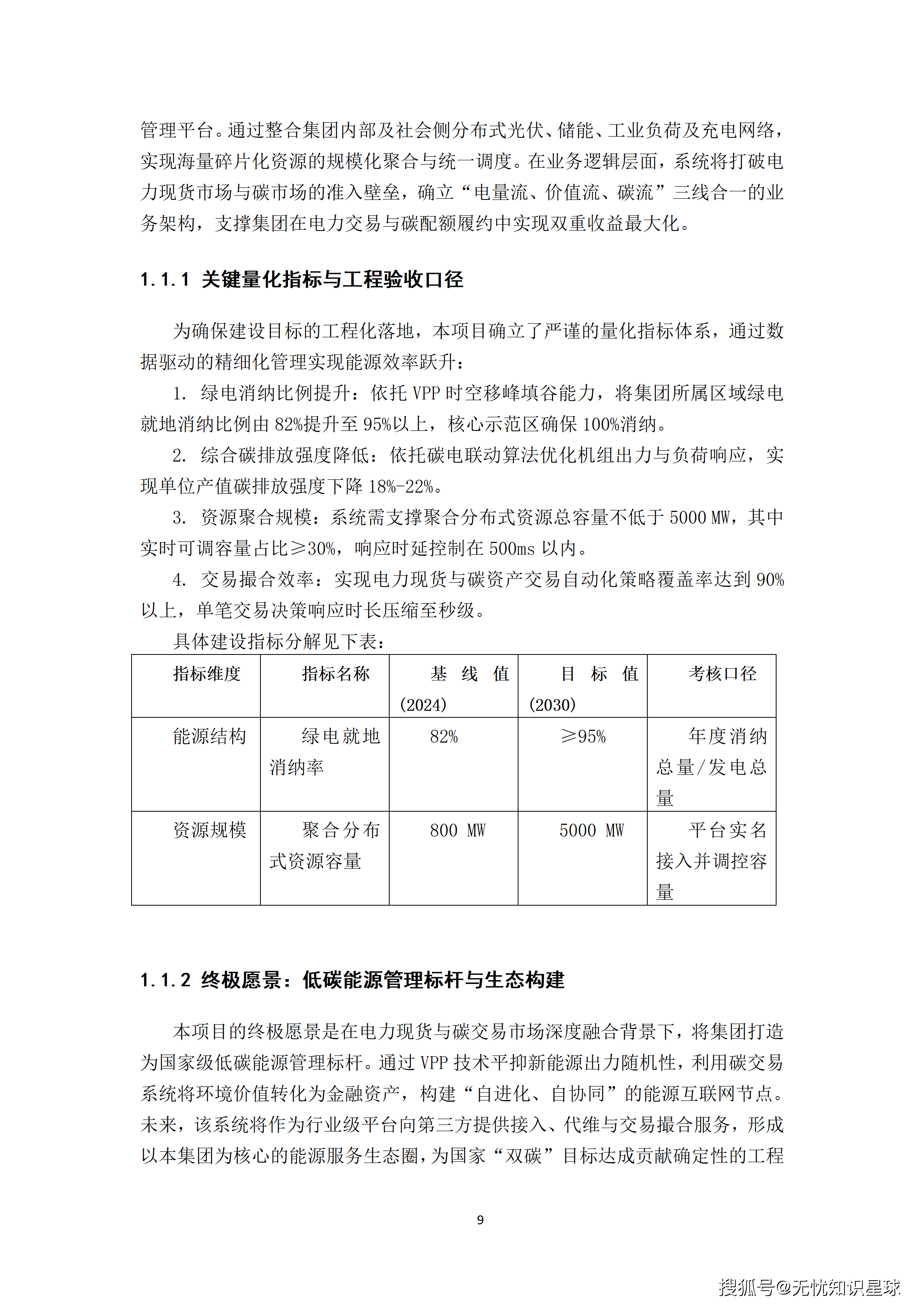
本项目确立的核心量化指标体系如下:
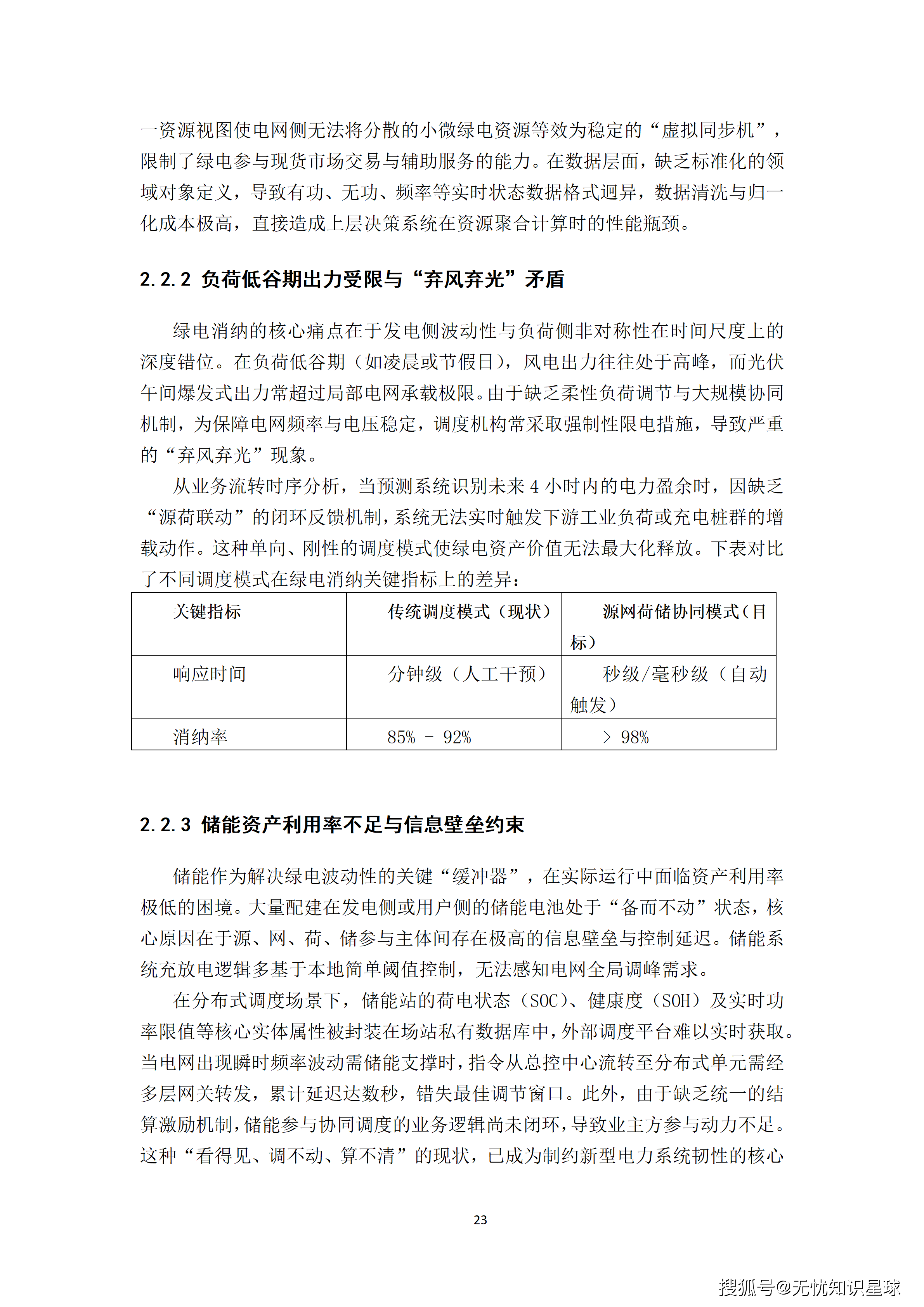
指标一:绿电就地消纳率从82%提升至95%以上(核心示范区100%)
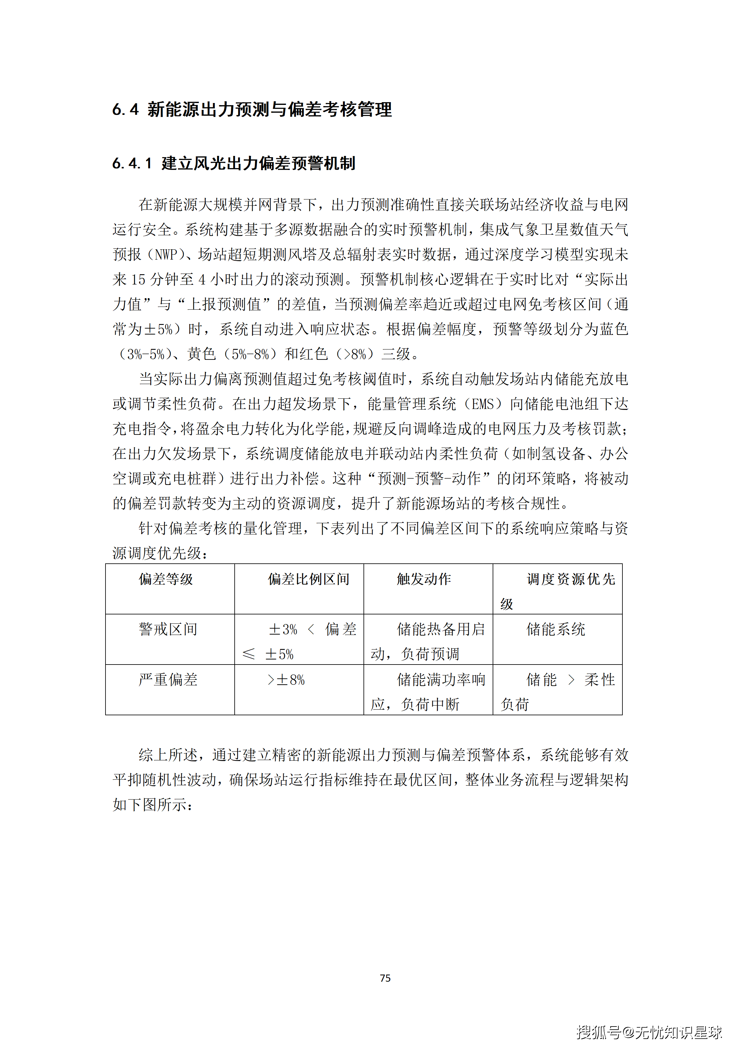
82%到95%,这13个百分点的背后,是一整套从预测、调度到控制的技术体系重建。要实现这一目标,系统必须具备"源荷联动"的实时闭环能力------当预测系统识别到未来4小时内的电力盈余时,能够自动触发下游工业负荷或充电桩群的增载响应,在几秒钟之内完成多个分布式资源节点的协同调整。这对系统的响应时延(控制在500ms以内)和预测精度(95%以上)提出了苛刻的工程要求。
指标二:综合碳排放强度降低18%-22%
注意,这里的目标是"综合碳排放强度"而非绝对排放量。这是一个更具战略智慧的指标设计------它允许企业在装机容量增长的同时,通过提升绿电比例和优化调度策略来降低单位产值碳排放,而不是简单地限制发电量。从咨询顾问的视角看,这个指标与企业的发展诉求保持了很好的兼容性。
指标三:聚合分布式资源容量从800MW提升至5000MW
6.25倍的规模扩张,是整个系统技术架构设计的核心驱动力。正是这个数字,决定了系统必须采用云原生、微服务、边缘计算等分布式技术栈,必须具备海量异构终端的接入能力,必须能够处理每秒百万级的遥测数据涌入。
指标四:交易自动化策略覆盖率达到90%,单笔决策压缩至秒级
这个指标的意义在于:它定义了系统的"智能化"水平。90%的自动化策略覆盖率,意味着大部分交易决策将由AI算法完成,人工介入仅用于处理极端场景和策略校准。这是从"人工决策+系统执行"向"算法决策+人工监督"的根本性范式转变。
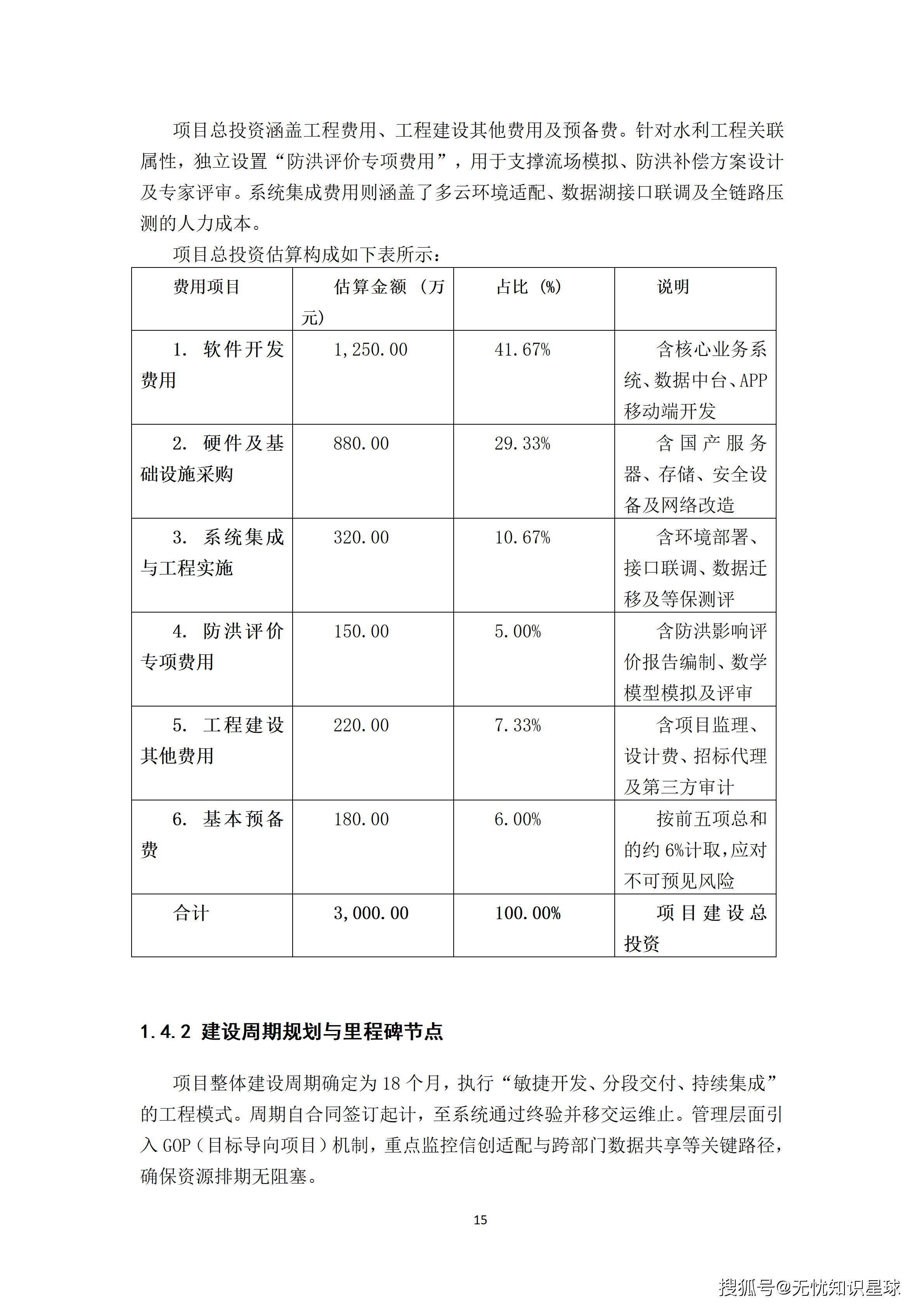
2.2 总投资3000万元:结构是否合理?
项目总投资3000万元,各类费用构成如下:

从投资结构来看,软件开发占比接近42%,体现了"重应用、轻硬件"的现代数字化建设理念。硬件投入中信创国产化要求(鲲鹏/飞腾处理器、统信/麒麟操作系统、OpenGauss/TiDB数据库)会显著推高采购成本,但这是合规性与自主可控的必要代价。
特别值得关注的是"防洪评价专项费用"150万元。这个项目的独特性在于,众多能源场站(水电站、风电场)位于河道敏感区域,涉河场站的防洪影响评价是项目落地的法律前置条件。这150万元包含了防洪影响评价报告编制、数学流场模拟及专家评审,是项目风险管理的重要组成部分,在设计方案中给予单独列项,体现出较高的风险意识。
6%的基本预备费率是业内通行标准,但对于这类跨系统、多协议集成的复杂项目,实际上我建议将预备费率提高至10%左右------因为设备接口调试中暴露的不兼容问题,往往会产生超预期的人工成本。
三、技术架构:云边协同体系的工程智慧
本项目的技术架构设计是整个方案中最具技术深度的部分。方案确立了"云边协同、数据驱动、碳电融合"的核心设计理念,并在此基础上构建了一个层次清晰、组件选型合理的云原生技术体系。
3.1 "五层两柱"架构:从物理感知到业务决策的完整价值链
本方案采用经典的"五层两柱"企业级架构方法论:
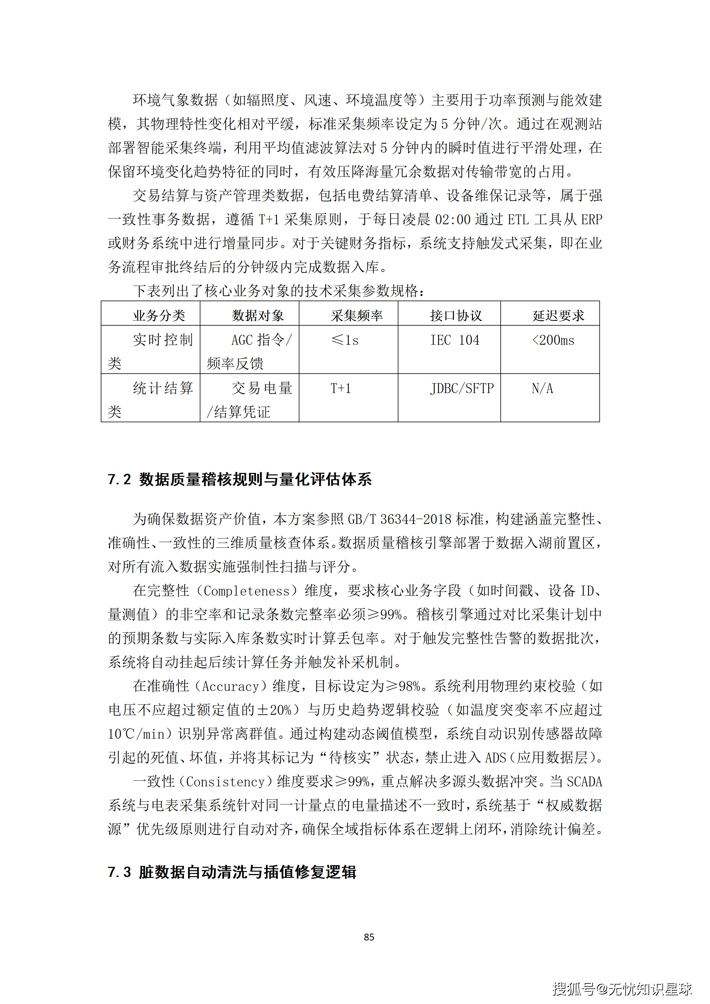
- 感知层:多元异构能源节点的实时采集与预处理
- 网络层:高带宽低延迟链路,支撑数据传输可靠性
- 平台层:容器化编排,实现资源动态调度
- 应用层:微服务化核心业务逻辑
- 展示层:多端协同交互体验
两大支柱------安全保障 与运维监控------贯穿所有层次,而非作为独立模块存在。这种设计哲学体现了现代安全架构"Security by Design"的理念,安全不是系统完成后的"补丁",而是从底层架构开始就融入每一个组件的设计。
3.2 云边协同:解决响应时延的根本之道
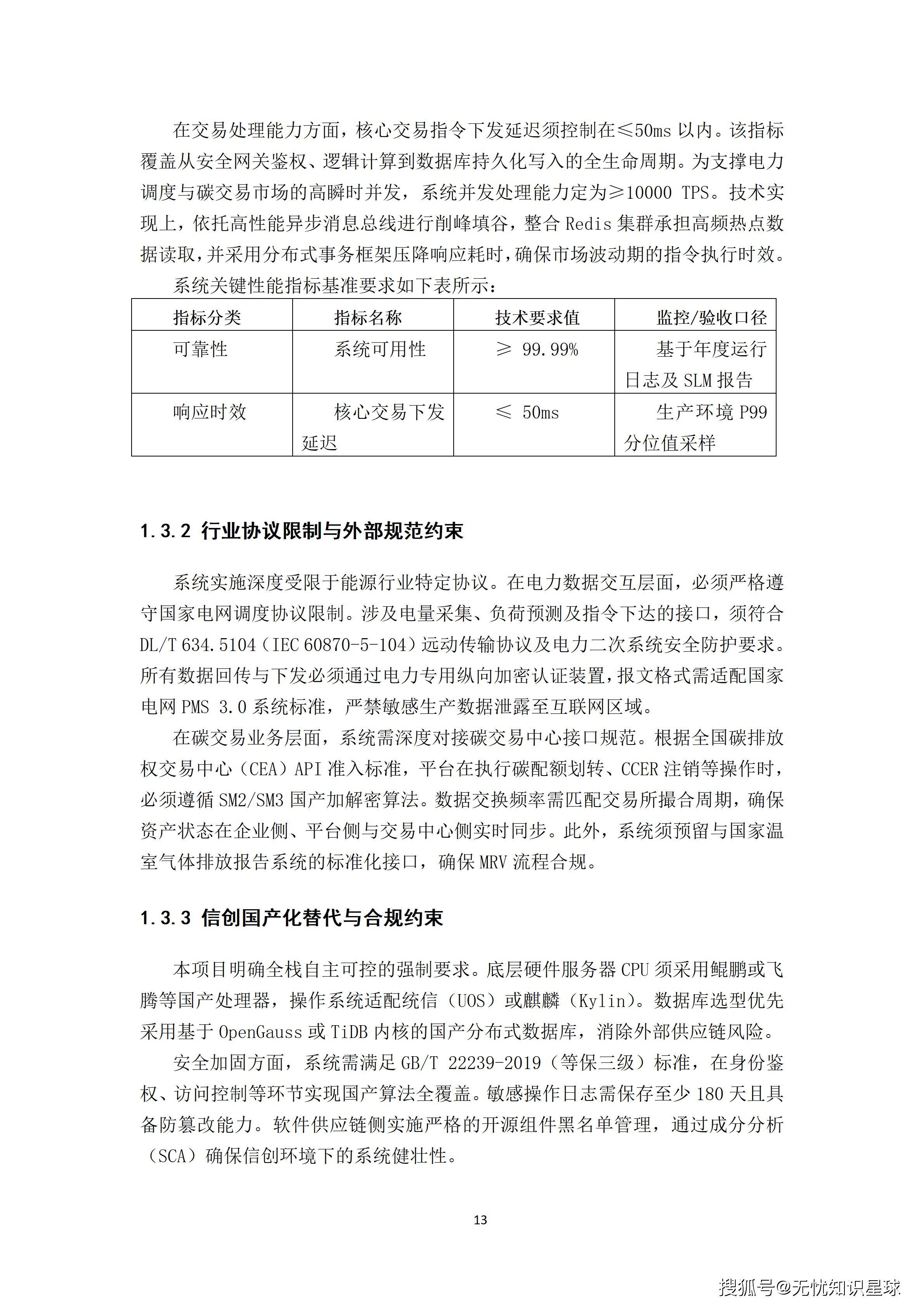
传统"全量数据回传云端"的架构模式,在智能电网场景下存在根本性缺陷:电力调度指令对时延有极苛刻的要求(核心交易指令下发延迟≤50ms),而将数据从分布在全国各地的能源场站传输到云端进行决策再回传的全链路时延,在任何现实网络条件下都无法满足这一要求。
本方案的解决之道是"边缘感知响应、云端决策优化":
- 边缘侧:负责毫秒级的指令下发与协议解析,即使在网络波动或离线状态下,核心电力平衡逻辑依然能够稳健运行(本地自治模式)
- 中心云:利用大规模计算集群进行长周期数据挖掘和全局策略下发,专注于需要大量算力但对时延容忍度较高的工作
边缘侧采用KubeEdge进行容器化设备管理,将Kubernetes的编排能力延伸至边缘节点。这一选择的核心价值在于:异构电力协议(Modbus、IEC 61850、DL/T 645)的驱动程序可以被容器化封装为标准Mapper,实现"即插即用"式的设备接入,边缘算法的迭代周期从传统的"周级"缩短至"分钟级"。
3.3 微服务架构:四大核心服务的精心拆分
方案将核心业务逻辑拆分为四个相互独立但紧密协作的微服务:
设备网关服务(Device Gateway Service)
采用基于Netty的异步非阻塞架构,支持MQTT、Modbus TCP及IEC 61850等主流工业协议。核心挑战在于如何在处理海量并发连接的同时,将实时采集数据在50ms内送入消息骨干网。这要求网关服务具备极高的吞吐能力和极低的单连接资源消耗------Netty的事件驱动模型在这一场景下是接近最优的技术选择。
负荷预测服务(Load Forecasting Service)
集成Transformer与LSTM的深度学习融合架构。LSTM通过门控机制捕获负荷数据中的非线性时间依赖;Transformer利用自注意力机制处理长序列预测,克服RNN的梯度消失问题。特征工程矩阵包含三个维度:气象特征(辐照度、风速、温湿度等15分钟精度NWP数据)、历史运行数据(过去30个滑移窗口的负荷曲线和储能SOC)、社会属性(节假日、分时电价、工业用户排班计划)。这种多维度特征融合的设计,是该服务实现"超短期预测精度≥95%"目标的技术基础。
现货申报服务(Spot Trading Service)
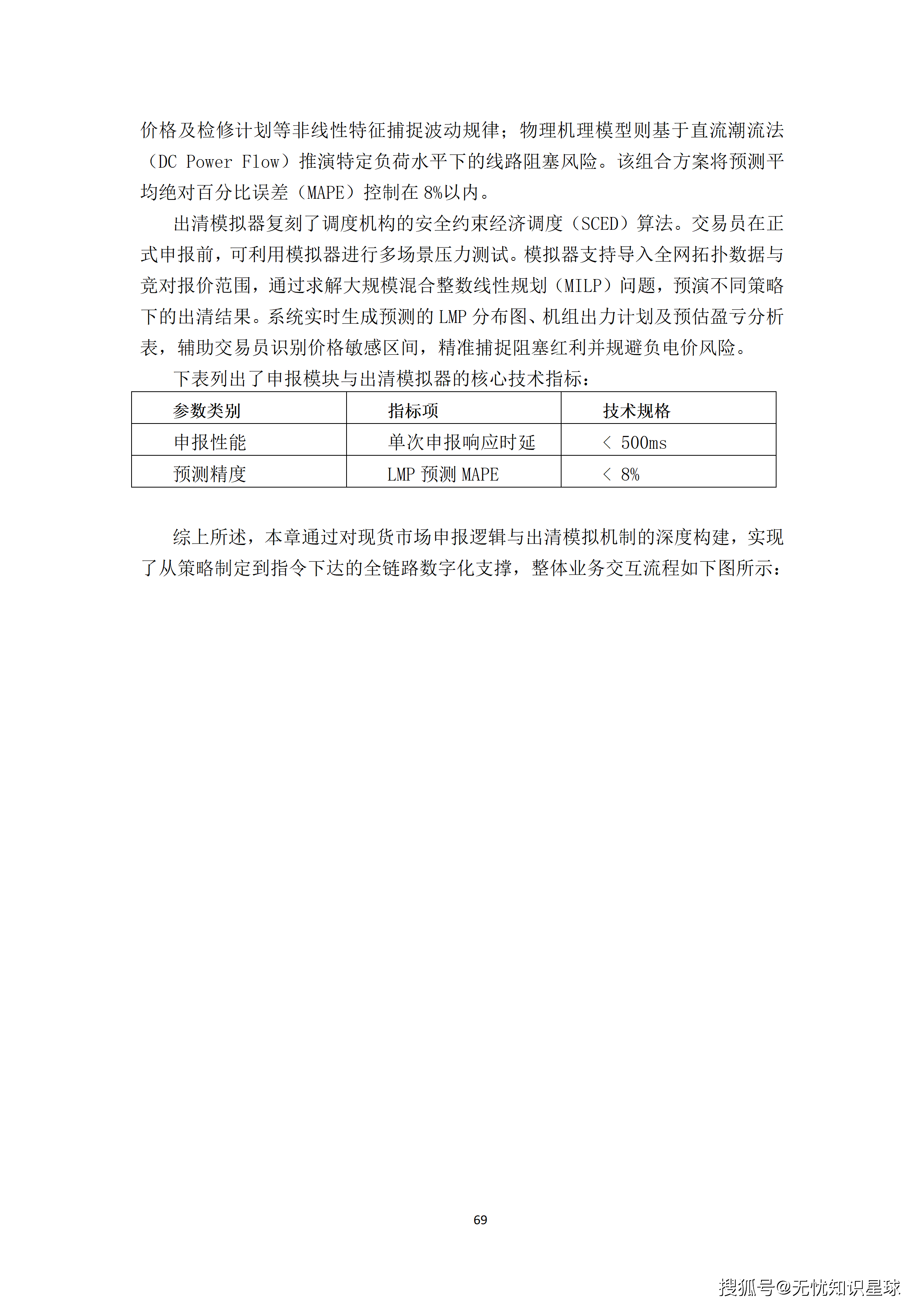
直接对接电力交易中心接口,是整个系统中对性能要求最为苛刻的服务。为了在电力市场申报窗口关闭前完成全量合规交互,服务在内存中构建交易状态机,并利用Redis集群进行热点策略数据的缓存加速。值得关注的是,方案在该服务的通信层选用了gRPC而非REST------相比JSON格式,Protobuf二进制序列化的负载体积减少约50%,序列化效率提升3倍以上,这对于追求极致低延迟的交易场景意义重大。
碳核算服务(Carbon Accounting Service)
依据GB/T 32150标准,自动捕获设备端电量输出,结合实时碳排放因子执行动态核算。核心功能是从设备级到园区级的多维度碳排分析,并自动生成核查报告。这个服务是连接物理电力世界与碳金融世界的关键桥梁,其数据质量直接决定了碳配额核算的合规性。
3.4 数据中间件选型:万级TPS下的精细化工程考量
方案在中间件选型上展现出了明显的工程实战经验:
Kafka + RocketMQ的双消息队列策略是一个值得重点解读的设计选择。两者并非重复配置,而是针对不同业务特性的精准分工:Kafka凭借零拷贝技术和顺序写磁盘特性,作为海量遥测数据(每秒百万级原始报文)的接入层缓冲池;RocketMQ则用于需要严格保证消息顺序或分布式事务回溯的业务场景(如交易订单、碳配额划转)。这种"大吞吐用Kafka、强一致用RocketMQ"的组合策略,在能源行业的生产实践中已得到广泛验证。
Seata分布式事务的双模式设计同样体现出成熟的工程经验:高性能场景优先采用AT模式(业务代码零侵入,基于Undo Log实现最终一致性);金融级支付或跨组织调用的长事务场景切换为TCC模式(预留资源+显式提交,极端网络分区下保证账务准确性)。这种"按场景选择事务模式"的策略,避免了"一刀切"带来的性能损耗或一致性风险。
3.5 安全分区:电力行业的特殊工程约束
本方案在网络安全设计上严格执行电力系统"安全分区、网络专用、横向隔离、纵向认证"的十六字方针,这是电力行业不可逾越的监管红线。
生产控制大区(Ⅰ/Ⅱ区)与管理信息大区(Ⅲ/Ⅳ区)之间部署经国家指定部门认证的电力横向单向隔离闸门,实现物理层面的完全隔离。在纵向通信维度,部署基于国密算法(SM2/SM3/SM4)的纵向加密认证网关,所有控制指令必须经过数字签名验证,以防范篡改或重放攻击。
这些安全约束不仅是合规要求,更是系统设计的根本边界条件。任何忽视这些约束的架构设计,都将在监管审查阶段面临推翻重建的风险。
四、VPP核心系统:虚拟电厂的技术本质与工程难点
虚拟电厂(VPP)是本项目最核心的技术创新所在,也是整个方案价值实现的物理基础。理解VPP的技术本质,是评价本方案可行性的关键。
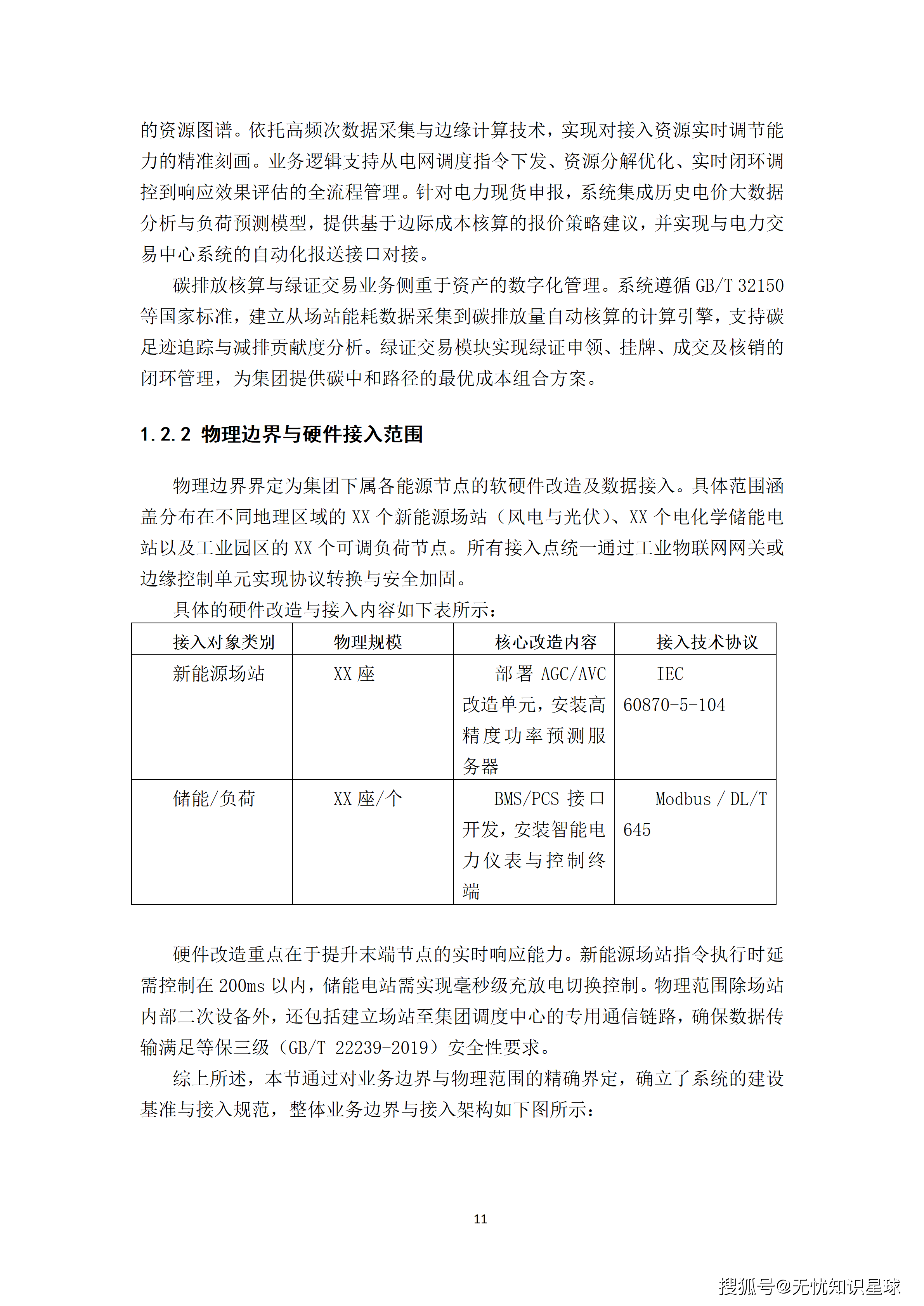
4.1 异构资源接入:协议战争与标准化困局
分布式能源设备的接入,是VPP建设的第一个工程难关。方案面对的是一个真实的"协议战争"现场:
- 分布式光伏和风电:使用IEC 61850协议,通过逻辑节点(LN)定义逆变器状态,以MMS协议实现周期性数据上送
- 储能和充电桩:使用轻量级MQTT协议,通过发布/订阅模型实现边缘侧异步通信,JSON载荷封装SOC、SOH等关键参数
- 工商业负荷(楼宇自动化设备):使用Modbus TCP/RTU,通过寄存器映射进行协议转换
三种主流协议的并存,要求系统具备强大的协议适配能力。方案的解决方案是在边缘层部署标准化接入网关,通过协议适配器实现设备的"即插即用"------这在理论上是优雅的解决方案,但在工程实践中,每一种设备型号的Modbus寄存器映射都可能不同,每一个厂商的IEC 61850实现都存在细微的偏差。这意味着设备接入阶段的工作量,往往会比预期高出50%-100%,这是方案在资源规划上应该特别警惕的风险点。
4.2 资源聚合模型:从"散乱资产"到"虚拟同步机"
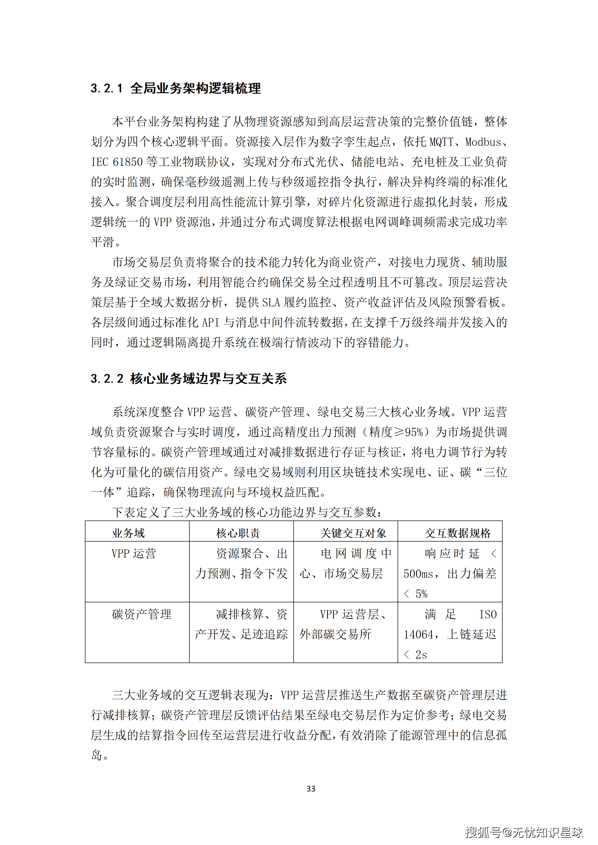
资源聚合是VPP实现价值的核心机制。方案设计了"物理-逻辑-业务"三层解耦的资源聚合模型,支持三个维度的动态虚拟拓扑重构:
- 地理区域维度:将同一供电台区内的资源聚合为局部平衡单元
- 电压等级维度:按接入点电压(10kV/35kV)分层聚合,确保符合电网潮流约束
- 调节特性维度:将高频响应的储能(秒级)与长时调节的空调负荷(分钟级)组合,构建具备平滑输出特性的"复合虚拟发电机"
这种"软件定义电力系统(SDP)"架构的核心价值在于:将分散的小微绿电资源等效为稳定的"虚拟同步机",使其具备参与电力现货市场和辅助服务市场的能力。一个100kW的屋顶光伏,单独是无法进入电力市场的;但将一千个这样的屋顶光伏聚合为100MW的虚拟机组,就具备了与大型发电机组平等竞争的市场地位。这是VPP技术最根本的商业价值所在。
4.3 多能互补预测:深度学习与物理约束的融合
方案在容量预测上采用LSTM与Transformer融合架构,分别对应超短期(15分钟-4小时)和短期(4小时-72小时)两个时间尺度的预测需求。
特别值得关注的是方案中的**分位数回归(Quantile Regression)**技术设计。预测系统不仅输出单一预测值,还通过分位数回归提供置信区间,量化预测的不确定性。这对于电力市场参与者极为重要------当系统告知"4小时后可调容量的95%置信区间是150MW-200MW"时,交易员能够做出比"预测可调容量175MW"更加保守和安全的申报决策,有效规避因预测偏差导致的偏差考核成本。
这种"不确定性量化"的设计思路,体现了本方案对能源业务风险管理需求的深刻理解,是超越简单预测功能的重要价值点。
4.4 协同调度:博弈论模型与三级闭环控制
方案的调度层采用基于多目标优化的博弈模型,在满足电网调频/调峰需求的前提下,追求聚合商收益最大化与用户侧补偿最优化的平衡。
调度体系分为三级闭环:
- 日前调度:基于市场出清价格预测,生成初步调度计划和市场报价策略
- 日内调度:根据预测偏差进行滚动修正,调整资源出力计划
- 实时调度:通过快速频率响应(FFR)指令触发边缘侧自动执行,响应时延控制在500ms以内
三级闭环的设计逻辑是:日前决策追求全局最优,但包含大量不确定性;日内修正降低偏差,但时间窗口有限;实时执行追求极致速度,但调节空间受限。三个层次相互补充,共同构成鲁棒的调度决策体系。
4.5 基于Shapley值的收益分配:公平激励机制的工程实现
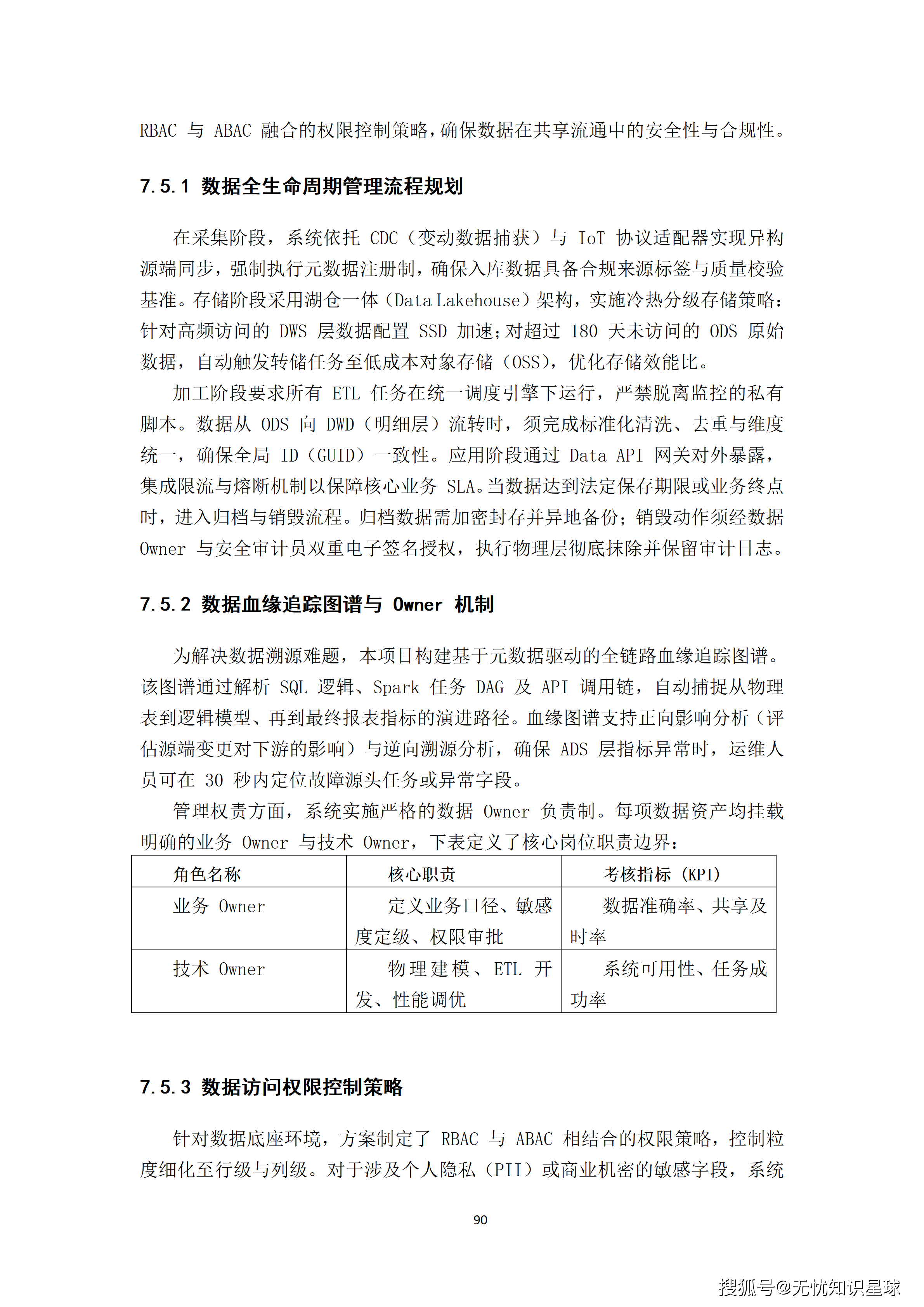
VPP聚合商模式能否持续运营,关键在于能否对参与方(分布式电源投资者、可调负荷主体等)建立公平、透明、可信赖的收益分配机制。方案引入的合作博弈论Shapley值模型是目前学术界和工程界公认的最优分配方案。
Shapley值的核心思想是:通过计算各资源单元加入聚合体后对整体边际收益的贡献量,确立分配权重。举一个具体例子:在调频服务场景下,响应速度极快的电化学储能(10-50ms响应)的Shapley值权重,将显著高于需要数分钟才能响应的传统工业负荷。这种"优质优价"的激励导向,促使资源所有者投资于更高质量的响应设备,形成正向的市场激励循环。
从工程实现角度,方案设计了预结算→校核→正式结算的三阶段流程,并支持用户发起异议后调取原始计量报文进行追溯。结算流程的可信度和透明度,往往比分配比例本身更能影响参与方的信任程度,这个设计是方案生态建设层面的核心价值之一。
五、碳资产管理:将环境价值转化为金融资产
碳资产管理是本项目连接"双碳战略"与"商业价值"的关键纽带。理解这部分设计,需要同时具备能源工程知识、碳市场机制理解和金融风险管理视角。
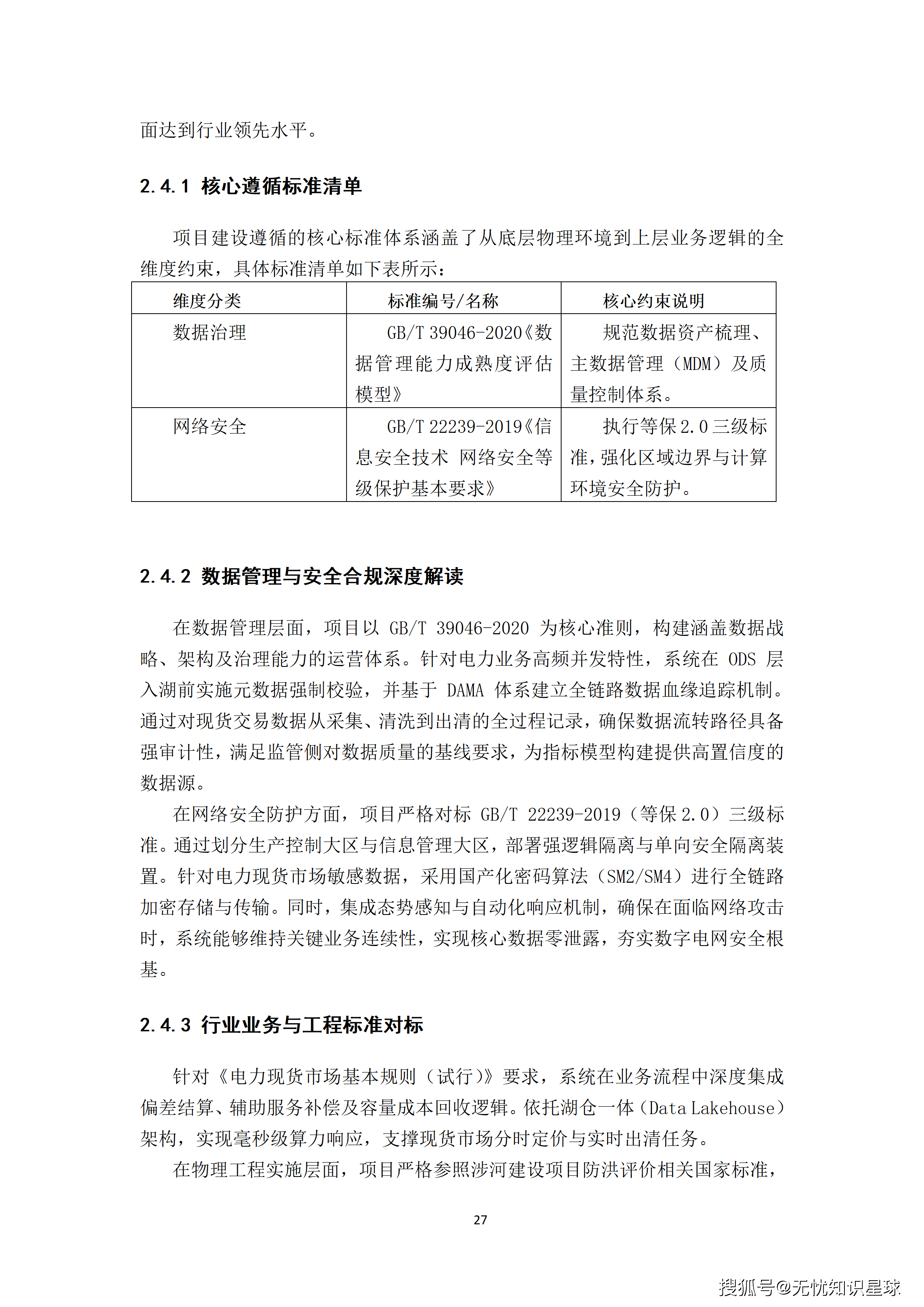
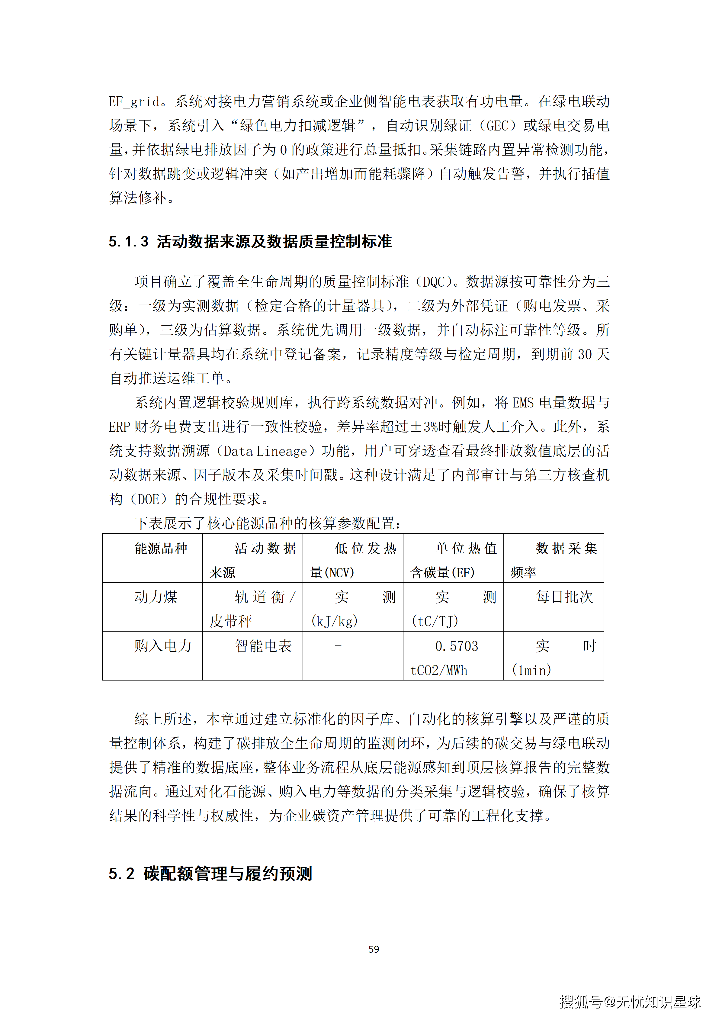
5.1 碳排放全生命周期核算:数据质量是合规基石
方案依据GB/T 32150(工业企业温室气体排放核算和报告通则)构建碳排放核算引擎,从设备端电量输出到碳排放量自动核算,形成完整的数据链。
这里有一个极为重要的工程细节值得特别关注:碳核算数据的质量,直接决定碳配额核算结果的合规性。在实际项目中,我见过不少能源企业因为计量仪表精度不足、数据采集存在时间偏差或边界条件定义模糊,导致碳核查机构无法认可其自报排放数据,最终被迫购买额外配额履约,损失惨重。
本方案在数据治理层面遵循GB/T 39046-2020,建立全链路数据血缘追踪机制,从ODS层入湖前实施元数据强制校验。这种"从数据采集源头保证质量"的设计理念,是碳核算数据合规性的根本保障。
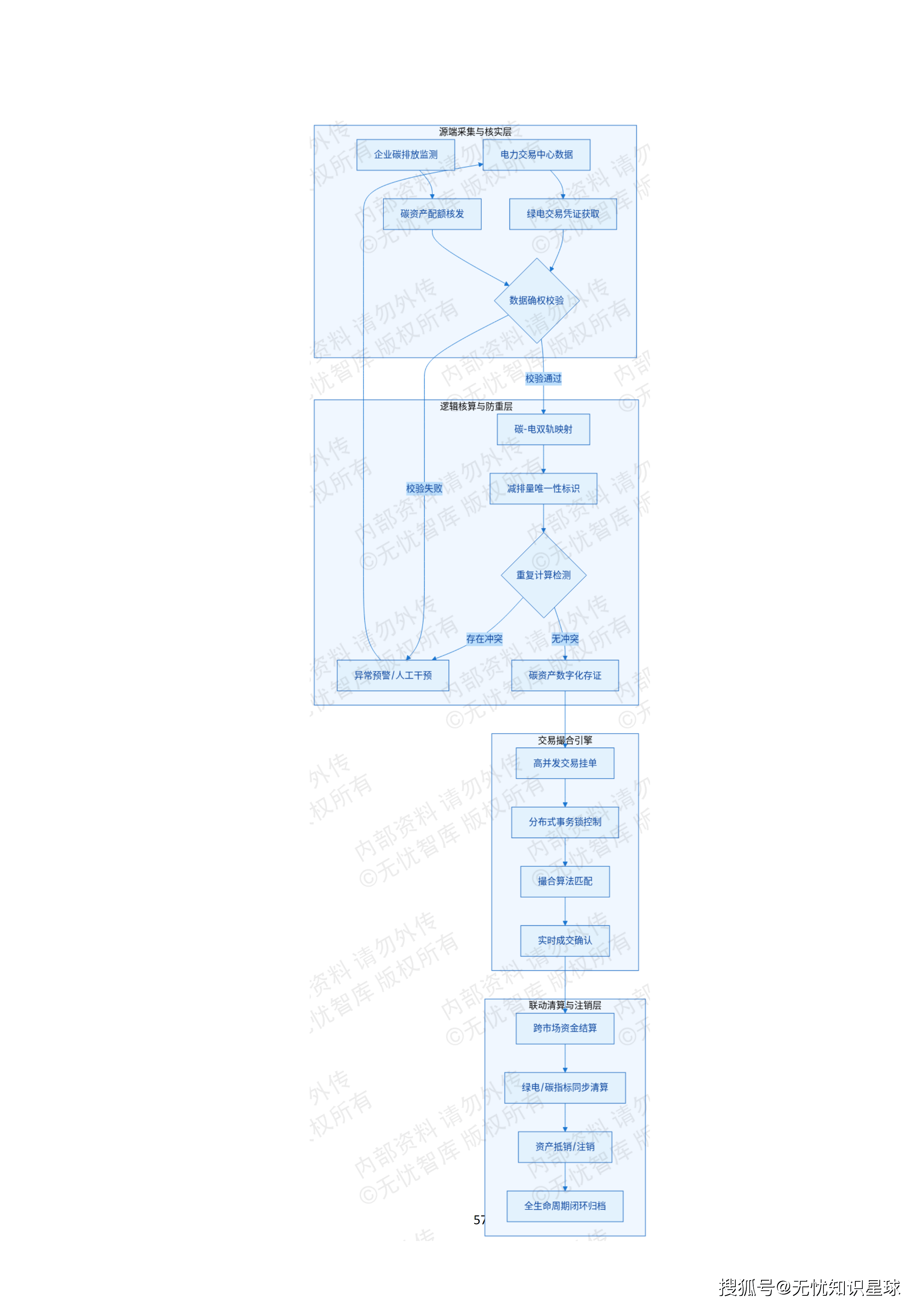
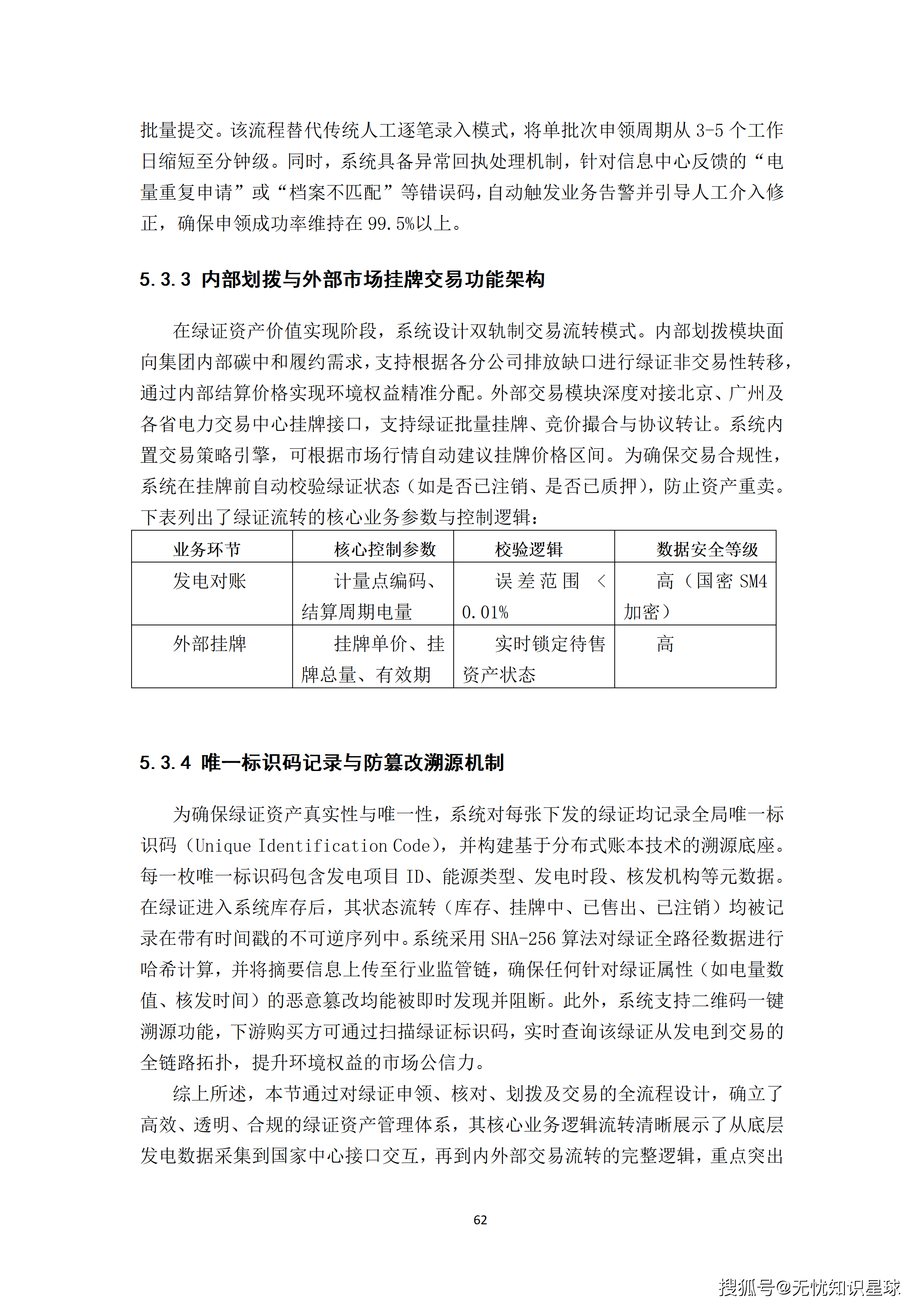
5.2 绿证管理:环境权益的数字化资产化
绿色电力证书(GEC)作为可再生能源环境属性的唯一凭证,是本方案碳资产体系的重要组成部分。方案实现了绿证申领、挂牌、成交及核销的闭环管理。
从市场趋势来看,绿证与碳市场的融合是不可逆的方向。在中国现行政策框架下,新能源上网电量可以申请绿证,绿证持有者可以主张对应电量的碳减排环境属性。这意味着新能源企业的每度电,除了电量收益之外,还可能同时获得绿证溢价收益。
方案利用区块链技术实现"电、证、碳"三位一体追踪,确保物理流向与环境权益的精确匹配。区块链在这里的核心价值不是"去中心化"(事实上,方案仍然是中心化管理的),而是不可篡改的数据存证能力,这对于需要接受第三方核查的碳资产数据至关重要。
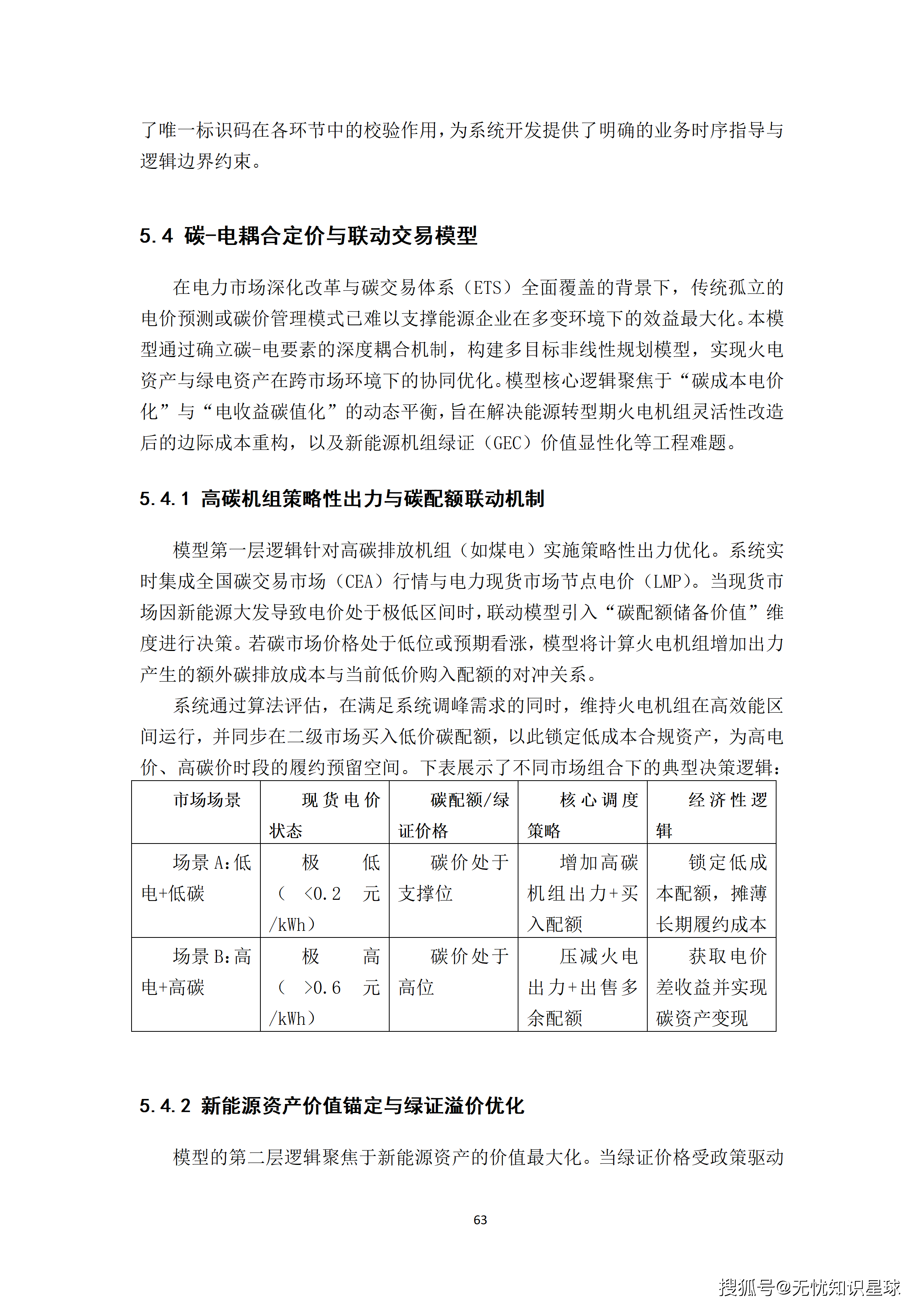
5.3 碳-电耦合定价:破解决策空白的核心算法
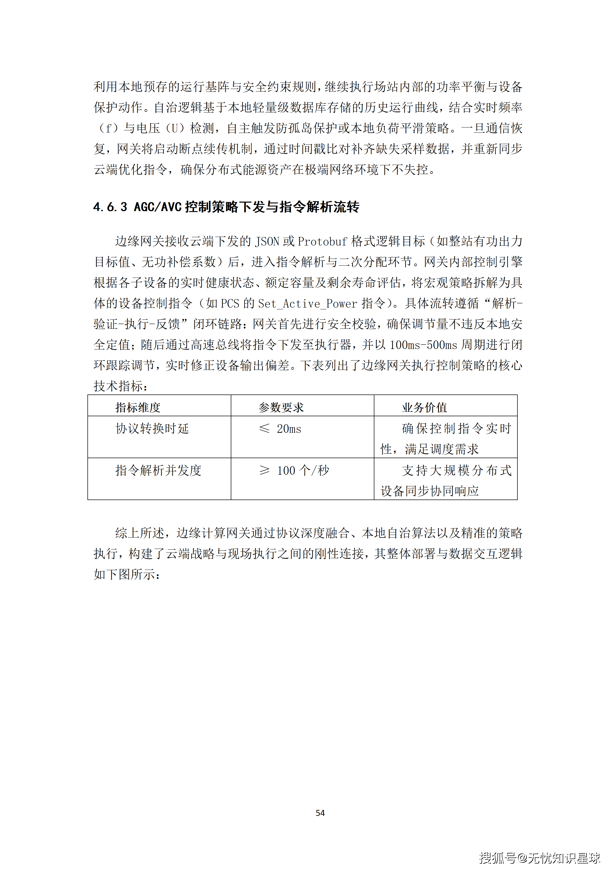
这是本方案最具创新价值也最难落地的核心设计。方案中的碳-电耦合定价模型,针对不同市场场景设计了完全差异化的调度策略:
场景A:低电价+低碳价------增加高碳机组出力,同步在二级市场买入低价碳配额。逻辑在于:当电力盈利微薄时,通过锁定低成本碳配额为未来高碳价时段预留合规资产,实现跨周期成本摊薄。
场景B:高电价+高碳价------压减火电出力,出售多余碳配额。逻辑在于:此时每度电的真实边际成本(燃料成本+碳成本)已经超高,应通过降低产量实现双重收益------既避免"亏损发电",又通过出售配额实现碳资产变现。
这个模型的精妙之处在于:它将碳价的波动从"被动承受的成本"转化为"主动利用的交易信号",使能源集团具备了在碳-电双市场之间进行套利和对冲的能力。
然而,这里有一个我在咨询实践中屡次遇到的现实挑战:碳价预测的准确性。碳市场在中国仍处于发展早期,政策驱动性极强,价格波动难以用纯数量化模型进行预测。模型在市场成熟度较高的欧盟碳市场(EU ETS)中已有较好的工程验证,但在国内碳市场能否达到同等效果,还需要在实际运行中持续迭代优化。这是本方案需要在上线后保持高度关注的风险点。
六、信创国产化:合规要求背后的工程挑战
信创国产化是本项目的强制性约束条件,也是当前所有政府相关能源企业信息化项目必须面对的现实。
6.1 全栈信创替换的技术代价
方案要求的全栈信创替换包含:
- 处理器:鲲鹏或飞腾国产CPU
- 操作系统:统信UOS或麒麟Kylin
- 数据库:基于OpenGauss或TiDB内核的国产分布式数据库
- 加密算法:SM2/SM3/SM4国密算法全链路覆盖
这种全栈替换在技术上意味着什么?意味着所有开源组件(Kafka、Redis、Nacos等)都需要在国产操作系统上进行完整的兼容性验证和性能基准测试,意味着部分依赖x86特定指令集优化的组件在ARM架构的鲲鹏处理器上可能存在性能损耗,意味着国产数据库与PostgreSQL生态的细微差异可能导致现有SQL需要调整。
从项目管理角度,信创适配应当作为贯穿整个开发周期的专项工作流,而非上线前的"最后一环"。方案中将信创适配列为关键路径监控项(GOP机制),是正确的项目管理策略。
6.2 等保三级:安全合规的系统性工程
系统需满足GB/T 22239-2019(等保2.0三级)标准,这要求从身份鉴权、访问控制、安全审计到入侵防范,建立完整的安全防护体系。特别值得注意的是"敏感操作日志保存至少180天且具备防篡改能力"的要求------在海量高频交易场景下,这意味着系统日志的存储容量规划和检索性能需要专门设计,不能沿用通用IT系统的日志管理策略。
七、建设周期规划:18个月的工程逻辑
项目18个月的建设周期采用五阶段里程碑制:

方案中采用"双系统并行"策略(T4阶段),是处理能源生产系统切换最为稳妥的方式------保持原有调度系统运行的同时,新系统通过灰度切流逐步承接业务。这种策略虽然会增加1-2个月的运营成本,但对于电力调度这类生产安全敏感系统,任何"一刀切"式的直接切换都存在不可接受的风险。
需要特别关注的是T2阶段(4-10月,共7个月)的工作强度。核心功能研发、硬件采购到货、数据库建模、接口开发全部压缩在这7个月内完成,是整个项目的关键路径。在信创环境下,硬件采购的交付周期存在较大不确定性(部分国产设备供货周期超过90天),建议在T1阶段末期就启动硬件采购流程,而非等T2阶段才开始询价。
八、咨询顾问视角:六大实施关键与潜在风险
在分析了方案的技术架构后,我想以咨询顾问的视角,给出六点具体的实施建议和风险提示。
8.1 数据质量是整个系统的生命线
VPP聚合调度的有效性、碳核算的合规性、交易决策的准确性,全部依赖于高质量的实时数据。在5000MW分布式资源的接入规模下,任何一个采集节点的数据异常都可能通过算法放大,影响全局决策。
建议: 在系统建设之前,先对现有场站的计量设备精度、通信链路稳定性和数据完整率进行全面摸底。对于数据质量不达标的节点,先完成硬件改造,再纳入VPP聚合范围,而非期望通过软件算法容忍数据缺陷。
8.2 碳-电耦合模型的落地需要渐进式验证
碳-电耦合定价模型是方案最具创新性的设计,但也是不确定性最高的部分。在国内碳市场政策频繁调整的背景下,模型假设前提可能随时发生变化。
建议: 采用"先简后复杂"的迭代策略------第一阶段先实现基于规则的简单决策逻辑(类似方案中场景A/B的条件规则),积累足够的真实市场数据后,再迭代引入复杂的AI算法模型。这种策略能有效降低业务逻辑不成熟导致的决策错误风险。
8.3 聚合商生态的构建是比技术更难的挑战
VPP的规模效应取决于接入的分布式资源数量和质量。技术平台再强大,如果可调负荷主体参与意愿不足,系统也无法实现5000MW的目标容量。
建议: 在技术建设的同时,需要同步推进商业模式设计------明确各类资源的响应补贴标准、Shapley值分配规则、结算争议处理流程。生态构建的速度,往往取决于第一批示范客户的体验和收益,建议选择1-2个标杆用户进行深度合作,用真实盈利案例来吸引后续参与者。
8.4 信创适配应作为独立专项而非内嵌任务
信创适配的工作量在项目规划阶段往往被严重低估。将信创适配内嵌到各功能开发任务中,会导致在开发末期才暴露大量兼容性问题,届时修复成本极高。
建议: 在T1阶段就完成信创环境的基准测试(Benchmark),识别所有存在兼容性风险的组件,并制定明确的替代方案。将信创适配工作作为独立专项进行进度跟踪,而非默认为各开发任务的"隐性工作"。
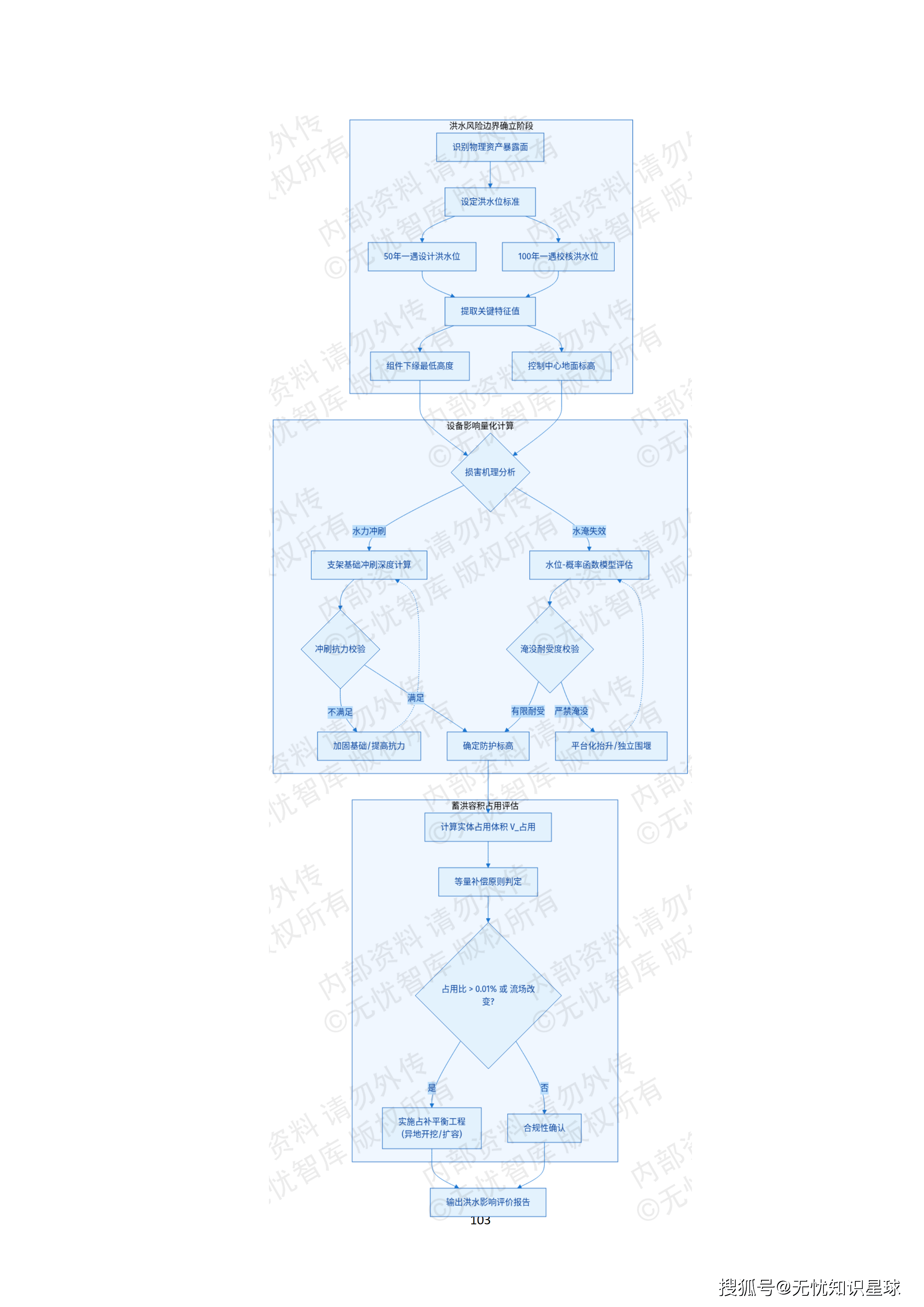
8.5 防洪评价的时间依赖性需要特别管控
防洪影响评价涉及水利主管部门的审批,审批时间受政策窗口、专家评审档期等因素影响,具有较强的时间不确定性。一旦防洪评价审批延迟,相关场站的硬件改造工作将无法按计划推进,进而引发项目整体延期。
建议: 在T1阶段开始后立即启动防洪评价工作的前期准备(资料收集、数学模型搭建),争取在T2阶段前获得初步审批意见,不要让防洪评价成为关键路径上的阻塞节点。
8.6 运营人才的培养是系统价值实现的最后一公里
再先进的技术系统,最终都需要人来运营。VPP运营涉及电力现货交易、碳资产管理、绿证交易、分布式资源调度等多个专业领域,复合型运营人才是稀缺资源。
建议: 在T4试运行阶段就开始系统性的运营团队培训,不能等T5验收后才考虑运营接管。特别是碳交易策略和现货申报策略,需要有实际市场经验的专业人员参与,建议考虑与电力金融、碳资产管理领域的专业机构合作。
九、战略纵深:超越系统本身的生态想象
站在更高的视角来看,本项目的价值边界远不止于集团内部的降本增效。
方案的终极愿景是将该系统作为行业级平台向第三方提供接入、代维与交易撮合服务,形成以能源集团为核心的能源服务生态圈。这是一个极为宏大但并非不可能实现的商业构想------实质上,这是将集团自身从"能源生产商"向"能源互联网节点运营商"的角色跃迁。
放眼全球,欧洲已有多家VPP平台商(如德国Next Kraftwerke被壳牌收购、奥地利Verbund VPP)成功实现了这一商业模式的转型。在中国,随着电力现货市场的全面铺开和碳市场的逐步成熟,具备技术实力和资产基础的能源集团完全有可能成为这一生态的核心节点。
而实现这一跨越的基础,恰恰是本项目的每一行代码、每一个优化的调度算法、每一次准确的碳核算------这些数字资产的积累,才是未来生态化扩张最坚实的壁垒。
十、结语:在能源转型的洪流中,数字化是必答题
近年来,我在与能源行业客户交流时,经常被问到一个问题:"我们能不能先等市场成熟了再建这个系统?"
我的回答始终如一:在能源转型的进程中,等待的代价是指数级增长的------每晚一年参与电力现货市场,就意味着少积累一年的交易数据和算法迭代经验;每晚一年建立碳资产管理体系,就意味着在配额收紧的未来要付出更高的履约成本。
本项目所呈现的"VPP+碳交易"联动运营系统,是目前能源行业数字化转型探索中,技术深度和商业逻辑都相对完整的一个范本。它正视了传统能源企业在"双碳"时代的真实困境,提出了一个从技术架构到商业模式都经过审慎论证的解决方案。
当然,任何复杂的系统设计方案与实际落地之间都存在差距------数据质量的挑战、信创适配的压力、碳市场的政策不确定性、分布式资源接入的工程难度,每一项都足以让最优美的设计方案在现实中遭遇挫折。正是因为这些挑战的客观存在,方法论的价值、工程经验的积累、以及真正懂业务的实施团队,才变得如此弥足珍贵。
能源转型的洪流势不可挡,数字化是这个时代每一个能源企业的必答题。而这份答卷,既需要顶层设计的战略高度,更需要工程实践的踏实积累。
















































































































