在高端LED封装自动化产线中,精密运动控制、高效电源管理与可靠信号切换是保障生产良率与效率的核心。其电控系统作为执行与能量分配中枢,直接决定了设备的定位精度、响应速度、能耗及长期稳定性。功率MOSFET作为该系统中的关键开关器件,其选型质量直接影响驱动效能、噪声抑制、功率密度及设备无故障运行时间。本文针对LED封装产线对多轴运动、精密供电及高可靠性运行的严苛要求,以场景化、系统化为设计导向,提出一套完整、可落地的功率MOSFET选型与设计实施方案。
一、选型总体原则:性能匹配与可靠性设计
功率MOSFET的选型需在电气性能、封装热特性、驱动兼容性及长期可靠性间取得平衡,以满足自动化设备对精度与稳定性的极致追求。
- 电压与电流裕量设计

图1: 高端LED 封装自动化产线方案与适用功率器件型号分析推荐VB9220与VBBC3210与VBC2333与产品应用拓扑图_01_total
依据各子系统电压(如24V逻辑电源、12V/5V传感器电源、48V伺服母线),选择耐压值留有充足裕量的MOSFET,以应对电机反电动势、电源噪声及线缆耦合干扰。电流规格需覆盖稳态与瞬间峰值,并考虑连续工作下的热降额。
- 低损耗与高开关性能
传导损耗直接影响温升与能效,应选择低导通电阻(Rds(on))的器件。开关损耗影响响应频率与驱动效率,低栅极电荷(Qg)与低输出电容(Coss)有助于实现高速PWM控制,提升运动控制带宽。
- 封装与集成度优化
根据功率等级与PCB空间限制选择封装。多路驱动场景优先采用双路集成封装以节省空间、提高布局对称性;对散热要求高的功率环节,需选用热阻更低的先进封装(如DFN)。
- 环境适应性与工业级可靠性
产线环境可能存在振动、粉尘及温度波动。选型应注重器件的ESD防护能力、工作结温范围及在长期开关循环下的参数稳定性,优先选择工业级或具备高鲁棒性的产品。
二、分场景MOSFET选型策略
高端LED封装产线主要电控环节可分为三类:精密运动驱动(步进/伺服)、辅助系统供电(传感器、气阀、照明)及精密电源开关管理。各类负载特性不同,需针对性选型。
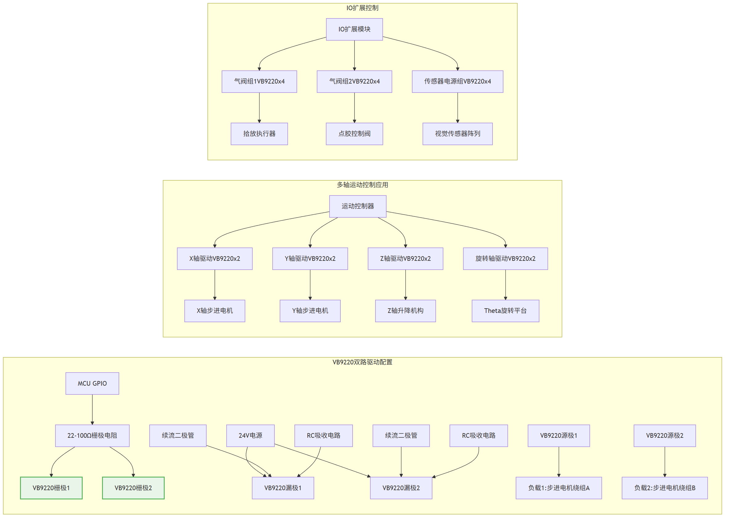
场景一:多轴精密运动驱动与IO控制(24V系统,单路电流2A-6A)
用于控制步进电机细分驱动、伺服使能、电磁阀及高精度传感器电源切换,要求快速响应、低导通损耗与高集成度。
-
推荐型号:VB9220(双路N+N MOSFET,20V,6A/路,SOT23-6)
-
参数优势:
-
集成双路N沟道,节省布局空间,便于对称驱动设计。
-
Rds(on)低至24mΩ (@4.5V),传导损耗极低。
-
Vth阈值适中(0.5-1.5V),兼容3.3V/5V MCU直接驱动,简化电路。
-
场景价值:
-
双路独立控制可同时驱动两路负载(如单轴步进电机的两个绕组或两个独立气阀),提升IO密度与控制灵活性。
-
低导通电阻确保在高频PWM下温升可控,支持长时间连续生产。
-
设计注意:
-
每路栅极建议串联22-100Ω电阻以优化开关边沿,抑制振铃。
-
用于感性负载时,漏极需并联续流二极管或RC吸收电路。

图2: 高端LED 封装自动化产线方案与适用功率器件型号分析推荐VB9220与VBBC3210与VBC2333与产品应用拓扑图_02_scene1
场景二:高密度多路负载配电与信号切换(12V/5V系统,单路电流0.5A-5A)
用于产线中大量传感器、指示灯、通信模块及小型执行机构的电源分配与开关控制,强调低功耗、高可靠性及紧凑布局。
-
推荐型号:VBC2333(单路P-MOSFET,-30V,-5A,TSSOP8)
-
参数优势:
-
Rds(on)低至40mΩ (@10V),在P-MOS中表现优异,压降小。
-
连续电流能力达-5A,满足多数辅助负载的峰值需求。
-
TSSOP8封装在有限空间内提供了良好的散热焊盘和电流承载能力。
-
场景价值:
-
作为高侧电源开关,可实现负载的完全断电,消除待机功耗,并便于实现故障隔离与安全关断。
-
适用于需要以系统地为参考的负载控制,避免共地干扰问题。
-
设计注意:
-
需设计简单的电平转换电路(如用NPN三极管或小N-MOS驱动)以确保MCU能有效关断P-MOS。
-
电源路径建议增加过流检测或保险丝进行保护。
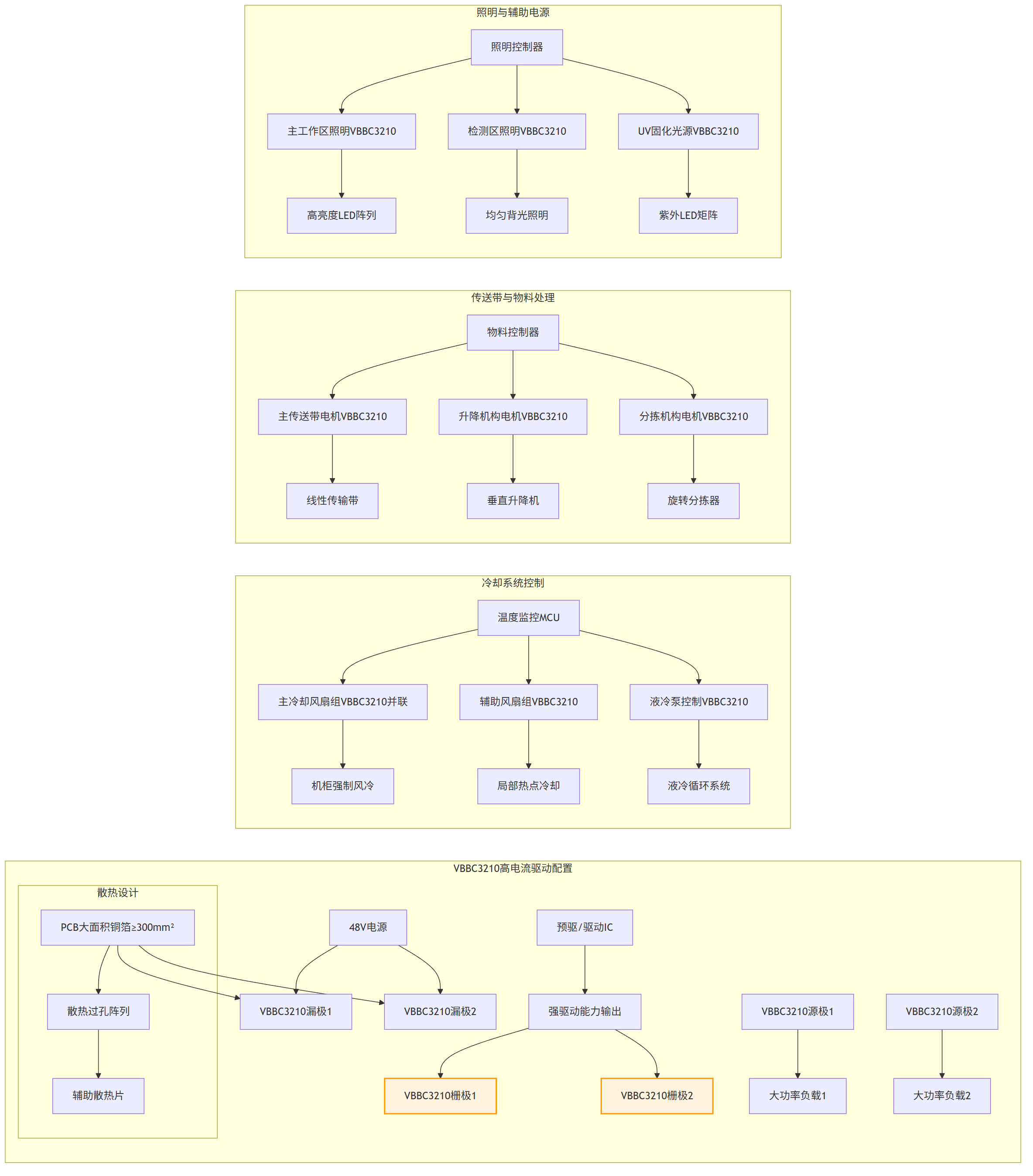
场景三:中功率伺服辅助电源与散热管理(24V-48V系统,电流10A-20A)
用于驱动冷却风扇、传送带电机、局部照明等功率稍大的负载,要求高电流能力、优异散热性能及低热阻。

图3: 高端LED 封装自动化产线方案与适用功率器件型号分析推荐VB9220与VBBC3210与VBC2333与产品应用拓扑图_03_scene2
-
推荐型号:VBBC3210(双路N+N MOSFET,20V,20A/路,DFN8(3x3)-B)
-
参数优势:
-
极低的Rds(on),仅17mΩ (@10V),大幅降低导通损耗。
-
每路连续电流高达20A,峰值能力更强,裕量充足。
-
DFN8(3x3)封装具有极低的热阻和寄生电感,利于散热和高频开关。
-
场景价值:
-
双路高电流能力可并联使用以驱动更大功率的单负载,或独立控制两路中功率设备。
-
高效率转换减少热耗散,有助于维持产线电柜内部温度稳定,提升系统整体可靠性。
-
设计注意:
-
必须将封装底部散热焊盘良好焊接至大面积PCB铜箔(建议≥300mm²),并充分利用散热过孔。
-
驱动此类低内阻MOSFET需选用驱动能力足够的预驱或驱动IC,以确保快速开关。
三、系统设计关键实施要点
- 驱动电路优化
-
对于多路集成MOSFET(如VB9220, VBBC3210):确保驱动信号对称,必要时为每路配置独立的栅极电阻进行微调。
-
对于高侧P-MOS(如VBC2333):电平转换电路应具备足够快的关断速度,并在栅极添加上拉电阻确保稳定关断。

图4: 高端LED 封装自动化产线方案与适用功率器件型号分析推荐VB9220与VBBC3210与VBC2333与产品应用拓扑图_04_scene3
- 所有栅极回路走线应尽量短,以减小寄生电感。
- 热管理设计
-
分级散热策略:
-
VBBC3210等中功率器件依赖大面积敷铜和散热过孔,可考虑连接至辅助散热片。
-
VB9220、VBC2333等器件通过局部敷铜和合理布局实现自然散热。
-
环境监控:在电控柜内布置温度传感器,在高温时段可主动降低PWM占空比或启用额外冷却。
- EMC与可靠性提升
-
噪声抑制:
-
在MOSFET的漏-源极间并联小容量高频陶瓷电容(如100pF-470pF),吸收开关尖峰。
-
对电机类感性负载,必须配置续流路径,并可在电源线串联磁珠。
-
防护设计:
-
栅极对地配置TVS管,防止ESD和电压过冲损坏。
-
系统电源入口设置压敏电阻和滤波电路,抵御电网浪涌。
-
关键回路实施硬件过流保护,实现毫秒级故障切断。
四、方案价值与扩展建议

图5: 高端LED 封装自动化产线方案与适用功率器件型号分析推荐VB9220与VBBC3210与VBC2333与产品应用拓扑图_05_protection
核心价值
-
提升生产效率:高速、低损耗的开关特性支持更高的运动控制频率与更快的IO响应,缩短生产节拍。
-
增强系统可靠性:工业级器件选型配合严谨的热管理与防护设计,保障设备7x24小时连续稳定运行。
-
优化空间与能效:高集成度封装与低Rds(on)器件组合,在缩小电控板尺寸的同时,降低整体能耗与发热。
优化与调整建议
-
功率升级:若伺服主轴驱动功率更大,可选用耐压60V以上、电流能力超过30A的MOSFET或模块。
-
智能化集成:对于高度集成的运动控制器,可选用更多通道的集成MOSFET阵列,进一步简化布线。
-
极端环境适配:在洁净度要求极高的环境中,可考虑对PCB进行三防涂覆,并选择密封性更佳的封装类型。
-
精密电流控制:对于LED固化光源的恒流驱动,可搭配专用驱动IC与低Rds(on) MOSFTET实现高精度调光。
功率MOSFET的选型是高端LED封装自动化产线电控系统设计的核心环节之一。本文提出的场景化选型与系统化设计方法,旨在实现精度、效率、可靠性与紧凑性的最佳平衡。随着工业4.0的推进,未来还可进一步探索智能功率驱动芯片(Smart Power Stage)与宽禁带器件(如GaN)在超高频、超高效率场景的应用,为下一代智能产线的升级提供核心硬件支撑。在高端制造竞争日益激烈的今天,卓越的硬件设计是保障设备性能与生产效益的坚实基础。