一、下载k8s二进制文件
下载地址:
https://github.com/kubernetes/kubernetes/blob/master/CHANGELOG/CHANGELOG
-1.20.md
注:打开链接你会发现里面有很多包,下载一个 server 包就够了,包含了 Master 和 Worker Node 二进制文件。
二、解压二进制包
bash
# 创建工作目录
mkdir -p /opt/kubernetes/{bin,cfg,ssl,logs}
# 解压
tar zxvf kubernetes-server-linux-amd64.tar.gz
cd kubernetes/server/bin
cp kube-apiserver kube-scheduler kube-controller-manager /opt/kubernetes/bin
cp kubectl /usr/bin/
三、部署 kube-apiserver
3.1 创建配置文件
bash
cat > /opt/kubernetes/cfg/kube-apiserver.conf << EOF
KUBE_APISERVER_OPTS="--logtostderr=false \\
--v=2 \\
--log-dir=/opt/kubernetes/logs \\
--etcd-servers=https://192.168.1.20:2379,https://192.168.1.21:2379,https://192.168.1.22:2379 \\
--bind-address=192.168.1.20 \\
--secure-port=6443 \\
--advertise-address=192.168.1.20 \\
--allow-privileged=true \\
--service-cluster-ip-range=10.0.0.0/24 \\
--enable-admission-
plugins=NamespaceLifecycle,LimitRanger,ServiceAccount,ResourceQuota,NodeRestriction\\
--authorization-mode=RBAC,Node \\
--enable-bootstrap-token-auth=true \\
--token-auth-file=/opt/kubernetes/cfg/token.csv \\
--service-node-port-range=30000-32767 \\
--kubelet-client-certificate=/opt/kubernetes/ssl/server.pem \\
--kubelet-client-key=/opt/kubernetes/ssl/server-key.pem \\
--tls-cert-file=/opt/kubernetes/ssl/server.pem \\
--tls-private-key-file=/opt/kubernetes/ssl/server-key.pem \\
--client-ca-file=/opt/kubernetes/ssl/ca.pem \\
--service-account-key-file=/opt/kubernetes/ssl/ca-key.pem \\
--service-account-issuer=api \\
--service-account-signing-key-file=/opt/kubernetes/ssl/server-key.pem \\
--etcd-cafile=/opt/etcd/ssl/ca.pem \\
--etcd-certfile=/opt/etcd/ssl/server.pem \\
--etcd-keyfile=/opt/etcd/ssl/server-key.pem \\
--requestheader-client-ca-file=/opt/kubernetes/ssl/ca.pem \\
--proxy-client-cert-file=/opt/kubernetes/ssl/server.pem \\
--proxy-client-key-file=/opt/kubernetes/ssl/server-key.pem \\
--requestheader-allowed-names=kubernetes \\
--requestheader-extra-headers-prefix=X-Remote-Extra- \\
--requestheader-group-headers=X-Remote-Group \\
--requestheader-username-headers=X-Remote-User \\
--enable-aggregator-routing=true \\
--audit-log-maxage=30 \\
--audit-log-maxbackup=3 \\
--audit-log-maxsize=100 \\
--audit-log-path=/opt/kubernetes/logs/k8s-audit.log"
EOF
html
注:上面两个\ \ 第一个是转义符,第二个是换行符,使用转义符是为了使用 EOF
保留换行符。
• --logtostderr:启用日志
• ---v:日志等级
• --log-dir:日志目录
• --etcd-servers:etcd 集群地址
• --bind-address:监听地址
• --secure-port:https 安全端口
• --advertise-address:集群通告地址
• --allow-privileged:启用授权
• --service-cluster-ip-range:Service 虚拟 IP 地址段
• --enable-admission-plugins:准入控制模块
• --authorization-mode:认证授权,启用 RBAC 授权和节点自管理
• --enable-bootstrap-token-auth:启用 TLS bootstrap 机制
• --token-auth-file:bootstrap token 文件
• --service-node-port-range:Service nodeport 类型默认分配端口范围
• --kubelet-client-xxx:apiserver 访问 kubelet 客户端证书
• --tls-xxx-file:apiserver https 证书
• 1.20 版本必须加的参数:--service-account-issuer,--service-account-
signing-key-file
• --etcd-xxxfile:连接 Etcd 集群证书
• --audit-log-xxx:审计日志
• 启动聚合层相关配置:--requestheader-client-ca-file,--proxy-client-
cert-file,--proxy-client-key-file,--requestheader-allowed-
names,--requestheader-extra-headers-prefix,--requestheader-group-
headers,--requestheader-username-headers,--enable-aggregator-
routing
3.2 拷贝上一篇文章生成的证书
bash
cp ~/TLS/k8s/ca*pem ~/TLS/k8s/server*pem /opt/kubernetes/ssl/
3.3 启用 TLS Bootstrapping 机制
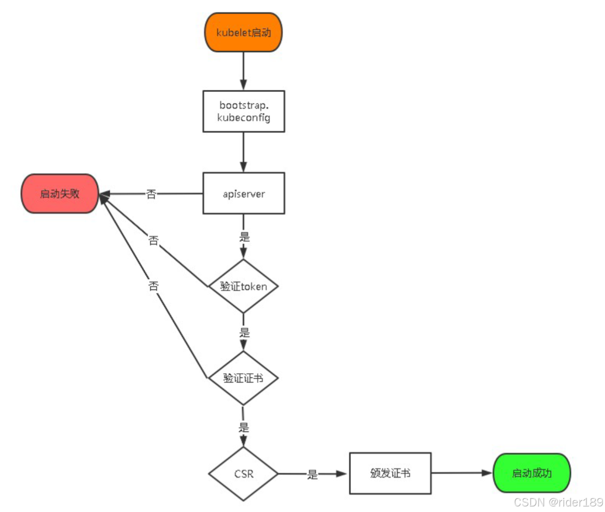
TLS Bootstraping:Master apiserver 启用 TLS 认证后,Node 节点 kubelet 和kube-proxy 要与 kube-apiserver 进行通信,必须使用 CA 签发的有效证书才可以,当 Node 节点很多时,这种客户端证书颁发需要大量工作,同样也会增加集群扩展复杂度。为了简化流程,Kubernetes 引入了 TLS bootstraping 机制来自动颁发客户端证书,kubelet 会以一个低权限用户自动向 apiserver 申请证书,kubelet 的证书由 apiserver 动态签署。所以强烈建议在 Node 上使用这种方式,目前主要用于 kubelet,kube-proxy 还是由我们统一颁发一个证书。
TLS bootstraping 工作流程:

创建上述配置文件中 token 文件:
bash
cat > /opt/kubernetes/cfg/token.csv << EOF
c47ffb939f5ca36231d9e3121a252940,kubelet-bootstrap,10001,"system:node-bootstrapper"
EOF
格式:token,用户名,UID,用户组
token 也可自行生成替换:
bash
head -c 16 /dev/urandom | od -An -t x | tr -d ' '
3.4 systemd 管理 apiserver
bash
cat > /usr/lib/systemd/system/kube-apiserver.service << EOF
[Unit]
Description=Kubernetes API Server
Documentation=https://github.com/kubernetes/kubernetes
[Service]
EnvironmentFile=/opt/kubernetes/cfg/kube-apiserver.conf
ExecStart=/opt/kubernetes/bin/kube-apiserver \$KUBE_APISERVER_OPTS
Restart=on-failure
[Install]
WantedBy=multi-user.target
EOF
3.5 启动并设置开机启动
bash
systemctl daemon-reload
systemctl start kube-apiserver
systemctl enable kube-apiserver
