1.滤波电路概述
滤波电路简称滤波器,是一种能使某一部分频率的信号顺利通过,而使其它频率的信号被大幅衰减的电路。
2.滤波器的分类
(1)低通滤波器:低频信号能够通过,而高频信号不能通过的滤波器称为低通滤波器。
f0:截止频率
(2)高通滤波器:只允许频率高于截止频率的信号通过而低频信号不能通过的滤波器。
f0:截止频率
(3)带通滤波器:频率在某一个频带范围内的信号能够通过,而其余频率的信号不能通过的滤波器。
fH:高边截止频率 fL:低边截止频率 f0:中心频率
(4)带阻滤波器:不允许某一频带范围内的信号通过,而允许其余频率的信号通过的滤波器。
fH:高边截止频率 fL:低边截止频率 f0:中心频率
3.低通滤波器
滤波器分为有源滤波器和无源滤波器,若仅由电阻、电感、电容等元件组成的电路称为无源滤波电路,若加入运放则是有源滤波电路。
3.1一阶低通无源滤波器

电阻R的值不宜太大,一般为 4.9Ω ≤ R ≤ 10Ω,过大的话,电流流过会产生较大的功耗。
RC低通无源滤波器的主要缺点是电压放大倍数低,带负载能力差。若在输出端并联一个负载电阻,除了使电压放大倍数降低外,还将影响截止频率f0的值。
3.2一阶低通有源滤波器

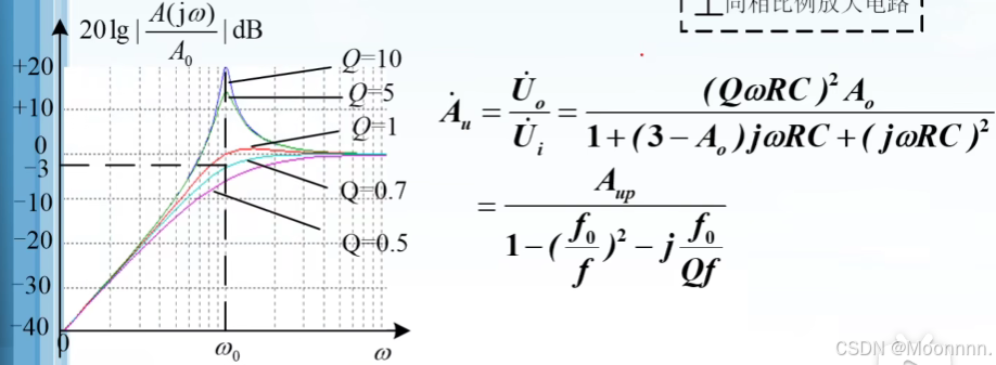
3.3二阶低通滤波器

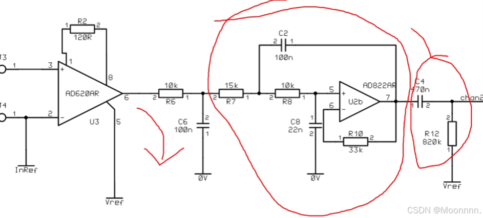
实例:
滤波器的幅频特性


频带较宽的带通可以先放大,然后无源低通,再有源低通,最后有源高通。
[补]解决Sallen-Key低通滤波器高频馈通的三个常用方法:


实例:

4.高通滤波器
将低通滤波器中起滤波作用的++电阻和电容互换位置++ ,则构成相应的高通滤波器。


高通滤波器与低通滤波器的对数幅频特性具有"镜像"关系。

例题:

5.带通滤波器

通频带较宽时,选用高通加低通的形式。

另一种高Q值带通滤波器------DAPF低通滤波器





6.带阻滤波器(陷波滤波器)




7.全通滤波器
全通滤波器实际上是一个移相电路。全通滤波器是指在全频带范围内,信号的幅值不会改变,也就是全频带内幅值增益恒等于1.一般全通滤波器用于移相,也就是说,对输入信号的相位进行改变,理想情况是相移与频率成正比,相当于一个时间延时系统。

8.有源滤波器中无源器件的选择
有源滤波器一般将电容固定而采用可调电阻来调节中心频率。
电容好坏排序:聚苯乙烯电容(性能好但体积较大)、聚丙烯电容、聚四氟乙烯电容、银云母电容、NP0(C0G)电容(推荐)、聚碳酸酯电容、聚酯纤维电容和普通电容。
不能采用钽电容、电解电容。
电阻最好选用0.1%精度,25ppm以下的精密电阻。
注意:在做滤波器时,选择的运放的增益带宽积GBW应大于等于十倍的截止频率乘以增益。

MFB电路定义:MFB(Multiple Feedback,多端负反馈电路)电路,又称无限增益多路反馈电路或者Rauch电路。
现在的趋势是软件滤波,用加法器将信号抬高到0轴以上,用ADC采集后,数字滤波或者软件滤波。(AD7606可以采集±10V的交流)
注:本文出自对bilibili 唐老师讲运算放大器(第七讲)-唐老师讲电赛系列视频教程,有源滤波器,低通滤波器,高通滤波器,带通滤波器,带阻滤波器、陷波器、全通滤波器内容的学习笔记。