1.线性回归简介
线性回归知识讲解
- 定义与公式
- 定义:线性回归是利用回归方程(函数)对自变量(特征值)和因变量(目标值)之间关系进行建模的分析方式 。自变量只有一个时是单变量回归,超过一个就是多元回归。
- 公式 :

- 特征与目标的关系分析 线性回归模型分线性关系和非线性关系。单变量线性关系中,像房子面积和房子价格,从图中散点分布能看出大致呈直线趋势,说明两者存在线性相关关系,可通过线性回归方程拟合这条直线来描述它们之间的数量关系,进而预测房价等 。非线性关系则不呈现这种直线特征,其关系更复杂。比如:

再比如非线性关系:
2.回归的损失和优化:
- 损失函数
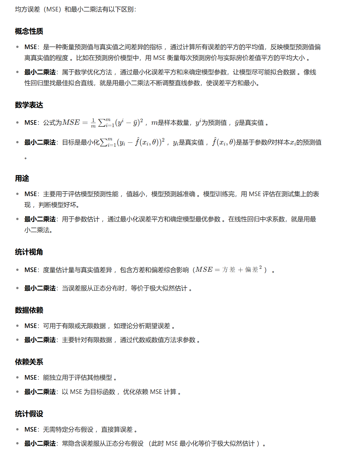
- 定义 :总损失
,其中yi是第i个训练样本真实值 ,h(xi)是第i个训练样本特征值组合预测函数 。它衡量了预测值与真实值之间的误差,通过最小化这个损失函数,能让模型预测更准确,也被称为最小二乘法。(其实还有其他定义这个误差的办法)
- 定义 :总损失
- 优化算法
- 正规方程
- 公式 :
,X为特征值矩阵(就是我们的数据,不包括标签值),y为目标值矩阵 。可直接求解得到使损失最小的参数w。 - 缺点 :当特征过多过复杂时,计算逆矩阵求解速度慢,甚至可能无法得到结果。所以正规方程适合小规模数据,梯度下降适合大规模数据
- 正规方程的推导:其实第一行最后一项是xw-y(n*1)矩阵每行平方求和,简写为那样

- 案例:


- 公式 :
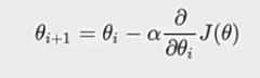
- 梯度下降
- 基本思想 :类比下山过程,以当前位置为基准,寻找最陡峭方向(即梯度方向),朝着梯度相反方向走(因为梯度方向是函数上升最快方向,其反方向是下降最快方向),重复此过程找到函数最小值 。其实就是我们运筹学中讲过的优化办法的框架中方向的特定情况(牛顿法):1.确定初始位置 2.确定方向t 3.确定步长a 4.确定终止条件,迭代公式为当前位置=过去位置+at,梯度下降就是方向是梯度。

- 梯度概念:单变量函数中,梯度是函数微分,代表给定点切线斜率;多变量函数中,梯度是向量,其方向是函数上升最快方向 。
- 公式 :
。其中a是学习率(步长),控制每次更新的幅度 ,a太大会错过最低点,太小则收敛缓慢;梯度前乘负号,是为了朝着梯度相反方向(即函数下降最快方向)更新参数。
- 案例:

- 基本思想 :类比下山过程,以当前位置为基准,寻找最陡峭方向(即梯度方向),朝着梯度相反方向走(因为梯度方向是函数上升最快方向,其反方向是下降最快方向),重复此过程找到函数最小值 。其实就是我们运筹学中讲过的优化办法的框架中方向的特定情况(牛顿法):1.确定初始位置 2.确定方向t 3.确定步长a 4.确定终止条件,迭代公式为当前位置=过去位置+at,梯度下降就是方向是梯度。
- 正规方程
3.梯度下降法详解

3.1推导流程:

3.2分类
梯度下降法家族算法总结6
- 全梯度下降算法(FG)
-
原理 :计算训练集所有样本误差并求平均作为目标函数,利用所有样本计算损失函数关于参数theta的梯度,权重向量沿梯度反方向移动。公式为:

-
优缺点 :优点是能准确朝着最优解方向更新;缺点是计算所有样本梯度,速度慢,无法处理超内存数据集,不能在线更新模型。
-
- 随机梯度下降算法(SG)
-
原理 :每次只代入计算一个样本目标函数的梯度来更新权重,不断重复,直至损失函数值满足停止条件 。迭代公式为(无求和了):

-
优缺点 :优点是简单高效,可避免收敛到局部最优解;缺点是仅用单个样本迭代,遇噪声易陷入局部最优解 。
-
- 小批量梯度下降算法(mini - batch)(结合FG和SG,随机拿出部分样本全部用于计算)
-
原理 :从训练样本集随机抽取小样本集(batch_size 个样本 ),在小样本集上采用全梯度下降迭代更新权重 。迭代公式为:(从i到i+x-1求和说明就是选取了x个样本)

-
特点:是 FG 和 SG 的折中方案,batch_size 常设为 2 的幂次方利于 GPU 加速 ,batch_size = 1 时为 SG,batch_size = n(样本总数)时为 FG 。
-
- 随机平均梯度下降算法(SAG)
-
原理 :内存中维护每个样本旧梯度,随机选样本更新其梯度,其他样本梯度不变,求所有梯度平均值更新参数 。迭代公式为

-
优缺点:计算成本与 SG 相当,但收敛速度快得多,兼具随机性与确定性,计算成本低于 mini - batch sgd 。
-
4.API介绍(和其他一样,先会生成一个对象,然后再用对象的方法)以及回归评估
4.1 API介绍偏置就是那个回归方程中的常数,SGD函数里边的正则化和loss函数以后会讲,这里采用的loss是我们讲的最小二乘法。

SGDRegressor(max_iter=1000)表示最多迭代1000次
4.2回归误差如何衡量:

MSE是最小二乘法的目标函数!!!
4.3 案例:
正归法案例:
python
from sklearn.datasets import load_boston
from sklearn.model_selection import train_test_split
from sklearn.preprocessing import StandardScaler
from sklearn.linear_model import LinearRegression
from sklearn.metrics import mean_squared_error
def linear_model1():
"""
线性回归:正规方程
:return:None
"""
# 1.获取数据
data = load_boston()
# 2.数据集划分
x_train, x_test, y_train, y_test = train_test_split(data.data, data.target, random_state=22)
# 3.特征工程-标准化
transfer = StandardScaler()
x_train = transfer.fit_transform(x_train)
x_test = transfer.fit_transform(x_test)
# 4.机器学习-线性回归(正规方程)
estimator = LinearRegression()
estimator.fit(x_train, y_train)
# 5.模型评估
# 5.1 获取系数等值
y_predict = estimator.predict(x_test)
print("预测值为:\n", y_predict)
print("模型中的系数为:\n", estimator.coef_)
print("模型中的偏置为:\n", estimator.intercept_)
# 5.2 评价
# 均方误差
error = mean_squared_error(y_test, y_predict)
print("误差为:\n", error)
return None
梯度下降法案例:
python
from sklearn.datasets import load_boston
from sklearn.model_selection import train_test_split
from sklearn.preprocessing import StandardScaler
from sklearn.linear_model import SGDRegressor
from sklearn.metrics import mean_squared_error
def linear_model2():
"""
线性回归:梯度下降法
:return:None
"""
# 1.获取数据
data = load_boston()
# 2.数据集划分
x_train, x_test, y_train, y_test = train_test_split(data.data, data.target, random_state=22)
# 3.特征工程-标准化
transfer = StandardScaler()
x_train = transfer.fit_transform(x_train)
x_test = transfer.fit_transform(x_test)
# 4.机器学习-线性回归(梯度下降)
estimator = SGDRegressor(max_iter=1000)
estimator.fit(x_train, y_train)
# 5.模型评估
# 5.1 获取系数等值
y_predict = estimator.predict(x_test)
print("预测值为:\n", y_predict)
print("模型中的系数为:\n", estimator.coef_)
print("模型中的偏置为:\n", estimator.intercept_)
# 5.2 评价
# 均方误差
error = mean_squared_error(y_test, y_predict)
print("误差为:\n", error)
return None
6.欠拟合和过拟合
- 定义
- 过拟合 :模型在训练集上拟合效果好,但在测试集上表现差 ,原因是模型过于复杂,捕捉到了训练数据中的噪声和特殊细节 。
- 欠拟合 :模型在训练集和测试集上拟合效果都不好 ,是因为模型过于简单,无法学习到数据中的规律 。
- 原因及解决办法
- 欠拟合
- 原因:学习到的数据特征过少 。
- 解决办法:添加其他特征项,如 "组合""泛化""相关性" 特征 ,以及上下文、平台特征等;添加多项式特征,提升模型泛化能力 。
- 过拟合
- 原因:原始特征过多,存在嘈杂特征 ,模型为兼顾各测试数据点变得复杂 。
- 解决办法 :重新清洗数据;增大训练量;采用正则化;减少特征维度 。
- 欠拟合
- 正则化(过拟合的处理)
- 概念 :在训练过程中,让算法尽量减少某些影响模型复杂度或异常数据多的特征的作用 ,通过调整参数优化结果,而非直接识别特定特征影响 。
- 类别
- L2 正则化 :使部分权重W趋近于 0 ,削弱特征影响 ,对应 Ridge (岭)回归 。
- L1 正则化:使部分权重W直接为 0 ,删除特征影响 ,对应 LASSO 回归 。
7.正则化详解(这些回归都是不同类型的损失函数,前面讲的梯度下降法是求解最优值的办法。)

一些补充:
关于l1正则化lasso回归的导数:
知道api即可,着重讲岭回归,因为经常用。。很少用普通的回归。
正则就相当于惩罚力度,越大则权重越小,就能处理过拟合。
8.岭回归详解

这个api函数可以自己进行标准化。
案例:
python
from sklearn.datasets import load_boston
from sklearn.model_selection import train_test_split
from sklearn.preprocessing import StandardScaler
from sklearn.linear_model import Ridge
from sklearn.metrics import mean_squared_error
def linear_model3():
"""
线性回归:岭回归
:return:
"""
# 1.获取数据
data = load_boston()
# 2.数据集划分
x_train, x_test, y_train, y_test = train_test_split(data.data, data.target, random_state=22)
# 3.特征工程-标准化
transfer = StandardScaler()
x_train = transfer.fit_transform(x_train)
x_test = transfer.fit_transform(x_test)
# 4.机器学习-线性回归(岭回归)
estimator = Ridge(alpha=1)
estimator.fit(x_train, y_train)
# 5.模型评估
# 5.1 获取系数等值
y_predict = estimator.predict(x_test)
print("预测值为:\n", y_predict)
print("模型中的系数为:\n", estimator.coef_)
print("模型中的偏置为:\n", estimator.intercept_)
# 5.2 评价
# 均方误差
error = mean_squared_error(y_test, y_predict)
print("误差为:\n", error)
return None
if __name__ == '__main__':
linear_model3()
9.模型的加载和保存
很简单就是调用函数就行。后面是路径

还是上面的案例:
python
from sklearn.datasets import load_boston
from sklearn.model_selection import train_test_split
from sklearn.preprocessing import StandardScaler
from sklearn.linear_model import Ridge
from sklearn.metrics import mean_squared_error
import joblib
def load_dump_demo():
"""
模型保存和加载
:return:
"""
# 1.获取数据
data = load_boston()
# 2.数据集划分
x_train, x_test, y_train, y_test = train_test_split(data.data, data.target, random_state=22)
# 3.特征工程-标准化
transfer = StandardScaler()
x_train = transfer.fit_transform(x_train)
x_test = transfer.fit_transform(x_test)
# 4.机器学习-线性回归(岭回归)
# 4.1 模型训练
estimator = Ridge(alpha=1)
estimator.fit(x_train, y_train)
# 4.2 模型保存
joblib.dump(estimator, "./data/test.pkl")
# 4.3 模型加载
estimator = joblib.load("./data/test.pkl")
# 5.模型评估
# 5.1 获取系数等值
y_predict = estimator.predict(x_test)
print("预测值为:\n", y_predict)
print("模型中的系数为:\n", estimator.coef_)
print("模型中的偏置为:\n", estimator.intercept_)
# 5.2 评价
# 均方误差
error = mean_squared_error(y_test, y_predict)
print("误差为:\n", error)
return None
if __name__ == '__main__':
load_dump_demo()



